Fórum témák
» Több friss téma |
Ha adok nyákotBővebben: Link
ehhez? Van 1db. marva, ill. megmaradt. Nagyon jól szól, nálam 8V-on megy. Szerintem 6V elég neki. A hozzászólás módosítva: Nov 29, 2016
LM 258 vagy LM 2904 elfogadható előerősítőnek?
Fufuka: köszönöm a felajánlást, de szerintem egy kimondottan a feladatra szabottal jobban járnék. A hozzászólás módosítva: Nov 30, 2016
A vezeték nélküli mikrofonok vevőjének a kimenete vonal szintű jelet szolgáltat.
Azt miért kell még erősíteni? Annak elég kell, hogy legyen a jelszintje a gép vonal bemenetéhez.
Nem elég. Ha a keverőt is a rendszerbe rakom, akkor mondjuk a monitor úton keresztül elegendő jelet szolgáltat.
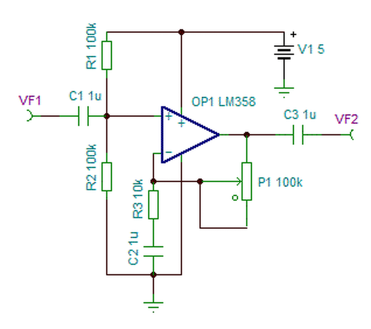
Szia! A mellékelt kapcsolás második fokozata talán meg is felelne a számodra.
Ez jónak tűnik. Köszi. A becsatoló kondi elé berakok egy 50-100k-s potit?
Egy trimmer poti mennyire vállalható? Igazából nagyon ritkán állítgatnám. Egyszer belövöm aztán kész.
Akkor így csinálnám, egy kondival több mindössze.
Közben rájöttem egy problémára. A mikrofon szettnek van 5 kimenete. 2 pár XLR, ami szimmetrikus, 1 pár jack, ami asszimetikus, plusz egy MIX, ami szintén asszimerikus.
A keverővel játszadoztam fülre, és arra jutottam, hogy az asszimetrikus kimentek halkabbak kb 10 dB-lel. Amikor próbálkoztam, akkor az asszimetrikusak mentek a PC-be, a szimmetrikusak a keverőbe. Ezért volt eleve kevés a jel. Mondjuk azon nem változtat, hogy szükséges egy előerősítő.
Még mindig az a véleményem, hogy elégnek kell lennie a kimenő jelnek.
Csutkára felcsavart hangerő mellett nem elég sajnos. Majd kipróbálok egy másik hangkártyát is.
A szimmetrikus kimeneten elég a jel. De nem azzal szeretném a hangkártyába küldeni. Egyszer kell nekem egy jel a keverőbe, hogy lehessen hallani a mikrofon hangját, de ugyanezeket be kell vinni a PC-be a játék kedvéért. A hozzászólás módosítva: Dec 2, 2016
Akkor építsd meg hozzá a reloop által javasolt kapcsolást.
Sziasztok
Mayan féle JFET előerősitő-hangzásjavitó kapcsolást keresem a régebbi linkre már nem jön be semmi,szóval ha betudnátok linkelni újra vagy esetleg feltölteni a kapcsolást azt megköszönném.
Szia! A szimulátor mentéseim között találtam az alábbi kapcsolást. Amit keresel, az alapján rajzoltam, nálam így van megépítve.
Köszönet! Esetleg nagyvonalakban elmondhatnád hogy mi a tapasztalatod vagy véleményed a kapcsolásról.Valamint tápegységnek mit használtál?
Az erősítés nagyjából 6dB. Mikor a bemenő jel 500-700mVrms körül jár, a torzítása kellemes felharmonikusok megjelenésének érzetét kelti.
A táp: 7812 után 100Ω - 100µF RC szűrés.
Sziasztok!
- Az előző projektem kudarcba fulladt de sebaj nemadom fel azthiszem kicsit problémás vagyok előerősítőtéren, de azóta több készüléket is kitudtam próbálni és megszületett a végső elképzelés amiben segítségeteket kérném.- Az elképzelés egy 2.1 es rendszer amit úgy képzeltem el, hogy mély magas állítási lehetőség és egy hangerő mint egy standard erősítőn, és lenne egy "pre out" szürt kimenetem hangerő állítással. Az erősítés ami bevált az 2,7×es Valakinek lenne ilyen bevált kapcsolása?
Szia!
Ez a kapcsolás ha nincs is egészen pontosan rád szabva, 2.1-ben bevált.
Hát túlzottan nemértek ezekhez a sárga erősítők tiszták, az utolsó felelős a fázisfordításért hídhoz, a világoszöld egy aluláteresztést csinál ami szabályozható ha jól látom és a többi ? esetleg valami javaslat amivel közelebb juthatok a célomhoz ?
A világoskék az összegzett csatornák szintjét állítja, a sötétzöld a három fokozatú szűrő, az utolsó egy elválasztó erősítő.
Sziasztok !
Érdeklődnék, hogy reloop által közzétett kapcsolásra Bővebben: Link köthető-e közvetlenül fejhallgató ( jvc HA-RX 500, 70 Ohm impedancia, érzékenység 105dB ) ?
Szia! A műveleti erősítő kimenete csak 20mA leadására képes, 30mW az elérhető teljesítmény a 70Ohm-os fejhallgatóval. Így lenne az igazi.
A hozzászólás módosítva: Feb 4, 2017
Köszönöm a gyors a választ
.Mivel még elég kezdő vagyok a témában, megnéztem a kapcsolást , nyákrajzot lenne pár kérdésem: - a táprészen mekkora legyen a 4db elko ? És a velük párhuzamosan kötött elektrolit kondiknak mennyi legyen az értéke? - a diódáknak 1N4001-es megfelelő lenne?
A kérdéseiddel térjünk át a Fejhallgató erősítő topicba, mondjuk ide!
Helo.Ennek az eloerositonek mennyi a frekvencia atvitele megtudod mondani?
Szia! Az NE025 KIT-re gondolsz? Nem ismerem, de valószínűleg átfogja a teljes hangfrekvenciás sávot.
Jaj nem bocs felre linkeltem. Erre gondoltam.
Felső korlát nincs beállítva, az IC átvitele dominál. A mélyeket 8Hz-es törésponttól csillapítja a vissza csatolás. A be- és kimeneti csatolók miatt ettől valamivel magasabb frekvencián van a -3dB-es pont.
Csak mert ezt hasznalom egy tda7294 el es kevesnek tunik nekem a melyhang,most keszulok cserelni benne a visszacsatolo meg a bootstrap kondit nagyobbra tdaban.100uf nem lessz sok?Marmint ha kicserelem nem lessz baja a tdanak?Azon az oldalon is 100uf ost tettek be amit linkeltel.
A hozzászólás módosítva: Feb 18, 2017
A kondenzátorok értékével kapcsolatban nézd meg a rajzaimat.
Ha jot neztem akkor neked ott 47uf os kondik vannak.
|
Bejelentkezés
Hirdetés |








azthiszem kicsit problémás vagyok előerősítőtéren, de azóta több készüléket is kitudtam próbálni és megszületett a végső elképzelés amiben segítségeteket kérném.




