Fórum témák
» Több friss téma |
Állitottam kicsit a nyugalmin, most 1-1mV Méröpontokon a feszültség, az 5mV helyett.. A 22ohmos ellenálláson a +ágban most 132mA folyik. A hütöborda éphogy langyos. A táfesz 71V a 95V a tranzisztorokon de ez az izzó + ellenállás miatt van, gondolom én.
A 7-es pontnál járunk, csak így tovább!
A hozzászólás módosítva: Jan 23, 2017
Kicsit el voltam úszva, így most teszteltem az erősítőt. Hangerőre, és minőségre (nincs hallható torzítás) is ugyan azt hozta mindkét oldal. Akkor most védő ellenállások ki, és mivel 2X95V a táp, így 95/(3X4)=2X8A biztire cserélődnek az ellenállások?
A hozzászólás módosítva: Feb 2, 2017
Sajnos ismét elcsattant az az oldal ami az előző esetben is.
A következő történt. A 12-es pontig eljutva ismét megpróbáltam a nyugalmit beállítani. Izzó bent, és 2db 6,3A-es bizti a táppal sorban. 8A-es nem volt, viszont ezt mégsem vágta ki.. Beállítottam a jó oldalon 2,5mV-ot direkt nem 5mV-ot mint kellene. Amikor a most ismét meghibásodott oldalon állítottam a nyugalmit, 2,4mV-nál összenyitottak a végek megint. Nem értem mi lehet a baj... mindent átmértem mident átnéztem..... Hamis tranyók miatt lenne gond? No de megint az az oldal? Semmi rendellenes nem volt a két oldalon... minden teljesen egyforma volt méréskor. Nem értem mi lehet a baj..... Mi az ami miatt összenyitnak? Mindent a leírásnak megfelelőnek csináltam az élesztés alatt. Gerjedés, vagy mi okozza?
No itt egy jobb kép reloop kolléga segítségével.
Én ugyanígy jártam egyszer egy 1200-as végfok javításánál. Kétszer szállt el egymás után, mint neked most. Aztán Uce feszt mértem a harmadszorra megrendelt sorozaton mielőtt betettem volna. Szinte az összes 200V-os MJ12022 140V körül átütött. (HQ). Visszaküldtem, rendeltem a RET-től és minden rendbe jött. (Persze ezeket már megmértem mielőtt beforrasztottam volna.)
Csak az a baj, hogy ezek akkor mentek tönkre, amikor a nyugalmit állitottam.. Ettöl még persze lehet hamis...
Én jártam már úgy hogy olyan kontaktos volt a nyugalmit állító poti, hogy a berakott izzó, fel-fel villant mint a karácsonyfa. Mikor kicseréltem nem csinált ilyet. Igaz nekem a táp az 2x33V-os volt. Két-két 12V-os 5W-os szofita izzó sorba kötve a tápba, pont arra jó hogy ne vágd tönkre a cuccot. Ezt egy "öreg róka szerelő" ajánlotta. Tudom valakit ezzel megbotránkoztatok, de én a mai napig így is védem élesztéskor az erősítőt ha javítok.
Viszont itt 2X90V a táp....
Na igen szerintem nincs 48V-os szofita izzó.
Ebben a kategóriában sajnos nagyon kockázatos áramkorlátos labortáp nélkül a javítás.
Üdv ismét.
Még nincs kész az EV P1200 várom a tranyókat... Viszont van egy gyors, de inkább érdekes javítási kérdésem.... Sony TA-AV501U Bekapcsol, szól, nem torz, 50-60mV a kimeneteken, a nyugalmit állítani kellett a gépkönyv szerint, mert 10mA helyett az egyik oldalon 30mA, a másikon meg 25mA volt. Ezen túljutottam mindkét oldal helyes értéken. A védelemben uPC 1237 van. Tápfesz 2X45V. Lekapcsol, teljesen véletlenszerűen, a uPC bemenetén nem mérek olyan feszűltséget ami miatt meg kellene szólalnia a védelemnek. Amit észrevettem, hogy a hálózati fesz AC 240V... Az erősítő meg 220V-os feszre van gyártva. Okozhatja ez a lekapcsolást? A lekapcsolás után a hangerőszabályozón az üzem közben folyamatosan világító zöld led elkezd villogni. Ezután standbyba kapcsolom, majd vissza be és szól tovább egy ideig. Nincs periódikusság benne, csak véletlenszerűen kapcsol ki. Nincs gyanusan melegedő alkatrész sem. Mi lehet a baj?
Annyi változás van, hogy nem U, hanem R a vége a típusnak. Jeleneg 221V a hálózati fesz (egy másik fázison), és most (kb fél órája) nem kapcsolt le....
A hozzászólás módosítva: Feb 16, 2017
Sziasztok!
Hoztak hozzám egy AKAI AM 2250 erősítőm, melyben egy csoda STK463 végfok IC dolgozik. A következő problémám van vele. A tulaj állítása szerint egyszer csak elhallgatott. Biztosíték kimenve, egy 10u kondi (C13) elpukkanva. Új IC-t rendeltem, berakom az új kondit és végfokot, ellenállásokat kiméregettem jók, próba. Na itt kezdődtek a problémák. Ahol a kondi elpukkant az azon az oldalon féltápfesz. Na gondolom nagyobb a baj, hangszóró kimenet, jelbemenet leválasztva, kondenzátorok az összes csere, próba, szintén féltápfesz a pukkant kondis oldalon. Ellenállások újbóli ellenőrzése, 33k (R13b) ellenállás, a jó oldalon, mintha hülyeséget mutatna, csere. Újbóli ellenőrzés már jó értéket mutat beforrasztva, próba. Most jön a meglepi, mindkét oldal kimenetén féltápfesz. Annyira egyszerű ez a végfok, hogy már idegesítő miért nem jó. Segítsetek mi lehet a baj. A rajz mellékelve.
Szia!
A tápfesz. rendben van? A diódák (D1-D4) jók? Olvadó biztosítók, rendben? A kapcsolási rajzot jobb lett volna mellékelni, mint a NYÁK rajzot. A kondi kipukkanása teljesen rendben van, mert valószínűleg fordított polaritást kapott.
Sziasztok.
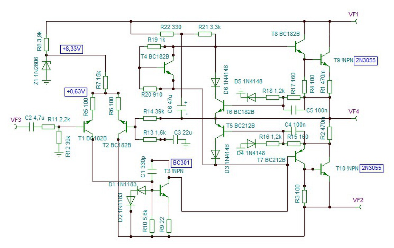
Valakinek ismerös eme 2X20V on működő erősítő? Megprobálom kirajzolni, de van néhány alkatrész aminek csak a helye van meg... 10W ot tudtam kivenni a szerkezetből, de kiváncsi vagyok, hogy ez magasabb tápfeszültségről mit tudna? Illetve mennyi lehetett az a tápfesz amire tarvezték eredetileg. Azért nem fotózom le a környezetét,mert többen lenyilaznátok érte.
Sziasztok.
Kirajzoltam az erősítőt, remélhetőleg jól. Kérdésem, hogy ennek a nyugalmi áramát hogyan tudom változtani (5,1mA a max)? Látható nullaátmeneti torzítás látszik, és grizes is a hangja ha jelet (1KHz) kapcsolok rá. Jelen tápfesz 2X30V Ettől többet nem mertem adni neki... bár túl sokkal nem is lehet többet ezekkel a tranzisztorokkal.... Nem jelöltem a tápfesz polaritásokat... A VF1=+30V, VF2=-30V A hozzászólás módosítva: Máj 3, 2017
No. Kicsit átrajzoltam, és így már látható, min kell változtatni.
Szia! Úgy látom Tina-ban rajzoltad, tedd fel a TSC fájlt! Megigazítom és igyekezlek rávezetni a megoldásra, hogy máskor is hasznát lásd.
Itt lesz, és köszönöm.
Rajzolgatom. A T1, T2 nem PNP? Pl.: BC212?
Nem, NPN BC182.
A hozzászólás módosítva: Máj 3, 2017
Az NPN T1, T2 nem ad működést, valahol sántít a dolog. Ettől függetlenül megterveztető a nyugalmi áram a szimulátor segítségével.
Kapcsolj be egy árammérőt: T&M/Multimeter/=I. Az R20 csökkentésével, R19 növelésével (dupla kattintás az ellenálláson) válassz a rendelkezésedre álló ellenállásértékekből, hogy a nyugalmi áram 15-30mA tartományba essen. Az analíziseket is végigpróbálhatod.
Igen valoszinüleg a típust beméztem, pedig többször is rámértem.
A szimulácionál nekem is ugyan ezt csinálta. Köszönöm a kiigazitást. Volt még egy igen durva gerjedés is a pozitiv félhullámban.. ezt egy 1nF kondenzátorral a T9 kollektor bázis közé berakva az meg is szűnt.
A C8-ra az alábbi pozíciót és értéket ajánlom, ha a jelenlegi torzítással nem lennél megelégedve.
Üdvözlet.
Megállt a tudomány. Martin wisman pro-x 1800 -as végfokot javítanám. B oldal tökéletesen müködik. Az A oldalon bekapcsoláskor kigyullad clip led és mikor a relé behuz az nem alszik ki. Állandóan világít,de a protect nem világit hogy hiba volna. Csökkent hangerövel szól a csatorna,jelentös melegedéssel. Nyugalmi áramot mérve 800ma-t kaptam. Ezt visszavettem 60-ra a másik csatornáról lemásolva,megszünt a melegedés de ugyanugy világit a clip meg jelentösen halkabb a csatorna. Tápegysége is érdekes. A negatív oldalon -56V, a pozitívon +112V! A tápegységböl kijön 2x112 meg 2x56volt. Ez rámegy a panelra,2darab 15A-os biztosító,ott is az egyiken -56,a másikon +112v van jelen. A másik (jó) csatorna ugyanezt kapja és semmi gond. Ha valaki esetleg találkozott ehez hasonlóval akkor megköszönném a segítséget. |
Bejelentkezés
Hirdetés |





Beállítottam a jó oldalon 2,5mV-ot direkt nem 5mV-ot mint kellene. Amikor a most ismét meghibásodott oldalon állítottam a nyugalmit, 2,4mV-nál összenyitottak a végek megint. Nem értem mi lehet a baj... mindent átmértem mident átnéztem..... Hamis tranyók miatt lenne gond? No de megint az az oldal? Semmi rendellenes nem volt a két oldalon... minden teljesen egyforma volt méréskor. Nem értem mi lehet a baj..... Mi az ami miatt összenyitnak? Mindent a leírásnak megfelelőnek csináltam az élesztés alatt. Gerjedés, vagy mi okozza? 













