Fórum témák
» Több friss téma |
- Ez a felület kizárólag, az elektronikában kezdők kérdéseinek van fenntartva és nem elfelejtve, hogy hobbielektronika a fórumunk!
- Ami tehát azt jelenti, hogy a nagymama bevásárlását nem itt beszéljük meg, ill. ez nem üzenőfal! - Kerülendő az olyan kérdés, amit egy másik meglévő (több mint 17000 van), témában kellene kitárgyalni! - És végül büntetés terhe mellett kerülendő az MSN és egyéb szleng, a magyar helyesírás mellőzése, beleértve a mondateleji nagybetűket is!
Milyen típusú az a kábel, ami két kábel egymáshoz ragasztva? Hangszóróhoz találtam szerelve, és LED-eket szeretnék vele működtetni.
Köszi mindenkinek! A hozzászólás módosítva: Feb 8, 2017
Kéteres egyszeresen szigetelt kábel. Amúgy a legtöbb helyen hangszóróvezeték néven ismerik.
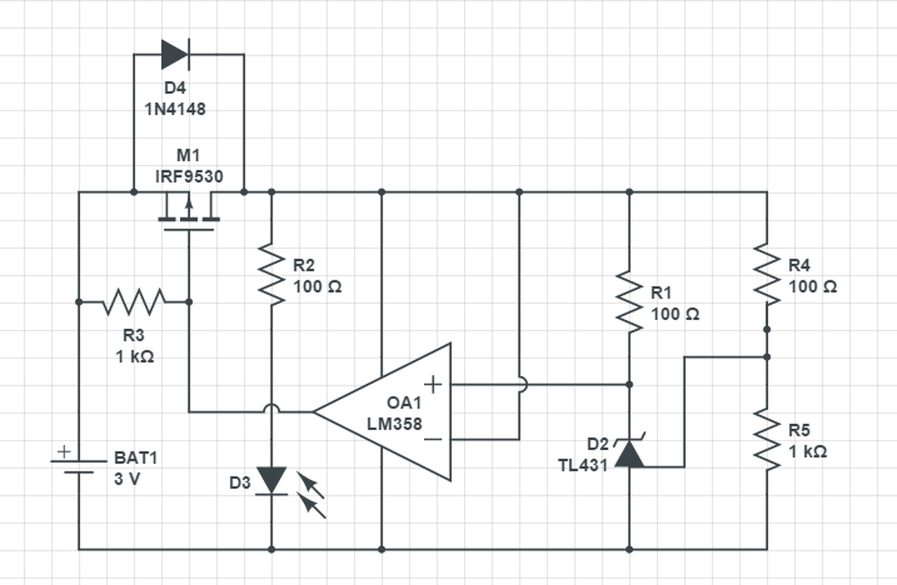
Írtam a műveleti erősítős topikba, de kedves moderátorunk onnan törölte a kérdést, és nem innen... Mindegy. Tudtok nekem itt segíteni, hogy is nézne ki a kapcsolás egy opampal és egy referenciával (pl. tl431) ?
A kapcsolást csak össze raktam, szemléltetésnek. A dióda hid ~ 20A. Az elko szépen lassan megy tönkre, üzem közben melegszik. A polaritás rendben van. A tesztelést még nem történt meg. Várom az alkatrészeket. Ez az 1.0 változata volt a töltőnek. Ez lesz a 2.0-as
. Majd jelzem hogy megoldotta e a problémát a dióda.
Ez kezdő kérdésnek hangzik, tehát itt a helye. Amúgy mi a cél, mire,-mihez kellene?
Az előző oldalon van a kérdésem, a cél, hogy 3volt alatt lekapcsolja az akkut és ne kapcsolja vissza a későbbiekben sem.
Elolvastam, de rajzolni nem tudok a gépen, valaki majd berajzolja.
Szia!
Nos az egymáshoz ragasztott 2 eres kábelek szabványos megnevezése az MZSLKH vagy Müanyag szigetelésü Zsinorvezeték Lapos Különesen Hajlékony,ebböl a legvékonyabb az 2x0,5 ami neked szerintem vastag lessz neked talán a hangszoro vezeték lenne jó de ott figylned kéne arra hogy annak a szigetelése törpefeszültség vagyis kevesebb mint 12 volt ergo ha a ledeket 12 volton müködteted akkor a zsinoron mindig 12 volt lessz és lednél lessz az ellenálásod ami után lessz a 2 -3 volt.
A képen javítottam a rajzot és még csináltam egy másik panelt , ha így megcsinálod és az alkatrészek jók akkor működnie kel.
Köszönöm szépen a segitségedet
![]() Ugylátom ez a probapaneles dolog kifogott rajtam pedig azt hittem hogy azon pikk pakk összedobom de ezek szerint belezavarodtam Ezt a mondatot el tudod mondani egy levegővétellel?
Ez itt több sebből vérzik.
- Az LM385 nem jó már 3V-ra. Kimenete is maximum 1,4V-ra közelíti meg a tápot. Ki sem kapcsolná a Fet-et, mert itt Logikai Fet kellene. - Az IRF viszont nem jó, mert a GSon küszöbfeszültsége magas. (bár nem írtad mekkora terhelés lesz.) - Nem igazán lehet egy műveleti erősítő tápját elvenni, miközben terheled a pluszhoz képest a kimenetét. - A D4 diódának semmi értelme, mert átvezetné az aksi feszültségét. - Az LM385 kimenetét nem lehet a tápra kötni. A TL-nél mindenféle képen folyik áram az R1-en, mert valamiből működnie kell. Így az OPA kimenete mindig alacsony szintű lenne. - Az OPA egyébként is csak erősítő szerepe lenne, így alapvetően felesleges. - Az áramkör nem az aksit figyelné, hanem a Fet utáni feszültséget, ami terhelés és RDSon ellenállás függő. - Végül mi fogja bekapcsolni az áramkört?
Pfff... hát nem sokat értettem ebből.
Igazából csak próbálkozok netes képek alapján, de fogalmam sincs hogy mit csinálok.Azt hittem, hogy egyszerűen meg lehet ezt oldani, de olyan kapcsolásokat találtam a neten, hogy ihajjj. Esetleg nem lehet úgy megoldani, hogy csak egy fet van az egészben, és olyat keresek aminek a minimum gate feszültsége megegyezik a lemerült akku feszültségével? Vagy ez így nem lenne túl pontos, mert nem mindig ugyan ott kapcsolna ki? Mi a különbség a sima fet és a logikai fet között? Miben más a vezérlésük? A terhelés max. 1.5A lenne de lenne egy kisebb fokozat is kb. 700mA-val.
Miért akarod kisütni az akkut? Remélem, nem "formattálni" akarod. Léteznek olyan integrált áramkörök, amik azt figyeik, hogy a tápfeszültség meghalad-e egy szintet. Egy ilyen, vagy valamelyik rokona megoldja ezt a problémát. Tanulmányozd az adatlapját, és megtalálod a legmegfelőbbet. Reset IC, CPU supervisor néven kereshetsz hasonlókat.
A logikai MOSFET különösen alacsony, logikai szintű feszültséggel vezérelhető, ellentétben a "hagyományos" MOSFET 10V körüli vezérlőfeszültségével. A hozzászólás módosítva: Feb 8, 2017
Tesztelni akarom az akkukat, ami nem bírja a nagyobb terhelést az kuka... Amik kb. egyformák azokat egy-egy csoportban felhasználom.
Kb. Így lehet megoldani a problémát. Az "Rt" a terhelő ellenállást imitálja. Az Aksi egy generátorral van helyettesítve, melynek feszültsége az idő függvényében változik 2,8..4,2V között.
De azt írtad, a kisütést már megoldottad. Azt megmutathattad volna, mert lehet oda kellett volna beavatkozni, nem külön kapcsolni a tápot. Félő, hogy két teljesítmény fokozat van. A hozzászólás módosítva: Feb 8, 2017
Köszi a segítséget. A kisütést ezzel végzem: Bővebben: Link A 17. oldalon lévő current source alapján. 10v bemenő feszültséget ír, de kb. 1.2v-ig működik az ic, és kihasználom a 1.4A-s current limitet is.
Ja, akinek ilyen áramkörei vannak.. De a 17. oldalon ott van, hogyan lehet kikapcsolni, az R1 ellenállás rövidrezárásával.. És már sem kell csoda kapcsolóáramkör, csak komparátor. hogy néhány mA marad, az meg nem túl sokat számít, úgy sem hagyod az aksin ez után egy éven át.
![]() Ehhez is kérhetek egy kis segítséget, hogy nézne ki a a komparátoros kapcsolás?
Tessék! A végén az áramgenerátor és a 100kohm az már az LT3080-ban/nál van.
Sziasztok!
Szeretnék segítséget kérni egy 4 lábú 12V-os ledes kapcsoló bekötéséhez. Melyik lábra mi megy? Kaptam hozzá még egy ellenállást, gondolom a led miatt. A kapcsolón a két kicsi lábnál van feltüntetve egy + - jel. Válaszokat előre is köszönöm.
Szerintem a + - a led. A másik ketto meg a kapcsoló.
Szuper, köszi proli a segítséget! Ez kikapcsolás után kikapcsolva is marad?
Szia proli007!
Ez sem az igazi. - LM393 bemenete csak akkor tud jól működni, ha Vcc-1,5V alatt van a feszültsége (ez itt nem áll fenn). - LM431 csak akkor ad stabil feszt, ha több mint 0,5 mA folyik rajta (ez itt nem áll fenn). - A bipoláris tranyó szaturációs feszültsége (és az áramgenerátor IC esetleg rossz irányú offset feszültsége) miatt nem 0-ra csökken a terhelő áram, hanem pár mA megmarad, ehhez hozzáadódik a te áramköröd fogyasztása is, ami egy eleve kisütött aksinál nem évek, hanem pár óra alatt okoz mélykisütést.
Én így csinálnám.
A bal oldali telep+kondi+ellenállás hálózat az aksi valamivel reálisabb modellje. A jobb oldali dióda+áramgenerátor a terhelő generátor modellje. A lekapcsolási feszültséget a LED nyitófeszültsége befolyásolja, piros LED-del kisebb is beállítható. Indítható a folyamat az aksira kapcsolással, vagy a kondi pillanatnyi rövidre zárásával. Nincs fölös áram, és egyedül a logikai szintű FET ami nem található meg bármely fiókban. De NPN tranyóra is simán átméretezhető.
Üdv!
Van egy tuner-em , amihez nincs sajnos tápegységem , de 16V AC-vel megy.Van egy 24V AC transzformátorom.Az lenne a kérdés , hogy tudok ebből előállítani egy próba erejéig 16V AC-t?
Teljesítményellenállás osztóval, ha nem nagy áram kell neki. (De tényleg, csak egy próba erejéig...)
8W-ot fogyaszt a tuner.Esetleg az nem működne , hogy az ellenállás osztóra rákötnék egy feszültség követő műveleti erősítőt , és akkor nem kéne nagy teljesítményű ellenállás.
Ezt én passzolom, majd válaszol rá olyan, aki keni-vágja az opa-kat.
De oda már akkor stabilizált egyenáram is kell... (Lehet egyszerűbb lenne megcsapolni a trafót.) |
Bejelentkezés
Hirdetés |









Ezt a mondatot el tudod mondani egy levegővétellel? 
Igazából csak próbálkozok netes képek alapján, de fogalmam sincs hogy mit csinálok.








