Fórum témák
» Több friss téma |
Vagy száz alkatrész kell ehhez a projekthez, ráadásul sokmindnenel most ismerkedem...
De szerencsére jól gondoltam előre, mert most látom rendeltem 74HC132-t ![]() Ismerős volt, ahogy olvastam az irásod. Akkor ez is megoldva ![]() A kimenetére tehetnék egy BCP56-ot bár igazán FET passzolna ide a relét meghajtani, hogy ne terheljük a NAND kimenetét. Viszont FET-es tapasztalatom nulla, ehhez még kérhetnék valami instrukciót, hogyan járjak el? Vagy mehet az NPN? Bővebben: Link Van ilyenem, ez végül is csak 10mA tekercsárammal már működik, a BCP56 ha csak 100hfe, akkor az 100uA. Végül is ez bele kell férjen a NAND kimenet terhelhetőségbe.
Miért ne férne be a kimenet terhelhetőségébe? A Fetnél olyan kell,ami 3V Gate feszültségről már tud működni. De néha figyelembe kell venni, hogy mekkora az RDSon ellenállás, ha van terhelés is. Nem írtad, hogy hány voltos a relé, de a 10mA-ból gondolom hogy 12V. Az "akármivel is működni fog".
Akkor csak simán akasszam a Nand kimenetre ezt a 12V-os relét? Igy a legegyszerűbb
Már hogy akasztanád rá, mikor az IC 3V-ról, a relé meg 12V-ról fog menni. Én az akármit a tranyóra értettem, amit a HC hajt majd.
Na igen a tarnyóal persze. Köszönöm
Sziasztok!
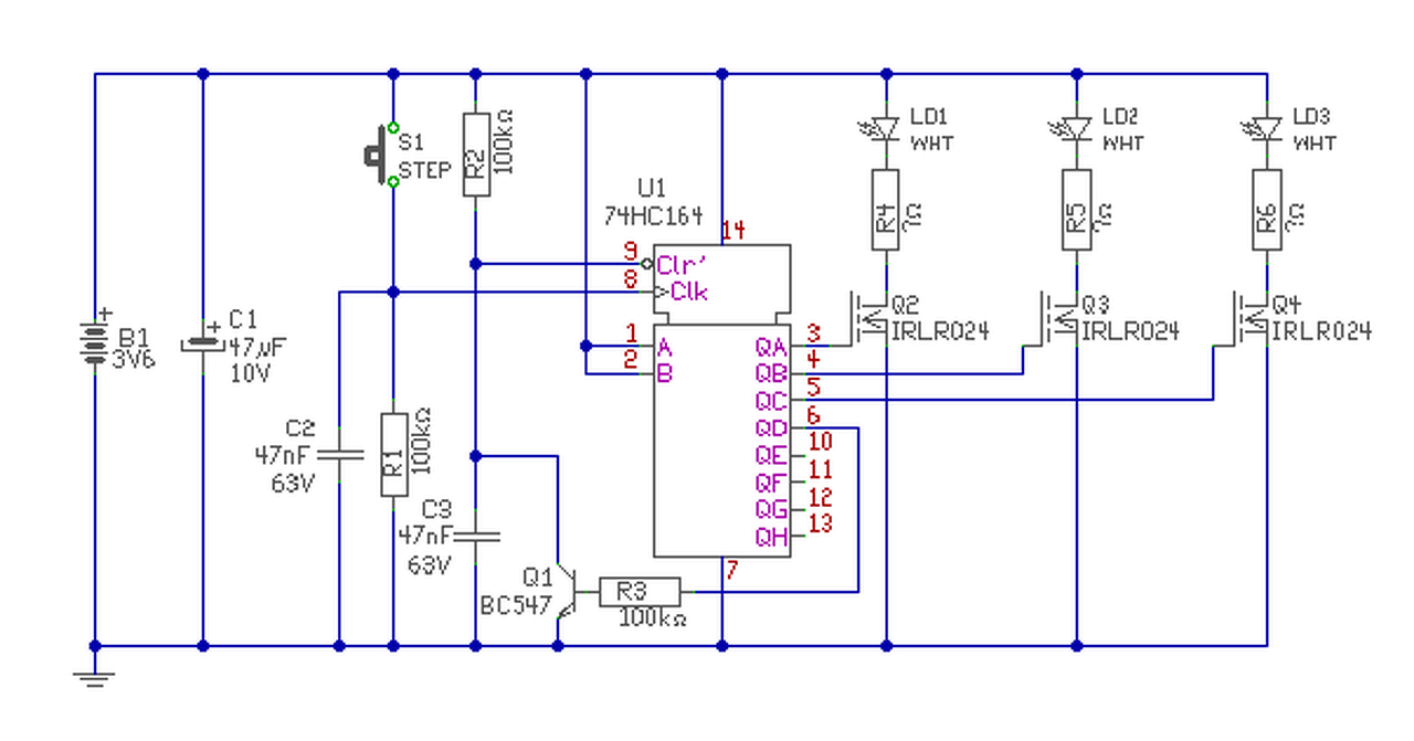
Szeretnék egy nyomógombos led-es lámpát csinálni úgy, hogy lenne benne 2,vagy 3 led csoport, ami úgy világítana, hogy az első gombnyomásra csak 1 csoport világítana, még egy gombnyomásra 2 csoport, még egy nyomás 3 csoport, majd a következő gombnyomásra kikapcsolna. Lítiumos akkuról menne, 1, vagy ha nincs olyan kapcsolás, ami megy 3-4V-os feszről, akkor 2celláról. Szerintetek megvalósítható nem túl bonyolultan? Köszi
Hello! A "nem túl bonyolult" elég relatív fogalom. De pld. valahogy így meg lehet oldani. A Led meghajtó Fet-eket és az előtét ellenállásokat a Led-ek áramához kell megválasztani.
Helló
Köszönöm szépen! Ez pont megfelelő, nem túl bonyolult! 3-4V-ról tud üzemelni? Mennyi lehet ennek a kapcsolásnak a fogyasztása, ha nem világít egyik ledcsoport sem? Az aksis táplálás miatt kérdezem. Tudnál a fet-eknek pontos típust mondani, ha max 1A-t kell bírniuk?
Ha megnézed a HC sorozatot, akkor láthatod hogy 2..6V között működik.
A CMOS fogyasztása kb. a semmivel egyenlő, néhány uA lesz. Ez a Fet remélhetőleg el fogja vinni az 1A áramot. De az aksi meddig fog világítani a 3A-al?
Nem egy akkura gondoltam, többre párhuzamban, az áram pedig nagyon max 1A, de inkább 400-500mA áganként. Majd meglátom hogy világít.
Jól gondolom, hogy ezzel az IC-vel akár 7 ledcsoportot is tudnék kapcsolni? A 8. kimenet pedig lenne a reset?
Lehet, h én vagyok vak, de én 8 db kimenetet látok Q0-Q7-ig.
Igen elnéztem proli007 rajzát... 8kimenet.
A hozzászólás módosítva: Feb 7, 2017
Szia
Ránéznél esetleg, hogy jól csináltam-e?! Köszi
Viszont én nem a C2 rétegre írnám az értékeket. Felviszed őket a fólia oldalra a fóliával együtt?
Azokat első sorban az ellenőrzés miatt írtam rá, de ha ott marad sem baj.
Szia
Összeraktam a kapcsolást a lent látható módon,de nem működik. A 9es lábat nem forrasztottam be, amit az előbb vettem észre, de beforrasztás után sem jó. A jelenség a következő: Amíg a kapcsolót nyomvatartom, addig az 1es led világít, aztán elengedéskor a 2es, 3as led kicsit felvillan, majd semmi sem világít. Nem volt 47u-s kondim, oda 100u-t raktam, ill 47n helyett 100n. Okozhatja ez?
Hello!
- Nem túl szerencsés a Led-eket áramkorlátozó ellenállás nélkül a Fet-ekre kötni. - Sajnos a kapcsolásnak lehet egy gondja az órajel nem kellő meredeksége és prellegése. - Próbáld meg légy oly kedves, egy 555-ből ütemadót készíteni és azzal léptetni az áramkört. De ha a táp tényleg 3..4V, akkor várhatóan CMOS TLC555 kell hozzá. Mert az NE555 nem igazán szeret 5V alatt működni. (A C2 kondit lehet ki kell kötni a próba idejére.)
Szia
Milyen az az ütemadó? Azért nem raktam a ledekhez ellenállást, mert 3,5V-nál még bőven mehetnek anélkül. Próba erejéig 5Vról is járathatom, megnézni, h 555-tel működik-e. Itthon csak sima 555 van szerintem.
A segédprogramok között megtalálod.
Lehet kellett volna egy Schmittes IC-vel egy korrektebb bementi fokozatot elé tennem. Egy ilyen IC megfelelő lett volna.. Csak a kis táp miatt AHC kellene belőle.. A hozzászólás módosítva: Feb 15, 2017
Akkor egy astabil multivibrátorral helyettesítsem a kapcsolót?!
Igen ideiglenesen, egy lassú astabillal hogy lásd, hogy lépdel-e.
Nem akarok bele ugatni de az a tantál nem fordítva van beépítve?
A negatív felén szokott lenni a csík, nem?
Legjobb tudomásom szerint nem de ha nekem nem hiszel akkor a google barát megmutatja.
Sajnos a gyártók valamiért azt találták ki, hogy a tantál kondenzátoroknál a plusz lábat jelölik meg csíkkal, pont fordítva, mint a hagyományos álló elektrolit kondenzátorokat szokják.
Például egy kép a Wikiről. A hozzászólás módosítva: Feb 16, 2017
|
Bejelentkezés
Hirdetés |











Csak a kis táp miatt AHC kellene belőle.. 




