Fórum témák
» Több friss téma |
Mielőtt kérdezel, a következő két dolgot ellenőrizd!
I. A helyes tápfeszültségek megléte.
II. A kimeneten van-e egyenfeszültség.
Élesztés.
Régebben már kértem! de válasz nem jött
Lehetne egy teljes élesebb kép? Illetve a panel másik oldaláról is lehetne egy teljes kép?
Mivel megoldódott a gond és szól az erősítő már gond nélkül.
Minden esetre ha így is fontos teszek fel fotókat délután a panelről.
Csak nekem kellene a panelrajza miatt. Mert nekem van kész *.lay fileban, csak összehasonlítás miatt
A hozzászólás módosítva: Okt 18, 2017
Sziasztok. Valakinek van valami otlete? Pioneer sa540. Tokeletesen mukodik. De neha ,random modon kikapcsolja a vedelem. Neha orak utan neha masodpercenkent
Ez az 'N' mosfet vegfok az ami fentebb a kepen van 10par fet-tel?
Akkor van egy 6par es van egy 10par fettel epult verzio is?
Nem. Az egyik 5-5 Fet ,A másik 6-6Fet.
Szia! Pár éve ajánlásodra készítettem egy azóta is remekül üzemelő Crescendo Millenium erősítőt, csak sokáig nem volt hozzá méltó előfokozatom, idén vettem hozzá egy Cambridge Audio DAC Magic Plus DAC-ot, nagyon jó páros lett belőle. RCA kábellel van összekötve a kettő, de van a DAC-on XLR kimenet is. A kérdésem az lenne, érdemes lenne esetleg az erősítőt felruházni egy XLR bemenettel - elektronikával, és azon keresztül összekötni a kettőt? Van e hangzásban is különbség vagy csak a hosszú vonal jel kábeleknél a zavarjel védetsége miatt van látjogosultsága?
Az XLR csatlakozót alapvetően árnyékolt, szimmetrikus vezetékhez találták ki. Be lehet kötni aszimetrikusra is, de nem ez a szerepe. Az XLR hez tartozó "elektronika" trafó a kimeneteken, és a bemeneteken is. Ha szabványos jelszintet, impedanciákat használsz, egyrészt mindent mindenkihez tudsz csatlakoztatni, jelentős távolságokra is akár, zavar védetten, minőségromlás nélkül.
A hozzászólás módosítva: Okt 19, 2017
Szia! Hangzásban nem számítok különbségre. Ha a DAC és az erősítő több méterre van egymástól, elgondolkodnék egy szimmetrikus erősítő bemenet kiépítésén.
Az erösitö mellett van félméteres rca kábellel, csak elgondolkodtam lenne e értelme, ha már rajt van az XLR. Köszönöm válaszodat! Egy másik kérdés, esetleg tudnál ajánlani erösítőt ami 2x200W oldalanként 3 pár fettel és minimum olyan minőségű mint a Crescendo Millenium?
Sajnos nem találok jobb minőségű ábrát a nagyobb teljesítményű változatról Bővebben: Link.
Sziasztok!
Egy megfelelő erősítő berendezést keresek egy speciális feladatra. Mint hozzá nem értő kérem a segítségeteket. Egy nagyfeszültségű transzformátorunkat szeretnénk megtáplálni különböző jelalakú és frekvenciájú max. 150V effektív feszültséggel 20Hz-1kHz tartományban. A multiméteres méréseink azt mutatják, hogy 50 Hz szinuszjel mellett 100-150W-ot vesz fel a transzformátor. Találtam egy ilyet, de a sávszélesség 50Hz-es alsó határa elbizonytalanít. Ilyenkor 50Hz alatt nem képes elegendő mértékben erősíteni a jelet, így nem nyerhető ki a max. 200V? Tudnátok valami jóárasabb megoldást mondani? Előre is köszönöm! A nagyfeszültségű próbák biztonságos körülmények között történnek, a kísérletek során állatoknak nem esett bántódása. A hozzászólás módosítva: Okt 21, 2017
Szia!
50 Hz alatt az erősítése is csökken, de fontosabb hogy a kimeneti trafó is telítésbe megy, így a bemenő jel növelésével sem oldódik meg a probléma. Ettől eltekintve egy ilyen erősítő nem nagyon alkalmas erősen reaktív terhelés meghajtására. Beindulhat a védelme, ezzel meghamisítva a mérést, vagy tönkre is mehet tőle. Persze lehet többet használni belőle, és átalakítani jobban terhelhetőre (részben trafócserével), de jobb lenne egy erre optimalizált, kapcsoló üzemű végfok. Ha komoly a szándék, keress meg privát üzenetben! Korábban több hasonló célú generátort építettem, igaz, azok áramgenerátorosak voltak. A feszültséggenerátoros valamivel egyszerűbb. Mondjuk jóárasabb nem lesz, sőt!, cserébe bírni fogja, és nem lesz alsó határfrekvencia sem. A hozzászólás módosítva: Okt 21, 2017
A Sipos féle könyvben (nem a sárga) benne van, az eredeti meg valamelyik régi Elektorban (talán 84' v 87' évfolyam) fejből nem tudom pontosan. Volt még egy Gigant verzió is, 2x4 FET-es verzió csatornánként.
Sziasztok!
Van egy AUDAC DPA74 4 csatornás végfokom. Kérdésem az lenne, van-e valakinek kapcsolási rajza hozzá? A táp részén durrant szét a kondenzátor, plusz a fet. Kicseréltem, de valamiért még nincs benne elég "energia". Köszönöm! ÜDv Gábor
A minap javítottam egy aktív zenekari hangsugárzót. Most a márkától tekintsünk el, mert ugyanaz a belső három névvel is a piacon van. A kapcsitápja (bár inkább ott lenne a helye) gyengélkedett. Terhelés nélkül majdnem megvolt a végfok tápja, de terhelésre nagyon hamar visszaesett. Félhíd topológia volt, nem rezonáns, hanem kemény kapcsolású. Egy soros 1 µF kondenzátora volt primerrel, ami nem nagyon szerethette a bekapcsolási áramcsúcsokat, mert alig 6 nF maradt az eredeti 1 µF-ból. Rajz ahhoz sem volt, vissza kellett rajzolnom.
Hátha segít valamit.
Sziasztok!
Műhelybe szeretnék egy kiszuperált 5.1-es házimozi "hangfalakból" csinálni egy 4.1-es rendszert rádiózásra meg zenehallgatásra. A hangfalaim paraméterei 6Ohm/15W illetve a mély 4Ohm/30W. Néztem E-bay-en TDA7377 2.1 kész panelt is, csak abban nem vagyok biztos, hogy ha kimenetenként ráakasztok két hangfalat, akkor a 3 Ohm nem károsítja-e? Három kérdésem van. Van esetleg valakinek egy olcsó és bevált kapcsolása ilyen célra? Illetve ha a kész panelt választom az egyszerűség kedvéért, akkor pedig azt fent leírtak szerint ha kimenetenként két hangfalat kötök rá párhuzamosan, az okoz-e problémát hosszú távon? Illetve a konkrét egységgel kapcsolatban van bárkinek tapasztalata? Köszi előre is a válaszokat! Üdv: spgabor
Köszi! Igazából nem lenne lényeg, hogy a Crescendot készítsem el nagyobban, csak valami hasonló kaliberűt minőségre, de más típust, kicsit erősebbet, most van dögivel itthon toroidom is. Ez is Ez megfordult a fejemben, bár ennél erősebbet szeretnék. Oldalanként három pár 2sk-2sj páros lenne az álmom. Csak nem találok dokumentációkat ilyenhez. Ebay-en lehet venni előre gyártott KIT-et, de az nem olyan mintha az alapoktól saját kézzel készül. Ezért gondoltam rád, mert te ebben sokkal jártasabb vagy nálam, és hátha van valami finom jó minőségű erősítő amit tudsz ajánlani ebben a kategóriában.
A hozzászólás módosítva: Okt 22, 2017
Szia! A terhelhetőséggel kapcsolatban elég megnézned az IC adatlapját. A szóló csatorna 2 Ω-mal terhelhető, a híd pedig 4 Ω-mal.
Egyéb referenciám nincs róla és erről se, de ez utóbbi jól néz ki.
Adatlap szerint kibírja.
Valamint van benne védelem (bár arra nem alapozunk ).Ha meg nem párhuzamosan, hanem sorosan kötöd őket, akkor meg örök élet. Műhelybe nem is kell szerintem több... Ha jól látom a linkelt panel alapján, akkor két csatorna kondis kicsatolású, a sub része meg hidalt...
Sajnos nem volt eddig szerencsém olyan kapcsoláshoz, amilyet építeni szeretnél.
Köszönöm válaszod! Akkor marad a kutakodás
Amúgy mit szólsz a linkelt példányhoz? Szerinted érdemes vele foglalkozni?
Jelen fórumon Saraha kolléga írt róla beszámolót, nagyon elégedett volt vele.
Köszi az infót! Megkérdezem tőle mik a tapasztalatai!
Ezeket is érdemes lenne megfontolni.
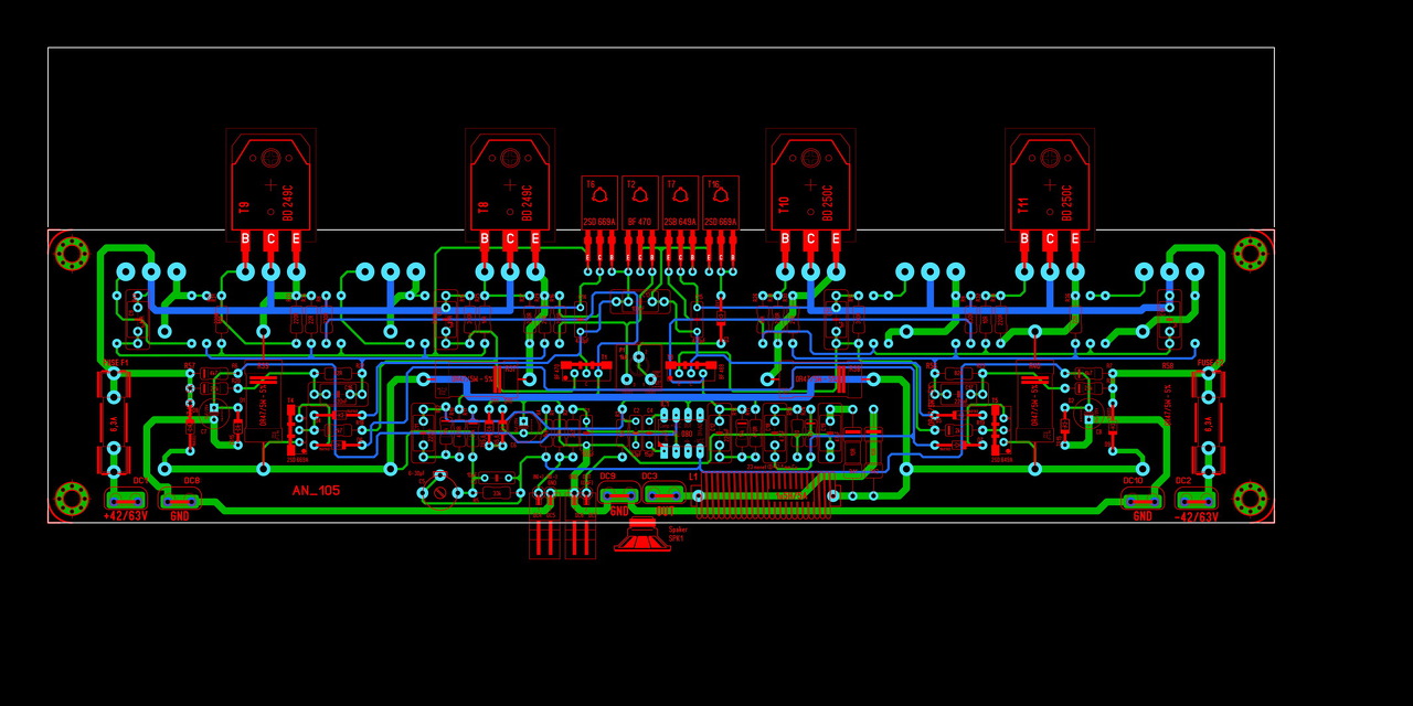
SR200 Az AEM600-nak nem találtam meg hirtelen az itteni linkjét, ezért mellékeltem a rajzot, meg a paneltervnek egy saját változatáról készült nézeti képeket.
Szia! Ebbe az SR200-ba rögtön beleszerettem...
Igazából mikor egyre többet olvastam a linkeket, néztem a kapcsolást, megérett az ez kell nekem, meg kell csinálnom! A hangja érdekelne, szerinted van olyan részletező mint egy Crescendo? Az smd alkatrészeket pákával forrasztottad? Úgy még én nem csináltam itthon, csak régen cégnél forrasztottam smd-et, de azt höléggel pasztával. A bemeneti jelszint 1V? Ilyen minőségben nem tudom a paneleket elkészíteni, de így szeretném, mennyiért tudnád egy komplett sztereóhoz legyártatni a paneleket? Majd ha odaérek négy darab 300W-os toroidal oldanám meg a tápellátást, vagy egy 1,5kW-al, ezek a lehetőségek vannak. A táp panelen a kondik mekkora átmérővel lettek tervezve?
Sziasztok,
köszönöm a válaszokat, akkor rendelek egyet. Ennyiért nem érdemes készíteni. Adatlapon láttam, hogy két ohm-mal is terhelhető, de inkább kérdezek. Tápból milyet érdemes ilyen elé rakni? Sima dugasz vagy számítógéptáp elég, vagy ne kapcsolóüzemüben gondolkodjak? Üdv. spgabor |
Bejelentkezés
Hirdetés |








).