Fórum témák
» Több friss téma |
Azt a kondenzátorral párhuzamosan kössem? (kezdő vagyok)
Milyen másik?
Egy LED van a rajzon, annyi nekem elég is lenne...
Azéert kell, hogy ne vibráljon, illetve megvédje az eredeti, első LEDet. Ebben az eetben nem kell az 1N4007.
Ó, értem!
Vagy egy sima dióda, vagy egy másik LED "ellenirányban". Köszi.
Igen.
Fogyasztani ugyanannyit fog, világitani meg kétszeresét...
Helló! Tisztába vagyok az É.V. szabályokkal. Én a kondenzátor méretére lennék kíváncsi 180mA-on. Vagy a számítás módjára. A LED 3-3,2V 180-200mA 0,5W. Üdv!
Szia!
1., R össz = 230/0,18 2., XC = 1 / ( 6,28 * 50 * C ) A kiszámolt R-ből vond ki a soros ellenállás értékét, ami 180 mA-nél már csak 47..56 ohm legyen, a maradék a kondi váltóáramú ellenállása ( xC ), aztán a 2. képletből fejezd ki a C értékét. A soros ellenállást esetleg csökkentheted még, mert ekkora áramnál így már 2 W fogja melegíteni. A leden eső feszt elhanyagolhatod. A hozzászólás módosítva: Feb 2, 2017
Helló! Nagy nehezen behelyettesítettem a képletet. Nekem 2,5µF-os kondi jött ki, nekem itthon 2,2µF-os X2 400V kondim van. Szerintem némi áram csökkenést eredményez, de ez nem befolyásolja különösebben a fényerőt. A számításaim szerint 2,2µF-on 158mA folyna. Amint a led meg jön kipróbálom. Amint kész beszámolok. Szép estét!
ui. Az ellenállást ebben az esetben meddig vihetem le? A hozzászólás módosítva: Feb 2, 2017
Igazán ide egy 275 V AC, vagy normál 630 ( vagy 1000 ) voltos kondi kéne és nem X2-s...
Üdv mindenkinek.
Tudja valaki, hogy ez a csati , de inkább a középen lévő doboz milyen kapcsolást rejt? Esetleg rajz van valakinek ledszalag 220 V ra? Köszönöm. https://ledlampabolt.hu/LED_STRIP_230V_WW_02
Ezt inkább az eladótól kellene megkérdezni, mi csak tippelhetünk, azt is felelősség nélkül.
Én arra tippelek, hogy egy sima sorkapocs, esetleg egyenirányító van benne. A hozzászólás módosítva: Feb 3, 2017
Sziasztok. Lenne arra lehetőség, hogy 12V os, 6W os cob led panelt (akár több darabot) vagy 12V ra méretezett 5050 led szalagot 230V ra csatlakoztazzunk tápegység nélkül?
Köszönöm.
Helló! Mekkora az áram felvétele, milyen feszültségen?
Idézet: ...az áramfelvételét ugyebár, ki tudjuk számolni?...vagy nem? „12V os, 6W os” A hozzászólás módosítva: Feb 9, 2017
He He! 0,5A. Nekem most jön kínából 0,5W-os led 3-3,2V-os 180-200mA-os. Na mármost, ha 200mA X 3V-al = 6W; 200mA X3,2V-al=0,64W; 180mA X 3V=0,54W; 180mA X 3,2V=0,576W. Ezért tudni kell a felvet áramot. Arról a tényről nem is beszélve, hogy ez egy szélesebb tartományú led sor, ami elvileg 11-14,2Volt között ingadozhat. Fél amper nemsemmi, nekem erre a 0,5W-os ledre jött ki 2,4µF-os kondi. nem kicsi kondi kell ide, sem µF-re sem terjedelembe, mert a feszültség tűrést és az ÉV-t is figyelembe kell venni. Itt a topikban olvastam régebben, hogy nem éri meg 250mA felet a kondis megoldás, itt már labdába rúg a trafó, vagy a dugasztáp.
A hozzászólás módosítva: Feb 9, 2017
Ez veszélyes üzem. Én magamnak megcsináltam, pici, olcsó, de hozzáértés nélkül életveszélyes lehet, ezért neked inkább azt javaslom, hogy vegyél egy LED-meghajtót vagy tápot, 1000-1500 Ft-ért nem éri meg kockáztatni. LED-diszkont és Anro díszléc a két legjobb hely. Előbbiben áramgenerátoros meghajtót (36-62V 300mA), utóbbiban 12 V-os dugasztápot lehet fillérekért venni.
Léteznek 230V-os LED szalagok... Bővebben: Link
A hozzászólás módosítva: Feb 9, 2017
Sziasztok!
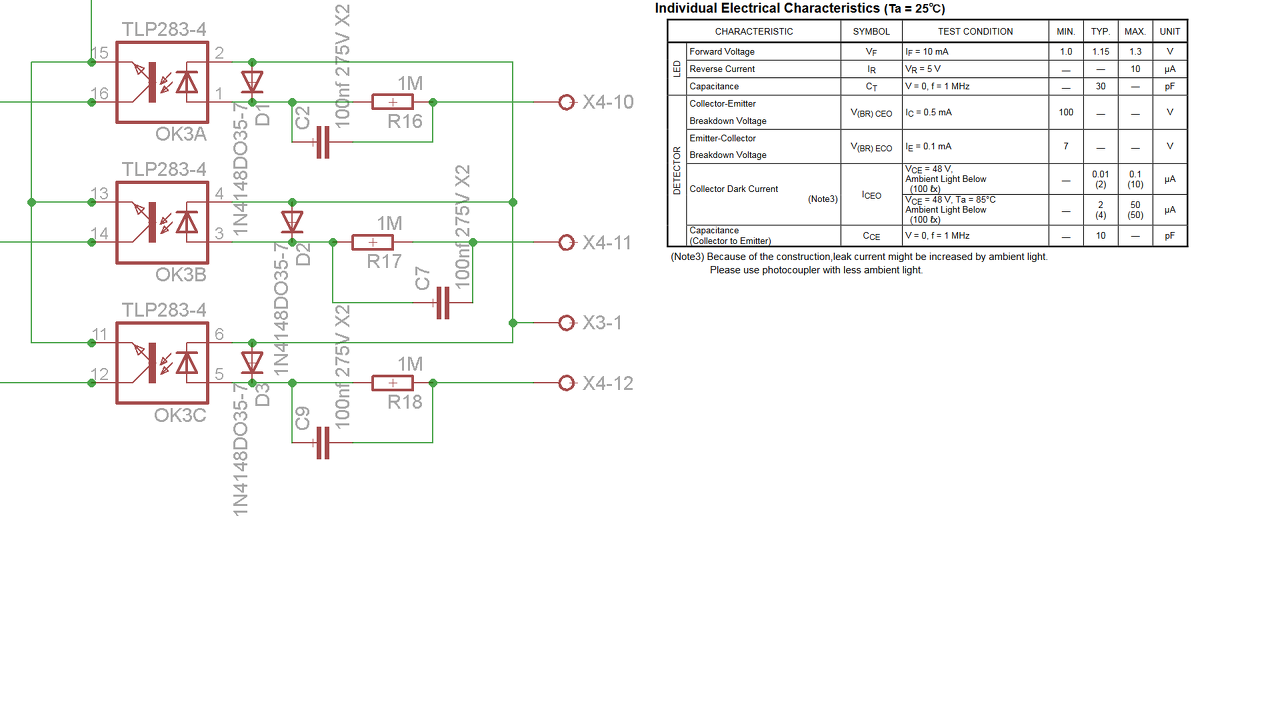
Szerintetek ha csak a 230V-ok meglétét szeretném figyelni egy opto-n keresztül egy AVR-el, akkor a mellékelt kapcsolás, a feltüntetett értékekkel jó lehet a célra? A kondinál a 275V x2 100nf nem túl kicsi? Sajnos a mérete miatt választottam mert 5mm a hely amit tudok csinálni neki, és a nagyobbak szélesebbek is. Illetve az 1M-ohm ellenállás 0,6W elegendő lehet? A kapcsolás mellett feltüntettem az opto adatait. Köszi!
Hello! Jó lesz ez így.
- Az 1Mohm-nál nem a teljesítmény miatt, hanem a feszültség miatt szoktak két soros tagból azt összeállítani. - Azt ugye tudod, hogy a félhullámú jel miatt ez 50Hz-es négyszögjelet fog szolgáltatni. - A Led árama csúcsban kb. 7mA lesz. De nincs az ábrán, mekkora lesz a tranyók kollektor ellenállása. De "cserében" az opto CTR paramétere sem szerepel az adatlapon. De ha az ellenállás nem lesz kisebb mint 10kohm, akkor nem lehet gond.
Köszi, igazából az 50hz nem gond. Maximum teszek rá egy 33nF os kondit parhúzamosan. Nem a sebesseg a lényége. AVR In re megy majd, belső felhúzóval. A kimenete 220R al térveztemcsatlakoztatni az IO lábra, amit GNDre húz le.
Létezik olyan optocsatoló, amelyben 2db antiparalel led van, kifejezetten AC érzékeléshez: PC814, ráadásul filléres cucc. 2db 100k 2010-es ellenálláson keresztül hajtom meg a ledjeit. A kimenetén meg 22...47k-t húz le, és át van kötve egy 10µF-os kondival, hogy a nullaátmeneteket áthidalja. Ha nem közvetlenül uC-t hajt meg, akkor egy FET-et rakok még be utána.
Ez a számolási módszer alapvetően rossz, van amikor teljesen hibás eredményt ad. Csak egy példa: ha mondjuk 250V esik a sorbakötött ledeken, akkor még nyugodtan lehet előtétkondival működtetni, hiszen a csúcsérték 320V, csak jól kell méretezni. ITT leírtam hogyan lehet kiszámolni az előtétkondit, viszonylag pontosan. De idézem:
Idézet: „....Az elõtét-kondenzátor méretezése:A kondenzátoron esõ feszültség, és áramerõsség alapján meghatározzuk a szükséges impedanciát. A frekvencia ismeretében pedig ebbõl a szükséges kapacitást. Az elsõ hiba, amit sokan elkövetnek, hogy effektív értékkel (230V) próbálnak számolni, ugyanis az egyenirányító bemenetén levõ feszültség nem szinuszos (csak hasonló). Ennek csak a csúcsértékét ismerjük, ami a ledek nyitófeszültségének, és a graetz egyenirányító nyitófeszültségének az összege, a példánál maradva kb. 75V + 1,5V. Az elõtét-kondenzátoron maradó feszültég csúcsértéke tehát a hálózati feszültség csúcsértékénél ennyivel kevesebb, azaz 230V*gyök(2)=325V; 325V-76,5V=248,5V marad a kondin. A kondenzátor árama (másik szokásos hiba) szintén csúcsértékkel számolandó, azonban az egyenirányító C3 utáni árama a C1-C2 áramának az abszolút-középértéke, azaz nem "gyökkettõvel" kell számolni a csúcsértéket, hanem Pi/2-vel. Persze ez is sántít kissé ugyanis a hullámforma nem szinusz lesz, csak valami hasonló, de ez utóbbi mégis használható közelítést ad. Tehát ha a led csoporton összesen 60mA áramot szeretnék elérni, akkor 60mA*Pi/2= 92,2mA csúcsértékû árammal kell számolni C1-C2-n. Ebbõl a kondenzátor szükséges impedanciája 248,5V/92,2mA = 2,6kohm = 2600 ohm! Ebbõl pedig a kondi kapacitása C12=1/(2*Pi*F*Xc) azaz 1/(2*3,14*50*2600)=0,000001224F azaz 1,24uF. Mint látható hasonló értéket kaptunk, mint a kapcsolási rajzon, és a gyakorlat is kb., ezt mutatja. Azonban tudni kell, hogy több dolgot elhanyagoltunk a számoláskor, pl. R1 és R2 ellenállást elhanyagolhatónak vettünk, nem vettük figyelembe hogy nem lesz teljesen szinuszos az áram hullámformája, és C3 veszteségével sem számoltunk (ami egyébként szintén nem is jelentõs), és ráadásul kerekítettem is a számoláskor. Az áramkör kapcsolását (TINA) áramkör-szimulátor programmal is megvizsgáltam, ami nagyon jó közelítéssel a valóságnak megfelelõ értékeket adta vissza.....”
Bocs, de nem tudom, miről írtál... a számolásomat Horváth65 részére 1 db led és paralel dióda részére írtam, és ott nincs graetz, stb....
Az a baj hogy a képen látható helyre (OK3) kellene be ültetni. :S
De tetszik amit mondasz csak már nem fogom tudni kivitelezni...
Egy kis hiba mégiscsak van a számításodban szerintem. Hogy az eredő impedanciát nem az ohmos ellenállás és kapacitív ellenállás algebrai összegével számolva tudjuk meghatározni, hanem azoknak vektoriális összegeként. Tehát: Z² = R² + Xc²
Skori!
Te mindig meg szoktad találni a legegyszerűbb megoldást, de ez most nem az. Nem érdemes itt hullámformákkal vacakolni, a feszültségváltozás egy kondin közvetlenül töltésbe számolható át jelalaktól függetlenül. Nem kell ide pi. C=I/f/(320V-Udc)/4.
Ezt tudom én is, de ebben az esetben elhanyagolható, azért nem is foglalkoztam vele. A soros kondi értéke annyira lehet +/--os, hogy kár a gőzért.
|
Bejelentkezés
Hirdetés |












