Fórum témák

» Több friss téma
Fórum » Elektronikában kezdők kérdései
- Ez a felület kizárólag, az elektronikában kezdők kérdéseinek van fenntartva és nem elfelejtve, hogy hobbielektronika a fórumunk!
- Ami tehát azt jelenti, hogy a nagymama bevásárlását nem itt beszéljük meg, ill. ez nem üzenőfal!
- Kerülendő az olyan kérdés, amit egy másik meglévő (több mint 17000 van), témában kellene kitárgyalni!
- És végül büntetés terhe mellett kerülendő az MSN és egyéb szleng, a magyar helyesírás mellőzése, beleértve a mondateleji nagybetűket is!
Lapozás: OK   2952 / 4057
(#) Lamprologus válasza offday hozzászólására (») Feb 26, 2017 /
 
Nagyobb ellenállás kisebb terhelést jelent, a relép pedig a kisebb terhelésre úgy reagál, hogy gyorsabban villog ( kiégett az egyik izzó, gyorsabban villog a maradék).
Valószínűleg ránézésre észre sem fogod venni a különbséget ( amennyivel gyorsabb lesz).
Jogszabályban elő van írva mennyit kell villognia. Ha azon belül van, akkor ez a dolog rendben van.
(#) offday válasza Lamprologus hozzászólására (») Feb 26, 2017 /
 
Köszönöm!
Akkor ez a megoldás elvileg célravezető lenne, 1db "nagy" ellenállás a relé után.
Inkább, mint 4db "kicsi" indexenként?
(#) antikzsolt hozzászólása Feb 26, 2017 /
 
Sugárzási szögnek teljesnek kell lenni. Megfelelő fényerő és ütem is kell. A megfelelő értékek meg megvannak adva az adott típusú járműhöz. Ettől eltérni tilos, zavaró, életveszélyes. Egyéb eseten büntetés, és forgalomból való kivonás is járhat. (Ledes témában beszélgettem egy hozzáértő szakival)
(#) kadarist válasza offday hozzászólására (») Feb 26, 2017 /
 
Annyi indexes topik van, éppen itt kell ezzel a barkácsolással foglalkozni? Bővebben: Link.
(#) Stewe válasza offday hozzászólására (») Feb 26, 2017 /
 
Teljesen elhibázott gondolat.
Neked nem közös soros ellenállás kell, hanem egy-egy sönt, minde lámpához, hogy az áramfelvéel meglegyen.
A helyzet at, hogy a 90 +/- 30 1/s ütem nem lesz tartható.
(#) offday válasza Stewe hozzászólására (») Feb 26, 2017 /
 
Hoppá!
Van konkrét javaslatod milyen értékű ellenállás kellene izzónként?
Soros vagy párhuzamos kötés?

kadarist: Bocs, hogy zavarok, de legalább pörög a topic nem?
"Elektronikában kezdők kérdései": láthatod, baromi kezdő vagyok
(#) Lamprologus válasza offday hozzászólására (») Feb 26, 2017 /
 
Mint már korábban írtam:
Idézet:
„A kérdésedre válaszolva 6 Ohm, 25W-os ( de jobb lenne 30W) ellenállást kéne párhuzamosan kötni a 2db index izzóval ... vagy mondjuk egy 12V 21W-os izzót, valahol elrejtve a motoron.”


Annyit azért módosítanák rajt hogy 35W legyen... ha jó a töltés a mocin akkor az "akku feszültség" felmegy 14,4V-ra ... és így már akár 35W is fűtheti szegény ellenállást!
(7,5 Ohm-os ellenállásnál 27,6W) P=U*U/R
A hozzászólás módosítva: Feb 26, 2017
(#) szucsip hozzászólása Feb 26, 2017 /
 
Sziasztok!

Szeretném megkérdezni, hogy melyik topikban érdemes feltenni a "ilyen alkatrészt hol lehetne beszerezni" kérdésemet? Lineáris fesz. szabályzókról lenne szó, de eléggé speciális követelmények vannak.
(#) offday válasza Lamprologus hozzászólására (») Feb 26, 2017 /
 
Igen, köszi, de ez nekem nem egyértelmű.
Ha 2 db index izzóval kötöm párhuzamosan akkor az nekem azt jelenti, hogy a relé mögé kötök mivel egyszerre csak két izzó aktív.
Stewe szerint ez
Idézet:
„Teljesen elhibázott gondolat.”
(#) Lamprologus válasza offday hozzászólására (») Feb 26, 2017 /
 
Komolyan kérdezem: Nem lehetne, hogy olyan indexeket vegyél amibe 21W-os izzó kell???
Egy csomó problémától megszabadulnál!


A relé "kimenete" csatalkozik az index kapcsolóhoz, azon van a két balos ill. a két jobbos izzó, a két-két izzóval kell párhuzamosan kötni az ellenállásokat, tehát egy ellenállás a jobb, és egy a bal oldali izzókhoz.
A hozzászólás módosítva: Feb 26, 2017

index.png
    
(#) Stewe válasza offday hozzászólására (») Feb 26, 2017 /
 
Azért elhibázott, mert a négy izzóhoz egyetlen söntöt nem lehet berakni.
Minimum oldalanként egy kell.
Ahhoz pedig, hogy a teljes fényerő meglegyen, nem lehet soros ,hanem mindegyikkel egy párhuzamos.
(#) offday hozzászólása Feb 26, 2017 /
 
Még egy konkrét értéket mondjatok amit kérhetek a boltban, mekkora ohm-os, milyen csíkos, sima vagy hűtőbordás?
(#) Stewe válasza offday hozzászólására (») Feb 26, 2017 /
 
A legjobb egy-egy 21W-os izzó bekötése, és akkor nem kell ellenállást válogatni.
Mégis marad egy hátrány: a kiégés visszajelzése nem lesz feltűnő, mert nem az áram fele, hanem csak negyede lesz a változás.
A hozzászólás módosítva: Feb 26, 2017
(#) proli007 válasza Stewe hozzászólására (») Feb 26, 2017 /
 
" izzóhoz egyetlen söntöt nem lehet berakni" Dehogynem..

Index+.png
    
(#) Stewe válasza proli007 hozzászólására (») Feb 26, 2017 /
 
De ez nem csak egyetlen sönt... ami jelen esetben kétségbeejtővé tenné a kérdező helyzetét.
(#) proli007 válasza Stewe hozzászólására (») Feb 26, 2017 /
 
Nem aggódjátok Ti túl egy cseppet a kérdező helyett a dolgokat?
(#) SM hozzászólása Feb 27, 2017 /
 
Sziasztok!

Segítséget szeretnék kérni hogy építeni szeretnék egy egyszerű áramkört viszont az adott alkatrészhez nem találok típust. A következő lenne:

12V-táp egy led szalagot táplálna meg és mosfettel szeretném szabályozni a fényerőt! Mivel mikrokontroller 5V PWM kimenet ezért logic bemenetes mosfetet keresek és kiűrítéses P csatornásat, azért mert két alternatív kapcsolón keresztül táplálnám meg , ha a valamiért a kontroller megadná magát a kiűrítéses mosfeten keresztül akkor is tudjam kapcsolni de szabályzás nélkül két helyről. Azt olvastam hogy van kiűrítéses P csatornás mosfet kissé nehezebben elérhető, viszont sehol sem találok. Kb. 10A-t kellene elviselnie.

Segítséget előre is köszönöm!
(#) Stewe válasza SM hozzászólására (») Feb 27, 2017 /
 
12V-on 10A LED szalagra.... egy egész csarnokot akarsz vele bevilágítani, vagy csak elírtál valamit?
Ha mégis jók az adatok, lehet, hogy egyszerűbb a kapcsolót párhuzamosan kötni a szabályzókörrel, mert ha tényleg ritka egy ilyen FET, akkor nem is olcsó.
A hozzászólás módosítva: Feb 27, 2017
(#) granpa válasza szucsip hozzászólására (») Feb 27, 2017 /
 
Van ilyen című téma. Ott.
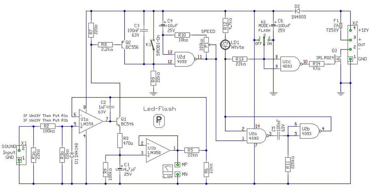
(#) trickentrack hozzászólása Feb 27, 2017 /
 
Üdv!

Még régebben építettem egy stroboszkópot a lenti kapcsolás alapján. Az lenne vele a gond, hogy a kimeneten kivés az áram. Olyan 800mA körül van. Nekem viszont 2A kéne. Ezt nem értem, hogy miért van, a kapcsolásban található MOSFET 17A-t tud. Van valami ötletetek?

Előre is köszönöm!
(#) Stewe válasza trickentrack hozzászólására (») Feb 27, 2017 /
 
Lekötve a vezérlést, egy ellenállással nyitásba kellene vinni a FET-et, és megnézni, hogy tud-e még dolgozni....
(#) enree hozzászólása Feb 27, 2017 /
 
Sziasztok!
Atmega 328p és uln2003 közé kell még valami, vagy simán összeköthetem az atmega kimeneteit az uln bemeneteivel?
(#) proli007 válasza SM hozzászólására (») Feb 27, 2017 /
 
Hello! Minek lenne szükség mutatványos Fet-re? Logikai áramköröknél az invertert már feltalálták. De az leginkább csak egy tranyó. Kiürítéses Fet akkor kellene, ha tápfesz nélküli állapotban szeretnénk hogy valami bekapcsolva legyen. De Led-hez?
"két alternatív kapcsolón keresztül táplálnám meg" Mit is takar ez fizikailag? Inkább egyszerű szavakkal leírhatnád hogyan szeretnéd hogy működjön.
(#) proli007 válasza trickentrack hozzászólására (») Feb 27, 2017 /
 
Hello! Miért ne tudna elvinni 2A-t a Fet? Akkora biztit tettem bele, nem? Legfeljebb a ha a táp nem 12V hanem 3V akkor hihető lenne. De ha a MODE kapcsolót ON állásba teszed, meg lehet mérni, a Gate és a Drain feszültségeket..
(#) proli007 válasza enree hozzászólására (») Feb 27, 2017 / 1
 
Hello! Simán összekötheted.
(#) trickentrack válasza Stewe hozzászólására (») Feb 27, 2017 /
 
Ez így nekem még kicsit magas.
(#) Pafi válasza SM hozzászólására (») Feb 27, 2017 /
 
Hát jó nehéz megoldást találtál egy egyszerű problémára! Eleve nem értem hogy mitől is lenne ez jó, még ha találnál is ilyen FET-et, azt előre megmondani nem lehet, hogy egy mikrokontroller milyen állapotba ragad be. De még ha tudnád is, ezzel a FET-tel a uC-nél negatívabb pontra kötött terhelést tudnál kapcsolni, tehát nem egyszerű a uC tápfeszét előállítani.

Ezzel szemben ha fogsz egy sima logikai nMOSFET-et, a gate-re teszel 5 V-ra egy jó nagy felhúzót, GND felé egy schottky-t, uC kimenet és gate közé egy kondit és úgy programozod fel a uC-t, hogy normál üzemben sose menjen 0,1 % alá a kitöltés, akkor már el is érted a célt.
A hozzászólás módosítva: Feb 27, 2017
(#) enree válasza proli007 hozzászólására (») Feb 27, 2017 /
 
Köszönöm!
(#) bugyi680 hozzászólása Feb 27, 2017 /
 
Sziasztok!
Van egy Genius SW 2.1 330 típusú aktív hangszóró párom mélynyomóval.Szeretném ha akkumulátorról is működne hogy hordozható legyen.A kérdésem az lenne hogy lehetséges-e ez és hogy milyen akksiról tápláljam?(hány amper órás)
(#) Stewe válasza bugyi680 hozzászólására (») Feb 27, 2017 / 1
 
Van külső tápegysége, vagy csak a beépített?
Ha külső van, akkor a feszültség adott, ezt kell akkumulátorral kiszolgálni. Nem biztos, hogy lesz pont olyan. Az áramfelvételt az átlagos hangerőn meg kell mérni, praktikusan 24 órás üzemre elegendő tárolóképesség kell. (Áramfelvétel amperben, szorozva 24órával, és megkapod a szükséges tárolóképességet amperórában.) A vegyes üzem kicsit megbonyolítja, a legpraktikusabb az akkuhoz egy automa töltő, ami folyamatos pufferbe töltésre is képes, az erősítő felé pedig egy kapcsolóüzemű táp, hogy a töltési feszültség üzem közben ne végezze ki, de gazdaságosan, felesleges disszipáció nélkül stabil feszültséget kapjon.
A hozzászólás módosítva: Feb 27, 2017
Következő: »»   2952 / 4057
Bejelentkezés

Belépés

Hirdetés
XDT.hu
Az oldalon sütiket használunk a helyes működéshez. Bővebb információt az adatvédelmi szabályzatban olvashatsz. Megértettem