Fórum témák
» Több friss téma |
Fórum » Akkumulátor töltő
Helló!
Ezt így nem lehet elindítani.Az áramkörbe kellene egy akku aminek kapcsain legalább 9-10V van,de mivel ez nincs,más utat kell keresni.Válaszd le a tirisztorról az 560 ohm ellenállást,Az akku helyére tegyél egy izzót.Az 560 ohm ellenállásra kapcsolj egy külső,lehetőleg szabályozható feszültségű tápról + 10V DC feszültséget,nyomd meg a nyomógombot,az izzónak folyamatosan világítani kell.Ha eddig ok akkor növeld a külső táp feszültségét 14,4V-ig,állítsd be a P trimmerrel,hogy világítson a "feltöltve" led,az izzónak ki kell aludnia,illetve nagyon minimális mA. áram folyhat,ha van csepptöltés.Ha ezt így sikerült beállítani akkor kösd vissza az 560 ohm ellenállást a tirisztorra,elvileg a töltőnek most már működnie kell AKKUVAL!!Jelenséged oka:Akku nélkül az elektronika hibát észlel és nem indítható el a töltési folyamat,röviden ennyi.
Ciki ! De mint írtam _elindul_, csak a folyamat vége (akku feltöltve ) nem akar úgy szuperálni ahogy a nagykönyvben le vagyon fektetve! 14V-ra állítva led ugyan úgy vibrál, kikapcsolás helyett. Nincs szókom, de a 12V/21W-os izzó olyan 2/2...3/4 fénnyel világít kb. .
Hello! Nem figyelsz..
A 21W-os izzó 1,75A-t fogyaszt. a 10000µF-on majd 2V lesz a hullámzás. Tehát mihelyt kikapcsol a tirisztor, összeesik a feszültség. Ez a kapcsolás pedig nem "kikapcsol", hanem tulajdonképpen "leszabályoz" azzal, hogy ki-be kapcsolgatja a tirisztort ha az aski elérte a töltési végfeszültségét.
Mértem is... Az osztóláncon a feszültségek a gnd felöl: a 3k3-ason 4,82V; a 680 ohmon 5,82V; a poti másik felén 7,2V; 7,95V a 78L08as kimenetén. Akkor a 21W-osat levegyem, és a 24V/5W-os maradjon, esetleg adjak neki még egy 10000µF-osat? Na majd holnap reggel...
Támadnak az unokák...
- A méréseid (számításom alapján) jók. Mindössze az R9-at találom nagyobb ellenállásúnak, mint 470ohm.
- Általában az aksit úgy érdemes modellezni, hogy kondi-terhelés-tápegység párhuzamosan. De ez eszközigényesebb. Mert kondiból egy 10000µF már jó, terhelésből nagyobb mint amit a töltő tud (itt ezt nem igazán lehet/érdemes betartani mert nincs igazi áramkorlátozás) és tápból akkora áramú, ami nagyobb feszültséget képes leadni a terhelésre, mint a maximális töltőfeszültség. Ekkor már a feszültséget tekergetve tesztelhető a töltő. "Támadnak az unokák." Ez a legszebb dolog az egész öregségben.. A hozzászólás módosítva: Feb 11, 2017
Üdvözletem ! Átállítottam a töltőkört a 24V/5W-os izzó maradt és kapott még 2x10000µF-ot.
a vibrálás maradt, bár mint ha fényesebben világolna.... . Mértem a kondikon a feszt : 13,6V . följebb vittem 14,2V-ra . Ajánlod a 680 ohmosat 470 ohmosra cserélni ? Ha hétfőn veszek egy kis zseléset (akut) azzal előrébb leszek? Valami ilyenre gondoltam:Bővebben:Akku1 Link, vagy Bővebben: Akku2Link. Addig nem akarom alakítgatni a panelt áramszabályzósra , amíg alapból nem megy normálisan. Ilyenre : A hozzászólás módosítva: Feb 12, 2017
Hello! Mert ha méred a kondin a feszültséget, akkor a feszültségváltozások átlagértékét látod, nem azt a pontot ahol leszabályozna a töltés. Mert ha vibrál, akkor nyilván változik is. Jobb lesz az aksival mérni.
Sziasztok! Egy olyan problémám lenne, hogy 2db 12V 12Ah-s SLA akkumulátort kellene töltenem, akár használat közben is, sorosan vannak kötve. egy hordozható hangdobozban lennének, tehát a tömeg az elsődleges szempont, én 2 kapcsolóüzemű 12V LED tápra gondoltam, 13,8V beállítható a potméterrel. Ha jól gondolom, ezek a tápok túlterhelés hatására leállnak, vagy elfüstölnek, tehát a kérdésem az lenne, hogy az áramkorlátot hogy tudom a legegyszerűbben létrehozni viszonylag kis melegedéssel? Jó lenne, ha könnyen állítható lenne, mert sima töltésnél 2-3A-t (Initial Current 3,6A) szeretnék, de használat közben mehetne rá 5A körül is. Létezik erre bevált kapcsolás? PWM kellene ide talán?
Valami ilyesmivel. : A rajz meg innen:kapcsolas.blogspot.hu származik. Az R2 ohm törvénye alapján számolandó, (0,1-1 ohm közötti érték) hogy zárlatkor legyen meg a T3 0,5 Volt körüli nyitófeszültsége. Az R2-vel párhuzamosan köthetsz egy potenciométert, és annak csúszkáját kötöd a T3 bázisra,akkor az áramkorlát finoman állítható. A potm. értéke nem kritikus. Ha esetleg germánium tranzisztort használsz, az jóval kisebb feszültségre reagál, kisebb lehet az R2 ellenállás, kevesebb a hőveszteség. Ha a kapcsolásból elhagyod a T1,T2-t, és T3 kollektora és a táp - negatív közé LED-et, esetleg vele sorba optocsatolót és ellenállást teszel, azon keresztül vezérelheted a kapcsoló üzemű tápjaid optocsatolóját is akár. Részletesebben nem magyarázom, mert ha ez alapján nem tudod magadnak megtervezni, nem fog menni akkor sem, ha én számolom ki helyetted.
Utóirat: Azért nem ragoztam tovább, mert a lényeg, az áram figyelő ellenállás (A rajzon R2-ként jelölt). Profibb helyeken (Pl. labortápokban) az azon eső feszültséget műveleti erősítővel figyelik, mivel kivitelezése körülményesebb, és azok nem hevernek a fiókomban olyan számban, mint a tranzisztorok, inkább csak így tranzisztorral szoktam megvalósítani. Aztán, hogy a tranzisztorral mit vezérelsz, áteresztő tranzisztoros stabilizátort, optocsatolót, vagy 555 IC-kkel megvalósított PWM-et, az már a te dolgod.
Köszönöm, innen menni fog, az oldalt is elolvasom. Igazából az a baj, hogy a tranzisztorok elég alap dolgok, de kimaradtak az életemből eddig, ha bárhova oda voltak rajzolva, bekötöttem őket, de ennyi. Ezért az ilyen kapcsolások "nem jutnak eszembe". Viszont ott jártam, hogy vagy felteszem itt a kérdést, vagy egy Arduino Nano-t egy áramfigyelővel felprogramozok, mert az a része az elektronikának meg elég jól megy, de ezzel egyszerűbb lesz megoldani.
Ennek az apróhirdetési rovatban van a helye!
Kis helyesbítés: T3 kolektora és a - közé... Csak úgy helyes a tegnapi kijelentésem, ha a +ágba tett áramfigyelő ellenállás esetén PNP tranzisztort teszel, és az E-B lábakat is úgy kötöd be, hogy a bázis az ellenállás terhelés felőli végére kerüljön. Mellékelek egy kis rajzot is arról, hogy pl. én a tápegységemben így kiviteleztem. (Sajnos amióta linuxra váltottam a ms paintbrush nagyon hiányzik, a sok okos helyettesítő programot még tanulnom kell.) Tegnap lusta voltam rajzolni, és amit találtam, azon próbáltam elmagyarázni, amit nem egészen úgy csináltam. Persze ugyanezt meg lehet csinálni NPN tranzisztorral a negatív ágba. Az áram figyelő ellenállás néhány tized ohm, a ledekkel sorba 2,2 kiloohm körüli érték, természetesen az aktuális tápfesz, és áram értékéhez utána kell számolni (A közölt érték 12V és 2-3 Amper körüli értékekhez jó). Az opto azért jó, mert kész gyári tápegység szabályzójába is be lehet kötni a beavatkozást, függetlenül attól, hogy az érzékelőt melyik polaritású telepágba teszed.
A hozzászólás módosítva: Feb 21, 2017
Sziasztok!
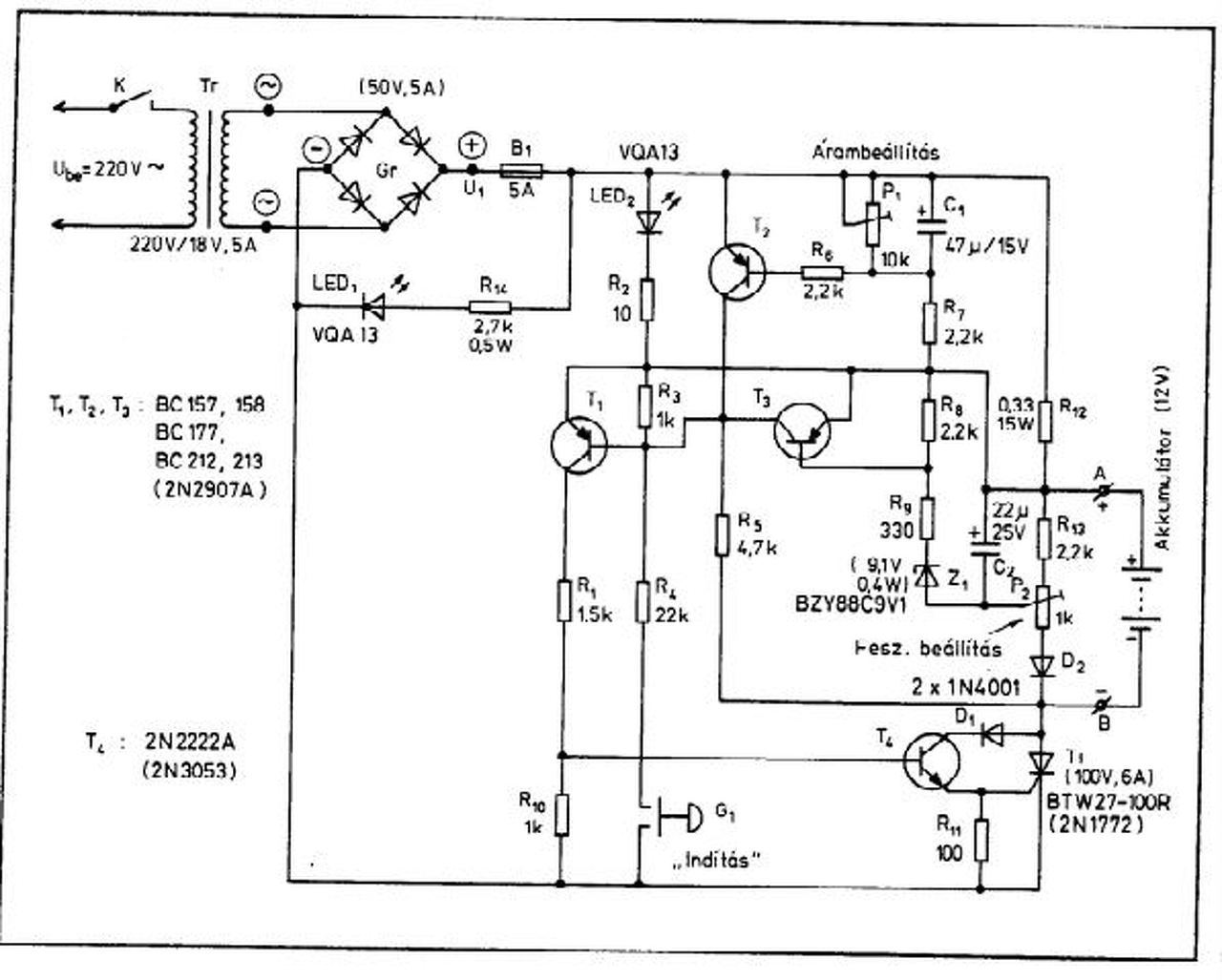
Elkészült egy újabb tirisztoros automata akkumulátortöltő, feltennék néhány képet, amit a beállításnál készítettem. Sokaknak problémát okoz ez a töltő elektronika, pedig bemért, új alkatrészekkel megépítve, csak beállítást igényel.
Szia!
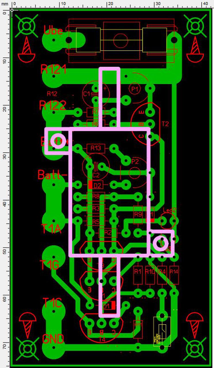
Ami felkeltette a figyelmemet, az a hűtőcsillag a T4-es tranzisztoron. A kérdésem az lenne, hogy feltétlen kell az rá? Terveztem én is nyomtatott áramkört ehhez a töltőhöz, de mivel még nem építettem meg, és így nem is tudtam kipróbálni, ezért nem tettem közzé a munkafájlt, csak egy képet a tervről. Ha megépítésre kerül és jól teszi a dolgát ígéretemhez híven megosztom.
Szia!
Elvileg nem kell rá, csak én ide BFY 34-es tranzisztort használok és volt olyan tirisztor, aminél észre vettem egy kis melegedést.
Valóban , ha jól be van állítva , akkor ez a töltő stabilnak mondható .Én már több darabot is építettem ebből , és mindegyik teszi a dolgát több éven át már.És természetesen én is átvariáltam a cikkben megjelent nyákrajzot , mert nem mindig volt megfelelő az ahogy az ott megjelent.Legyen itt egy nyák rajz példa ugyancsak ehhez a töltőhöz gyarapítva a palettát.
A hozzászólás módosítva: Feb 28, 2017
Szia!
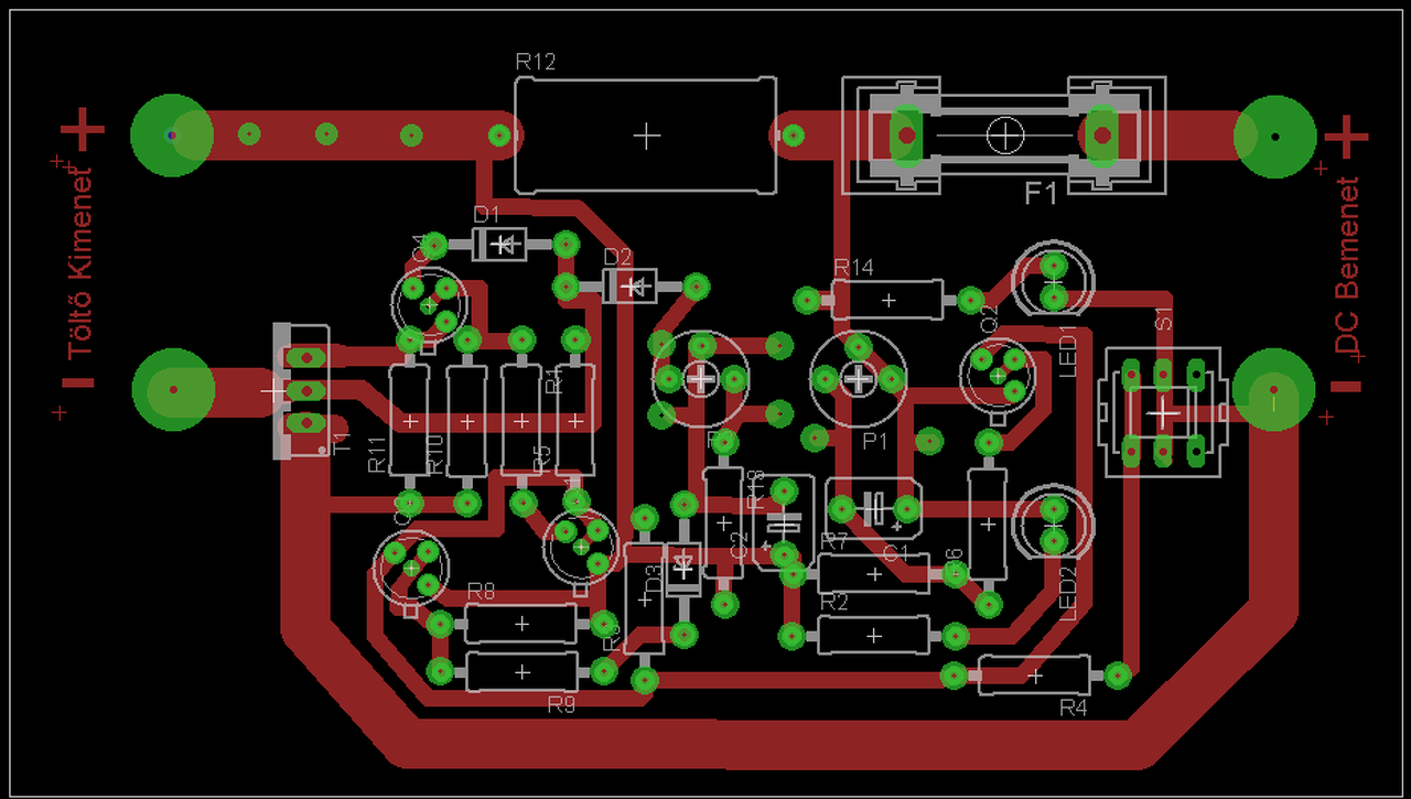
Igen ez így van, szerintem egy alsókategóriás tesco-s töltőnél mindenképp többet nyújt. Elképesztő, hogy milyen töltőket lehet kapni a kereskedelemben, tízen ezer forintokért. Én is sokat variáltam a nyákkal, volt olyan SMD-s verzió, amikor a tirisztor tetejére került az egész áramkör 30x30 mm- es panelon.
Szia!
Szerintem ehhez a töltőhöz van vagy kismillió verziójú panelterv, mindenki a dobozához mérten tervezi meg. A tiéden a tirisztor a nyákon van? Elvileg nagy hűtés kell neki, így meg elég nehéz megoldani. És még egy verzió csak hogy legyen..
Igy van ahogy mondod , és szerintem nem baj az , hogyha esetleg mindenki közzé teszi saját , vagy talált verziójú nyák terveit .Ha valaki szeretné megépíteni , akkor legalább válogathat a neki megfelelő méret , vagy kialakításokban.
Az én nyáktervemen a tirisztor úgy van a nyákhoz fogatva beforrasztást követően , hogy a nyák , és a tirisztor hűtőzászlója közzé megy egy hűtőborda csík , amihez van fogatva a tirisztor .Viszont ezen hűtő csík két széléhez meg még a nyák szélein lévő pontokon a nyák is oda van fogatva .Mint ha egy HF végfok lenne .A 0,33 ohm os ellenállás alatt lévő nyák rész pedig ki van vágva , és annak a háza az pedig az áramkör alu házához van csavarozva a jobb hűtés miatt , és persze a tirisztor hűtőbordája is . A 0,33 ohm os ellenállás ARCOL 25W os típusú.Annyi még , hogy az én nyák tervemen több forrpont szerepel a trimmer potik körül , azért hogyha , ha esetleg fix értékek beépítésére kerülne sor beállítás után , akkor oda lehessen fix ellenállásokat is beültetni. A hozzászólás módosítva: Feb 28, 2017
Szerintem az ellenállást és a tirisztort célszerű kivezetékezni a hűtőbordához és nem a nyákon elhelyezni, főleg mivel a 25W-os ellenállás akkora mint a 3/4-ed nyákterv
nem beszélve arról, hogy tetemes mennyiségű hő keletkezik.
Nem nem , ha megnézed az ellenállás méreteit , azt a típust amit leírtam , akkor látni fogod , hogy nem akkora az mint ahogy leírtad . Ha nagyobb a wat szám , akkor nem melegszik úgy mintha kisebb lenne. Nekem jó a hőelvezetés mivel a tirisztor hűtő bordán van az pedig egy alu házhoz van fogatva , és így jó a hőelvezetés , semmi probléma nincs vele . Ezen verzió nekem úgy van kivitelezve , hogy akár 8 - 9 A ral is tud tölteni , úgy hogy nem olvad szét a hőtől töltés közben.
A hozzászólás módosítva: Feb 28, 2017
Rátettem az ellenállást szemléltetésként
Nálam nem érné meg rátervezni.
Te tudod az én nyákméretem az 6cmx10cm , és simán elfér rajta.
A hozzászólás módosítva: Feb 28, 2017
Üdv mindenkinek!
Adott a képeken szereplö töltő.Töltöttem az autóm akkumlátorát éjszaka,reggelre égett szaga volt.Levettem az aksiról,persze mondanom sem kell az aksit nem töltötte fel,majd egy másik töltövel feltöltöttem, az aksi jó.Két darab 4A biztositék van benne az egyik kiment igy csak 14V válóáram volt mérhetö a csipeszeken.Kicseréltem a biztit,és áram alá helyezéskor szikrázott a piros vezeték mellet azon a részen ahol egyenárammá alakitja(nem tudom a nevét)Csak egyszer szikrázott azóta nem,többször kihuztam bedugtam..Most müködik rendesen mérhetö a 14V egyenáram.Akkumlátorra nem tettem fel.Az lenne a kérdésem javitható ez a rész?Meg jelöltem a képen honnan jött a szikrázás.Ha egyáltalán kell.Nem mai gyerek már.
Szia!
Húzd meg a szelén egyenirányító híd csavarját és utána remélhetően tartósan jó lesz. Arra ügyelj, hogy a hűtőlemezek ne érjenek a fémházhoz.
Cseréld ki a szelén egyenirányítót egy nagy áramú Graetz hídra.
A hozzászólás módosítva: Márc 1, 2017
Renben meghúzom és meglátjuk mi lesz!Köszi
Köszi az ifót,ha nem jön be a kadarist javaslata a meghúzásra akkor kicserélem.Köszi
|
Bejelentkezés
Hirdetés |
























