Fórum témák
» Több friss téma |
Csak Te írtad, hogy ha nem tetszik a low drop, lehet használni hagyományosat. Erre reagáltam, hogy nincs is kihasználva a low drop szabályzó speciális tulajdonsága, ha 5V-ot kell elfűteni.
Terv szerint 2x30W-os lesz.
Ezt a kapcsolást építettem meg. 2x a két oldalnak.
12 szorozva 1,65-al az mennyi? Elárulom: sokkal kevesebb a kelleténél. Viszont a Lomexessel is baj van, mert az meg 2*12V-os, neked egyszerű 12V-os kimenetű, 80W körüli trafó kellene.
A hozzászólás módosítva: Feb 26, 2017
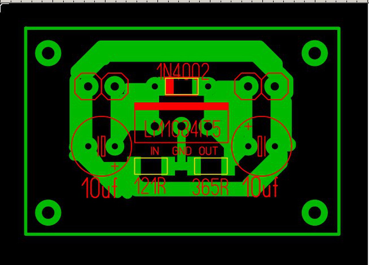
Ez így megfelelő, ha egy szűrt táp 10 voltos kimenetéről van megtáplálva?
Én így csinálnám, persze ehhez hozzátartozik az, hogy mániám a telítés... A bemeneten legyen legalább kétszeres puffer, még akkor is, ha dióda van a be és kimenet között.
12V szorozva 3.33A-el az 40W, tehát kevés. Ennél a szimmetrikus kimenetű trafónál nem tudod kihasználni a maximális teljesítményt, hisz csak az egyik 12V-os ágat használhatod, a másik nem ad áramot.
Az a lomex-os toroid 2x12V és 2x3.33A ad le... van nálam ilyen trafó és megmértem... Gyakorlatilag 4A-ig simán lehet terhelni, bár akkor már melegszik...
Nem lesz földhurkos. Ha bírja a terhelést, akkor használd, de ha befullad a tápod a 60W+melegedési veszteségtől, akkor ne engem szidjál.
A hozzászólás módosítva: Feb 27, 2017
Egy lehetséges megoldás.
Ezt a wattos témát nem neked szántam.
Nem akarok szidni senkit, csak tanulni szeretnék, hogy legközelebb már ne kelljen kérdeznem.
A 2x12V-os és 2x33,33A-es táp miért csak az egyik ágon adja le a leírt teljesítményt? Nekem ez így kiírva azt jelenti, hogy van 2db 12V-os trafóm ami egyenként tud 3,33A csak ez fizikailag 1 trafóban van megvalósítva. Akkor ezek szerint ezt is rosszul gondolom?
Ha a trafód szekundere így van megoldva és a közös pont összekötése a trafó szigetelésén belül van, ott, ahová nem férsz hozzá, akkor a te erősítődhöz csak az egyik 12V-os ágat tudod felhasználni. Viszont ha imigyen, akkor egyszerűen megoldhatod azt, hogy a két szekunder tekercset fázishelyesen párhuzamosítva azonos (12V) feszültség mellett dupla (6, 66A) áramot vehess ki ebből a trafóból.
A hozzászólás módosítva: Feb 27, 2017
Te hozzászólásodra reagálok, de természetesen a kérdezőnek szól
Vagy a második esetben csinálhatod azt is, hogy az egyik 12V-os kimenetre a jobb oldali csatornát kötöd a másikra a balt. Az én végfokomban 4x12V (szeparált) trafó van és én teljesen elkülönített tápokat építettem, amiknek a GND-jét közösítettem. Attól függ ki melyik megoldás híve. Két táp esetén csökken a 2 csatorna közötti áthallás Egyébként 2 nagy elkó helyett használhatsz még pár kisebbet, így nagyfrekvenciás átvitele szebb lesz, ugyanis az elkóban a fólia fel van tekerve, aminek induktivitása van, ami gátolja a gyors áramváltozásokat, több párhuzamosan kötött induktivitás meg eredőként kisebbet ad. Valamint érdemes lenne a 2 nagy kondik közé egy ellenállást tenni, a korábban ajánlott tekercs helyett, amit 100Hz-re méretezhetsz (képletet sajnos nem tudok beszúrni) Tápegység kapcsolási megoldás
Űdvözlet a jól tájékozottaknak és mindenki másnak!
Igazából nem tudom, hogy hol tegyem fel a kérdésem. Lenne egy 220V-os aktív keresztváltó kb. 40W teljesítménnyel. Ehez kellene nekem egy 12V névleges feszültségről működő stabilizált DC táp. Még nincs meg. Kb. 1 hét, mire meghozza a posta és ki tudom mérni a szülséges egyen feszt. Bármi nemű segítséget köszönök.
Több dolgot is tisztázni kellene itt ahhoz, hogy válaszolni lehessen a kérdés(ek)re, noha kérdőjel az egyik mondat után sincs.
Mi az a 220V-os aktív keresztváltó? A 220V-ot kell váltani, vagy ez valami hangfrekis dolog de akkor mi a 220? A 40W értelmezhető, csak nem tudni mihez. A 12V-ról működő stabilizált DC tápnak milyen paramétere kell legyen, úgy mint kimenő fesz és áram, fix vagy esetleg adott tartományban állítható? Most akkor 220V-os vagy 12V-ról működik, mert paradox módon mindkettő szerepel a kérdésben? Aztán mi köze van ennek az egésznek egy labortáphoz? Ha egyszer ismert (?) a feszültség amiről működik, akkor milyen szükséges egyenfeszt kell még kimérni?
Ha a az összekötés a trafón belül van, akkor nincs 12V. Csak 24 van....
Az butaság... a 2x12V az 2x 3,33A terhelhetőséget is jelent. Ott 1 primer 2 szekunder van egyforma terhelhetőséggel!!!!
Sziasztok!
Segítséget szeretnék kérni az alábbi egy boss psa-230s adapter ügyében. A tápegységből kijön az áram,csak a vezetéken van valami fojtó szerűség amiben van 2x2 tekercs és az egyik műszerrel mérve szakadt .Ha áthidalom lesz-e valami baj a kimeneten.Egyébként valami gitár pedálhoz lett véve hivatalos helyről. A hozzászólás módosítva: Feb 28, 2017
Nem, mert a tekercsek ellenállása összadódik, tehát 24V mellett is marad a 3,33A. Meg persze van 12V, mert az összekötés ki van hozva, de nem bonthatóan.
A hozzászólás módosítva: Feb 28, 2017
Zavarszűrő, áthidalhatod. Azt azért ellenőrizd le, hogy az áthidalás után megmarad-e a kimeneti feszültség polaritáshelyessége (+ - csere),
Hello! Azért az elég firnyákos, hogy ilyen vastag drót szakadt lenne. Célszerű lenne utána nézni mi is van, mert ha ez a kép a rossz egységről készült, akkor a dróton nem látható külsérelmi nyom. Lehet hogy valami van benne, vagy valami triviális hiba van..
Hi Ge Lee!
Nos, akkor az elején kezdem. Ezt a topikot találtam elsőre, ami tápokkal foglalkozik. Ha minden kérdést fel tettem volna, amivel ez ügyben rendelkezem, akkor nem szívesen számolnád meg, mert nem vagyok szakmabeli. Az aktív keresztváltó egy audiotechnikai eszköz, ami a hagyományos passzív, az erősítő után működő és a zenehangot sávokra osztó elektronika speciális változata. Nevezik még DSP-nek (Digital Sound Processor) is. Ez abban különbözik a passzívtól, hogy az alacsony szintű audiójelet (változtatható frekvencia váltásokkal) osztja szét. Ezzel megelőz minden olyan anomáliát, amit a passzív és az erősített jellel dolgozó keresztváltó elekronikai megoldásai okoznak, mivel jellemzően digitális módszerrel dolgozik. Egy hátránya van, hogy minden sávot külön kell erősíteni. A 220V a betáp (remélem, hogy nem írtam hülyeséget), mert hálózatról működik. De csak a trafóig, mert ugye egy pc alaplap sem kap 220V AC feszültséget. Viszont én ezt ~11-14,6V egyen feszültségről szeretném működtetni olyan módon, hogy ez visszakapcsolható legyen váltóáramra, ha kell. Vagyis egy külső, választható kapcsolóüzemű, vagy más rendszerű feszültségváltó egyenáramú tápra lenne hozzá szükségem. Az, hogy mi az "alaplap" működtető egyenfeszültsége, azt nem tudtam kimérni, vagyis a szekunder feszültséget. Amiből stabil kellene, az ez, függetlenül attól, hogy mi a primer áram. Erőből, meg ami kell neki, dinamikusan változó, gondolom. Két órája utaltam el az árát és holnap postázzák. Ha valaki tud angolul, akkor ez az. Hogy a labortáphoz mi köze? Azt szakemberek használják. A hozzászólás módosítva: Márc 1, 2017
Magyarul egy 12DC-230AC átalakító kellene neked? Párat kattintasz a neten és hozza a futár.
Az adatlapja alapján annak kapcsolóüzemű tápja van, tehát még annyira sem rossz a helyzet, mert akár egy 100V DC feszültségű tápról is működik már, amit egyszerűen lehet csinálni egy ellenütemű vezérlővel (pl. TL494) meg 2 fettel a 12V-ból. De roncs szünetmentes sok helyen akad, azt kibelezve ott van a 12V DC -> 230V AC átalakító, olcsón.
Ha már külön tettek ilyet a kimenetre, azt gyakorlati tapasztalat kényszerítette, mert anyagot ritkán tesznek be feleslegesen...
(Érzékelhető/hallható zaj lehet az ok) Persze ha áthidalod működni fog, erősen figyeld a zajt - már ha van emléked arról, milyen volt. Egyébként ez a tekercs sosem szakad meg a közepén, inkább a forrasztás közelében - különösen, ha leejtik. (Ezért ragasztották oda.) Próbáld leolvasztani/lekapargatni a rögzítőanyagot a forrpontoknál, ott lesz a szakadás. A hozzászólás módosítva: Márc 1, 2017
Nem teljesen. Ezt a megoldást szeretném elkerülni. Avagy egy egyszerű kapcsolóval kiiktatni a gyári, beépített váltó-egyenáramú tápot úgy, hogy váltson a kapcsoló az egyen-egyenáramú tápra.
Pont azért, mert ott vannak a végfok erősítők is és a dupla transzformálás veszteségét el szeretném kerűlni. De ha megérkezik, akkor tudok konkrétumot mutatni, írni. Még csak ma postázódik. A hozzászólás módosítva: Márc 1, 2017
|
Bejelentkezés
Hirdetés |














