Fórum témák
» Több friss téma |
Fórum » Kapcsolási rajzot keresek
Témaindító: Kallai Csaba, idő: Márc 11, 2006
Témakörök:
Szia, ez hasznalhato: http://picprojects.org.uk/projects/ir/3chlrc/
Egy rele bemenet valasztasra, masik ketto a poti vezerlese. A hozzászólás módosítva: Márc 9, 2017
Bővebben: Link Itt megtalalod a poti vezerlesehez a relek bekoteset .
Nagyon szépen köszönöm CHZ!
Szivesen, epitsd meg, jol mukodik.
Hasznalom tobb eve, SONY tavvezerlohoz jol idomithato.
Mert nem sokkal ezelőtt én is kérdeztem a vezérlővel kapcsolatban.
Jó estét mindenkinek.
Érdeklődnek hogy esetleg tud valaki Jamo sub250 rajzot? Nem rég hoztak hozzám egy ilyen csoda masinát. És hát kicsit szét lett barmolva. A 230v része szerintem full cserés lesz. Tranyok szét pukkantak és ellenállások is. Meg még jó pár dolog. Vagy ha valaki meg tudja mondani hogy a trafónak melyik lábára hány volt kell a primer részen az is nagy segítség. előre is köszönöm.
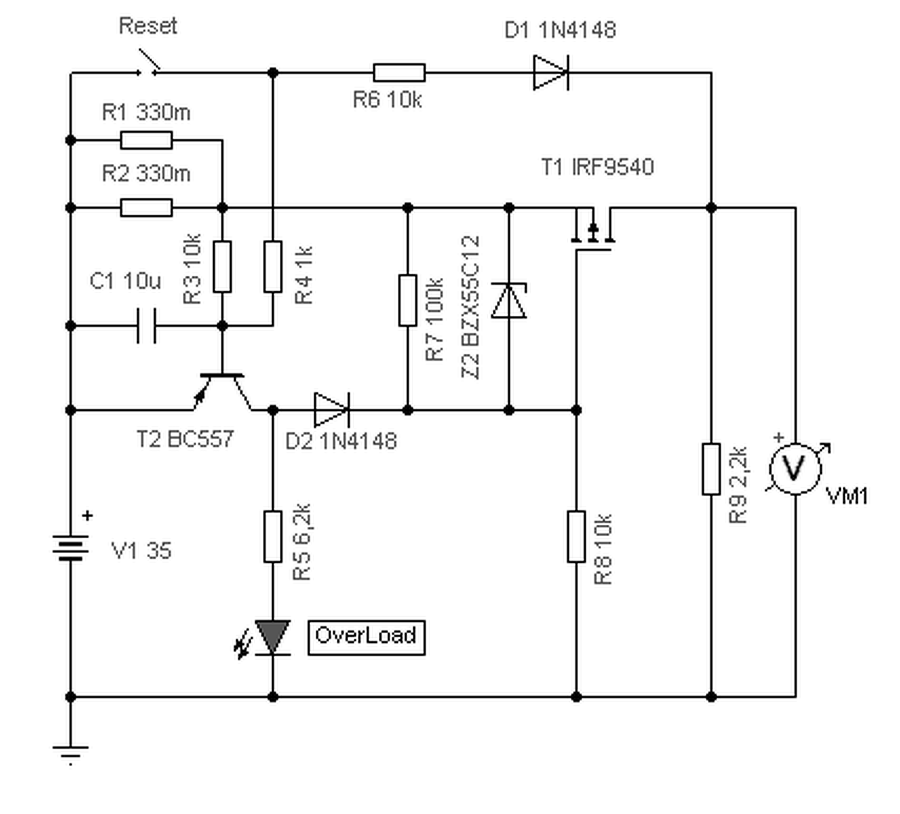
Sziasztok. Kapcsolási rajz készítésénél kérnék segítséget. Alap LM338K kapcsolás lenne a lényeg (1,2V-tól 30V-ig) és ehhez szeretnék egy digitális biztosítékot készíteni: a biztosíték célja az lenne ha 4A-nél nagyobb áram akar a kimeneten folyni ,akkor letiltja a kimenő feszültséget. Ezt úgy gondoltam hogy a kimenetre rakok egy sönt ellenállást, amin figyelem az eső feszültséget,és egy valamilyen BCxxx előfeszített feszültségű tranzisztorral kapcsolnék ha elérem az áramkorlátot (tehát a söntön eső feszültség 4A körül kapcsolná a BC tranzisztort,ami kapcsolna mondjuk egy BC 212-est,ami megszakítaná az LM338K potmétere és a föld közti kapcsolatot,így 0-ra redukálva a kimenő feszültséget. Ehhez kérnék segítséget,kapcsolási rajz formájában. A válaszokat előre is köszönöm.
Hello! Némi logikai hiba van a gondolataidban..
- A kimenetre nem köthetsz söntöt, mert azon feszültség esne és csökkenne a stabilitás. - Ha megszakítod a poti és a föld közötti kapcsolatot, a feszültség nem le hanem felugrik. - Ha az ADJ pont feszültsége nulla, akkor a kimenti feszültség 1,2V és ugyan úgy folyhat a 4A vidáman tovább. (Csak -1.2V-ra húzott ADJ mellet lenne a kimenti feszültség nulla, vagy is az áram ekkor lehetne nulla.)
A BD-nek az áramerősítése 4A mellett, mint egy 40. Vagy is 100mA bázisáram kellene hozzá, és ezt kellene felrángatnia a BC212-nek. Arról nem is beszélve, hogy ez a 30V kimenti feszültséghez tartozó kb. 35V bementi feszültség mellett 3,5W teljesítményt jelentene.
Vagy is egy Fet alkalmazása lehet ésszerűbb megoldás lenne..
Ajánlottak tirisztoros megoldást, de azt meg annyira nem ismerem,bár BT137-800 van itthon,nem is bonyolult az áramköre,nemtudom az nekem megfelelne-e.
Ezen stab IC-kben van beépített áramvédelem (limitáló v visszahajló), ha neked nem 5A kell, hanem 4 akkor válassz másik típust. Adatlapokat tanulmányozd át melyik milyen karakterisztikájú védelemmel rendelkezik..
Leginkább külső védelmet használnék,azért választottam az LM338K-t mert a TO-3 felfogatása nagy hőátadásra képes. A külsős áramkört meg leginkább a reset megoldás miatt választottam volna,mivel így olyan mint az én régebbi FOK-GYEM tápom áramvédelme (2,5A után tilt le,vagy ha hirtelen megugrik az áram,viszont ez a védelem csak 0,6V-tól aktív a tápban /TR-9253/).
A megvalósítás relével, vagy negatív segédtáp alkalmazásával lehetséges.
A tirisztoros is jó lehet, de a minimum 20mA tartóárama miatt a kimenetre terhelés kell. Mert terheletlen táp mellet kikapcsolhat a BT. És hűteni is kell, mert kb. 4W lesz rajta.
A kapcsolásod szerint Fet-el kb. így lehet megoldani. Valamivel kajakosabb PMOS nem ártana. A hozzászólás módosítva: Márc 17, 2017
Az IRF9540 helyett mit javasolsz?
Pld. az IRF5305 -öt.
És gondolom akkor ez kerül az LM338K elé?
Miért kérdezel feleslegesen? Szerinted utána kötnéd?
Igaz,elnézést. Köszönöm a segítséget,holnap összerakom a nagyobbik FET-el és szólok hogyan működik.
A 2db 330mohm helyett jó egy 0,15ohm-os ellenállás is igaz? (Gondolom kell oda legalább egy 5-10W-os)
Inkább akkor rendes tápegység IC-vel keress rajzot. pl 723.
Régi bevált technika diszkrét alkatrészekkel, szabályozható feszültség és szabályozható áramkorlát..
Kapcsolási rajzot keresek a következő típusú erősítőhöz: KENWOOD KR-V 45
Kollegák,
egy Videoton GSW 5720 kazettás deck kapcsolási rajzát keresem, ha tudna valaki segíteni.
Sziasztok! Vettem egy Videoton. rm4640 tip. készüléket a vásárban olcsón,hibásan. Búgva szól alig hallhatóan fog adókat, magnója kuka. Esetleges kapcs. rajza segíthetne,hogy kicsit helyrehozzam...Előre is köszi a segítségeteket! Üdv. tasak.
A hozzászólás módosítva: Ápr 13, 2017
Szia! Lehet nincs nagy baja. Csak a puffer kondenzátor száradhatott ki.
A hozzászólás módosítva: Ápr 13, 2017
Jajjaj...bocsánat, de én nem pontosan kapcsolási rajzot hanem egy leírást/könyvet/jegyzetet/mittudoménmit keresek KAPCSOLÓÜZEMŰ TÁPEGYSÉGEK működésével, méretezésével(képletekkel) kapcsolatosat.
FONTOS: néhány hete belefutottam egy pontosan nekem valóba, de akkor még úgy számítottam hogy nem lesz rá szükségem, így nem mentettem el. Most két napja vadászok rá, de nem találom. LÉNYEGES: hogy volt benne egy konkrét számítási/méretezési példa, amely (talán) +5V-ról (talán) +12V-ot állított elő, a 12V-on 75mA(ez tuti) terhelhetőséggel. Pont ez kéne most. Könyörgöm, ha valaki merő véletlenségből belefutott ebbe az irományba, adja meg a linkjét. Köszönöm!
Köszi, de a puffer jónak tünik. Vszinü végfok-IC-részben zárlatos lehet , meg az előfokozatokban is túl magas feszkók mérhetők/14v/ vszinű az elkötések miatt..Valaki már"ügyködött benne" Szóval: EGY RAJZ /ott beírt értékek,bekötések stb./ sokat segítene,hogy megkiséreljem helyreállítani. Talán sikerül...Kertben háttérhangnak jó lenne..Ha egy mód van rá, kérem,ha valaki tud ebben segítsen..köszi tasak
A hozzászólás módosítva: Ápr 13, 2017
Értem.
Valamit találtam , igaz nem a Videoton RM4640 -es kapcsolási rajzát , hanem a 4630 -asést. Lehet nincs sok különbség a kettő között.
Nagyon kössz! "Kottának" klassznak tűnik a rajz. Neki is látok hamarosan a dolognak..Kerti zaj vszinü lesz belöle. Min. egy jó hangos rádió.../magnója ramaty,lelakott.Nem is izgat az benne/. Szóval Ordibátornak sikerülhet...Mégegyszer: Köszi a készségedet,s a gyors segítséget! Üdv. tasak.
|
Bejelentkezés
Hirdetés |









A 2db 330mohm helyett jó egy 0,15ohm-os ellenállás is igaz? (Gondolom kell oda legalább egy 5-10W-os) 





