Fórum témák
» Több friss téma |
Fórum » Motorgyújtás
Gábor,köszönöm! Megépítem az IC-s változatot,tervezek neki egy kis panelt.
Viszont ha kisebb tápfeszt használsz az IC-nek, akkor az R1 és a két bement közé, célszerű egy ellenállást rakni, és a bement-GND közé, valamint a bemenet-táp közé záróirányú diódát tenni. Mert ha a bementet hozzáérinted a 12V táphoz, akkor az IC megnyakkan.
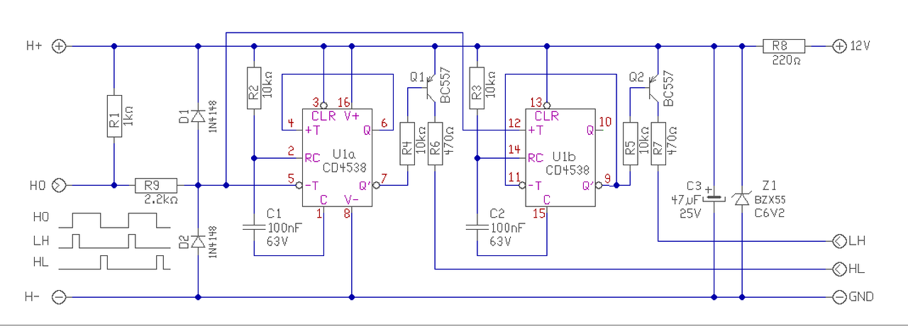
Most vagy készítek új panelt vagy maradok a 12V tápfeszültségnél,mert már be is ültettem az alkatrészeket.Ha maradok a 12V tápnál akkor is kellenek a fentebb írt alkatrészek?Az aggájaim azért vannak-voltak mert megnéztem a CD4538 adatlapját és ott max.15V tápfeszültséget ír.Ez elég közel van a traktor villamos hálózatán üzemszerűen fellépő 14,4V-hoz.Most megnéztem az én IC-met ez CD14538,ennél az adatlap max. 18V ír.Szerintem így nincs akadálya a 12V tápról való használatnak.Véleményed?
A bementi védelem akkor sem árthat. De pont itt van amiről beszéltem..
A védelem sosem árt,de akkor mekkora ellenállásokat és hova tegyek valamint milyen diódát a bemenet és a táp plusz pontja közé?A CD4538 áramkört tudom tesztelni önmagában,hogyan?
Néztem a linket,emlékszem a kapcsolásra az évkönyvem is megvan.Szerintem az általam épített inverteres-tirisztoros kapcsolás is tudja ugyanazt,de javíts ki,ha tévedek.
Hello! Megrajzoltam, mert "nem akarod érteni". Hogy ki mit tud, az akkor derül ki, mikor használod. De a kettő teljesen más jellegű, csak abban is ilyen monosatbil van, csak teljesen más célzattal. Az egy növelt zárásszögű tranzisztoros gyújtás. A megszakító bontása után 2ms idővel visszazárja a megszakítót. Így a trafó felmágneseződése hosszabb, persze csak egy fordulatszámig. Az egyik időzítő ezt a 2ms-ot késlelteti. A másik pedig azért van, hogy ha rajta hagynád a gyújtást, akkor bontsa a trafót, nehogy lemerüljön az aksi. A tied pedig tulajdonképpen egy CDI gyújtás. De ha lehet, ezeket ne tőlem kérdezgesd!
Valóban nem teljesen értettem,de némi sejtésem volt,be is fogom építeni azt a néhány alkatrészt.
A világért sem szeretnélek faggatni a gyújtások lelkivilágáról. Tisztelettel köszönöm a segítségedet! Mentségemre,kicsit nehezebben értek így a 60-hoz közel s a szakmám sem az elektronika.
Sziasztok
Olyan kérdésem lenne, hogy jeladós gyújtásnál számít e a forgásirány?Egy robogó gyújtást szeretnék egy régebbi motorra felszerelni,és nem találok megfelelő forgásirányút.Vagyis találtam csak az sajnos nem fér el.Előre is köszönöm a segítségeteket.
Vannak gondok, elvileg a forgásirány mindegy, DE úgy kell fokolni a lendkereket, vagy úgy elhelyezni a gyújtás jeladó tekercset, hogy az megfelelő szögön legyen!
Értem,köszönöm a választ. Egyébként egy Honda Dio gyújtást néztem ki,és ez elvileg belső jeladós.
Üdv!
Jelenteném,mert úgy érzem ezzel tartozom,elkészült az általad "nékem"rajzolt CD4538 ic-re épülő áramkör .A védelmi alkatrészek is be lettek építve és még kapott a tápra egy ZY16 zénert is,12V a tápja.Összekapcsoltam az inverteres gyújtásokkal (természetesen kivettem a felesleges alkatrészeket) és teszteltem,egyenlőre kifogástalanul működik,fogadja a Trabi jeladóról érkező jeleket és vezérli a gyújtóáramköröket.Dobozolom és beépítem a kis traktorba.
Megszületett a gyújtás.A doboz kicsit nagy,nem volt más választás az üzletben,de ebben legalább elférek.Az alkotás lehetne szebb,jobb,de a lényeg,hogy kifogástalanul működik.Csodás alapjárata van a Trabi motornak.
Köszönöm a segítséget.
Sziasztok .
Ducati gyujtas alaplap sárga, zöld, piros, fehér, kábeles . A gondom az lenne hogy szeretnék akkumlátort kötni a motorra de olyan formában hogy töltse is . Valaki tudna segíteni ebben ? Van feszkorlátozóm is hozzá . Mellékelnék két képet a gyujtásalaplapról és a gyujtótrafóról . A hozzászólás módosítva: Feb 28, 2017
Szia! A sárga megy a feszültség szabályzóra. Megkeresed melyik a kimenete, és oda (én tennék utána egy diódát,) mehet is az akku! Nekem is ilyen van, de nekem akkuról csak a duda, index, és féklámpa megy, a fényszóró az nem akkuról megy!
Kedves Gyula .
Pontosan így szeretném én is hogy működjön , viszont nem nagyon értem így , esetleg nem tudnál egy kapcsolási rajzot adni? Csak valami egyszerűt paintel dobj össze ha tudsz .
Holnap keresek neked rajzot, csak el ne felejtsem!
Köszönöm , az szuper lenne .
Szia!
Ez egy Aprilia RS50-es rajza. A gyújtás rész itt is Ducati Energia. A többinek meg a képzelet szab határt. Nekem egy Aprilia Tuareg-en van ugyanez a gyuszi. Csak majd kap egy egyedi huzalozást. Idővel.
Sziasztok. Van egy 601es 2T trabi. Kettő darab swift trafo van beszerelve. Hall jelados a gyújtás. Ehhez az osszeallitashoz kellene nekem egy gyujtas elektronika..
Csak 2 oldalt kell visszaolvasnod és megtudod,hogy én milyet készítettem proli007 segítségével a Trabant motoros kis traktoromhoz.Persze,ha más kell,akkor nem szóltam.
Köszönöm a segítséget. Ahogy olvastam Neked egy meglévő elektronikához kellett egy kiegészítés a HALL jeladós működéshez. Nekem van egy HALL jeladóm és kettő darab trafóm, így nekem egy komplett elektronika kell.
Mint pl ez csak nem tudom ez jó volna e.
Legelőször ki kell deríteni a swift trafók primer ellenállását, csak a mért adat birtokában lehet elektronikát ajánlani hozzá. Gyanítom, hogy kicsi ellenállású, így áramkorlátozós, (bonyolultabb) elektronikát igényel, vagy a szóbanforgó tirisztoros lesz az egyszerű megoldás.
Azt a "meglévő" elektronikát is én készítettem.Az eredetileg megszakítós gyújtáshoz készült.A kiegészítő áramkörrel,hall jeladóval szépen működik.Az eredeti kapcsolásból néhány alkatrészt ki kellett venni.Ez a kapcsolás nem érzékeny a gyújtótrafókra ésszerű határokon belül.
Idézet: „Van egy 601es 2T trabi” Biztosan jó hozzá?
Persze közvetlenül nem(ha az eredeti Hall és mágneses rotor van fent) , de a "Kettő darab swift trafo"-kat figyelembe véve mint olcsó megoldás szóba jöhet(még ha kettőt is vennénk), főleg úgy hogy az eredeti elektronika 16 ezer forint, és ezek mint tudjuk tudják az időzített kikapcsolást is , ami nem egy utolsó szempont. Ha meg az építés lenne a cél akkor meg már IGBT-s kapcsolást javasolnék a linkelt áramkörben szereplő tranzisztorok magas ára miatt.
A hozzászólás módosítva: Márc 19, 2017
Csak néhány gondolat.Miközben folyt az elektronika elkészítése proli007 segítségével,szereztem ingyen egy a Trabanthoz eredetileg gyártott tranzisztoros elektronikát is (fekete doboz),ez az eredeti hozzávaló hall jeladóval 5 perc alatt összerakható,ha van hozzávaló gyújtótrafó is.Nekem volt az is,így módomban állt mindkét verziót kipróbálni.Nem mondom,hogy az eredeti (gyári) összeállítás nem jó,de nekem az inverteres megoldás jobbnak mutatkozott.Sokkal kisebb az áramfelvétele,nem melegszik semmi és még a rajtahagyott gyújtás sem igazán tesz bent kárt,az áramkör működéséből következően,de azért ez is meríti az akkut mert az inverterek csak-csak dolgoznak.A két áramkör áramfelvétele közt óriási különbség van és ez nem mindegy,főleg,ha elfeledtük levenni a gyújtást.Az inverteres megoldásban fetet használtam a tranzisztor helyett,kapott hűtőbordát,de igazából nem kellett volna mint ahogy a tirisztornak sem kellett volna,de növelte a mechanikai szilárdságot szerintem.Nincs kiöntve semmivel,mindkét oldalon lakkozva van.A megszakítós gyújtáshoz viszonyítva ég és föld a különbség,bánom,hogy nem csináltam meg már évekkel ezelőtt,mennyi rózsafüzér szaggató kifejezéstől megmenthettem volna magamat.Biztosan van jobb megoldás is,de nekem ez jött be,a lehetőségeim is adottak voltak,na meg az építés öröme.......
A hozzászólás módosítva: Márc 19, 2017
Szia.
Igen a tirisztoros gyújtásnak rengeteg előnye van , de a szikra idő az ami sajnos nem teszi alkalmassá relatíve nagy köbcentis motorok üzemeltetésére. Ezért is szeretnék egy alternatív megoldást ajánlani ami kis fogyasztású, hosszú szikraidejű megoldás(tudja a lekapcsolást is). A német MZ fórumon régóta alkalmazzák 6-12V motorokra is. Sőt egy Klappstuhl fórumtárs felvállalta az elkészítését, szinte már ipari méreteket ölt a gyártása, annyira bevált (lásd képek). Ők megszakítóhoz alkalmazzák, hogy minél könnyebb legyen az átalakítás, de hall-al való vezérlése is megoldható. A hozzászólás módosítva: Márc 23, 2017
|
Bejelentkezés
Hirdetés |










Idővel. 










