Fórum témák

» Több friss téma
Fórum » DC-DC konverter
 
Témaindító: Placi84, idő: Nov 10, 2005
Témakörök:
Lapozás: OK   102 / 133
(#) RoliNyh válasza Pafi hozzászólására (») Márc 22, 2017 /
 
Passzolom...
A gyári adatlap szerint, még fet meghajtó IC sincs, csak az alsó három fet megy direktbe az IC-re,
a felsők meg optocsatolóval vannak leválasztva. Nem tudom miért variálta meg a srác...
A hozzászólás módosítva: Márc 22, 2017
(#) cimopata válasza RoliNyh hozzászólására (») Márc 22, 2017 /
 
Ha nagyon ragaszkodsz hozzá egyébként fetmeghajtó tápjának bőven jó lesz az a kapcsolás.
(#) RoliNyh válasza cimopata hozzászólására (») Márc 22, 2017 /
 
Meglátom mi sül ki belőle. Mostmár csak azt kellene kitalálni, hogy pl egy ATX tápból bontott gyűrűmag (amin a soros kimenőtekercsek voltak, az a sárga színű) vajon megfelel -e a célra? Vagy inkább próbáljak szétfőzni egy szintén ATX tápból bontott készenléti vagy visszacsatoló trafót és azt tekerjem meg...
Kérdés egyáltalán hány menet kellene, a gyári ajánlás szerint 220μH a tekercs. Legfeljebb kísérletezéssel próbálom meghatározni az értéket, amit induktivitásmérővel meg tudok mérni bár nem hiszem, hogy nagyon preciz lesz a émrés, 2mH a legkissebb méréshatárom VC6243+
(#) RoliNyh hozzászólása Márc 28, 2017 /
 
Na úgy néz ki, meg lesz oldva a problémám, kutakodtam a lomok közt egy kicsit, és ráakadtam az említett nyomtató tápegységére. 32V -on megy a motor de eléggé gyengélem, 75mA vesz fel csak. Amúgy az RPM mérő szerint pörög 5500 at, de attól tartok, szerintem a gyémánttárcsát nem fogja bírni, ha terhelve lesz. Lehet átavanzsálom akkor inkább panelfúrónak, ahoz nem kell akkora erő...
(#) RoliNyh hozzászólása Ápr 2, 2017 /
 
Üdv!

Valaki mesélje el legyen szíves, a két DCDC közt itt mi a különbség?

Up down DCDC 1...

Up down DCDC 2...

A másodikon miért van két 330 -as tekercs? Elvileg mindkét eszköz ugyan azt tudja nem?
Vagy benéztem valamit?
(#) kadarist válasza RoliNyh hozzászólására (») Ápr 2, 2017 /
 
A második tekercs egy opcionális kimeneti szűrő tekercs, ezért is drágább az a modell.
(#) Kovidivi válasza RoliNyh hozzászólására (») Ápr 2, 2017 /
 
Az egyik kép, ahol csak egy nagy induktivitás van, nem lehet buck-boost converter, vagy csak sima buck, vagy csak sima boost. Ha megrendeled, nem a képen szereplő terméket fogod kapni, vagy ha a képen levőt kapod, nem fog mindkét irányba konvertálni. A kimeneten levő második induktivitás mindkét képen megtalálható.
Ahol két nagy és egy kicsi induktivitás van, az sepic elrendezést mutat, második kimeneti szűrővel (buck és boost is).
A hozzászólás módosítva: Ápr 2, 2017
(#) RoliNyh válasza Kovidivi hozzászólására (») Ápr 2, 2017 /
 
Hát igen, én is azon agyaltam, hogy az egy nagy tekercses vagy rossz képet tettek fel,
vagy valóban csak egyfelé (lefelé / felfelé) konvertál...
A hozzászólás módosítva: Ápr 2, 2017
(#) kameleon2 válasza RoliNyh hozzászólására (») Ápr 2, 2017 /
 
Ugyanaz a chip más nyákterv, más kapcsolástechnika. Mindkettő állítható, de az egyik egy szűrővel többet tartalmaz. Nekem ennyi jött le elsőre.
(#) qwertz0 hozzászólása Ápr 3, 2017 /
 
Sziasztok!

kb. 1,5 VDC-ből szeretnék fixen 5VDC-t konvertálni, kb. 200 mA terhelhetőséggel csak SMD ledekhez.

Segítséget szeretnék kérni ehhez az IC-hez (PDF: Bővebben: Link ) milyen értékeket használjak?
(#) RoliNyh válasza qwertz0 hozzászólására (») Ápr 3, 2017 /
 
Konkrétan nem akarlak lebeszélni róla, de ha az 1.5V tápfesz az egy ceruzaelem lesz, akkor annak terhelés hatására esni fog a feszültsége valamennyit, és az IC adatlap szerint az 1.5V az az abszolút minimum tápfesz.
Szóval lehet, hogy nem is menne (de majd az okosabbak megcáfolnak ha nincs igazam)...

Inkább valami ilyesmivel próbálkoznék először:

LED 1.5V -ról...
A hozzászólás módosítva: Ápr 3, 2017
(#) cimopata válasza qwertz0 hozzászólására (») Ápr 3, 2017 /
 
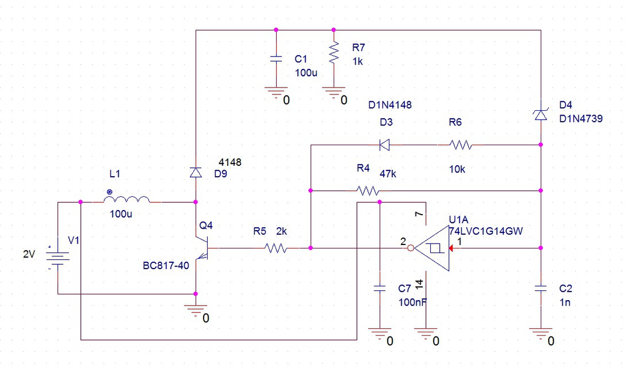
Én csak szimuláció szintjén csináltam egy egyszerű boost konvertert a cél az volt hogy valamilyen szinten szabályozott legyen és semmi extra vezérlőre ne legyen szükség.

Szimulációban jól futott. Ha a 74LVC1G14GW lecseréled egy alacsonyabb feszültségűre pl NC7SP04P5X akkor még alacsonyabb feszültségről akár 1V-ról is üzemel. A kimenőfeszt a D4 zener állítja. A kapcsolófrekit pedig az R6 R4 C2 állíta be önrezgőre.
(#) Pafi válasza qwertz0 hozzászólására (») Ápr 4, 2017 /
 
Ez az IC tökéletesen alkalmatlan 5V előállítására. Ez a bejövő fesz -1-szeresét állítja elő. Ráadásul pár mA a maximum ha 1,5 V-on használod.
(#) Pafi válasza cimopata hozzászólására (») Ápr 4, 2017 /
 
Ez jónak tűnik. Persze sokkal nagyobb bázisáram fog kelleni 200 mA-re, ami a bemeneten már lesz 1 A is, így erősebb (de gyors!) tranyó is kell, és nagyobb bemeneti kondi.
(#) Skori válasza Pafi hozzászólására (») Ápr 4, 2017 /
 
Kis tápfeszre lehet blocking oszcillátort is gyártani, az egészen alacsony feszről is hajlandó menni. Régebben építettem is ilyesmit: Bővebben: Link Némi módosítással ez is jó lehet a feladatra.
(#) Sly hozzászólása Ápr 6, 2017 /
 
Sziasztok!
Vásároltam egy a linken találhato dc-dc konvertert.Az a problémám vele hogy iszonyatosan melegszik és nemtudom miért.A bemenete 12volt a kimenete 3.3volt(ennyi kell nekem).A terhelés ugy 8-900-1000mA.Elvileg ez a konverter 3A-t bir maximum.Akkor miért föl ennyire?
Ennek ennyire kell melegednie vagy valami más lehet a gond?
Konkrétan az ic is a dioda is és a tekercs is annyira meleg hogy nemsokáig birom rajta tartani az ujjam.
Tegnap ment 8orát folyamatosan a konverter,nemlett baja de engem zavar hogy ennyire meleg.
Bővebben: Link
A hozzászólás módosítva: Ápr 6, 2017
(#) zolika60 válasza Sly hozzászólására (») Ápr 6, 2017 /
 
Túl nagy a betáp és a kimenet különbsége. Tegyél rá hűtőzászlót.
(#) Sly válasza zolika60 hozzászólására (») Ápr 6, 2017 /
 
Erre gondoltam énis(mármint hogy tul sok a betáp)...Na de ennek igy kell müködnie?Irja valahol hogy mekkora lehet a be és a ki táp külömbsége?És hogy ettöl mennyire kell melegednie?
A hütözászloval csak az a baj hogy mire tegyem?Na és hogy???
A hozzászólás módosítva: Ápr 6, 2017
(#) zolika60 válasza Sly hozzászólására (») Ápr 6, 2017 /
 
Hővezető ragasztóval. Természetesen a melegedő alkatrészekre.
(#) Kovidivi válasza Sly hozzászólására (») Ápr 6, 2017 /
 
Ez nem lehet ennyire meleg. 3W-nál 0.3-0.4W hő keletkezhet, ezt szinte alig langyos. Ha a dióda süt, akkor ott 2-3A folyik. Mérted is az áramfelvételt, vagy csak ennyit igényel a modulod? 3W-hoz elég nagy probléma lenne, ha hűtőzászló kellene egy DC-DC konverterre.
A be- és kimenő feszültség különbsége analóg szabályzónál szignifikáns, kapcsoló üzemnél annyi történik, hogy a hatásfok mondjuk 90%-ról 88%-ra esik.
(#) Sly válasza Kovidivi hozzászólására (») Ápr 6, 2017 /
 
Hát ha nemcsal a müszerem akkor max áramfelvétel az 990mA volt.Ettöl többet nem mutatott..Ezért is fura a dolog.Egyébként ez a konverter egy "másikat" helyettesitene.Az a másik pedig egy TD1410-essel felépitett dc-dc volt ami szintén 12voltbol állitott elö 3.3-at és ami még érdekes hogy ez az ic csak 2A-t tud,az enyém meg 3-at és igy is melegszik.Tehát ezért nem értem az okát.
(#) ferci válasza Sly hozzászólására (») Ápr 6, 2017 /
 
Szia!
Ne aggódjál.. néha a nagyobbakra odaírják, hogy hány amper felett kell hűteni.
Erre ránézve, az a 900 mA környéke még szép, hogy felmelegíti.
Nem a betáp és kimenet feszkülönbsége az érdekes, mert az jelen esetben normális és 12 voltnál csak 250 mA körül mehet bele.
Ahogy javasolták, zárlatmentesen ragassz fel hűtést mindhárom alkatrészre.
(#) Kovidivi válasza Sly hozzászólására (») Ápr 6, 2017 /
 
Melyik oldalon volt 1A áramfelvétel? A 12V-on? Legrosszabb esetben sincs 0.8W-nál több hő, nem hiszem el, hogy ez sütni tud. A diódán 0.4-0.5W hő keletkezik 1A esetén, ez nem tud forró lenni. Szerintem valami más itt a baj. A borda tüneti kezelés, de talán az is elég.
A hozzászólás módosítva: Ápr 6, 2017
(#) Sly válasza Kovidivi hozzászólására (») Ápr 7, 2017 /
 
Szia.1A a konverter kimenetén volt.Tehát a cél áramkör ennyit fogyaszt.Megmértem a konverter bemenetén is az áramot ott 290-300mA a fogyasztás 12voltrol.
A bordás megoldás az "nem" megoldás.Nemszeretném ragasztgatni stb...Ha igy nem sikerül akkor más megoldás kell..Egyébként a konverter aukcios oldalrol jött jo drága volt (1euro) és ebböl arra következtetek hogy kinábol jött.Ez jelenthet valamit az alkatrészek minöségét tekintve?Viszont a td1410 ami az eredeti áramkörben volt olyan 4euro körül mozog(mivel tudhat ez többet?).Ezért is szeretném kiváltani ezzel a konverterrel ha lehet mert ez olcsobb.
Esetleg valami ötlet még a melegedésre?
(#) Pafi válasza Sly hozzászólására (») Ápr 7, 2017 /
 
Gagyi a layout, valószínűleg nincs beforrasztva az exposed pad, valószínűleg kis értékű az induktivitás, valószínűleg túl nagy frekin megy, és lehet hogy hamis/selejt az IC. Lehet hogy a tekercs zárlatos, vagy telítésbe ment.

A frekit és az induktivitást érdemes mérni és megváltoztatni.

Ha vannak viák az IC alatt, de nincsenek forrasztva, akkor lehet pótolni az exposed pad beforrasztását. (Ha van ilyenben tapasztalatod.)

Ha van szkópod, érdemes megnézni a Vin, és kapcsolt node jelalakjait, kitöltési tényezőjét.

Idézet:
„1euro) és ... kinábol jött.Ez jelenthet valamit az alkatrészek minöségét tekintve?”


Arra mérget vehetsz! A létező legkisebbet, leggagyibbat építik be aminek még esélye van túlélni.
A hozzászólás módosítva: Ápr 7, 2017
(#) Kovidivi válasza Sly hozzászólására (») Ápr 7, 2017 /
 
Mérjél hőmérsékletet légyszives. Ez a "meleg kifejezés" nem értékelhető. Lehet 50fok-os a dióda, nem lesz semmi baja addig, amíg ki nem forrasztja magát (150fokC fölött). Attól, hogy kínai, nem rossz minőségű. A másik DC-DC konverter mérete valószínűleg nagyobb volt, jobban elvezette a hőt a nyák. A másik ilyen általános tévhit: a 10A-es konverter/dióda nem lesz meleg, mint a 2A-es, ugyanazon a terhelésen. A hő a hatásfokból és a feszültség esésekből könnyen számolható, tehát kb. ugyanannyira lesz meleg, minimális eltérés lehet.
(#) RoliNyh hozzászólása Ápr 7, 2017 /
 
Rendeltem egy autós töltőt, gondoltam lövök néhány képet róla a köz javára:

USB car charger...

Egy AD85063 IC a főnök benne, és az 5-ös, 7-es, és 8-as lábak nincsenek bekötve...

(Angol adatlapot sajna nem találtam 10 perc alatt, úgyhogy ott a kínai...)
A hozzászólás módosítva: Ápr 7, 2017
(#) Kovidivi válasza RoliNyh hozzászólására (») Ápr 7, 2017 /
 
Ez az a konverter, ami az 1A-t se bírja. Ha jól emlékszek, 500 vagy talán 700mA fölött esik vissza a feszültség. Köszi hogy felraktad, én 3 USB-s autós szivargyújtóba találtam meg ezt a semmire sem jó nyákot. Így legalább tudni, miben van még ilyen IC. Árát visszakéred? 3A-t még rövidzárban sem tud...
(#) RoliNyh válasza Kovidivi hozzászólására (») Ápr 7, 2017 /
 
Annyira nem érdekel, nem is vártam, hogy majd nyom 2A -t. Nemigazán foglalkozom vele.
De elképzelhető, hogy ha a 8-as láb be lenne kötve az adat vonalra, talán szabályozna valamit, vagy nem...

Amúgy pl sok gyári töltő is csak 700mA -al nyomatja, szóval enny pízér jó az...
A hozzászólás módosítva: Ápr 7, 2017
(#) szikorapéter hozzászólása Ápr 7, 2017 /
 
Sziasztok. Segítségre lenne szükségem. Adott egy 156,7 -es áttételi arányú mini ferritmagos trafó. A primere 2x1,8ohm középmegcsapolásos,a szekundere egy többkamrás nagyfeszültségű tekercs 670ohm DC ellenállással. Olyan Áramkört keresnék amivel ezt a kis trafót úgy be tudom (kb 100Khz környékén) rezgetni,hogy a szekunderén egyenirányítás után legalább 300-500V között legyen a feszültség. A magas freki azért fontos hogy a táp ne zúgjon bele a végfok modul hangjába. A 500V mivel max 500uA-eken szükséges (Geiger-Müller cső tápja lesz) így a primer oldali fogyasztásnak kevésnek kéne lennie. Esetleg valami javaslat? Sok ilyen kicsi nagyfesz trafóm van és ezért gondoltam ezt használnám fel. Lehetőség szerint valami állítható kapcsolásra volna szükség,ahol a kimenő fesz valamelyest szabályozható. Válaszokat előre is köszönöm.
Következő: »»   102 / 133
Bejelentkezés

Belépés

Hirdetés
XDT.hu
Az oldalon sütiket használunk a helyes működéshez. Bővebb információt az adatvédelmi szabályzatban olvashatsz. Megértettem