Fórum témák
» Több friss téma |
Fórum » Csöves erősítő készítése
Ne feledd betartani a fórum viselkedési szabályait, és a topik megmaradásának feltételeit. [link]
A téma átmenetileg fagyasztva lett, hozzászólni nem tudsz!
Visszatértem a kapcsoláshoz. Táp megvan,kimenő megvan,ellenállások megvannak (150ohm-os végül 5W-os lett,a többi mind 1W-os a biztonság kedvéért). A kondenzátorokkal viszont gondban vagyok mivel 50V-os van csak ekkora kapacitással itthon. A hangjel illesztésére szolgáló kondenzátorok (470nF,100nF) 1,5µF 280V~ MPX kondenzátorral tudom kiváltani,a 33pF-os kondenzátor helyére mit javasoltok? Válaszokat előre is köszönöm.
A kondenzátorok feszültsége legyen nagyobb a teljes tápfeszültségnél, biztonsági okokból.
Mivel kb. 320V a teljes táp, ide legalább 400V-os kondenzátorok szükségesek. A 33pF-os kerámia kondi beszerezhető 500V-os feszültség tűrésűben is. Ezeken nem szabad takarékoskodni. Üdv!
A kondik most 280V váltófeszt tűrnek,a 33pF végül nem került beépítésre. Szól,de leesik a tápfesz 260V -ra így tiszta hangja van,viszont hiba hogy búg ( a tápban csak egy 47ohm /25W-os van és egy 400V 68µF-os kondenzátor,majd kell rá 100nF szűrés és még egy 400V-os kondenzátor a CRC körhöz ). A hangja még így is hogy búg lenyűgözően tiszta (pedig nem is hozzávaló kimenőt használok). Készíteni fogok egy frekvencia menet tesztet (szkóp és funkció generátor van
).
Idézet: „Készíteni fogok egy frekvencia menet tesztet” Majd oszd meg pls, érdekelne hogy mit mutat visszacsatolás nélkül.
Most ott vagyok bajban hogy zúg... egyenirányítóból jövő zaj mivel a kimenőt már árnyékoltam teljesen vaskerettel. Látszik hogy a félhullámos hálózat zaja kiül a kimenő trafóra. Esetleg valami ötlet hogyan tudok ellene tenni? Középmegcsapolásos a trafó így csak 2 diódát raktam be egyenirányításnak egyenlőre.
Ha a tápban csak 1 db. szűrőkondi van, akkor persze, hogy ott van a maci. Szerintem CRC szűréshez kevés a 47ohm.
Most hoztam egy 270µF-os kondenzátort, akkor hogy legyen a CRC? Gondolom a kisebb legyen a trafó felől (400V 68uF) utána egy ellenállás és úgy rá a 450V 270µF kondenzátor?
Esetleg még visszatérve a kapcsolásra: észrevettem hogy "erősen" hajtani kell a bemenetet hogy kihajtsa maxra az erősítőt,nem lehetne az ECC85 másik triódáját felhasználni még némi előerősítésre? (Pl.: gitárjelet képes legyen fogadni).
Ajánlom figyelmedbe, roppant hasznos segédeszköz:
PSU Designer II Erősítés: Gitárhoz az ECC85 másik fele is kevés lesz, mV szintről kellene feltolni 10-20V-ra a jelet.
A jelenlegi bemenet 1600mVpp körül van maximumon hajtva az erősítő. Most azt kéne elérnem hogy 100mVpp-ről is tudja ugyan ezt a hangerőt már. Ekkora előerősítés már nem húzható ki a másik csőféllel együtt sem? Mennyi a max amit a kettővel ki tudok húzni?
Mindkét csőnél soros áram-visszacsatolás van, némi erősítést nyerhetsz a katódellenállások blokkolásával (párhuzamos kondenzátor).
Egy-egy ilyen ECC85-ös fokozat 30-40x-es erősítést tud katódkondenzátor nélkül, 35mV eff bemenőre okés lesz. Vagy tegyél a végcső elé valami pentódát, és nem kell annyit küzdeni (EF86, stb.)
Maradok egyenlőre ennél a megoldásnál (már panelre szerelt,bár a panel egyszerű), akkor marad a bemeneti csatoló kondi amivel a másik trióda Anódjáról csatolok le ,amit 100K helyett 220K-val az anódfeszültségre kötök. Rácsát 1M -val földre kötöm , kondit rá,és oda a bemenet? Cső katódjára pedig a 470 helyett 22ohm. Ez így jó?
Ez a 220k és a 22 ohm nem tudom hogyan jött ki, így szinte nem marad anódfeszültséged.
Javasolnám hogy a rohanás helyett próbáld megérteni hogy mit miért csinálsz, mit okoz egy-egy változtatás, és akkor nem kellene a ködben kaszálni. Gondolok itt pl. a tápegységre ami a leírtak alapján nem túl acélos, ill. az egészen alap dolgokra, az egyes fokozatok működésére. Nem szégyen ha nem tudod, tanulni mindig érdemes. De hogy ne csak okoskodjak, az ECC85-ös fokozatot építsd meg még egyszer ugyanúgy, és mehet mondjuk egy 22-100nF csatolókondi a kettő közé. Ha így nagyjából hozza az elvárásokat, akkor lehet finomítani.
A tápnak bírni kéne ,EL34 SE kapcsolást is kibírta még ,csak valamiért a GU50 alatt "rogy meg" a tápfeszültség.
Holnap átnézem,nem-e valamelyik tápdióda rossz,azért van a nagy esés...
Itt többünkben buzog a segítőkészség, de mondjuk ebben a hozzászólásban amire éppen reagálok, semmi műszakilag értékelhető infó nincsen.
A táp az oké hogy elvitt egy EL34-et, de a GU-50 kicsit combosabb darab. Az EL34-es kapcsolásról semmit nem tudunk, lehet hogy a GU50-hez képest jóval kisebb anódáram miatt nem esett annyit a tápfeszültség. Továbbá nem lehet tudni, hogy az egyenirányító csöves-e vagy sem, ha csöves, akkor teljesen természetes a nagyobb feszültségesés. A transzformátorról sem írtál semmi releváns infót, azon kívül hogy középmegcsapolásos szekundere van anódfesznek. Szóval a kapcsolási rajz (a tápegységé is) és egyéb adatok (pl. a trafóé - teszem azt pókfonálból van a szekunder) nélkülözhetetlenek már a probléma megértéséhez is.
Holnap írok infókat a táprészről,sajnos menetszámot nem tudok de huzalátmérőt és feszültséget igen.
Trafóméretet is jó lenne.
Akkor trafó méretek (hossz. x szél. x magasság): Hálózati trafó : 22,2mm x 61,1mm x 79mm
Kimenő transzformátor: 24mm x 55,8mm x 66mm Hálózati trafó adatai: 6,3V 2A , 6,3V 1,8A , 270V-0-270V (ezt váltón mérve közvetlenül a tekercseken). Sajnos a menet vastagságát nem tudom megállapítani,túl rövid úton van a trafóból az "öcsipanel" felé,amiről már vezetéken fut tovább. Saccolva nem lehet vastag, egy Velence de luxe rádió hálózati trafójaként szolgált régen. Mod.: A kimenő trafó légrésesen lemezelt (gyárilag) primer ellenállás (DC ellenállás) 57ohm, szekunder ellenállás 0,2-0,4-0,8-1,1ohm (szintén DC mérve). A szekunderen több sorba kötött egyforma huzalvastagsággal készült tekercs van. A hozzászólás módosítva: Ápr 11, 2017
Hát az ajánlásod szerint lett belőle egy oszcillátor,mivel az erősítő valamiért erősen elkezdett oszcillálni. Most nézek utána mi okozhatta a gondot.
Csak így gyorsban, meló közben:
Az a hálózati trafó édeskevés lesz, mert az ECL86 30mA körüli anódáramához (+az apraja) van méretezve, lehet vagy 30-40VA az _egész_ trafó. Ennyi csak a GU-50 disszipációja, és akkor a fűtés még sehol. A hasonló rádiós táptrafókon az anódtekercs általában ~0,2-es huzalból szokott lenni, ez nagyon sovány a GU-50 100+ mA-es anódáramához.
Persze, mert lett egy fázisfordítás a plusz fokozat miatt. Ezek szerint mégiscsak építettél valami átfogó negatív visszacsatolást.
Akkor keresek egy bivalyabb trafót,a kimenő méretei megfelelnek?
Nincs visszacsatolás,ahogy beszéltük bekötöttem a másik triódát előfoknak ,erre erős oszcillációba kezdett (szkópjel alapján) ,a tápot is átterveztem, a BY-os diódákat kicseréltem 1N4007-re, az első puffer 450V 270µF utána 82ohm 10W és 400V 68µF és brummentes a táp. Viszont csak 1 triódás fokozattal hallgatható,mert ha bekötöm a másikat a már bekötött elé akkor oszcillál.
Javaslom nézd át hogy minden megfelelően van-e bekötve, mert ez így nem egy tipikus oszcillátor kapcsolás.
Ne legyen madárfészek a madzagolás, általános szerelési elvek betartása, stb.
Az elő és a végfok rész egymás után van szerelve,szép huzalozással,az alkatrészek is "sínrendszerben " vannak szerelve,de ha bekötöm az előfokot,akkor erős durrogás-puffogás jön csak a hangsugárzóból. A bekötést az alábbi módon végeztem el.
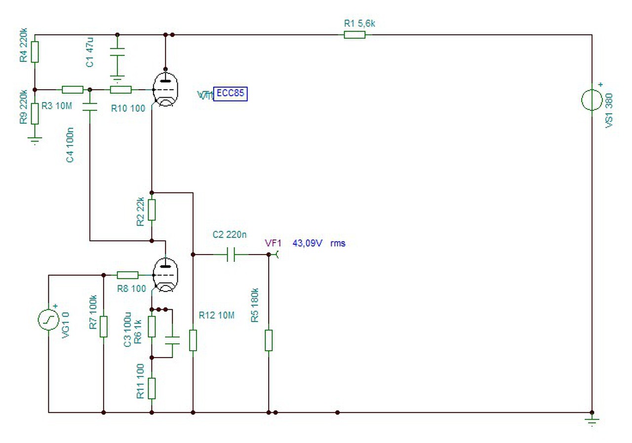
ECC85 csővel ezt javaslom, ha csak ez a cső áll rendelkezésedre.
R12 nem kell beépítened. A hozzászólás módosítva: Ápr 12, 2017
ÉS ez után jön a GU50 1-es rácsa. Köszönöm a segítséget,egyenlőre nagyobb teljesítményű hálózati trafót keresek,mert az is egy hibapont hogy annak kicsi as teljesítménye.
Ha 160-200VA-est találsz, nyugodtan használd, csak jobb lehet.
ITT olvasható arról, nem kell megijedni, érdemes nagyon is túlméretezni a táptrafót. Ha van és fér... ![]() További ajánlott nyalánkság még a fojtó. A hozzászólás módosítva: Ápr 12, 2017
Most találtam egy öreg wobbler tápját de még fel kell mérnem milyen tekercsei vannak,viszont méretre nagyobb jóval mint a mostani. (Trafó méretek /magasság x szélesség x hosszúság/ : 87mm x 87mm x 42,5mm. És M magos (Nem EI hanem az O alakú magos aminek belül a nyelv van vágva,mint a régi Beag trafók...).
Ez 100VA-es...Ha a GU50-esed sztereó, ez is kicsi hálótrafónak.
M102B-t ajánlanám. A hozzászólás módosítva: Ápr 12, 2017
|
Bejelentkezés
Hirdetés |


).
Holnap átnézem,nem-e valamelyik tápdióda rossz,azért van a nagy esés... 






