Fórum témák

» Több friss téma
Fórum » Propeller Clock
 
Témaindító: vicsys, idő: Jún 3, 2005
Lapozás: OK   458 / 489
(#) Kovidivi válasza patexati hozzászólására (») Ápr 14, 2017 /
 
Belekerül plusz áram az osztóba, pont ez a lényege. A keletkező hiba számolható lesz, a kimeneti feszültségtől is függő. A stabilitáson nem változtat. Ha két ponton (alul és felül) van kalibrálva a DAC, akkor a közte levő feszültségeket arányosan létre lehet hozni anélkül, hogy a PIC-nek meg kellene mérnie a kimenő feszültséget. Lehetne PWM kimenet is RC taggal, nem olyan fontos a DAC kimenet. Persze ha van, azt kell használni.
(#) kly válasza Kovidivi hozzászólására (») Ápr 14, 2017 /
 
Jaj de jó hogy leírtad.nekem egy óra lett volna bepötyögni
Sajnos csak 5 bites a dac , remélem elég lesz.
A hozzászólás módosítva: Ápr 14, 2017
(#) patexati válasza Kovidivi hozzászólására (») Ápr 14, 2017 /
 
Kíváncsi leszek rá.. Ha a középső tartományban is megtartja a kimeneten a feszültséget úgy mint üresjárásban az jó ha nem akkor nem.. Nekem ha egy tizedet is ingadozik a feszültség az a motor stabilítását befolyásolja és mocorog,ugrál ahogy az offset megpróbálja korrigálni..Amúgy szerintem a tranzisztorral is ezt értem el mit írsz és a plussz áram miatt nem annyi a z üresjárat mint a terhelt állapot ha szabályozva van árammal..
A hozzászólás módosítva: Ápr 14, 2017
(#) kly válasza patexati hozzászólására (») Ápr 14, 2017 /
 
Nem lesz gond vele így. Az a mit tapasztaltál az pont a tranzisztoros mókolás miatt volt.
(#) supernova432 hozzászólása Ápr 15, 2017 /
 
Hi, can anyone guide me how the rc5 code is arranged in the keys.asm file?

The decoded code for a button on my rc5 remote is: address=0, command=12, toggle=0

If i use IRremote.h library on arduino to decode then it becomes 0x80C, whereas the remote values in keys.asm file are only 2 digit hexadecimal?
(#) kly hozzászólása Ápr 15, 2017 /
 
7 nap teszt után ma reggel. 75 ezt dobta

Apr 15 00:22:40.10 ledtask: SPI FIFO STATUS error : 1
Apr 15 00:22:42.31 ledtask: Full init start
Apr 15 00:22:42.31 ledtask: RFM init
Apr 15 00:22:42.31 ledtask: RFM change BANK 1
Apr 15 00:22:42.32 ledtask: RFM change BANK 0
Apr 15 00:22:42.32 ledtask: Full init success
Apr 15 00:22:42.33 ledtask: SPI FIFO STATUS error : 1
Apr 15 00:22:44.53 ledtask: Full init start
Apr 15 00:22:44.54 ledtask: RFM init
Apr 15 00:22:44.54 ledtask: RFM change BANK 1
Apr 15 00:22:44.54 ledtask: RFM change BANK 0
Apr 15 00:22:44.55 ledtask: Full init success
Apr 15 00:22:44.55 ledtask: SPI FIFO STATUS error : 1
A
(#) patexati válasza kly hozzászólására (») Ápr 15, 2017 /
 
Nekem meg a hiba nem is javult meg még a tranzisztoros táplekapcsolással sem tegnap..
(#) kly hozzászólása Ápr 15, 2017 /
 
El nem tudom képzelni milyen hiba az ami 3.6 milliárdszor lefut hiba nélkül,majd egyszercsak történik valami és bekerül egy ilyen nem működik tovább állapotba. Miből nem lehet kibllenteni. Fogalmam sincs hogyan lehet ezt debugolni?!
(#) patexati válasza kly hozzászólására (») Ápr 15, 2017 /
 
Nem tudom még midig gyanakszom a kártyára is mert most másik van bent..Este vettem én is észre,hogy a led világít elalszik,próbálja a tápot ki be kapcsolni és helyrerakni de nem tudta .Kihúztam majd újra indult és szinte azonnal ezt csinálta megint.. Azóta nem próbáltam majd délben hazaugrom akkor bekapcsolom megy e..
A hozzászólás módosítva: Ápr 15, 2017
(#) kly válasza patexati hozzászólására (») Ápr 15, 2017 /
 
Megnézném neked de nem dugad l netre
(#) patexati válasza kly hozzászólására (») Ápr 15, 2017 /
 
Lehet a downloads mappámban uralkodó "rend" volt az oka
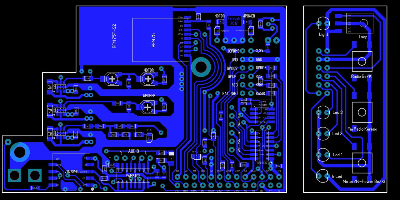
(#) patexati hozzászólása Ápr 15, 2017 /
 
Elkészült a v6 verzió az öcsiből nem tudom lesz e még már nem igen fér rá semmi ezekkel a tervezési paraméterekkel..Egy előlap is van a képen az tervezet de el kell valahonnan indulni ha van esetleg ötletet valakinek meghalgatom ..Én a rádiót egy gombal vezérelném ha hosszan nyomom bekapcsol és ki ha röviden akkor lépteti a csatornát.. Így marad egy gomb valami másra ???
(#) Mircsof válasza patexati hozzászólására (») Ápr 15, 2017 /
 
És hogy lépsz vissza a rádióval, vagy csak előremenet lesz?
(#) patexati válasza Mircsof hozzászólására (») Ápr 15, 2017 /
 
Szerintem igen..Így van az ilyen egyszerű rádióknál is mit lehet kapni mintha keresnél ha rányomsz és ha ki be kapcsolod az megy mi be volt hangolva.Ez csak egy opció nem lehét mindent dedikált gombra tenni..
(#) Mircsof válasza patexati hozzászólására (») Ápr 15, 2017 /
 
Nekem egyébként mind egy csak felhoztam, hogy lehet szükség lesz a visszafelé léptetésre.
Nekem valószínűleg amúgy se lesz rádió rajta, mert kb havi szinten 1 órát hallgatom a rádiót azt is csak akkor ha az autóban ülök.
(#) patexati válasza Mircsof hozzászólására (») Ápr 15, 2017 /
 
Én nem halgatok rádiót de aő enyémbe kell ez nem a halgatásról szól nálam
(#) Mircsof válasza patexati hozzászólására (») Ápr 15, 2017 /
 
Nem emlékszem már pontosan, hogy mennyibe kerül a modul, de valami 2-300 forint rémlik. Ennyiért simán ráfér, és legalább az ébresztést is meglehet oldani a segítségével. Csak ugye én magamból indultam ki, hogy sajnos az életbe nem lesz igénybe véve nállam, de lehet nálatok se. Így hát azon gondolkodtam mikor felvetettétek ennek az ötletét, hogy milyen hasznosabb dologra lehetne ezt lecserélni. Sajnos semmi olyan ami mindenkiszámára hasznos lenne nem jutott eszembe. Így inkább csendbe maradtam.
A hőmérséklet mérése viszont egész jó gondolat kültéren és beltéren egyaránt.
A hozzászólás módosítva: Ápr 15, 2017
(#) patexati válasza Mircsof hozzászólására (») Ápr 16, 2017 /
 
Két sör ennyit ne sajnálj https://www.hestore.hu/prod_10035599.html
A hozzászólás módosítva: Ápr 16, 2017
(#) kly válasza Mircsof hozzászólására (») Ápr 16, 2017 /
 
Nem értitek a lényeget! A saját készítésű rádióban meg a sz.ar zene is szebben szól.
Emlékszem 30 éve mikor megépítettem az első CB rádiómat és megszólalt az maga volt a csoda! Persze itt nem építésről van szó de akkor is meg fog szólalni
Valahogy sokkal jobb érzés ha megszólal valami mint amikor "csak" világít.
MEGLÁTJA TOK! Vagyis halljátok.....
(#) janigel hozzászólása Ápr 16, 2017 /
 
Áldott Ünnepeket kívánok mindenkinek.
(#) patexati válasza janigel hozzászólására (») Ápr 16, 2017 /
 
Boldog húsvétot kívánok mindenkinek!
Már teljesen belső tápról jár minden működik a müveleti erősítős szabályozás (pic híján potival) és megy az rtc is .Max fényen kicsit melegszik a wpower tekercse..

Bővebben: Link
(#) Mircsof válasza kly hozzászólására (») Ápr 16, 2017 /
 
Hehe viszont, hogy a te "tolladdal" ékeskedjek...
"Csak addig érdekes, még el nem készül" Vagy valami hasonló nem emlékszem már szóról szóra hogy írtad le ezt nekem.
(#) patexati hozzászólása Ápr 17, 2017 /
 
Legújabb kísérletem a kicsi modul antenna meghosszabítása egy darab laptopból kibontott vifi antennakábelen melynek a vége 24 mm-re kilóg földelt köpeny alól majd a vieómottor tájjékára kivezetve tökéletes a minőség ..
(#) zsenipocok hozzászólása Ápr 17, 2017 /
 
Szeretném megkérdezni, hogy a mellékelt képen, ahol nincs LED, ott elképzelhető zárlat (3-4 pins)?
A kép nem valami jó minőségű, inkább a LED elhelyezkedéséből adódó hibára szeretnék választ kapni.
A lényege az, hogy a bal alsó és a bal felső pad-en áthúzást mérek. Levettem az IC-t és a LED-t is a hiba feltárása érdekében. Az IC lábainál nem látok problémát, de ugyan így a LED-nél sem szemmel láthatóan.
(#) kly válasza zsenipocok hozzászólására (») Ápr 17, 2017 /
 
A bal felső úgy emlékszem a 12v ami ott megy a ledek alatt végig. Máshol nincs is a panelen 12v. Tehát csak ott lehet átvezetése a bal alsó tetejénél. Ha megtisztitod nem latszik semmi?
Jó lenne egy közeli kép.
(#) kly válasza kly hozzászólására (») Ápr 17, 2017 /
 
Megnéztem egy régi fotomon. Nem a 12v az .
Egyben nagyon érdekes mivel köztük ott van a 12v , mégis zarlatos?
Egymáshoz zarlatos vagy gnd hez? Esetleg máshoz?
(#) zsenipocok válasza kly hozzászólására (») Ápr 17, 2017 /
 
Sajnos a képből elsőre nem látszik elég jól, de megtisztítottam. Érdekesség az, hogy sehol máshol nem produkálja ezt a hiba jelenséget csak itt. Megnéztem az IC felőli oldalon is, ahol az átvezetés van, de szabad szemmel, sem nagyító alatt nem látok problémát, mármint forrasztásból adódó hibát.
Amit írtam Neked privát üzenetben, hogy barbár módon milyen elven küszöböltem ki a hibát, abból arra következtetek, hogy a 4-es pin-nél valami hiba lépet fel. Lehetséges, csak egyedi, de lehet általános.
(#) kly válasza zsenipocok hozzászólására (») Ápr 17, 2017 /
 
Biztos hogy nem általános. Eddig ilyet senki nem tapasztalt. Egyedül patexati mondott valamit hogy tálat hibát de ő is megoldotta. Mindjárt elmondja hogy hol és mit....

Mondod hogy atvagtad. Láttad a rezet is vagy csak próba szerencse alapon kapatad?
Ha volt réz gondolom lakkozva is volt. Ha így volt az gyártási hiba lehetett. A terven biztos nem szerepel.
Elvileg tesztelik a gyártás után ....De lehet nem mindet?
A hozzászólás módosítva: Ápr 17, 2017
(#) kly válasza kly hozzászólására (») Ápr 17, 2017 /
 
Mivel tisztitottad? Denszesszel kell!
Nagyon fontos hogy tökéletesen tiszta legyen mikor áram alá teszed mert a LED driver meghulyul ha marad valami kosz. A folyasztoszer is vezet!!!
(#) zsenipocok válasza kly hozzászólására (») Ápr 17, 2017 /
 
Nézd, itt olyan apró átvágás kellett, hogy nekem ilyen minőségű nagyítom nincs. Mindig lépésről, lépésre csináltam, amíg végül jó lett.

De így megoldott a probléma. Lehetséges, csak egy apró gyártási hiba volt.
Én nagyon lassan haladok vele, mert minden egyes LED-t és IC-t külön átmérek mielőtt áram alá helyezném. Sőt, még áramot nem is látott! Mivel a műszer hibát jelzett, ezért próbáltam megtalálni az okot. Ha majd minden tökéletesen a helyén lesz, akkor kap áramot, mielőtt újra átmérek minden apróságot!

Tudom ez iszonyatos lassú és talán felesleges szöszmötölés is, de én magamban sem bízok!

Csak arra lettem volna kíváncsi, hogy nálam van valami hiba vagy általános, illetve valamit én rontottam el építés közben. Sokáig méregettem, próbálgattam mindenféle megoldást, mielőtt az átvágás mellett döntöttem. A sok melegítés miatt a végén már aggódtam az egész panel és a környező ledekért, de túl élték.
A hozzászólás módosítva: Ápr 17, 2017
Következő: »»   458 / 489
Bejelentkezés

Belépés

Hirdetés
XDT.hu
Az oldalon sütiket használunk a helyes működéshez. Bővebb információt az adatvédelmi szabályzatban olvashatsz. Megértettem