Fórum témák
» Több friss téma |
Fórum » Ki mit épített?
Ez a téma ha úgy tetszik a mi "kiállítótermünk", nem pedig a ki mit csinált volna másképpen, mások helyett, és legfőképpen nem javítós téma.
Minden készüléknek van saját témája, ott kell kitárgyalni a részleteket!
FONTOS! A kapcsolási rajzok keresésére is van saját téma, ott keressetek rajzokat!
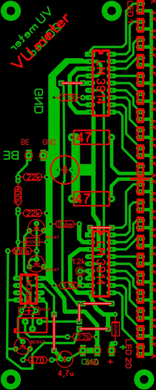
Sziasztok. Egy régi Rádiótechnikás aktív hangváltó újraélesztése. Köszönet reloop segítségének és Alkotó tervének a kivezérlésjelzőhöz!
Bővebben: LinkBővebben: Link
Annyira szokatlan a szememnek a jobbról balra menő kijelzés a bal alsó szerkezeten, ami már zavar. Miért lett ez ilyen, mi indokolta a fordított jelzésirányt?
A jelzés iránya tényleg furcsa. Ez melyik kivezérlés jelző? Mert nem a 10 Ledes. A spektrumanalizátort is te csináltad? Mert én is dolgozok egy 400 ledes változaton. Éppen még tervezés alatt van.
Ez ugyan nem elektronika de kapcsolódik hozzá. Két vákuumszivattyúnak a lakhelye lett ez a hangszigetelő doboz.
A hozzászólás módosítva: Ápr 18, 2017
Szia. Egyszerűen csak tervezési hiba, rendes pozícióban fejjel lefele lenne a nyák a dobozban. Már fontolóra vettem a visszafordítását, főleg mert már biztosan nem akarom a beállítását megváltoztatni a kijelzőnek.
Szia. Ez a kivezérlés jelző lenne.[quote][/quote]
Bocs rosszul ment el a válasz. Tehát ez az a kivezérlés jelző.
A spektrum analizátor pedig az Attila86 (Pa elektronika) lett megcsinálva.
Ez okoz némi gondot.
Hát ilyen lett! Van akinek tetszik van akinek nem! Nekem megfelel.
Nagyon jó lett!!!!
Én csak ezt a kék/fehér kijelzőt utálom... mindig zöldet használok, az a kedvenc színem. Szerintem megállja a helyét sok állomás mellett.
Köszi!
Csak ilyen kijelzőm volt itthon s ez került bele!!
Szia. SZÉP! A feliratokat hogyan oldod meg, ha nem titkos? Az előlapit vasalom mert az alumíniumon jól néz ki, de a hátfalakon még semmi sincs mert fekete!
Köszönöm!
Címkenyomtatóval csinálom a feliratokat!
Sziasztok! "Dolgozom" a torzított gitár sound-omon.A beag mag102 volt az előfokkal a dob alap motorja, a jvc hifi hangsugárzókkal ,de nem is ez a lényeg, a gitár erősítő a képen látható még mindig nincs kész ,még mindig csontvázként.Az előfok amit itt vettem potom pénzért úgy néz ki,hogy megy a "levesbe",és inkább gitárerősítő ház lesz belőle.5 ezer forintért nem tudom,hogy kapok-e ,hasonló méretű és rack kialakítású dobozt.Az előfokon az előlapot egy az egyben gondoltam át applikálni ,tehát levágom a gitárerősítő elejét,és azt rá az előfok üres elejére.Az hátulján is használható a biztosíték ház, a trafó úgy néz ki,hogy a csöves erősítőkön megszokott kialakítás mintájára a doboz tetejére szándékozik kerülni,valami erre alkalmas dobozba zárva.A kis hangsugárzóval a tv hangszórókkal majdnem teljesen elégedett vagyok.Üdv. mkinek ,lassan lejár a kimenőm és megyek vissza a south-pestibe))))
A hozzászólás módosítva: Ápr 20, 2017
Sziasztok!
Ez egy 16 bemenetet és 16 kimenetet kezelő alap panel (1 oldalas nyákra tervezve, PIC18F4520-as kontrollerrel), mely RS232-es felületen keresztül is működtethető (így egy sima PC-ről is). A képen egy BTM-222-es modul is van, melyen keresztül mobil telefonnal is vezérelhetőek a kimenetek, ill. státusz lekérdezhető. A 16 bemenet multiplexelve van beolvasva, hogy maradjon még bőven port kivezetés későbbi fejlesztéshez (8 darab még üres). Pillanatnyilag ledekkel és hevenyészett gombsorral van ellátva, külső tápról, hogy az Androidos fejlesztést, - ami konkrétan egy mobilház "félintelligens" vezérlője lesz - el lehessen készíteni. De valószínűleg még sok mindenre használható, így megosztom, hátha tud valaki még kitalálni neki felhasználási területet, akár saját célra is.
Ötletes! A mai világba sok ilyen kis "okospanel"-nak van létjogosultsága!
Az androidos fejlesztést te csinálod?
Nem. Azért van így összerakva, hogy az Androidos programozó tudjon vele "játszani"
Építettem egy led mátrixos órát, Bővebben: Link
Nekem nagyon tetszik, hasonlóra én is szívesen szert tennék.
Ügyes vagy, de ide is tehettél volna képet, hogy ne keljen annyit kattintani.
Nagyon ötletes, gratula.
Köszi!
Utólag én is gondoltam rá, de akkor már nem lehetett módosítani a hozzászólást.
És elkészült az én ST151-es erősítőm is.
Nagyon jó lett, minden elismerésem, de van valami ami mellet nem tudok elmenni, az a jobb oldali hűtőborda mivel lett levágva, lángvágóval, na az az egy nagyon csúnya, amúgy egészében le a kalappal.
Köszönöm! Igen, jogos utólagos flexelés ami nagyon rosszul sikerült. Leginkább ezért a szivacsos ventilátor rács, így nem látszik.
Azt leszámítva 5-ös!
Amúgy csak azért merek belecsicseregni, mer én is építettem egy ilyen erősítőt csak nekem 4 csatornásra és 2 toroidosra sikerült, szóval én is megjártam a hadak útját. A hozzászólás módosítva: Ápr 24, 2017
|
Bejelentkezés
Hirdetés |



























