Fórum témák
» Több friss téma |
Fórum » Labortápegység készítése
Egy érdekes probléma az induktív terhelés - nekem nagyfesztáphoz kellett anno-. A kimenetre hiába raktam többféle kondit és diódákat (na jó szupresszor diódát nem próbáltam ki) nem igazán segített, a táp az nem ment tönkre de a panelműszer az egy bizonyos feszültség után mindíg azt mutatta hogy tűlcsordulás van. A táp: 0-35V, a digit panelműszer: 199V. A nagyfesztáp kivételével mindíg normálisan működött.
Köszi a választ, de annyi kérdésem volna még,hogy szerinted ha ugyanezekkel az alkatrészekkel ujra felélesztem és a diódákat beteszem szerinted nem fog mégegyszer elszállni, vagy inkább tegyek be erősebb BD-t a nagy BD-kkel komplementerben levő BD139 helyett ahogyan levi az előző oldalon irta? A második diódára milyen tipust javasolnál? Illetve az szerinted létezik,hogy egyik kis BD elpukkant majd sorba vitte magával a többit is a nagyokat is beleértve? (még nem forrasztottam ki csak rámértem)
Üdv: Doncso
Kiforrasztva mérd át mindet.
Szerintem elég a BD139. Ha eggyel nagyobbat raksz helyette,és sikerül valami kis bétájú példányt beépiteni akkor nem tudja kinyitni a nagy BD-ket rendesen.
Rendben, megpróbálom akkor a sajátjaival megint, csak nem lesz már megint rossz.Köszi a választ, hétvégére remélem kész is lesz és majd írok mi van vele, a diódáket feltétlen beteszem csak annyit irj még le légyszives,hogy a második dióda milyen tipus legyen. Üdv Doncso
Sziasztok!
Nekem van 2db ilyen tápegységem. 15V, 4A-t tudnak. Az lenne a kérdésem, hogy ha sorba kötöm őket akkor 30V-t fog leadni, vagy mind a kettőt kicsinálom? Trafó helyett szertném valamelyik szabályozható táphoz. Bocs ha hülyeséget kérdezek. Köszi! Üdv!
Ha a kimenete galvanikusan leválasztott a bemenetéről (ami hálózati tápok esetében alapkövetelmény, bár ki tudja), akkor nyugodtan sorbakötheted őket, és leadják a 30V-ot.
És azt honnan tudom, hogy galvanikusan leválasztott-e, vagy sem?
Ha igen akkor szerinted ebből meg tudom csinálni a labortápot? Nekem kb 24V 2A-es szabályozható jó lenne. Köszi!
Nagy valószínűséggel az, ha a kimeneti föld nincs rákötve a hálózati védőföldre, és nem ráz a kimenete ha megfogod..
(fázis sem kerül ki oda) - bár ez szinte lehetetlen..
Hát szerintem ezen nincs is hálózati föld.
Legalább is a 230 az dugó nem földelt.
Szerintem ebből te nem épitesz szabályozható labortápot, az tuti, ez micsoda amugy valami számitógép-táp? Kapcsiüzemü???
Kapcsolóüzemü.
Nem tudom, hogy minek a tápja, de nem számítógépé. Miért nem építek ebből tápot?
én annyit mondtam,hogy SZABÁLYOZHATÓ tápot nem épitesz belőle énszerintem, de hajrá. Sima tápot csinálhatsz belőle,jó is lesz mivel ez egy kész táp,nem nagy kihívás, illetve valószinüleg jó is lesz mert van rövidzár és túlmelegedés/terhelés védelme. Labortápnak tökéletes, de ebből nem csinálsz szabályozható tápot hacsak nem vagy mega-pró, de akkor nem kérdeznéd meg ,hogy összekötheted-e, röviden ennyi.
Válasz erre:
Ez egy szép megoldás, viszont nekem ez még kicsit bonyolult lenne, sok időbe tellene megalkozni a megfelelő kapcsolást! Szerintem az áteresztő tranyó lezárása nem jó megoldás, mivel a vezérlő tranyóján keresztől is átfolyik az áram a kimenetre, és ha kikapcsolnám a vezérlését az áteresztőnek, akkor a vezérlő tranzisztor elszállna! Lehet, hogy hülyeséget beszélek, de mintha így lenne ebben a kapcsolásban!
Nem kell megijedni, borzasztó egyszerű kapcsolás!
Lerajzolom neked... Mutasd meg a tápod kapcsolási rajzát és akkor talán meg tudom mondani azt is hogy hova kösd be, hogy letiltsa az áteresztő tranzisztort. Egyébként azért is jó lenne elektronikus kapcsolót használnod, mert a kapcsoló a sok kapcsolgatástól könnyen és hamar elromlik. Az én nagyobbik tápomban egy kapcsoló nem túlzok kb 8-10 kapcsolást bírt ki maximum!
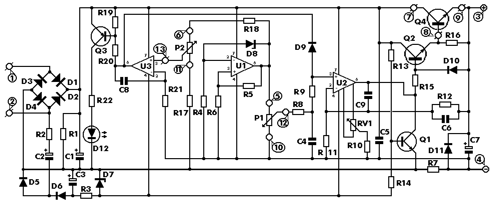
Csatoltam a kapcsolási rajzot. Talán a Q2 bázisát megszakítva, vagy az U2 kimenetét megszakítva lehetne megoldani a végtranzisztor kikapcsolását.
Sziasztok, na sikerült feltámasztanom a labortápomat, hála istennek csak egy BD249 ment tönkre benne, kicsit tesztelgettem a rövidzár védelmet, mondom mit tud, 2A-ig mertem teljes rövidzárba helyezni (ampermérő bekötve rövidzárba, müterhelés nélkül) 40-50mp-ig, hát nem mondom a BD-k elkezdtek melegedni de még foghatóak voltak, szerintem jól szerepelt a táp, Jó az áramerősség szabályzása is és a feszültség is egész jól beállitható, alacsony értékek nagyon precizek, szinte mV pontos, 24-25 volttól felfelé már kicsit megszalad ha tekerem de nem vészes, szerintem jó kis táp, ajánlom mindenkinek.
Csak induktiv terhelést ne tegyetek rá ha lehet, nekem ettől ment el a 249. Köszi a segítséget mindenkinek. Üdv: Doncso
Pedig igy nem teljes értékű,mostmár birnia kell az induktiv terhelést is. Javaslom kösd rá azt a motort próbaképp ami előzőleg tönkretette.
Ha ismét tönkremegy küldök neked egy 249-et ingyen és bérmentve....
Szia Mex.
Vettem BY399-eket, beforrasztom őket ahogyan javasoltad de nem tudom merjem e ismét kipróbálni induktiv terheléssel, illetve még valamit nem tudok, ha erre a tápra ráteszem ezt a terhelés, akkor állitsam be először a feszt és az áramot tekerjem felfelé, (igy szállt el) vagy pedig az áramot állitsam be mondjuk 1A-re és a feszt tekerjem fel szépen lassan???? Üdv: Doncso
ja, most látom már válaszoltál is
![]() de a hogyanjára is adsz tippet? Idézet: „Pedig igy nem teljes értékű” ezt nem egészen éretem
Ismert motorfesz esetén azt állitsd be és az áram beáll magától,illetve,ha többet venne fel akkor lekorlátoz.
Megyek dolgozni...
Jó rendben, holnap ránézek, még egyet kérdeznék, szerinted ekkora hűtés elegendő a számára, esetleg egy ventivel megtolva?
Átlagos használatnál elég,ventillátor nélkül is. A szögalu és a hűtőborda csatlakozó felületeit bekented hővezető pasztával?
Esetleg kis feszültségtartományban (1-3 V) és maximális áramigény esetén kell rásegiteni forszirozott hűtéssel.
az L idomot a hütőbordánál még nem kentem be de csak azért mert még ugyis szét kell szedjem amikor a párját készitem, illetve dobozolásnál, de természetesen bekenem. Köszönöm a segitséget, ha lehet röpüljenek a pontok !!! Üdv: Doncso
szia!
Bocsi hogy beleszólok itt a csevejbe de valami nagyon fúrja az oldalamat Idézet: „Az én nagyobbik tápomban egy kapcsoló nem túlzok kb 8-10 kapcsolást bírt ki maximum!” A nagyobbik tápod ugyebár a 10A-es ugye? Azokra a kapcsolókra gondolsz amikpl a panelműszereden az áram/feszt kapcsolják? üdv!
Üdv.!
A hangsúly a múlt időn volt: Idézet: „kb 8-10 kapcsolást bírt ki maximum!” ...amikor még nem elektronikus kapcsoló volt benne. A nagyobbik tápom áramköri lapja 10A-t tud, és arra is van méretezve. A készülék amit megépítettem, az viszont a trafó korlátai miatt csak 7A-t tud. De ezt is leírtam a cikkbe... Üdv.: Attila
Szia Attila!
Ígértél nekem egy kapocslási rajz félét a DC kapcsoló megvalósításáról, a hővédelem beiktatásával együtt, ezt még mindig várom, mert nekem még nem sikerült mást kiagyalni...
Szia!
Tudom, nem felejtettem el csak eddig nem volt rá időm. Itt van. R69 és R71 az én tápomban egy referenciára vannak (lesznek) kötve, amit egy TL431 állít elő. D13 és D26 nem feltétlen kell, én csak azért tettem oda mert az IC13 12V-os tápfeszről megy, az IC9 pedig 5V-osról. Biztos ami biztos... R71-R72 helyére mehet trimmer is, akár soros ellenállásokkal, hogy be lehessen állítani hogy hány fokos bordánál kapcsoljon be a védelem. Ja igen, a borda hőmérsékletét a D9 TO220-as szilicium dióda figyeli. |
Bejelentkezés
Hirdetés |





(fázis sem kerül ki oda) - bár ez szinte lehetetlen.. 







