Fórum témák

» Több friss téma
Fórum » Időzítő
 
Témaindító: Mekkmester, idő: Dec 25, 2005
Témakörök:
Lapozás: OK   59 / 77
(#) Dafni válasza proli007 hozzászólására (») Ápr 28, 2017 /
 
Szia kőszőnőm szépen valami ilyesmire gondoltam
(#) Dafni válasza proli007 hozzászólására (») Ápr 29, 2017 /
 
Szia bocsika az én hibám de nem egészen olyan nem írtam le pontosan mit szeretnék a sípolás csak egy kiss ideig szólna
(#) proli007 válasza Dafni hozzászólására (») Ápr 29, 2017 /
 
Hello! Műszakilag nem a legkorrektebb, de talán a legegyszerűbb egy differenciáló tagot építeni az IC kimenete és a tranyó bázisa közé. Ha ez nem tetszik, akkor még egy komparátor IC (pld. 555) lehet a megoldás. Ha utóbbit választod, belerajzolom.
(#) Dafni válasza proli007 hozzászólására (») Ápr 29, 2017 /
 
szia léci az utóbbit rajzold be
(#) proli007 válasza Dafni hozzászólására (») Ápr 29, 2017 /
 
Ezen már ne múljon..
(#) Dafni válasza proli007 hozzászólására (») Ápr 29, 2017 /
 
Szia köszönöm szépen holnap meg kisérem
(#) proli007 válasza Dafni hozzászólására (») Máj 3, 2017 /
 
Hello! Nem tudom hol tart a dolog, de egy kicsit komfortosabban így lehet megoldani a dolgot.
Az időzítést egy nyomógombbal lehet ki-be kapcsolni. Bekapcsolás után ha lejért a beállított idő, kikapcsol a relé. Vagy a nyomógombbal kézzé megszakítható a működés. Bekapcsoláskor egyet csippan, majd idő lejárta (vagy a kézi kikapcsolás után) szaggatva csipog egy ideig.
(A tápfeszültség bekapcsolásakor is a Kikapcsolt állapot jelzés van.)
A bekapcsoláskori csippanás ideje a C4-R5-ön múlik, a kikapcsoláskori jelzés hossza a C6-R5 értékétől, a szaggatás gyorsasága sz R6-C7 függvénye.
Természetesen az idő értékét meg lehet növelni a C8 kapacitásának növelésével. A késleltetési idő értékét hozzávetőlegesen a t=C8*(P1+R9)*2^16 összefüggés alapján számolható. Természetesen mindent alapértékben számolva az időt is szekundumban kapjuk meg.
(#) Dafni válasza proli007 hozzászólására (») Máj 3, 2017 /
 
Köszi ez is tetszik kifogom próbálni de nem tudom ki nyomtatni
(#) proli007 válasza Dafni hozzászólására (») Máj 3, 2017 /
 
Azt hittem, egy png file-t ki lehet nyomtatni.
De ha van pld. egy Sprint terveződ, egyszerűen beteszed képként alá és átmásolod a vezetősávokat. Vagy csak lemásolod benne a vezetősávok kötését. De a Paint-ba be tudod húzni a png-t. Onnan is kell tudni nyomtatni.
(Nem én találtam ki, másoktól tudom, hogy lehetséges.)
A hozzászólás módosítva: Máj 3, 2017
(#) proba válasza Dafni hozzászólására (») Máj 3, 2017 /
 
Irfanview nevű programmal közel méretarányos megfelelő nyomatot tudsz készíteni belőle. ( de tény hogy PDF-ből sokkal egyszerűbb, nem kell aránypárral számolgatni a nagyítást.
A hozzászólás módosítva: Máj 3, 2017
(#) peti333 hozzászólása Máj 5, 2017 /
 
Sziasztok!
Egy automata láncolajozót építek éppen a motoromra és ehhez szükségem lenne egy időzítőre, ami nagyságrendileg ~1,5 percenként bekapcsol ~2 másodpercre. Alapvetően az időzítés pontossága annyira nem kritikus, 10-20% eltérés belefér, ellenben fontos, hogy állítható legyen, hogy be lehessen lőni a megfelelő időtartamokra (egyelőre saccoltak a fent leírt időtartamok). A szelep, amit vezérelnie kell, 12V, 110mA-es.
A motor aksijáról menne, tehát a másik követelmény, hogy ne fogyasszon sokat, menjen 12 voltról, (erre ne legyen kényes, hiszen 15-11 volt között ingadozhat), illetve bírja a rázkódást.
A legjobb ami az eszembe jutott, hogy fel lehetne programozni egy attiny mikrokontrollert, de nem tudom mennyire bírná a rázkódást, illetve az esetlegesen parkoláskor, vagy hosszabb túrákon fellépő hősokkot.
Van valakinek valami jó ötlete, esetleg egy pár tranzisztoros kapcsolás, vagy valami 555-ös kunszt?
(#) kaqkk válasza peti333 hozzászólására (») Máj 5, 2017 /
 
Keress rá a 4060 as ic re (szerintem lehet kapni military változatban is) annak nagyobb a hőfoktűrése .
(#) orcika70 válasza peti333 hozzászólására (») Máj 5, 2017 /
 
Az 555-ös kunszt. És egy másik.
A hozzászólás módosítva: Máj 5, 2017
(#) proli007 válasza peti333 hozzászólására (») Máj 5, 2017 /
 
Hello! Akkor legyen egy harmadik is..
Én ugyan még sosem láttam olajozó szelepet, de ez a 110mA elég soványkának tűnik. Hogy a rázkódást hogy fogja bírni, az elsősorban rajtad múlik. Ha kiöntöd, akkor várhatóan el fogja viselni. A szelepet az OUT kimenet és a GND közé kel kötni. (Gondolom egyik lába úgy is testen van.) A fogyasztása 10mA alatt van. De egyébként mennyi jelentősége van ennek? Olajozni úgy gondolom, járó motor mellet kell, akkor pedig van töltés. Nemde?
Egyébként a hogy van, hogy ha egy láncot olajozni kell, akkor az a motoron gyárilag, miért nincs megoldva?
(#) peti333 válasza proli007 hozzászólására (») Máj 5, 2017 /
 
Köszönöm a válaszokat, sok jó ötletet mutattatok, de valószínűleg maradok a mikrokontrolleres megoldásnál.
Alapvetően a motoron a láncszett, ha minden szezon elején letakarítod és bezsírozod, kibír úgy ~10.000 km-t, ha minden eső után, és 2-4 tankolásonként fújod speciális sprayvel, akkor úgy ~20.000-et is kibír, viszont automata láncolajozóval akár 40-60.000 km-t is elmegy.
Nagyából sehol sem szériafelszereltség egy ilyen eszköz, hiszen plusz karbantartás töltögetni, ha elromlik beállítani, illetve nem minden motoros szereti, ha összekeni a hátsó felnit, meg a közelben lévő alkatrészeket az olaj, ezért a gyártók nem kockáztatnak, nem éri meg beépíteni.
Ez olyan dolog, mint az autóban a tolatóradar, vagy a tablet a középkonzol közepén (bocsi, nem jut eszembe jobb hasonlat). Hasznos-hasznos, de nem való mindenkinek.
Egy ilyen szelep lesz benne, eredetileg vákumos automata benzincsappal terveztem, de ez így egyszerűbb, meg nem kell faragni sem. Ugyanis a motoromon nincs vákumcső, mert manuális a benzincsap, így utólag kellett volna belefaragni a csövet a légszűrő és a karbi közé.
Ezek a kapcsolások ugyan nagyon ötletesek és működnek, sajnos mivel minél megbízhatóbbat szeretnék, így annál jobb minél kevesebb alkatrészből épül fel, illetve nem szeretném utólag javítgatni, így elektrolit kondi, meg hasonlók nem férnek bele.
Reménykedtem, hogy valakinek lesz 4-5 elemből álló egyszerű kapcsolása hozzá.
Ha van rá igény közzéteszem a saját megoldásomat is, amiben egy 8 bites AVR lesz felprogramozva valahogy így
  1. void loop()
  2. {  digitalWrite(valvePin, HIGH);
  3. delay(2000);
  4.   digitalWrite(valvePin, LOW);  
  5.    for(int i=0;i<120;i++){
  6. delay(1000);}}

És ez lesz kiegészítve egy tranzisztorral, 2 ellenállással és védelemnek egy diódával, meg persze egy stabilizált táppal, hogy ne nyírja ki a mikrokontrollert.
Attól félek, hogy az Attiny nem bírja majd sokáig, de majd kiöntöm, aztán meglátjuk mit bír.
(#) proli007 válasza peti333 hozzászólására (») Máj 6, 2017 /
 
Hello! Oké köszi, akkor legalább tudok már valamit a témáról..
(#) Laszlo123 hozzászólása Jún 20, 2017 /
 
Szervusztok!
Egyesületünk katonai hagyományőrzéssel foglalkozik. Jelenleg az 1848-49 és a napóleoni háborúkkal, de szándékunkban áll I. világháborús rendezvényeken is szerepelni. Van 2 db Schwarzlose géppuska másolatunk, de szeretnénk, ha hangeffektet is tudna. Az amerikaiaknál elterjedt az oxigén-propán keverék adagolása és begyújtása. Ez a megoldás nem engedélyköteles, ellenben a színházi fegyverekkel, amik drága vaktölténnyel dolgoznak. Ebben kérném a segítségeteket. Találtam odakint használt kapcsolásokat, de amíg szakember nem mond véleményt, addig nem fognék forrasztópákát.. A szimulátor lényege, hogy megfelelő ideig nyitva vannak a mágnesszelepek (én gázinjektorokat vettem erre a célra, mert gyorsabb és pontosabban időzíthető ezért ideális lenne, ha 0,05 sec időközökkel állítható lenne a nyitásidő), majd a szelepek zárása után a gyújtógyertya begyújtja a gázkeveréket. A szerkezet percenkénti ciklusa 450-750 közt lenne. Ezt szintén szerencsés lenne állítani. A mellékelt kapcsolás szerintem ezt tudja. Átnéztem az 555-ös topikot is, de a percenkénti 450-750 kapcsolásra nem találtam megoldást. A relék szerintem megégnek ilyen gyakori kapcsolástól, a tranzisztorok közül pedig nem tudom melyik elég strapabíró gázinjektorokat ki-be kapcsolni. Fontos, hogy 12V tápfeszültséggel működjön. További követelmény a nagyfokú szilárdság, masszívitás, megbízhatóság. (Ha erősen túlméretezett mechanikai szilárdságú alkatrészeket is ajánlani tudtok, hálásak lennénk) Segítségeteket előre is köszönöm! ui: mellékelek pár képet, mire is gondolunk és ezt hogyan oldják meg külföldön.
A hozzászólás módosítva: Jún 20, 2017
(#) Gafly válasza Laszlo123 hozzászólására (») Jún 20, 2017 /
 
Idézet:
„én gázinjektorokat vettem erre a célra”

Pontosan mit is vettél?
Fénykép, típus, részletek...
Idézet:
„További követelmény a nagyfokú szilárdság, masszívitás, megbízhatóság”

Akkor a mellékelt képen látható foglalatos IC-t azonnal felejtsd el
(#) Laszlo123 válasza Gafly hozzászólására (») Jún 20, 2017 /
 
Fekete Hana injektorok vannak. (Ezt ajánlották, de szerintem csak amiatt mert ez volt készleten + a színkódok közt -zöld, kék.. stb.- nem nagyon láttam számomra lényeges különbséget...a fekete a leginkább hőtűrő+ a gázszállítási kapacitása a felső lóerőhatárnak is elég: 60-65 HP/cylinder..) elektronikai szempontból csak a 12V feszt tudom... a képeket és a kapcsolási rajzot pont ezért tettem fel, hogy jó tanácsokat kapjak! Köszönöm! De nem lehet ok a foglalatra az, hogy a kapcsolási megoldás, vagy az IC terhelhetősége nem igazán jó és sebtiben cserélni kell, mert elfüstöl? Ez nem kötözködés, csak szimpla kérdés, mert az elektronikát csak használni tudom . (puskaműves vagyok, a vashoz értek...) Rögtön keresek képet és adatokat az injektorról...
A hozzászólás módosítva: Jún 20, 2017
(#) halasizs hozzászólása Aug 15, 2017 /
 
Sziasztok!
Segítséget szeretnék kérni. Olyan időzítő áramkörre, astabil multivibrátor, ütem adóra lenne szükségem amivel lehet állítani a T1 ill. a T2 időt potival. A kimenetre optot (LEDet, hogy szemmel lehessen követni) kötnék ami egy triackot hajt meg. A tápfesz 5V!
Köszönöm ellőre is a segítséget.
A hozzászólás módosítva: Aug 15, 2017
(#) proli007 válasza halasizs hozzászólására (») Aug 15, 2017 /
 
Hello! Ez azért nagyon nagyon kevés. Ismerni kellene a T1 és T2 időket, és hogy milyen tartományban szeretnéd állítani. Ha a kimenetre egy optot kötsz, azzal egy Led si sorba köthető. De a triac meghajtásához külön áramkör kell, vagy SSR-t használsz, vagy MOC triac meghajtót. (opto-triac)
(#) halasizs hozzászólása Aug 15, 2017 /
 
Igen MOC triac meghajtót használnék ami egy vízpumpát működtetne rezgő szivattyú
(ulka pumpa). Szaggatva adná a vizet.
Ezt a szaggatást (ütemet) állítanám a 2db vagy 1 potival. A Led szerepe pedig, hogy látható legyen, hogy működik a IC a vízpumpa rákötés nélkül is.
A hozzászólás módosítva: Aug 15, 2017
(#) proli007 válasza halasizs hozzászólására (») Aug 15, 2017 /
 
"Ismerni kellene a T1 és T2 időket, és hogy milyen tartományban szeretnéd állítani."
(#) halasizs válasza proli007 hozzászólására (») Aug 15, 2017 /
 
Mondjuk T1 :0,5 - 5s , T2 :0,5 - 5s
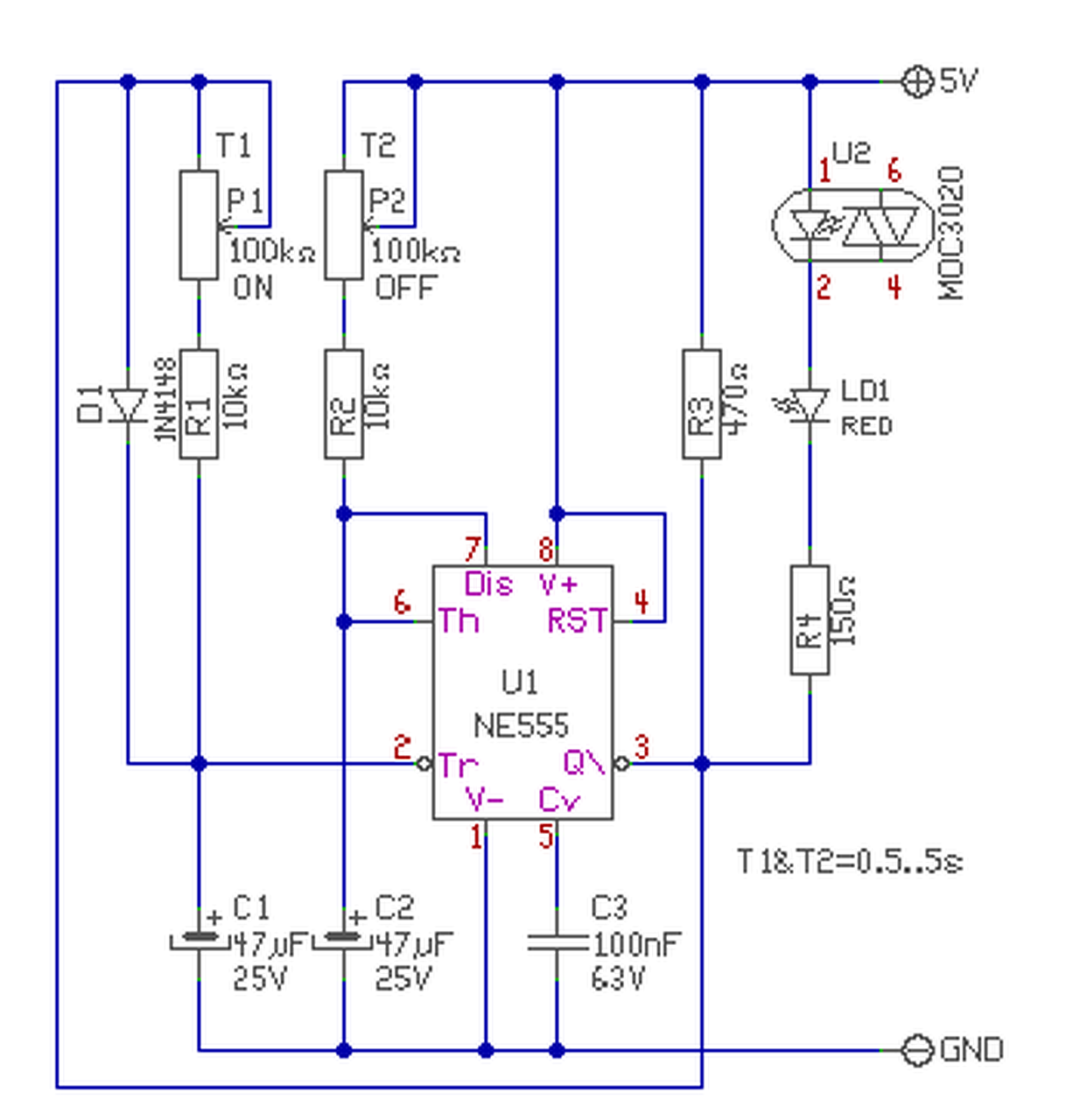
(#) proli007 válasza halasizs hozzászólására (») Aug 15, 2017 / 1
 
Tessék!
(#) giskard hozzászólása Aug 16, 2017 /
 
Csak általánosságban szólnék a témához.
Valaha volt egy lengyel könyv, abból építettem időzítőt ami 1/2 órát időzített. (2 db tranzisztor + 1 kondi (2200uF))
Nyilván rövidebb időt még könnyebb elérni.
Ha pontos időzítést akarsz bármilyen időtartamra: digitális technika.(olcsó mikrokontroller)
(#) halasizs válasza proli007 hozzászólására (») Aug 16, 2017 /
 
Húúú! Remek vagy! Rakom is össze, majd jelentkezem. Köszi!
(#) Remci hozzászólása Aug 18, 2017 /
 
Sziasztok!
Olyan időzítő kapcsolást keresek, ami 3 percre bekapcsolna egy motort, 10 percre kikapcsolná és ez így működne ciklikusan. A motor kapcsolásához relé helyett szilárdtest relét használnék. Az időzítő mehet 12v-ról. Ezt a kapcsolást néztem ki, ha jól értelmezem ez tudja amit én szeretnék. Azt láttam hogy jumperrel megoldható hogy működési idővel,vagy szünet idővel kezdjen. Nekem úgy kellene hogy működési idővel kezdjen,de az első időzítés is annyi legyen időben,mint a következők. A leírásban az szerepel hogy ez az első bekapcsoláskor eltérhet. Ezt hogy tudom kiküszöbölni?
(#) proli007 válasza Remci hozzászólására (») Aug 18, 2017 / 1
 
Hello! Használd ezt a kapcsolást. P1-nek 250kohm-ot és R1-nek 22kohm-ot használj.
(#) Remci válasza proli007 hozzászólására (») Aug 18, 2017 /
 
Szia!
Nagyon köszönöm. Akkor ezt símán beköthetem a relé helyére,igaz?
Következő: »»   59 / 77
Bejelentkezés

Belépés

Hirdetés
XDT.hu
Az oldalon sütiket használunk a helyes működéshez. Bővebb információt az adatvédelmi szabályzatban olvashatsz. Megértettem