Fórum témák
» Több friss téma |
Fórum » Erősítőhöz való hangsugárzó védelem (koppanásgátló)
Témaindító: Thom, idő: Márc 14, 2006
Témakörök:
A 150k ellenálláson 29V-8,7V esik, ez 0,135mA. A 12k B-E ellenálláson ez akár 1,6V-is tudna ejteni, ha a darlington két P/N átmenete engedné. Vagy a 150k nem stimmel, vagy a méréseid pontatlanok. A 150k-t cseréld ideiglenesen 10k-47k közötti értékű ellenállásra!
A képek nem jönnek be. Összefüggenek a 150k kisebbre cserélésével?
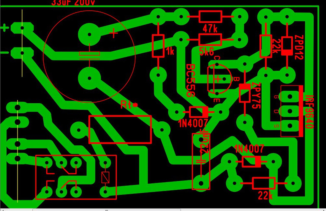
Az én skori féle koppanásgátlómat akkor nem lehet 1x26V-ra kötni?
A 150k kisebbre cserélésével szépen meghúz és tart is,tehát ebből mit vonhatok le? Amit írtam, kicsi az árama 60w izzóval?Videó
Az R7, R8-at és ami előttük van hagyd el a kapcsolásból! Z2 legyen 12V-os!
Reloop! Köszönöm, akkor mehet vissza a 150k, és égő nélkül próbálhatom? Természetesen ezt a panelt már nem fogom felhasználni, ahhoz túlságosan szét lett már gányolva...
A korábbi B-E feszültségmérésed hibás volt. A 150k értékét addig csökkentsd, míg a behúzási idő optimálissá nem válik.
Hajkaj nem testhez képest kellett volna külön mérnem, hanem a lábakon...
Köszönöm a segítséget! A hozzászólás módosítva: Máj 9, 2017
Az égőd világít? Mekkora feszültség esik rajta? Nem számítok jelentős feszültségnövekedésre az égő elhagyásával. Természetesen most már áthidalható, mert túláram, zárlat nincs az áramkörben.
Az emitter a testen van! Nem értem a problémádat.
A linkek amiket küldtem van amikor percekkel később tekinthetők meg, az égő egyáltalán nem világít, direkt küldtem egy youtube linket,az sem elérhető? A feszültségesést a szekunderen megnézem.
Kollektor 3.5v bázis 1.5v így most égővel. 33k ohmmal.
Tehát az egyenáramú védelem ki. és marad a koppanásgátló rész aminél ahogy olvastam lehet a relé negatívját a mínusz tápra kötni.
Nekem elég a koppanásgátlós rész, mert ha bekapcsolom a TDA2030-as IC-s erőlködőt akkor szép nagy brummot csinál, majd kiugrik az a csepp hangszóró a helyéről. Köszi a segítséget.
Még egy kérdés. Muszáj olyan nagy feszültségű kondi a C5 és a C6-nak? Na meg a C6-os kondi negatív ágon lévő lába a kapcsolásirajz- és a panelrajz-on máshová van kötve.
A C5, C6 értékét igazítsd a tápfeszültségedhez! A panelrajz alatt melyik terv értendő?
A Skori féle. A másik az tervezés alatt van még, tehát ne ijedj meg ha összeér a csatlakozás. Viszont a tranyó B-C-E lábai jól vannak? Ránéznél? 26V szimpla a tápfeszem.
A test és a negatív egyszeres tápnál közös pontra kerül. Valóban ésszerű átdolgoznod a kapcsolást.
Az erősítő kimeneti csatolókondenzátorát ne felejtsd testre húzni 1k ellenállással, hogy a bekapcsolási késleltetés végére feltöltődjön, így kerülhető el a koppanás.
Hibátlan
Köszi! A C6-os kondit akkor melyik rajz alapján kell bekötnöm? Amiket én megépítettem a panelrajz alapján vannak.
Még egy dolog ezzel a Skori táblázatában nem 12V-os zéner szerepel, hanem 31.....41V-os.
A ±jelű táp szimmetrikusat jelöl, tehát a feszültség duplájával kell számolnod, ha egyszeres tápot használsz.
Köszi a gyors választ. Most akarok venni egy pár apróságot a helyi alkatrész gurunál Nyíregyházán a PL-ben, így legalább nem kell kétszer járjak.
Ha a relében nem csak egy záró érintkező van, hanem mondjuk morze, és akarod is, akkor az 1 k-t akár kapcsolható módon is megoldhatod.
Olyan lesz. Köszi az ötletet.
|
Bejelentkezés
Hirdetés |




Köszönöm a segítséget! 










