Fórum témák
» Több friss téma |
- Ez a felület kizárólag, az elektronikában kezdők kérdéseinek van fenntartva és nem elfelejtve, hogy hobbielektronika a fórumunk!
- Ami tehát azt jelenti, hogy a nagymama bevásárlását nem itt beszéljük meg, ill. ez nem üzenőfal! - Kerülendő az olyan kérdés, amit egy másik meglévő (több mint 17000 van), témában kellene kitárgyalni! - És végül büntetés terhe mellett kerülendő az MSN és egyéb szleng, a magyar helyesírás mellőzése, beleértve a mondateleji nagybetűket is!
Pl azért, mert az a kimeneti jelszintje magas jel esetén.
Keresd meg az IC adatlapját és nézd meg benne...
A H17133 3,3v stabilizátor adja a tápfeszt így nem adhat ki nagyobb kapcsoló jelet ( nem látok a panelen + kapcsoló tranzisztort). Megoldás lehet npn kapcsoló tranzisztor vagy optocsatoló ha az érzékelő kimenő jele terhelhető az opto led áramával.
Üdv.
Célom a bekapcsolt állapot (fojtonsság) jelzése. Ellenállás szakadás (elégés) esetén nem világit. Kiegyeznék bármilyen világitó (jelző) eszközzel is. (Az ötlet a villanyvasalóbol indult mej Kb. 800 W csak nagyobb sönt kellene.)
Üdv.
Kedves ZAMATÖR ,a mellékelt rajzot még csak elolvasom, de igy tul a 70-en már nem igen menne az összeszerelése. Köszi. Tisztelettel Vass K.
Számoljunk együtt: a lámpa szerintem továbbra is izzó és nem 220 Voltos LED, ahogyan már írtam.
Egy áramkör: I=P/U =1000/230 =4,35 A. Tegyük fel, van egy 3 Voltos izzód, ami pl. 0,2 Wattos. Az ő 80 mA körüli árama elhanyagolható a 4 Amperhez (el is hanyagolom). Magyarul a söntön 3 V-nak kell 4,35 A-nél esni. Ezzel az ellenállás R=U/I =0,7 Ohm. Mivel a fűtőellenállás hideg állapotban kisebb ellenállást jelent (ez mérhető), és egyébként se világítson olyan erősen, a sönt ellenállást is csökkenteném mondjuk 0,5 Ohmra. Ezen viszont IxIxR=majdnem 10 Watt esik, ami egy negyed forrasztópáka teljesítménye, azaz forró. Miután viszont a teljes áramkör lineáris (a hőfokfüggőséget kivéve), a 800 Watthoz tartozó ellenállás 800/1000 - szeres értéke jó lehet. A hozzászólás módosítva: Máj 10, 2017
Ez így működhet, csak tényleg izzó kell hozzá, a lehető legkisebb feszültségű, nem 230 V-os hanem mondjuk 2,2. És 2...10 W-ot fognak elfűteni a söntök (pl. 2,2 V-os izzó de csak 1,1 V-tal hajtva még látható, a sönt R=1,1V/4,5A=0,2 ohmos, 5 W disszipáció).
Trafókat használva nem kellene annyit elfűteni.
6V 35-35W motorkerékpár első izzó.
Vagy 25/25W-os, a tompított és a reflektor szálakat párhuzamosan kötve. De mivel úgysem világítani kell vele, ezért párhuzamosan lehet kötni a 35/35 Wattosat is...
Értem, köszönöm. Ezt az NPN kapcsoló tranzisztort hogyan kell elképzelni? Milyen tranzisztot jó hozzá? Hogyan kell bekötni?
Nagyobb áramra a BC327 helyett TIP125 vagy hasonló darlingtont is tehetsz,
Helló!
Egy TO220 -as tokos IRFB4110 FET lába elvisz szerintetek 72V -on 30A -t, elég a keresztmetszete, vagy inkább párhuzamosítsak két FET -et különkülön G ellenállással? Elektromos kerékpár BLDC motormeghajtó FET -ről van szó...
Sziasztok!
Szeretnék egy router alaplapjára csatlakozni egy soros kábellel, de a csatlakozási ponton nem 3,3V van, hanem 1,8V, ehhez találtam is drágán, meg olcsón olyan kábelt, ami az USB-hez köthető és SSH csatlakozással elvileg lehet parancssorból kezelni a rendszert. A kérdésem az, hogy van valami különbség ezek közt az eszközök közt, az árukon kívül, mert találtam 4$-ért, meg 32$-ért, viszont specifikációban nem látok semmi különbséget!? Sőt gyakorlatilag annyi derül ki, hogy TTL illesztést végez 1,8V TO USB 5V és ennyi. Ez ennyire egyszerű, csak az egyik gyártó drága, a másik meg nem?
Sziasztok!
Én nem értek az elektronikához, de kérdezni szeretnék. Egy hozzáértő megtud-e építeni egy olyan digitális hőmérőt, ami két tizedesjegyig mér? Interneten látni ilyet(ovulációs hőmérő), de ennek a mérési tartománya 30-40° körül van, nekem pedig 20-30°-ra lenne szükségem. Esetleg egy ilyen gyárit át lehetne "alakítani"? Köszönöm!
Persze a pontosság sosem 0,01 fok, jó ha 0,05. Bővebben: Link
A hozzászólás módosítva: Máj 12, 2017
Egy egyszerű,de "pontos" mérő.Bővebben: Link
A forráskód elérhető -programozni tudó hitelesítheti. A hozzászólás módosítva: Máj 12, 2017
Miért van szükség ilyen pontosságra? Már láttunk itt sok hasonló kérdést, de eddig még senki sem tudta megindokolni.
Egy +-0,4 °K pontosságú érzékelővel semmilyen módon nem építhető 0,01 °K pontosságú hőmérő, azt még egy programozáshoz értő ember sem tudja hitelesíteni, még kalibrálni is nehéz 0,5 °K pontosságúra.
Megpróbáltam guglival magyarra fordíttatni. Szépen el is kezdte: "Counting harmatpont pina..."
Értelmes információt nem sikerült az oldalról kinyernem, de a fentiből ítélve ez is ovulációval lehet kapcsolatos... A hozzászólás módosítva: Máj 12, 2017
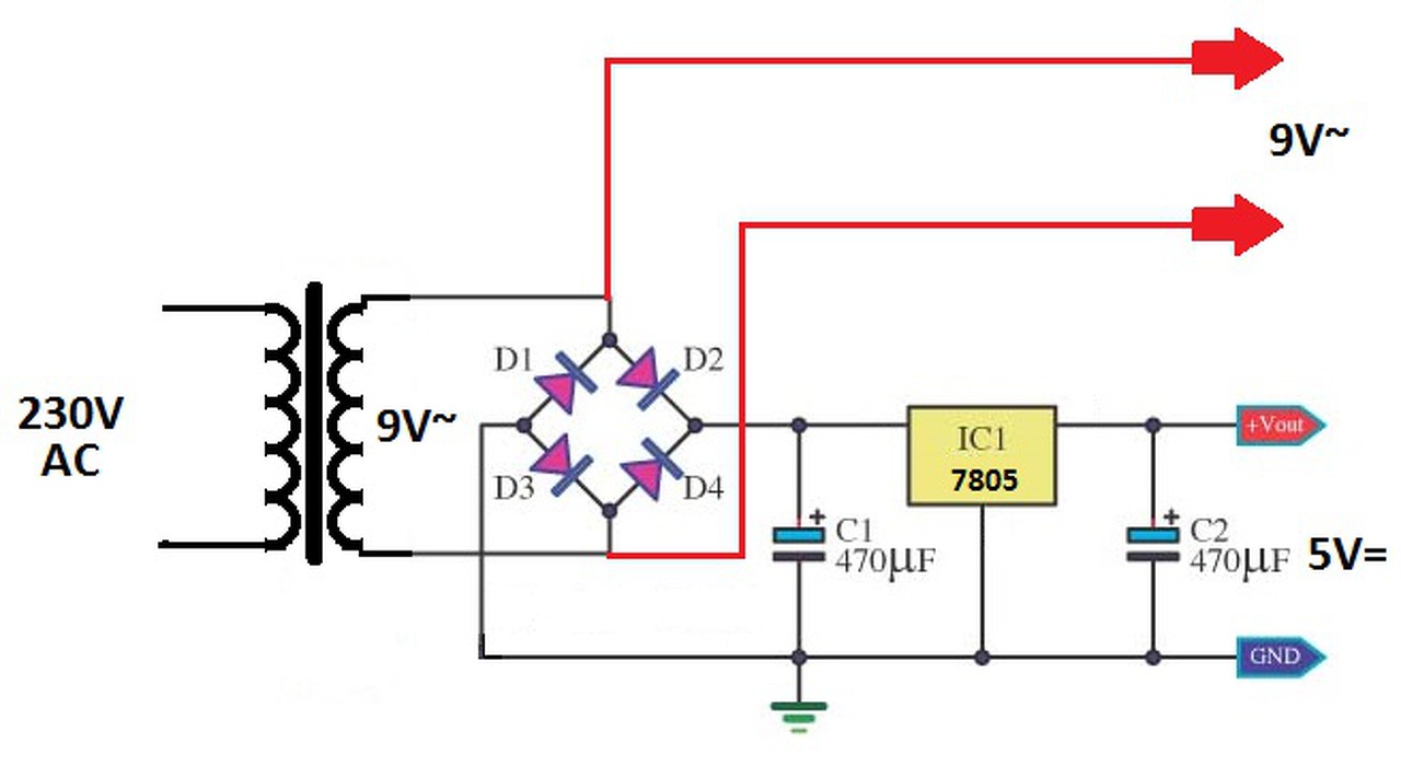
Üdvözlet!
Szeretném megkérdezni, hogy mennyire szabályos a melléklet szerinti kettős tápegység kialakítása? Amire szükség van az 9V AC és 5V egyen feszültség. Mindkét "ágban" max 1A terhelés lenne. Ha jó a kialakítás, akkor egy 9V 20VA-es trafó elég a feladatra? Köszönöm!
Bírná, főleg, ha nem egyszerre terheled a 2 ágat. Jóni, jó, csak a gerjedés elleni 100/300 nF -okat ne feledd ki. Valamint hűtéssel sem igazán bírná az 1 A-t a 7405 (van olyan, ami bírja, vagy fejeld meg 1 tranyóval; adatlap szerint).
A hozzászólás módosítva: Máj 12, 2017
Rendben! Csak egy rajzot alakítottam át. Természetesen az adatlap szerint szeretném majd kialakítani a végleges kapcsolást. Köszönöm.
A 7805 előtt a 470 µF kevés lesz, ha 1 A terhelést szeretne rákötni.
A hozzászólás módosítva: Máj 12, 2017
Tényleg lemaradt, egy 2,5-ös ide HDD.
A képen látható panel van hozzá, ezt már próbáltam kérdezni, de nem jutottam előrébb, hogy ott a helye egy tápcsatlakozónak, meg egy dióda hiányzik a panelről, ha ezeket beleraknám, akkor lehet, hogy mehetne rá külső táp is? Nem értem, hogy mit próbálsz elmagyarázni, hogy csak a HDD felé menjen az usb-s Y kábel? Ez a gyári kábele, egy mini usb van rajta, ez megy a külső házba, ebből jon ki egy kábel, ami egy normál usb A csatlakozó, és innen megy tovább egy másik usb csatlakozóba, ami szintén usb A. Hol kéne megszakítanom, hogy csak a hdd kapjon tápot róla?
Van aki érti ezt a hozzászólást? Eredetileg én írtam, de moderátori szerkesztés hatására olyan lett, amit magam sem értek. Ki jelentette ezt és mi volt az indok a sorrend felcserélésére? Ha már meghamisítják az írásom, legalább tudjam hogy ki miatt és milyen indokkal.
Azt látom én is hogy elbírja, de a lába 0.5*0.8 mm (tolómérővel mértem) akárhogy számolom,
ez csak 0.4mm². A kérdés inkább az, valóban átmegy ezen 30A gond nélkül? ![]() Ha átszámolom, ez 75A/1mm² lenne... Szóval inkább beterveztem kettőt. A hozzászólás módosítva: Máj 12, 2017
Igen, átmegy, ezért is írja az adatlap. Nyilván célszerű rövid lábbal és vaskos elvezetéssel szerelni. De te vagy a konstruktőr...
Szia vargaf!
Azt hiszem, én meg tudom indokolni. Kenyér kelszetés közben szeretném figyelemmel kísérni az élsztőgombák hőtermelését. Ezáltal a lehető legoptimálisabban megállapítani, hogy a tészta mikor került abba az állapotba, amikor sütőbe tehető. Ha ez túl korán történik, akkor nem kelt meg rendesen, ha pedig túl későn, akkor túlkel, visszaesik és sűrű lesz. Az élesztőgombák hőt termelnek és széndioxidot az emberhez hasonlóan. Igaz, hogy csak 2-3 fokkal magasabb hőt, mint a környezetük, de épp ezért szeretném a minél pontosabb mérést. Van tizedes beosztású maghőmérőm, de az kevésnek tűnik. Igazából nem is a két tizedes pontossága érdekelne, hanem a változás mértéke. Úgy gondolom, hogy a kelesztés elején az élsztőgombák fokozottabb aktivitása miatt nagyobb hőt termelnek, majd ahogy fogy a lisztben lévő "kaja", fokozatosan elvesztik ezt az aktivitást, egyúttal kevesebb hőt termelnek...no, szerintem ilyenkor lenne az az ideális állapot, amikor sütőbe tehető. Tudom, hogy öreganyáink annak idején nem agyaltak ennyit, csak bevetették a kemencébe és hidd el, én is készítek enélkül is igen finom kenyereket, de ha már egyszer adott a a technika, szeretném tudományos oldaláról is megérteni, ami már a gyakorlatban megy valamennyire Üdv! |
Bejelentkezés
Hirdetés |















