Fórum témák

» Több friss téma
Fórum » RF műszerek, mérések
 
Témaindító: pucuka, idő: Júl 10, 2010
Témakörök:
Lapozás: OK   33 / 53
(#) pucuka válasza thomato hozzászólására (») Nov 19, 2016 / 1
 
Nincs annak semmi baja, csak mivel nincs visszafutás kioltás, a két jelet (oda-, visszafutás) egymásra rajzolja, a felvételeden láthatóan eltérő sebességgel. Bár a gépkönyv 8. oldalán triangle (háromszög) jelről ír.
Azt még megnézheted, hogy a diódás fejjel mit látsz, mert az csak a burkoló görbét mutatja, ill. valós impedancia (rezgőkör) vizsgálatánál szintben is elválik az oda-, és visszafutás görbéje.
(#) thomato válasza pucuka hozzászólására (») Nov 19, 2016 / 1
 
Az előző képen az a markerjel, tologatható módban. Most csináltam egy képet a horizontal out kimenetéről, az háromszögjel, egyet a rezgőkörről bekapcsolt markerekkel és egyet kikapcsoltakkal a diódás detektorral. Nekem a markerek alakja nem tetszik, valahogy túl nagyok.
(Műholdvevő fejből kioperált LNA jó lehet a célra? Olyanom van a padláson. )
Jó kis generátor, de mivel fellelt állapotban van, akadnak benne hibák...
(#) pucuka válasza thomato hozzászólására (») Nov 19, 2016 /
 
A marker az ilyen. Nem tudom, hogy szabályozható-e a marker amplitudója, nem olvastam végig a dokumentációt. Játszani kellene az amplitudókkal, a jelnagysággal, a szkóp eltérítő erősítéseivel, biztos be lehet állítani szebb, kiértékelhetőbb képet is. Túl jóra azért ne számíts, egy rendes woblerben a függőleges erősítő logaritmikus, itt pedig lineáris.
(#) thomato válasza pucuka hozzászólására (») Nov 20, 2016 /
 
Lehet szabályozni az amplitudót, tekergettem már mindenfele. Ezek szerint ez ezt tudja, másmilyennel meg még nem találkoztam.
(#) pucuka válasza thomato hozzászólására (») Nov 20, 2016 /
 
Azért ez így egy elég primitív összeállítás, de azért ha nagyon muszáj, és nincs más, használható.
(#) Ge Lee válasza thomato hozzászólására (») Nov 20, 2016 /
 
Az enyém mint mondtam más célra készült, rezgőkörön rezonanciát a legegyszerűbben úgy tudok nézni vele ha megkeresem a frekit. Ennek van egy ilyen 10ms-mal szagattot jele, amit a felső képsoron picit széthúztam. Az első képeken van rezonancia, a második képeken alatta, a harmadik képeken felette vagyok a frekivel, a forgókondi skálázva van. Következő képen a markerjel, itt levettem a sweep-et.

Amin gondolkodtam egy időben úgy 150-200 megáig az 2db MAX2608-as VCO, egy keverő, szűrő meg egy erősítő a végére. Az egyik fix frekin menne, a másikat meg hangolnánk a potival. Csak nem tudom hogy a teljes sávot amit tud végig lehet-e hangolni vele, azt sem hogy a sávban mennyire jó az amplitúdómenete, meg hogy milyen a jele. Mert ezekkel így pár ezresből lehetne egy 0-tól 150-200MHz-ig működő RF generátort építeni. A kis kocka oszcikat ismerem azok borzalmasak, teszek fel ide egy képet a Koyo-ról és a szinuszjeléről.

A másik amin agyaltam egy időben az a szimpla Clapp oszci. A Koyo-hoz képest sokkal szebb jelet produkál, és egész jól elhangolható csak ugye elmászik az amplitúdó. Annak a stabilizálására kellene valami egyszerű megoldás. Mutatom a rajzot, meg a videót.
(#) szendi001 válasza thomato hozzászólására (») Nov 20, 2016 /
 
Nem kell semmi ördöngős hozzá. Sweepeltetni bonyolult. Egy ellenálláson (47k-470k) keresztül meg kell táplálni a rezgőkört, majd egy kondival (2.2-10 pF) bevinni a jelet a szkópba.
A szkópon csak elfolyt "sávot" látsz ami rászinkronizálni nem feltétlenül tud, de indikálni igen. A mószerrel hangolt körös sávszűrőt simán be lehet hangolni sávközépre. A szignált 10 kHZ enként állítva le kell írni az indikált értéket. RH-n simán működik!
(#) thomato válasza szendi001 hozzászólására (») Nov 21, 2016 /
 
Ezzel már korábban kísérleteztem. Kipróbáltam diódás mérőfejjel, meg egy mutatós orosz multiméterrel is indikálható a rezonancia a frekvenciamérő segítségével. Csak kíváncsiságból kérdezem, diódás aránydetektorhoz is használható a sweepes - szkópos módszer? .
(#) pucuka válasza thomato hozzászólására (») Nov 22, 2016 /
 
Miért ne? Jól beállítani mással nemis igen lehet. Ráadásul a diódák már benne is vannak, nem kell további diódás mérőfej.
A hozzászólás módosítva: Nov 22, 2016
(#) dinokal válasza thomato hozzászólására (») Nov 23, 2016 /
 
Szia! Legegyszerűbben egy (CA,TCA,uA)3089-essel tudnád a detektálást megoldani. Több mint 30MHz-es bemenet, jó érzékenység, IF erősítők, logaritmikus kimenet műszerhez vagy szkóphoz.
Szűrők beállításához ideális.
A hozzászólás módosítva: Nov 23, 2016
(#) Ferkógyerek válasza thomato hozzászólására (») Nov 23, 2016 / 1
 
AD8307 már 100Ft alatt megvásárolható az eBay-ről, logaritmikus, 0-500MHz, több mint 80dB dinamika.
(#) pucuka válasza dinokal hozzászólására (») Nov 23, 2016 /
 
Próbáltam elképzelni, hogy a 3089 melyik részét lehetne log erősítőnek, detektornak használni. Az RSSI indikátorát lehetne esetleg. De annak csak meglehetősen szűk sávban logaritmikus a bemenőszint- térerő jelző szint összefüggése. Jobb híján esetleg lehet használni, de csak jobb egy igazi log erősítő, pláne ha nem is olyan drága.
(#) thomato válasza Ferkógyerek hozzászólására (») Nov 23, 2016 /
 
Köszi a tippet! Majd ha megérkezik kipróbálom!
(#) dinokal válasza pucuka hozzászólására (») Nov 23, 2016 /
 
Pedig egyszerű. Ha igaz 90 db-t tud. Nálunk is lehet kapni, és max. bemeneti túlfeszültség védelem és osztó kell hozzá. Lehet hogy nem elég precíz, de szűrőkhöz kiváló. Az AD beüzemelése sokkal több alkatrészt kíván, nem beszélve az RF áramkörök tervezéséről és kivitelezéséről.

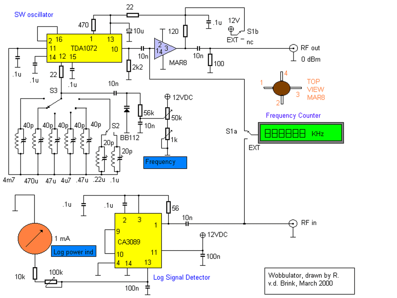
WOBBLE.gif
    
(#) Ferkógyerek hozzászólása Dec 22, 2016 / 2
 
Itt válaszolnék YT7PA DDS generátor topicban feltett kérdésére, miszerint egy szűrő műszeres mérésénél mit takar az "illesztetlenség" fogalma.
Minden szűrőnek van egy be illetve kimenő impedanciája, ami általában megegyezik egymással.
Ezen lezáró impedanciákat az adott szűrő kataloguslapjáról lehet megtudni.
A mérőműszerünknek is van egy be és kimenő impedanciája ami általában 50 ohm.
Ha túlzottan beterheljük a szűrőt, akkor kapunk az általad linkelt képekhez hasonló karakterisztikát, érdekesség képpen ilyenkor láthatjuk hogy mennyi elemből áll a szűrő, a púpok számából.
Ezen két különböző impedanciát kell összeillesztenünk egymással, a szűrő névleges frekvenciáján.
Ez többféleképpen is megvalósítható, a legegyszerűbben 1-1db ellenállást sorba kötünk a műszerrel, így nem terheljük le a szűrőt. Viszont ez csak egy ismeretlen szűrő impedanciájának meghatározásához, vagy az átviteli sáv hullámosságának megfigyeléséhez lehet jó.
Az igazi az L-C körös illesztés, ez sokkal kevesebb teljesítmény veszteséggel jár, viszont el kell készíteni a megfelelő értékű induktivitást hozzá. Képletre lehet találni példát a neten, talán még kalkulátor programot is. Az induktivitást én hangolható magon szoktam kialakítani, ezzel lehet beállítani a mérési ábrán a minimális átviteli hullámosságot, vagyis a legjobb illesztést.
A képen jobban látható az elrendezés.
A hozzászólás módosítva: Dec 22, 2016
(#) Ferkógyerek válasza Ferkógyerek hozzászólására (») Dec 22, 2016 / 2
 
A mérés gyakorlati megvalósításáról még néhány szót.
Ha elvégeztük az impedancia illesztést, sikerült a minimális átviteli hullámosságot belőni, a szűrőt át kell hidalni és így csinálni egy mérést a wobblerrel.
Ez lesz a referencia szint.
Ha van rá lehetőség és a generátor kimenő teljesítménye szabályozható, akkor itt be kell állítani a 0dBm-et, így a tényleges mérésnél könnyen leolvashatóak az átviteli és záró csillapítás értékek. Ha nem szabályozható a generátor, akkor meg kell jegyezni az áthidalt állapotban mért teljesítményt és ehhez viszonyítani a szűrő mérésekor.
(#) YT7PA válasza Ferkógyerek hozzászólására (») Dec 24, 2016 /
 
Köszi Ferkógyerek!
Most értettem meg a rogramnak még egy részét, ugyanis van egy fülecske "inedanceanassung". Szóval értettem hogy impedanciaillesztést lehet számolni, de nem nagyon értettem minek. Igaz itten csak ellenálásokkal végzi a számitást. Na most csak most azt kéne megtudnom milyen impendaciájú a qurtz szűrő, de irtad hogy rá kell keresni az adtlapján. Ezek ilyen kitermelt szűrők, de ha mást nem hát kisérletezéssel majd eljutok az eredményhez.
Tehát az a lényeg hogy a felső vonal ne legyen hullámos .
Na akkor ez lesz a következő feladat amivel játszadozok.
Kellemes ünepeket és boldog karácsonyt kedves mindanyiatoknak!
Ati
(#) Ferkógyerek válasza YT7PA hozzászólására (») Dec 24, 2016 /
 
Tegyél fel képet róluk, esetleg valaki ráismer és tud írni valami adatot.
(#) kendre256 válasza YT7PA hozzászólására (») Dec 24, 2016 /
 
Az általad küldött képen az "Anpassung mit" ablakon belül van egy "L/C" gomb is. Azt nem engedi választani a program? Az ellenállásokkal történő illesztés a szűrő méréséhez jó, de elég sok csillapítása is lehet (a szűrő impedanciától függően). Egy valóságos áramkörben, ahol az előző fokozat impedanciáját (ami szinte biztosan nem 50 Ohm környéki) kell illeszteni a szűrő impedanciájához (ami szintén nem 50 Ohm környéki). És ott már nem mindegy, hogy lesz-e plusz 6-10 dB járulékos csillapítás.
(#) pucuka válasza kendre256 hozzászólására (») Dec 24, 2016 /
 
Nem sokat számít. Egy szűrő áteresztő tartományi csillapítása 1 - 6 dB, ha ahhoz jön még a csillapítók miatt ugyanennyi, az nem túl nagy gond, úgyis minden relatív, a 80 - 90 -ből meg nem vészes.
A kerámia, és fellületi hullámszűrőknél 1 - 2 kohm lezárásként elég szokott lenni. úgyhogy az illesztő csillapítónak éppenséggel megfelel egy 50 ohmból 1 - 2 kohmra illesztő csillapító, persze a reaktív csillapító jobb, de azzal sokkal többet kell szórakozni. Ez amúgy is csak a zárótartományban kritikus, az áteresztő tartományban a szűrő eléggé "átlátszó".
(#) YT7PA válasza kendre256 hozzászólására (») Dec 25, 2016 /
 
Szevasz "kendre256" és gratula hogy az észrevételedért! Látod menyire össze vagyok zavarodva én észre sem vettem az emlitett fület. Rá is katintottam és mint a képen látható szépen meg is adja amit magyaráztatok. Az ellenálásos illesztésnél még azt is megadja hogy mekkora csilapitás várható. Arról is van egy kép.
Ferkógyerek tanácsára tettem fel két képet szűrőkről, amelyeknek nem tudom az impedanciáját. Szerintetek ezeknél mivel kellene számolni?
pucuka fejtegetése is érdekes, főleg az a megállapitás hogy minden "relativ", ugyanis jól kivehető a különbség az áteresztő tartomány és a záró tartomány között és nekem egyenlőre elég. Esetleg a kép kicsit csunya, vagy inkább más mint a szakirodalmakban/adatlapokon leközölnek. Végül is valaki itt emlitette hogy szépen látható hány tagból áll a szűrőtag hi.
Köszi mindenkinek, igy megtanultam hogy még mi az amit nem tudok
Minden kellemeset és szépet!!!

Bocsi csak most látom hogy forditott a kép amikor feltöltöttem, de remélem feltaláljátok magatokat
A hozzászólás módosítva: Dec 25, 2016
(#) Ferkógyerek válasza YT7PA hozzászólására (») Dec 25, 2016 /
 
A 455kHz-es CFS455A Murata 1500 ohm. Adatlap
A másikról nem találtam semmit, ahogy Pucuka is írta próbáld meg 1-2 kohm-al.
(#) pucuka válasza YT7PA hozzászólására (») Dec 25, 2016 /
 
Az áteresztő tartományi "hullámzás" csak akkor jellemző a szűrőtagok számára, ha már nincs (vagy legalábbis nem nagyon van) reflexió. Ha a hullámzás 10 dB körüli, vagy nagyobb, az egyértelműen reflexió. Ha csak néhány dB, akkor igaz a mondás.
Ha csak a jellegre vagy kíváncsi, főleg az áteresztő tartományban, akkor elég az a pontosság, amid jelenleg is van, Ha pontosabb zárótartományi viselkedésre van szükséged, akkor kell tornázni a nagyobb, állandó, frekvencia független generátor jellel, egyébként nem annyira kritikus. Ilyen eset pl. egy duplex szűrő beállítása, ahol a zárócsillapítás értéke a használt sávban fontos dolog.
Mindkét kristályszűrőd nagy zárócsillapítású, jó meredekségű, ennek pontos kimérése komoly műszert kíván (szerintem) bár nem ismerem az NWT képességeit.
A hozzászólás módosítva: Dec 25, 2016
(#) Ferkógyerek válasza pucuka hozzászólására (») Dec 25, 2016 /
 
Az AD8307-es detektorral (ez van az NWT500-ban) és jól kivitelezett méréssel 85-90dB zárócsillapításig lehet mérni.
A hozzászólás módosítva: Dec 25, 2016
(#) pucuka válasza Ferkógyerek hozzászólására (») Dec 25, 2016 /
 
Azért az nem rossz érték. Ha ehhez még 10 egynéhány dBm generátor kimeneti teljesítmény társul, akkor már egész jó kis szerkezet.
Az ilyen négypólus méréseket amúgy is csillapítások között mérjük, aminek a járulékos csillapításai csökkentik a mérés dinamikáját. A vezetéknélküli átviteltechnikában nem ritkák a 70 - 75 dB -es csillapítás előírások, ezért jó a minél nagyobb dinamika.
(#) YT7PA válasza pucuka hozzászólására (») Dec 31, 2016 /
 
Teljesen igazatok volt fiuk!
Egyre több mérést eszközölök a ketyerével és egyre jobban megismerem. Anyi biztos hogy nem egy laborműszer, de ezért a pézért és amatőr célokra nagyon el van találva.
Épitettem illesztést ellenálasokkal (az L/C-re nem volt most időm) és már sokkal kissebb a hullámzás. Nagyon hasonlitott az adatlapban leközöltekre. Először a bemenetre és a kimenetre is tettem illesztést és nem kaptam semilyen jelet, vagyis az illesztő 44dB-s fojtása duplán már anyira sok volt hogy nem maradt mérendő jel. Akkor próbálkoztam, hogy csak a bemenetre tettem illesztést és akkor kaptam a mellékelt ábrán látható jelalakot. Azt hiszem ez már egészen jó. Itt már maga a program is megtalálta és megjelölte az áteresztő tartományt és értékekben is megadta mint ahogy látható a grafikon alatt.
Ferkógyereknek is igaza van, hogy egész jó kivitelezésű a detektora és becsületes zárócsillapitást lehet mérni. Szerintem a 80dB-s érték már egy állomhatár amit amatőr berkekben nem is lehet kivitelezni.
Szerintem a 3dB-és kimeneti jel, 50 óhmon, elég nagyon sok mindenre. Van néhány mérőhidam, pl. antennamérésre és azok is csak 0dB-s jellel múködnek. Ezek mellett lehet mérni szűröfokozatokat áteresztő és záróképességre, erősitőfokozatokat, hogy melyik frekin menyit erősit, kábelek veszteségét és még sok mást.
Szerintem jól választottam, vagyis sok múszert váltottam ki ezzel az egy kütyüvel. Ha egyenként kellet volna őket beszerezni, hát...
Mégegyszer köszönöm hogy ilyen segitőkészek voltatok és sokat tanulhattam tőletek.
Nagyon boldog Új évet és további nagyon sok sikert mindanyiatoknak!
Ati
(#) Kera_Will válasza Firefighter1 hozzászólására (») Máj 17, 2017 /
 
pl.: Ez a híd pont erről szól LOW level SWR bridge
Több róla
A hozzászólás módosítva: Máj 17, 2017
(#) Firefighter1 válasza Kera_Will hozzászólására (») Máj 17, 2017 /
 
Akkor már csak egy RF jelgenerátort kell halásszak!
Csak az a baj hogy amit találtam az 250 Mhz től 1050MHz ig megy nekem meg 1180-1380 ba kellenne belecsusszak!

Na persze találtam ilyet.... gyárit.... milliokért!
(#) Kera_Will válasza Firefighter1 hozzászólására (») Máj 17, 2017 /
 
Egyszerű Schottky diódás frekidupázóval 2100-ig jó vagy !
NWT500 mellé ami 5-600 MHzig ment, raktak 4-szerező ilyen (2db) diódás fokozatot is , MMIC szinten tartó áramkörrel kiegészítve.
A hozzászólás módosítva: Máj 17, 2017
(#) Kera_Will válasza Firefighter1 hozzászólására (») Máj 17, 2017 /
 
Ne offoljuk szét nagyon akkor itt folytassuk:
RF mérések
Következő: »»   33 / 53
Bejelentkezés

Belépés

Hirdetés
XDT.hu
Az oldalon sütiket használunk a helyes működéshez. Bővebb információt az adatvédelmi szabályzatban olvashatsz. Megértettem