Fórum témák
» Több friss téma |
Mielőtt kérdezel, a következő két dolgot ellenőrizd!
I. A helyes tápfeszültségek megléte.
II. A kimeneten van-e egyenfeszültség.
Élesztés.
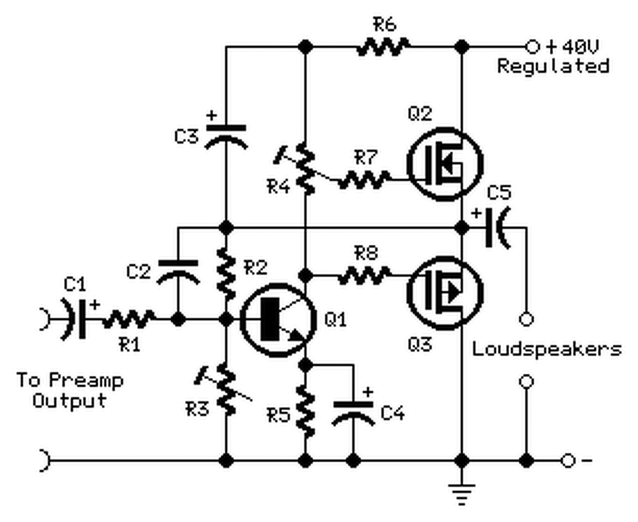
Sziasztok! Belefogtam egy kis erősítő építésébe, mellékeltem a képet. Azonban ugye kellene bele 2 db 2,2kOhmos trimmer, amit sajnos nekem nincs, mert véletlen ellenállást kértem helyette a boltban Van itthon viszont 22kOhmos, szerintetek ezt bele tehetném, ha óvatosan beállítom, mintha csak 2,2kOhmos lenne?
Szia! Már a 2k2 trimerrel is nagyon finom állítást igényel, 22k-val túlságosan kockázatos, sőt R4 helyén egyszerűen lehetetlen.
A stabilizált tápegység és a túlméretezett hűtőborda megvan hozzá?
Sziasztok! Félvezetős erősítőből mit ajánlatok, aminek elég valamelyik feszültség (1.5A): 36V, 68V, 73V (két szekunderem van, egyenirányítás után ezek a feszültségek jönnének ki)
Te ismered a MOSFET-ek típusát és a többi alkatrész értékét?
Tilos ugyanazt a kérdést két topicban is föltenni.
A kép címét meggugliztam Bővebben: Link.
Ah! Köszi!
Így a legjobb megoldás az lenne, ha R4 (22k poti) alsó fele meg lenne söntölve egy 2,2k-s ellenállással, a fölső fele pedig 4,7k-val. R3-ra pedig ahogy írtam a kezdős topicban, simán 2,2k söntölés kell. Így még jóval finomabbá is válik a beállíthatóság.
A kérdezőnk fiatal versenyző, abban sem vagyok biztos, hogy 40V közelében lesz a táp. Kicsit tapogatóznék mi az elképzelése a kivitelezésről.
A Q1-kollektoráramát 5mA felett tartanám, legyen kraft a pozitív félperiódus vezérléséhez. A javaslatoddal természetesen egyetértek.
Hát igen, tényleg bizonytalan hogy pontosan mit is szándékozik építeni Matqux, és a tápfesz itt elég fontos, jó lenne ha nyilatkozna erről, de én egyelőre abból indultam ki hogy többé-kevésbé követi az eredeti tervet, és hacsak nem nagyon nagy mértékben tér el, akkor ezekkel az értékekkel kényelmesen be lehet állítani a megfelelő munkapontot. Én 4 mA kollektorárammal számoltam egyszerűen azért mert az R4 poti középállásában 11k||2,2k=1,8k alsó eredő ellenálláson kb. ennyi kell a 2 db FET nyitásához. A 2,2k előnye hogy biztosan van. Abban igazad van hogy nagyobb kollektorárammal picit kisebb lehet a torzítás nagy frekin, de az eredeti kb. 7 mA-hez képest ez nem számottevő eltérés ilyen szempontból. Ráadásul a kisebb disszipáció csökkenti a termikus torzítást, ami egy ilyen nagy feszültségerősítésű fokozatban, a kis chiptömegű tranyón nem elhanyagolható. De ezek már nagyon finom részletek, nem érdemes ezekre optimalizálni, hiszen sokkal durvább problémák is vannak (első sorban a nyugalmi áram hőfokfüggése).
(Tudom hogy te ezekkel tisztában vagy...)
A legvalószínűbb az, hogy a rossz PCB terv vagy összehuzalozás miatt gerjed az erősítőd. Sajnos nem mindegy hogy mit pontosan milyen úton kötsz be. Elsősorban a GND kialakítása számít. A legbiztonságosabb módszer a teleföldes kialakítás, az alkatrészoldal egy összefüggő réz felület, ebbe csatlakozhat minden aminek GND kell. Minden más összekötés mehet a másik oldalra.
A hozzászólás módosítva: Máj 20, 2017
Köszönöm a válaszokat, nagyon kedvesek vagytok! Bocsánat, hogy két topicban is feltöltöttem a kérdést, nem tudtam, hogy nem szabad, nagyon szükség volt a válaszra
Igen, maradok az eredetinél, inkább szerzek 2,2kOhmos többfordulatú potmétert. A 40V-os táp még érdekes lesz, hiszen eltaláltátok, csak 30V-os tápom van Majd valahogyan meghajtom és beállítom, először csak szerintem 30V-ról. Mivel a tápegységem stabilizált, ezért először nem lesz szükség tápra, ha tetszik az erősítő hangja, megépítem az oldalon található stabil tápot hozzá. De ugye, ha csak 30V-ról hajtom nem tudom az oldalon található feszültségértékeket követni a beállításhoz... Akkor hogyan állítsam be a két potit, hol mérjem az áramot? A hűtőbordán még rajta vagyok. Nyáktervben pedig sajnos még csak az egyoldalas megy, ebből megpróbálom kihozni a legjobbat.
Ebben a cikkben meglepően épkézláb a beállítási útmutató. Eltérő Ut tápfeszültségnél a kimeneti csatolókondi előtti mérési ponton Ut/2+3V-ot állíts be a szimmetrikus kivezérelhetőség közelítő értékének.
Ennek a áramkörnek az egyoldalas NYÁK bőven elegendő.
Sziasztok!
Castone 1200-as erősítőhöz van valakinek kapcsolási rajza? Ez még a régebbi KD503-as tranzisztorral, nem az újabb 1200B.
Üdv az uraknak!
Valaki megtudná nekem mondani hogy a PAA-600S REC végfokban a lágyindítóban levő tirisztorral sorban van egy nagyobb teljesítményű ellenállás, egyik lába a tirisztorra a másik a nyákba van forrasztva. Mekkora ennek a pontos értéke? Sajnos szétégett és nem találok róla semmi infót. Ha valaki segítene megköszönném.
Szia!
Ha ezen az ellenálláson folyik a lágyindító áram, akkor 30-50Ω 10W ellenállás lehetett. Ha a gyújtó lábat vezérelte, akkor vissza kéne rajzolni az áramkört. Nem triak van benne? Tirisztor inkább relévezérlő lehet. Az ellenállás elégése bizonyára további alkatrészek hibájával függ össze.
Sajnos nem férek hozzá szét kell jobban szednem. Tirisztornak nézem, jó nagy darab, lehet vagy 25Amperes. Az anódon van az ellenállás. Belegondolva lehet hogy a trafó adta meg magát. Azt hiszem azzal fogok kezdeni.
Az anódhoz a lágyindító ellenállás csatlakozik a legnagyobb valószínűség szerint, melyet a katódon keresztül rövidrezár üzem közben. Meg kell nézni.
Igen ezen folyik át lassan a hálózati áram, majd a relé átkapcsol. Kivettem a trafót, ez okozta a rövidzárt mert a primer menetzárlatos. Lehet tekerni.
Köszi a segítséget.
Sziasztok!
Készülő erősítőmben To92 tokozású tranzisztorok egymás mellett vannak arcal egymásnak. Leírás szerint kis lemezzel össze kell fogatni őket. Mennyire legyen ez a lemezke erős, rugós, esetleg pillanat ragasztóval ha összeragasztom?
Rugalmas legyen, kb. 3 kp-dal szorítsa; hőkiegyenlítés miatt van. A pillanatragasztó nem bír kis meleget sem (mármint amennyit a tranyó még bírna), és hőszigetelő réteget képez.
A tranzisztorok közé tegyél hővezető pasztát! Minimális szorítás is elegendő.
Megoldottam a paneltartót igy könnyebb forrasztani.
Legjobb réz lemezzel szorosan körbetekerni, így legjobb a hőátadás.
Mennyire kell összeválogatni a bc és mje tranzisztorokat, mennyi lehet max különbség a bétákban?
A hozzászólás módosítva: Máj 25, 2017
A T1-T2 és a T3-T4 esetében, 1,2mA kollektor áramnál legyen mondjuk 10%-on belül az erősítés. A T7-T8-T9-T10 körben 15mA nyugalmi áram lenne az amire válogatni kéne, de magához a nyugalmi áramhoz a D1, D2 nekem 1,3V nyitófeszültségűre jön ki, ami piros LED-nél inkább 2V az adatlapok többségénél. Az megvan, hogy lapos oldalú LED-et ír elő és a tranzisztorhoz kell fogatni? Bővebben: Link
Visszatérve a nagyjelű erősítő kimeneti körére, ott nem látom különösebb jelentőségét a bétára válogatásnak.
Igen tiszta a dolog, hogy D1-2 is kontaktba van a tranzisztoránál.
Sziasztok. Van egy regebbi gyartmanyu Philips FA564 tipusu erositom, amiben mindket vegfok teljesen le volt egve, es amit ujjaepitettem. A bajom az, hogy nincs benne hatasos hangszorovedo aramkor. Illetve van, de csak a muting funkciojat aktivalja a meghajto ic-nek. Szereny velemenyem szerint csak egy relevel kellene megspekelni es maris mukodo vedoaramkor lenne belole. Csak nem tudom hova kellene kotni azt a relet - ebben kernem a segitsegeteket. A rajzot csatolom. Udv.
|
Bejelentkezés
Hirdetés |






Igen, maradok az eredetinél, inkább szerzek 2,2kOhmos többfordulatú potmétert. A 40V-os táp még érdekes lesz, hiszen eltaláltátok, csak 30V-os tápom van 



