Fórum témák
» Több friss téma |
Egy berendezésbe kellene a +12V, +19V ill +5V mellé egy kb 1Hz-s 12V-s táp is. Kinek mi vált be egy ilyen kb 2A-s négyszögjelü 12V-s tápra? Mindenképpen a plusz kimenetet kell szaggatni.
Hello! Ha jól értem (ami közel sem biztos) egy astabil kapcsolású 1Hz-es 555 és egy P-MOS Fet megteszi, hogy a +12V-ból szaggatott 12V legyen.
Közben meg is épitettem és már müködik. P-MOSFET-m éppen nem volt otthon, de egy PNP tranyo akadt.
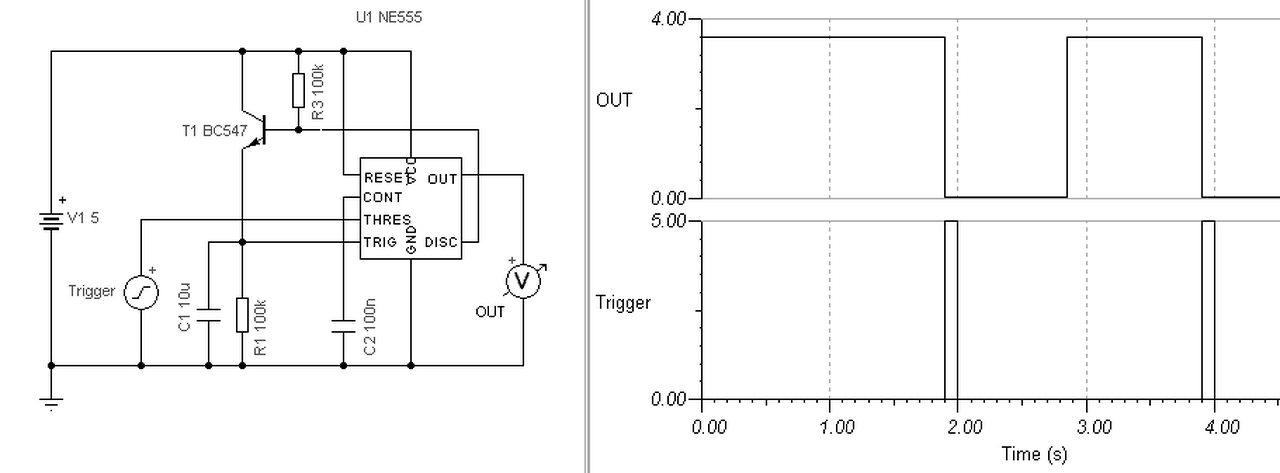
Sziasztok ! 556-al (vagy "bármivel") szeretnék egy olyan kapcsolást készíteni, amely a táp megjelenése után ~5-6sec-al ad egy ~1sec-os jelet. 556-ra gondoltam, a kapcsolásban kérném a segítségeteket-ötleteiteket. Köszönöm.
Ne nyiss feleslegesen témát, nem szeretik!
Fórum keresőbe írd be 555. A hozzászólás módosítva: Ápr 16, 2017
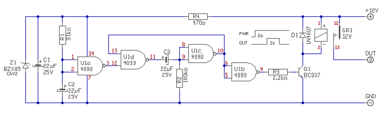
Köszönöm a segítséget, de nem nyomógombbal indítanám, hanem a táp megjelenésével. Nem találtam (számomra) értékelhető kapcsolást 555/556-al, viszont 4093-al igen. NAND kapukkal elvben még működhet is, kipróbálom. Esetleg ha ránéznél szerinted "életképes" e?
Természetesen életképes. De az 555-ös is, csak fixen "be kell kapcsolni a kapcsolót". És mindjárt a táp megjelenésére indul..
Igen, de szerintem 1db 555 nem alkalmas arra, amire én szeretném (késleltetve indul, és utána ad 1sec-os jelet) 556-al lehet nagy eséllyel megoldani... de persze nem vitatkozni akarok.
Terméseztes hogy két fokozat kell, hiszen két időzítésű a feladat. Csak azért szoktam 555-öt írni, mert azzal van építve. Az 556-ban csak két 555 van beletéve a DIP14-es tokba. De a belinkelt kapcsolásban is 556 van.
Csak azért, hogy ne legyen az a vád, hogy egy szegény 555 nem elég..
Királyság
Köszönöm !! Ha lesz pénzed, igyál egy sört A hozzászólás módosítva: Ápr 17, 2017
Sziasztok!
Monostabil áramkörre lenne szükségem találtam is kapcsolást 555-re, de nekem olyan kellene, hogy a stabil állapot esetén "magas" a kimenet míg az instabil állapotnál föld potenciál van. Ez megoldható 555-nél?
Hello! Sokkal egyszerűbb, ha a kimenti jelét invertálod. Ez lehet akár egy tranyó, vagy egy másik 555 is. (Vagy egy 556-ból kialakított kapcsolás.)
Persze azért megoldható, csak egy monostabilnak több paramétere (működési kritériuma) van/lehet, mint a kimenet logikai állapota. De elég lett volna azt írni, hogy időzítés alatt a kimenti szint alacsony legyen, ne magas.
Egyébként nem "instabil", mert az cseppet mást jelent. Azért monostabil ez, mert mindig abba az állapotába tér vissza az idő letelte után.
Oké, kösz.
Csak azért írtam instabilt, mert egy honlapon keresgettem volna kapcsolásokat és ott így szerepelt az átbillenési állapot, én meg helytelenül átvettem a szóhasználatot. Látom plusz tranzisztor nélkül nem lehet elkerülni, igazából 2 tranzisztorral is megcsinálhatnám 555 nélkül, de elvileg stabilabb 555-tel ugye? (Pl. külső zajok, és társai ellen jobban "védett" vagy nem?)
Ez mindig attól függ mi az igény. Mindig a "cél szentesíti az eszközt". Pontosságra-terhelhetőségre stb.
Az 555-ben van két komparátor, egy RS tároló, és meghajtó fokozat. Ezzel korrektebb kapcsolást lehet megvalósítani, mint két tranyóval. Tranyó, vagy dióda kell, mert eleve a Dis kimenet kisütni tudja a kondit, tölteni nem. És az azonos fázisban működik a kimenettel. Te pedig fordított kimenti működést szerettél volna elérni.
Ok, egyébként a trigger jel hibába hosszabb a kimeneti impulzus mindig adott időtartamú lesz ugye?
Tranzisztornál mintha olvastam volna, hogy néha előfordulnak galibák is. Az időtartam számítás gondolom ugyan az mint a normál esetén. (Nekem elég 600-700ns is.)
Hello! Ez nem így van, mert a normál monostabil időzítés elindítását a Trig bement táp/3 szint alá csökkenése indítja el. De amíg a Trig ezen feszültség alatt tartózkodik, addig a kimenet magas szintű. Ez alatt töltődok a kondi is. De ha a Trig hosszabb ideig van lent, míg a kondi feltöltődik, akkor a kimenet akkor lesz alacsony szintű, amikor a Trig visszamegy a táp harmada fölé. És ekkor lesz a kondi is kisütve a Dis által. Egyszerűen szólva a monostabil nem igazi élvezérelt.
A 600-700ns-ra nem az 555-öt kell használni, hanem a CD4538-at. Annál lehet valós "élvezérelt nem-újraindítható" módot beállítani. (Egyébként pedig újraindítható módban is tud menni.) Átlagos 555 sebessége 100kHz, ami 10us időt jelent és nem nanoszekundum időket.
Ok, bár egyvalami nem világos, nem 0,69RC adja az impulzus "szélességét"? Nekem kicsit zavaros az ic adatlapja. Főleg a 6 ábra.
A késleltetést a kondi töltésideje adja. Vagy is az R*C időállandója. De mivel az a jel 67%-ára vonatkozik, itt pedig a kodi a táp 2/3-ad részéig töltődik, van egy konstans állandó amivel szorozni kell az időállandót. De nem mindegy hogy astabil vagy monostabil a kapcsolás. Mert astabilnál a táp 1/3-ad részétől töltődik a 2/3-ad részéig. Monosatabilánál pedig nulláról a 2/3-ad részére. Persze közelítőleg igazak ezek az értékek.
Elsiklottam az adatlapban e felett: "New formula: PWOUT = RC (PW in seconds, R in Ohms,
C in Farads)" Így már érthető a dolog egy része, de például ebben az adatlapban a 6. oldalon (AC Electrical Characteristics) ahol a PWout szerepel megadja 100k 2nF-ra 226usec de miért nem 200? Vagy 100k 10µF 9,6ms? Miért nem 10? Gondlom a 6. ábrával van kapcsoltban csak nekem nem világos az az ábra. A hozzászólás módosítva: Máj 26, 2017
Írtam, hogy az időt nyilván nem csak at RC időállandója befolyásolja. Mert az egy sima kondi töltésére vonatkozik, ami töltődik 0-tól a tápfesz 67%-áig. De minden analóg időzítőben komparátorok érzékelik a kondi töltöttségét. És ha a komparátorok küszöbfeszültsége nem egyezik meg ezekkel a %-os adatokkal, (és miért egyezne) akkor van egy konstans szorzó ami ezt befolyásolja. Ráadásul a komparátorok működését a tápfeszültség értéke is befolyásolja. Ezért vannak az eltérések az elvi értékektől.. No meg tolerancia is létezik, mint minden paraméter esetén. Mint ahogy már a kondinak és az ellenállásnak is van toleranciája..
Ok világos, igazából a 11. ábrát kellett volna jobban megnéznem. Még egy kérdésem lenne, hogy az adatlapban azt adták meg, hogy 1usec-től végtelenig megy az időzítés, de ellenállásnak 5k a minimumérték kondinál pedig nincs is minimum. Elvileg simán lehetne 500nsec is az időzítés pl. 10k 50pF-dal.
A hozzászólás módosítva: Máj 27, 2017
A nullához és végtelenhez közeli dolgok, csak a számok világában, meg a képzeletünkben honosak. Az elektronikában mindig vannak korlátok. Ha csak egyszerű parasztos ésszel gondolkodunk, akkor tudjuk, hogy egy analóg időzítés alapja mindig egy RC tag. Kapásból látható, hogy annak lesznek határai, úgy alsó mint felső tartományban. Hiszen az R felső tartományában megjelenik a szivárgó áram értéke. Alsó tartományában pedig a maximális áram. Hiszen egy kondi feltöltése/kisütése nulla idő alatt, csak végtelen nagy árammal lenne lehetséges. Kis kondinál pedig ugyebár vannak hozzáadódó parazita kapacitások is az eszközökben/között.
Rövid késleltetési időket a tagok futásidejét kihasználva, több tag sorba kapcsolásával szokás előállítani. Vagy mint pld. szkópoknál alkalmazott késleltető művonal segítségével. Analóg áramköröknél, mint a valóságban, a 2*2 soha nem 4, hanem a 4-hez közeli érték. Csak a mai digitális világban hajlandóak vagyunk elfelejteni a minket körülvevő valóságos és merőben analóg világról. Ahol még az egyenes, vagy lineáris fogalma is csak a fejünkben létezik. Valóságban sosem..
Azt hiszem kicsit félreértetted amit írtam. A végtelent csak azért írtam, mert az adatlapban is így szerepelt ahogy az 1usec is. (Csupán a határértékeit akartam leírni, hogy lehet e 1usec alá menni vagy ezt "szentírásnak" kell venni, hiába választok kisebb kondit vagy ellenállást.) Direkt írtam, hogy az adatlapban megadták a minimális ellenállást, de a legkisebb kondi értékét nem, így elviekben nseces időzítést is meg lehetne oldani, kérdés, hogy az ic-vel lehetséges e. Ez volt az eredeti kérdésem és nem az elméleti határértékek kitárgyalása.
Csak egy kérdés. Nem lehetne ezt megoldani valami kevéslábú (8) pic-el, + kvarccal? Az pontos lenne és ugyanakkora helyet foglalna. Talán.
Igazából amihez kell áramkör található egy mikrovezérlő is, de pont azon kívül egy biztonsági elemhez kell, épp ezért nem akarok mikrokontrollert használni. Egyébként igaz lábszámban több, de csak 1 ellenállás és egy kondi, bár nyilván boldogabb lettem volna, ha csak 8 lábú lett volna, egyébként sem használom csak az egyik felét, de ez van.
Sziasztok!
A segítségeteket szeretném kérni. Próbáltam összeollózni különböző kapcsolásokból azt ami nekem kellene. Több kevesebb sikerrel. Van egy csőmotorom, amiből csak a táp van kivezetve, és távirányítóval lehet ide-oda mozgatni. Van egy "esőérzékelőm", ami lényegében egy NC kapcsoló. Szerettem volna összelegózni egy olyan kapcsolást, ami az érzékelő jelére pár másodpercig működteti a távirányítót, ami így kiadja a jelet a motornak, és az elindul az egyik irányba. Fontos, hogy a távirányítót csak pár másodpercig működtesse, mert több távirányító is van hozzá, és ne zavarják egymást. És ha már úgyis hozzányúlok a távirányítóhoz, akkor miért ne próbálnám meg kiváltani az elemet benne, és közös tápról menne a vezérléssel. Lehet kicsit sokat akartam. 12V-ból próbáltam építkezni. Az érzékelő NC kapcsolójára rákötöttem egy invertert hogy NO legyen. Azt bevezettem egy NE555 IC billenőáramkörbe és a kimenetére szerettem volna rakni egy relét, amit párhuzamosan bekötnék a távirányító kapcsolójához. Először megépítettem mindezt a relé helyett egy leddel, hogy lássam úgy működik-e ahogy szeretném. Az jó volt. De a relével már nem megy. Sőt, nem csak a relét raktam be pluszba, hanem a távirányító eleme helyett megpróbáltam a 12V-ból 3V-t kicsalni. De igazából az sem sikerült mert 3,6 V körül jött ki. Lehet túlbonyolítottam és biztos létezik egy egyszerűbb megoldás is. De sajnos nem igazán értek hozzá, csak megpróbáltam összelegózni. A segítségeteket szeretném kérni a kapcsolás kijavításában, hogy működőképes legyen. Csatolom a kapcsolást és pár képet. Leddel Relével Kapcsolási rajz Köszönettel Attila |
Bejelentkezés
Hirdetés |






Köszönöm !! Ha lesz pénzed, igyál egy sört 





