Fórum témák

» Több friss téma
Fórum » BEAG APT-100
 
Témaindító: kovi91, idő: Márc 25, 2008
Témakörök:
Lapozás: OK   1 / 23
(#) kovi91 hozzászólása Márc 25, 2008 /
 
sziasztok!

Abban szeretném a segítségeteket kérni, hogy a BEAG APT-100-as végfok hátulján lévő 2 darab 2*4 tűs csatlakozónak mi a bekötése?
keresgéltem, de nem találtam rá, remélem tudtok segíteni!
(#) valve válasza kovi91 hozzászólására (») Márc 25, 2008 /
 
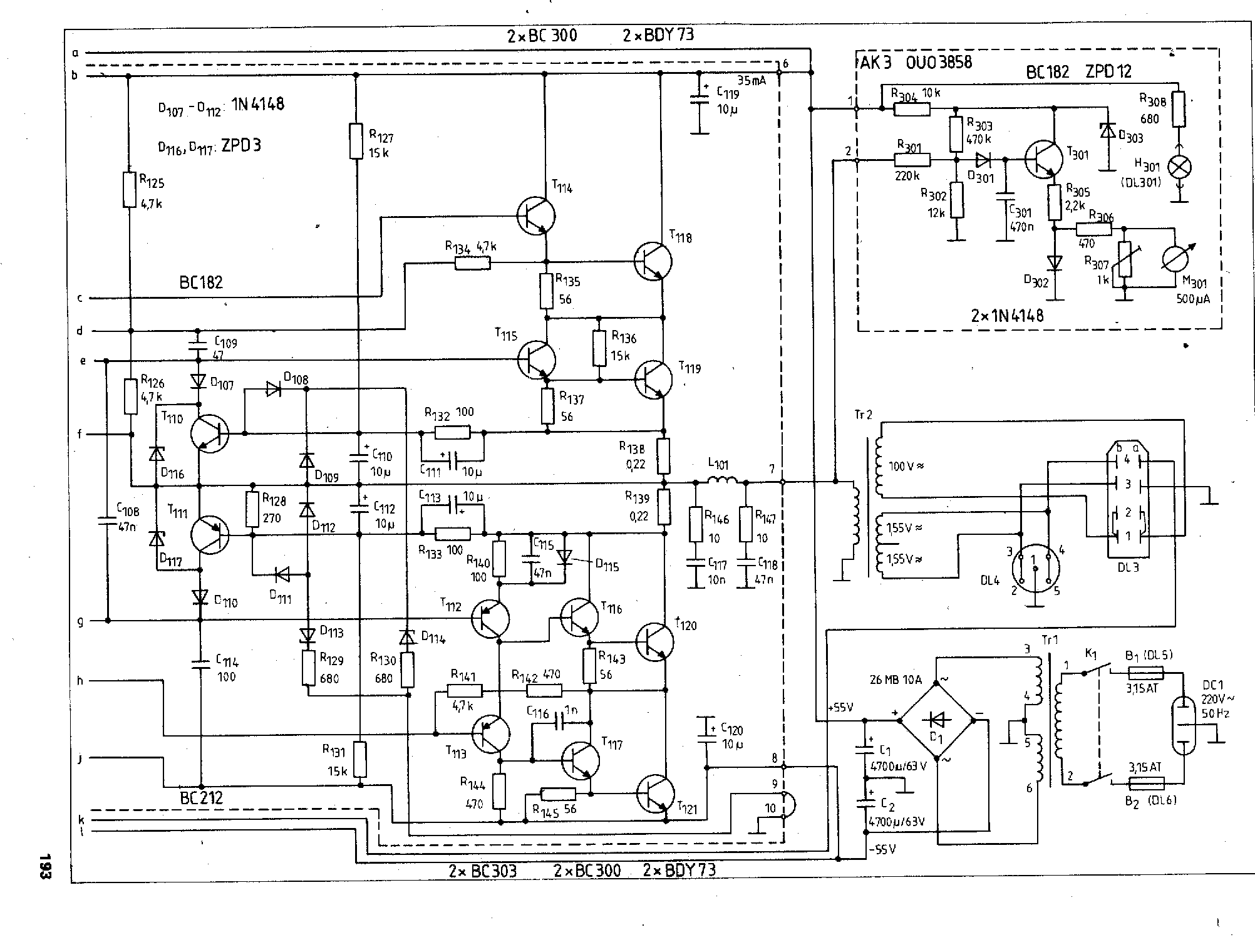
Szia, Ha segít a kapcsrajz akkor, csatolva vannak:
(#) válasza kovi91 hozzászólására (») Márc 25, 2008 / 4
 
Szia!

A második kapcsrajzon jobb oldalt található a csatlakozó rajza; az 1-es és 2-es számmal jelölt érintkezők bal oldali fele (azaz 1b és 2b) a 100V-os kimenet egyik ágát, míg a jobb oldali felük (1a és 2a) a 100V-os kimenet másik ágát szolgáltatják. A 3-assal és 4-essel jelölt érintkezők bal oldala (3b, 4b) egy 1.55V-ra illesztett kimenet (valószínűleg keverőhöz illeszthető, és emiatt ez a szokatlan - 'előerősített' - jelszint). A 3-as érintkező jobb oldala (3a) egy földelés. A 4-es érintkező jobb oldala (4a) pedig vonalszintű kimenet ha minden igaz.
(#) válasza hozzászólására (») Márc 25, 2008 /
 
Idézet:
„vonalszintű kimenet ha minden igaz.”


De az is lehet hogy bemenet, kapcsold be az erősítőt, adj neki jelet a bemenetén, és mérj rá erre a csatira (4a) a földhöz képest (váltófeszmérő állásban) egy multiméterrel. Ha találsz egy kb 0.7V-os jelet akkor kimenet. Ha nem, akkor bemenet. Köss rá egy jelet erre a csatira és ha szól akkor valóban bemeneted van De én inkább azért gondolom a kimenetet, mert szerintem úgy logikus hogy egy darab ilyesmi csatlakozóra nem vezetnek ki egymás mellé be- és kimeneteket. Tehát véleményem szerint itt csak kimeneteid vannak ezen a csatin.


szerk.: nézegettem tovább a rajzot, most jöttem rá hogy 'picit' benéztem valamit. A 4a jelű csati tuti se nem bemenet se nem kimenet. Nem tudom hogy mire való, de csatlakozik többek közt egy PTC termisztorra is, tehát egész biztosan nem hangfrekis jel van rajta. Lehet hogy vmi diagnosztikai kimenet. mindenesetre ne köss rá semmi ki- vagy bemeneti eszközt, mert nem arra való, és ez biztos (csak nekem is lassan esett le, már fáradt vagyok most ehhez, de nézegettem a rajzot még és egyértelműen ez jött le nekem..)
(#) papi válasza hozzászólására (») Márc 26, 2008 /
 
süketités, ha testen van a kimeneten nem jelenik meg a hangfreki
(#) kovi91 válasza hozzászólására (») Márc 26, 2008 /
 
ez idáig oké, köszi szépen.
de ezen a végfokon nekem bal oldalt és jobb oldalt is van ilyen tüskés csatalkozó.
ez akkor a kimenet, ahogy te is írtad, de még a bemenetekre is szükségem lenne.
ha leírod azt is, tied a pont
(#) válasza kovi91 hozzászólására (») Márc 26, 2008 /
 
Ha jól látom, akkor mono a végfok (vagy tévedek?). Na mindegy, annyi a lényeg hogy a hátulján kellene találnod 5 pólusú tuchel aljzatokat (első kapcsrajz bal szélén a DL1 és DL2 jelűek). Ezek párhuzamosan vannak egymással kötve, 1-es lábra jön a jel, 2-esre a föld. Ha viszont rosszul tudtam, mert mégis stereo a végfok, akkor viszont a másik csatorna számára is kell találnod 2 ilyen csatlakozót, amik közül szintén az egyikre rákötöd a jelforrás másik 'oldalát'. Hát nagyjából ennyit tudok erről mondani...



szerk.: most jövök rá, azt írtad van a másik oldalon is olyan 4x2 tüskés csati. Ezekszerint mégis stereo, és akkor kell hogy legyen a fent említett másik 2 bemeneti csati is még.
(#) papi hozzászólása Márc 26, 2008 /
 
az eredeti apt hátlapján a rajz szerint csak egy késes csatlakozó van

atp5.pdf
    
(#) válasza papi hozzászólására (») Márc 26, 2008 /
 
Hm, valóban... Igazad van, akkor valószínűleg félreértettem kovi91-et.
Idézet:
„és jobb oldalt is van ilyen tüskés csatalkozó.”


Lehet hogy a tuchelre gondolt. Na mindegy, lényeg a lényeg: a tuchel csati a bemenet.
(#) spetihun válasza hozzászólására (») Márc 26, 2008 /
 
no szétkaptam. nálunk úgy van bekötve hogy az 1 a-b a kimenet. a tuchel meg úgy volt hogy az első végfogba fentre volt bedugva, majd az alsó tuchel meg ment a következő végfog felső csatlakozójába, és így tovább.
hálisten megszabadultunk tőle. kb egy órát bírtak csak és a végére teljesen elhalkultak. felváltottuk egy castone cpa 100h-val, azzal semmi baj nem volt az elmúlt 4év alatt
(#) válasza spetihun hozzászólására (») Márc 26, 2008 /
 
Aha, értem, volt egy olyan sejtésem hogy ezért vannak párhuzamosítva a bemeneti tuchelek. Az 1 a-b meg valóban a 100V-os kimenet, ezt jól látod; de akkor ezek szerint 'hagyományos' kisimpedanciás kimenete nincs is neki? Egyszer régen volt szerencsém egy ilyen gépezethez, de az 8 ohm-ra dolgozott; akkor gondolom kiszedték belőle a kimenőtrafót..
(#) cruisher válasza hozzászólására (») Márc 26, 2008 /
 
Gyarilag valoban nincs neki 8ohmos kimenete. A vekfok kimenete a trafo H jelu pontjara van kotve, azt kell leforrasztani, es ez lesz kisimpedancias kimenet melegpontja.
8ohmos hangalat amugy jobban szereti mint a trafon keresztul barmit. Legtobb APT100 bekapcsolasnal szokott az örök vadaszmezokre tavozni, mert ahogy a trafoban osszeomlik a magneses ter eleg nagyot rug vissza, es altalaban a meghajto tranzisztorok megsinylik ezt.
Erdemes azonban egy dc vedelmet beleepiteni, mert ha a vegfok elszall, gyakran kiteszi a feltapfeszt a kimenetre, es a hangfalaknak annyi.
(#) kovi91 hozzászólása Márc 26, 2008 /
 
nem, nem néztem a tüskés csatit tuchelnek...

lehet, hogy átépítették, mert nincs tuchel a hátulján, hanem bal oldalt egy 2x4 tüksés csatlakozó és jobb oldalt is egy 2x4 tüskés csatlakozó...
de akkor ennek nem szabadna így lennie?:O
(#) válasza kovi91 hozzászólására (») Márc 26, 2008 /
 
Esetleg egy képet tudnál mutatni a belsejéről? Lehet hogy ez már vmi tuningolt változat, mondjuk sztereóvá alakítva vagy ilyesmi... De ha mutatsz róla képet talán tudok/tudunk majd többet is segíteni
(#) szabinyo válasza kovi91 hozzászólására (») Márc 26, 2008 /
 

Hally! Ez a BEAG APT-100 as egy monó erősítő. Valamikor réges- régen egy messzi-messzi galaxisban iskolák, külső és belső hangosítására használták. Kültéri szintén kis illesztőtrafóval ellátott hangoszlopokat hajtott. Az iskola épületében volt egy ugyn. rádiós szoba ebben volt elhelyezve egy monitor hangfal ez az erősítő kimenőtrafóján lévő alacsonyabb szintű leágazásra volt kapcsolva. A 100-v os kimenet meg hajtotta a többi kül és beltéri hangszórókat. A monitorkimenettel párhuzamosan van bekötve a fejhallgató kimenet ami az erősítő előlapján kapott helyet. Az én véleményem egyébként az hogy ez a monstrum a mai követelményeknek már nemigazán felel meg. A hangminőségéről ne is beszéljünk
Ami viszont a készülék jó tulajdonsága hogy kiváló lehetőséget nyújt egy bika erősítő építéséhez. Adott a doboz, a toroidtrafó, a hátlapon nagy hűtőbrdák a tőbbi cuccot szinte mindet, ki lehet hajítani belőle. A tőbbi a fantáziánkra van bízva. UI: én ezt tenném ezzel az erősítővel.
(#) válasza szabinyo hozzászólására (») Márc 26, 2008 /
 
Amúgy mondasz valamit, szerintem erősítő építéséhez valóban ideális, mégse egy házilag összebarkácsolt műszerdoboz. És nem utolsó sorban ott van hozzá a trafója is, meg a házon belül minden gyárilag ki van alakítva. Csak a lényegi - hangfrekis - részeket kell kicserélni, és van egy frankó erősítőd - szerintem. De amúgy egy buliban ahol nem a hangminőség számít igazán, hanem inkább a hangerő, oda 2 ilyet bekötni szeterónak szerintem egyáltalán nem hülyeség, mert ezek a régi beagok (saját tapasztalatom szerint) majdnemhogy még víz alatt is működnek - vagy legalábbis qrva nehéz egy ilyet túlhajtással kicsinálni .

Én anno egy Beag AET-453-as dobozába építettem meg a Quad-405 -ösömet - nem egy hűdenagy design, de azért úgy elég normális kinézetet kölcsönöznek neki az esztergált alu forgatógombok. Pont azért is kapta azt a dobozt, mert az előlapját otthoni körülmények között sehogy sem tudtam esztétikusra kialakítani...
(#) cruisher válasza hozzászólására (») Márc 26, 2008 /
 
Ez azer nem teljesen igy van. A 453as kvaliton telleg megbizhato, de az aet250 (2szer 50W sztereo) es az APT 100 megbizhatosagban egy rakas SZ4R! Mar bocs.
Ez tapasztalat, de keress ra levlistakon, mennyien szopnak az apt-vel..koszonheto ez az agyonbonyolitott kvazikomplementer kapcsolasnak...dehat anno nemlehetett normalis tranyokat beszerezni.
(#) válasza cruisher hozzászólására (») Márc 26, 2008 /
 
Értelek...mondjuk én csak AKT-400-assal és AET-453-assal találkoztam, azokat akárhogy izzasztottam akárhány bulin, végig kibírták, akár reggelig is. APT-100-zal csak érintőlegesen találkoztam. De értem amit mondasz, csak az apt-ről nem nagyon vannak/voltak soha sem kiterjedt információim.
(#) cruisher válasza hozzászólására (») Márc 26, 2008 /
 
En beagokat gyujtok, van kb 20 erositom jelenleg, volt mar egyszerre 5 APT-m is, ebbol 4 hibas volt. De a jo a dologban az hogy pont emiatt jelkepes osszegert sikerult beszereznem, majd kapott uj 200W os vegfokot es ment eladasra.
Az AKT 400 nak ugyanaz a hibaja mint a 453asnak, megpedig a hatalmas alapzaj. Az uj 453asba mar ic-s elofokok vannak, az mar sokkal jobb!
(#) kiszebra hozzászólása Márc 26, 2008 /
 
A mi sulinkba még mindig ilyen van. Egy akt 408-al.
(#) válasza kovi91 hozzászólására (») Márc 29, 2008 /
 
Na most akkor mi van, mire jutottál? Sikerült beazonosítanod a csatikat?
(#) mikike33 hozzászólása Ápr 5, 2008 /
 
Sziasztok! Nekem van egy átalakított Beag APt-100-as erősítőm viszont sikeresen kitört belőle a potméter! Megtudnátok mondani hogy hány kilós poti van benne és azt is h elég ha a hangfalkivezetéshez kötöm? Válaszaitokat előre is köszönöm! Üdv: Miki
(#) proli007 válasza mikike33 hozzászólására (») Ápr 5, 2008 /
 
Hello!

Mint ahogy a második hozzászólásban feltett rajzon is látszik, 10kohm-os "B" típusú tolópoti van benne.

De mi az, hogy
Idézet:
elég ha a hangfalkivezetéshez kötöm?”


Ez, mi a bánatot jelent? :no:

üdv! proli007
(#) vicsys válasza proli007 hozzászólására (») Ápr 5, 2008 /
 
Idézet:
„Ez, mi a bánatot jelent?”

Meglehet, hogy egy laza kis tüzet, füsttel kombinálva...
(#) szabi83 válasza proli007 hozzászólására (») Ápr 5, 2008 /
 
Én megmondom neked!!:miaz:

Mivel a hangerő poti kitört belőle, nem szeretné szétbontani a cuccot, inkább a hangfalcsatlakozóba köti a potmétert, majd arra a hangfalat :yes:

..
(#) barany165 hozzászólása Ápr 6, 2008 /
 
Sziasztok! Valóban ez egy sulirádiónak volt anno a végerősítője.Nos én kiszereltem a kimenőtrafót és az előtte lévő RLC tagok már ismerősek ugye az erősítéstechnikából, Ide lehet csatlakoztatni a 4-8 OHM-os rendszert!/hang/
Nem megbizható! Védelem és a sorbakötött végtranyók miatt! DE igy már emberi hangot ad és nagyságrenddel kissebb a torzítás.A korabeli félvezetőgyártás miatt alkalmazták ezt a kapcsolást!Meg a hosszú vezetékek miatt 100v-os hangrendszert.
Viszont két quad panel szépen elfér benne, de az elkókat kicseréltem nagyobb kapacitásúra /és már jóval kissebb a geometriai méretük/
Mindenféleképpen jol hasznosítható!Üdv!
(#) mikike33 hozzászólása Ápr 7, 2008 /
 
Sziasztok! Köszönöm szépen a gyors választ! És ahogy szabi83 mondta így van! Így szeretném megoldani csak nemtudom h meg lehet e oldani! Köszi mégegyszer mindenkinek! Üdv: Miki
(#) válasza mikike33 hozzászólására (») Ápr 7, 2008 /
 
Szia!

Ez nem túlságosan jó ötlet, több okból is kifolyólag. Egyrészt azért, mert akkora teljesítményű potit nem fogsz megfizethető áron kapni, ha meg beleteszel valami 'szabvány' 1-2W-os példányt, akkor pedig vicsys hozzászólása válik igazzá... (vagyis szétég a poti) Szóval ezt szerintem felejtsd el, lehetőleg oda tegyél potit ahol ennél kisebb jelek vannak. Ez lehet akár a végerősítő előtt közvetlenül, vagy lehet az előerősítő előtt is (tehát a bemeneti kábelen). Ha nem akarod megbontani, akkor ezt tudom neked leginkább javasolni. De szerintem a legelegánsabb mindenképpen az lenne ha kicserélnéd az előerősítőban a potit, és akkor nem kell gányolni a bemeneti kábelen.
(#) mikike33 válasza hozzászólására (») Ápr 7, 2008 /
 
Szia! Köszönöm szépen a választ! Igyekszek a leírtak szerint eljárni? aztán megírom hogy mi lett a vége! Füst avagy valami más!
(#) mikike33 válasza mikike33 hozzászólására (») Ápr 7, 2008 /
 
?=!
Következő: »»   1 / 23
Bejelentkezés

Belépés

Hirdetés
XDT.hu
Az oldalon sütiket használunk a helyes működéshez. Bővebb információt az adatvédelmi szabályzatban olvashatsz. Megértettem