Fórum témák

» Több friss téma
Fórum » DC-DC konverter
 
Témaindító: Placi84, idő: Nov 10, 2005
Témakörök:
Lapozás: OK   106 / 133
(#) Pafi válasza RoliNyh hozzászólására (») Jún 28, 2017 /
 
Pedig le van írva az adatlapban. Ez a legfontosabb:
Idézet:
„A ground plane is required.”
(#) RoliNyh válasza Pafi hozzászólására (») Jún 29, 2017 /
 
Bevallom őszintén, (köszönhetően "bőséges" angol tudásomnak) nem azzal kezdtem a nyák megtervezését, hogy betűről betűre átolvastam volna az adatlapot...

Ha végképp nem lesz stabil, majd készítek egy olyan panelt (a többiek ajánlását is figyelembe véve),
amin az alkatrészoldal teliföldes, a vezetősáv oldal pedig a hézagokban kitöltött földes.
A hozzászólás módosítva: Jún 29, 2017
(#) RoliNyh válasza Kovidivi hozzászólására (») Jún 29, 2017 /
 
Még némi plusz információ, hátha ebből is leszürhető valami.

Kissebb tápfeszültség esetén a kimeneti hullámzás is kissebb.

Tehát

Utáp = 15.0V
Uki = 12.32-12.35V
Ufb = 1.3V
Uon/off = 1.8V

Utáp = 30.0V
Uki = 12.38-12.88V
Ufb = 1.6V
Uon/off = 3.6V

Utáp = 71.2V
Uki = 12.36-12.72V
Ufb = 1.97V
Uon/off=8.78V

És mindjárt nézek valami terhelést a kacatok közt,
aztán kibontom a szkópot is ha az után is ennyire hullámzik...
(#) RoliNyh hozzászólása Jún 29, 2017 /
 
Új adatok, elektronikus műterheléssel nézve 50mA terhelés felett beáll elég stabilra.
Viszont most olyan dolog jött elő, hogy 100mA -enként növellve az áramot, a kimeneti feszültség (elhanyagolható mértékben) csökken.

Ube = 71.4V

Uki = 12.55V 100mA
Uki = 12.45V 200mA
Uki = 12.41V 300mA
Uki = 12.38V 400mA
Uki = 12.34V 500mA

Viszont ami jobban aggaszt, hogy 500mA -nél már érezhetően elkezd forrósodni az IC (más alkatrész nem) és gondolom a hővédelem életbe lép, mert néhány másodperc után elkezd hallhatóan ciripelni, és a kimenő fesz leesik rendesen. Az áramot visszavéve 100mA -re visszahűlés után ismét stabil, és hozza a fent említett paramétereket...

Szóva kérdés, normálisan panelre forrasztva a tokot, létezik, hogy annyival több hőt tudjon eldisszipálni, hogy stabilan működjön 500mA felett is? Elvileg adatlap szerint 1A max, ha jól látom...
A hozzászólás módosítva: Jún 29, 2017
(#) RoliNyh válasza Kovidivi hozzászólására (») Jún 29, 2017 /
 
Az az osztó (R1, R2) nem a visszacsatolás, hanem az On/Off feszültség osztója, és azzal nem hiszem hogy gond lenne.
Ellenben az R3 és R4 a visszacsatolás, ami az FB lábra megy, úgy néz ki, át kell kissé méretezni, ugyanis ahogy terhelés hatására csökken a kimeneti fesz, az FB lábra jutó fesz is elkezd csökkenni.
Konkrétan:

Iki = 100mA
FB = 1.240V

Iki = 200mA
FB = 1.223V

Iki = 300mA
FB = 1.216V

Iki = 400mA
FB = kb mérhetetlen, mert már itt elkezd ciripelni
(gondolom a mérés befolyásolja azért nem tudom már az 500mA -es értéket ellenőrizni.)
(#) proli007 válasza RoliNyh hozzászólására (») Jún 29, 2017 /
 
"ahogy terhelés hatására csökken a kimeneti fesz, az FB lábra jutó fesz is elkezd csökkenni" Még szép hogy ezt teszi! Különben hogyan szabályozna?
(#) RoliNyh válasza proli007 hozzászólására (») Jún 29, 2017 /
 
Igaz ami igaz. De akkor most vagy az van, hogy átméretezem a visszacsatolás osztóját, és elfogadom, hogy kis terhelésnél nagyobb lesz a kimeneti feszültség, vagy így hagyom, és elfogadom, hogy legfeljebb 3-400 mA -ig használható...

Nem gondoltam, hogy terhelés hatására ennyire változik a kimeneti feszültség.
(De lehet csak az van, hogy mégsem úszom meg a kétoldalas panelt és a nyák áttervezését...)
(#) proli007 válasza RoliNyh hozzászólására (») Jún 29, 2017 /
 
Addig nem változik a feszültség egy FB lábon, amíg a szabályzó el tudja látni a feladatát. Ha már nem tudja ellátni, vagy is ha nem képes kiegyenlíteni a kimeneti terhelés vagy a bemeneti feszültség változását, akkor változni fog. Természetesen valamennyit mindig változik, ahogy a körerősítés "megengedi". Mert ha az végtelen nagy lenne, egyáltalán nem változna. De nem az.
A hozzászólás módosítva: Jún 29, 2017
(#) Kovidivi válasza RoliNyh hozzászólására (») Jún 29, 2017 /
 
Szerintem az induktivitásod gyenge, túl sok rajta a menet és túl vékony a drót rajta. Esetleg be is telíthet. 6W nem kis teljesítmény. Szerelhetsz az IC tetejére valami fém hűtőlapot, esetleg a nyákba forrasztva, hővezetőpasztával rárögzítve. Az IC lábainál is legyen elég réz, az is szállítja kicsit a hőt. Nem lehet, hogy a vezetősávokon is esik feszültség? Pl. a visszacsatolás alsó tagja olyan vezetősávon van, amin pár mV feszültség esik, emiatt a FB láb kicsit elemelkedik a GND-től (IC GND lába), így a szabályzás tovább csökkenti a komenő feszültséget? Az IC a lábához viszonyít, nem a kimeneti ponthoz.
(#) RoliNyh válasza Kovidivi hozzászólására (») Jún 29, 2017 /
 
Nos itt van néhány kép az IC 8 -as lábáról. 250mA alatt úgy néz ki van valami lengés...
(#) RoliNyh válasza Kovidivi hozzászólására (») Jún 29, 2017 /
 
A tekercs huzalátmérő 0.4mm. Hogy a menetszám sok vagy nem sok azt nem tudom, de elvileg az adatlapon 100μH van megadva, amit beletettem az egy egyszerű LC mérővel mérve 160μH.

Ha jól értem amit kérdezel, a piros pontok között mértem feszültséget, de ott nincs semmi feszültségesés, a DMM simán beállt 0.000V -ra, mintha összezárnám a mérővezetékeket.
Ugyan ez van, ha a két kék pont közt mértem feszültségesést akkor is...
A hozzászólás módosítva: Jún 29, 2017

DCDC.png
    
(#) RoliNyh válasza RoliNyh hozzászólására (») Jún 29, 2017 /
 
Kiegészítés:

Az IC 6-os lába és a jobb oldali kék pont (kondenzátorok közti testpont) közt sincs feszültségesés.
Egyébként minden csíkszélesség 1.5mm...
A hozzászólás módosítva: Jún 29, 2017
(#) Pafi válasza RoliNyh hozzászólására (») Jún 29, 2017 /
 
Próbáld meg elolvasni és végrehajtani amit legelőször írtam!

Köszi!
(#) Kovidivi válasza RoliNyh hozzászólására (») Jún 29, 2017 /
 
Az R4 jobb lába (kék pötty), és az IC lábánál levő GND (3-as és 6-os láb) között kell mérned, 400mA terhelés mellett, mV, vagy részletesebb felbontásban. A piros pontokon nem folyik áram, ott nem is lehet feszültség esés.
Én még próbából raknék bele más induktivitást, mit csinál vajon? Ha kevésbé, vagy jobban terhelhető a táp, akkor keresni kell egy megfelelőt.
A hozzászólás módosítva: Jún 29, 2017
(#) RoliNyh válasza Pafi hozzászólására (») Jún 29, 2017 /
 
Igen elolvastam, és tervezek egy új panelt akkor...
De ez már csak holnap kerül legyártásra.
A hozzászólás módosítva: Jún 29, 2017
(#) RoliNyh válasza Kovidivi hozzászólására (») Jún 29, 2017 /
 
0.9mV feszültségesés van 400mA terhelés közben az említett sávon és csatlakozáson keresztül...
(#) Kovidivi válasza RoliNyh hozzászólására (») Jún 29, 2017 /
 
Ha a mérésed helyes, akkor ez 0.08% hiba, a fb láb ennyivel van magasabban a GND-től. Ez 8mV hiba a kimeneten, elenyésző. szerintem.akkor elhanyagolható. Induktivitás cserét ki tudsz próbálni a jelenlegi nyákon is.
(#) Pafi válasza RoliNyh hozzászólására (») Jún 29, 2017 /
 
De ehhez semmit sem kell áttervezni, csak kivenni az eredeti helyéről és beforrasztani az IC mellé! 2 perc, és kiderül hogy ez az egy változtatás mennyit számít.
(#) RoliNyh válasza Pafi hozzászólására (») Jún 29, 2017 /
 
Hát ez érdekes, kivettem az R4 10K ellenállást, áttettem az ÍC 4 -es lábára. Üresjáratban a kimeneti feszültség 24V lett, és 100mA -es lépésekben növellve a terhelést, semmi stabilitás nincs, 400mA -nél már csak 13V van a kimeneten...
(#) RoliNyh válasza RoliNyh hozzászólására (») Jún 29, 2017 / 1
 
Azt hiszem, valami tönkrement, visszatettem az eredeti helyére, és maradt a 24V üresben...
(#) Pafi válasza RoliNyh hozzászólására (») Jún 29, 2017 /
 
Hát ez ciki. Bocs! Lehet hogy a betáp hidegítés javításával kellett volna kezdeni. (6-os és 7-es láb közé egy kerámia kondi.)
(#) RoliNyh válasza Pafi hozzászólására (») Jún 29, 2017 /
 
Holnap teszek be egyet...
(#) RoliNyh válasza Pafi hozzászólására (») Jún 30, 2017 /
 
Összedobtam egy másik panelt.
Ez csak egy oldalas, vajon így már megfelel a "minimális követelményeknek"?
Vagy készítsem kétoldalasra, és a beültetési oldalt is csináljam teliföldesre?
(#) Skori válasza RoliNyh hozzászólására (») Jún 30, 2017 /
 
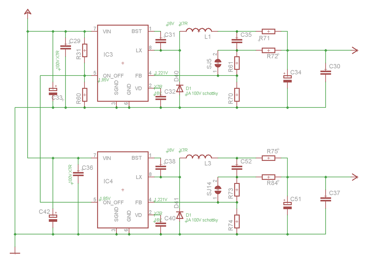
Szia! MAX5033-al (ami lényegében ugyanaz mint amit te használsz, csak max 0,5A-t tud) terveztem tápot egy készülékbe. A nyák terv elég fontos ahhoz, hogy jól működjön. A másik, hogy sok célIC adatlapján szerepel, hogy stabil a kimenetén kerámia kondikkal is - nos ez az IC NEM ilyen! A stabil működéséhez nem csak jó nyákterv, hanem megfeleő ESR értékű kondi is kell. Amit csatoltam kapcsolási rajz az pont azért tér el az adatlapon levőtől, mert olyan helyre kellett betervezni ahol egy halom kerámia kondi csücsül a tápon. Emiatt egy soros 0,1Ω-os ellenálláson eső feszültséget is hozzáadok a visszacsatoláshoz. Bevallom nem néztem meg oszcilloszkóppal, mert nem volt rá lehetőségem, viszont sok egyéb mellett egy 12bites A/D konverter is megy róla, aminek a tápja a referencia, és a kiolvasott érték nem ingadozik...

A nyákterven az IC alatti VIA-k részben a hőátadás kedvéért vannak, a túloldali nagyobb fóliafelületre viszik át a hőt.
A hozzászólás módosítva: Jún 30, 2017
(#) Pafi válasza RoliNyh hozzászólására (») Jún 30, 2017 / 1
 
A minimálisaknak meg, bár sokkal praktikusabban is el lehetett volna helyezni az alkatrészeket, C4 jobbra, C5 balra, tekercs alulra, dióda jobbra... A többi pedig ahogy adja magát. És SMD ellenállásokkal, kondikkal. A dióda is lehetne SMD.
(#) RoliNyh válasza Skori hozzászólására (») Jún 30, 2017 /
 
Igazából ezzel a sok információval én nemigen tudok mit kezdeni, maximum annyit, hogy valóban jó panelt kell(ene) terveznem, amihez sem szakértelmem sem tapasztalatom nincs. Meg esetleg még azt el tudom intézni, hogy akkor a másik oldalon is lehetne hűtőfelület, de mivel csak házi készítésű panelről van szó, és nem furatgalvanizáltról (amit itthon nem tudok megoldani) hiába tennék bele néhány beforrasztott átvezetést az IC környékére, szerintem az nem lenne túl hatékony hőátadás szempontjából akkor sem. Legfeljebb arra lenne jó, hogyha teliföldes a másik oldal, talán árnyékolásnak jó lenne a zavarok csökkentésére.

A készülék egyébként egy elektromos kerékpárba lesz, a BLDC vezérlő, és egy arduino tápjaként kellene szerepelnie (ha sikerül megépítenem stabilra). Mivel akkus táplálású lesz, az akkuk után a teljesítménypanelen a bemeneten elég nagy pufferelés is lesz 6db 680μF kondenzátor párhuzamos kapcsolásával. Persze ezt a motor némiképp biztos rángatni fogja.
(#) Pafi válasza RoliNyh hozzászólására (») Jún 30, 2017 /
 
Egy tömör rézhuzal sokkal jobb hővezető mint egy vékony furatgalván...
(#) RoliNyh válasza Pafi hozzászólására (») Jún 30, 2017 /
 
Igazából mivel ez az első DC konverterem épp az SMD alkatrészeket akartam elkerülni, az IC is azért volt DIP8 foglalatban a próbapanelen. Hogy őszinte legyek, nem tudom mennyire tudnék elkészíteni egy nagyrészt SMD alkatrészekből álló panelt megfelelő minőségben.

Viszont az átrendezést azért még bevállalom...
(#) RoliNyh válasza Pafi hozzászólására (») Jún 30, 2017 /
 
Arra gondoltam, hogy az alsó réz-ón-rézdrót-ón-felsőréz felületek átmeneteinél
(tehát gyakorlatilag négy van) romlik a hőátadás.
Ha jól tudom, a gyári furatgalván az teljesen réz, max aranyozott vagy ónozott bevonat van rajta,
de az átvezetés az teljesen réz. De javítsatok ki, ha tévedek...

Persze ettől függetlenül lehet akkor mégis betervezem a hőátvezetést is...
A hozzászólás módosítva: Jún 30, 2017
(#) RoliNyh válasza Pafi hozzászólására (») Jún 30, 2017 /
 
Második verzió. Nem tudom mennyire kivehető amúgy a rajzolat...
A hozzászólás módosítva: Jún 30, 2017
Következő: »»   106 / 133
Bejelentkezés

Belépés

Hirdetés
XDT.hu
Az oldalon sütiket használunk a helyes működéshez. Bővebb információt az adatvédelmi szabályzatban olvashatsz. Megértettem