Fórum témák
» Több friss téma |
Fórum » Stroboszkóp gyújtáshoz
De igen, csak nem én, hanem egy barátom kért belőle két példánnyal. Nekem fogalmam sincs, hogy mire való, annyi tudok, hogy villognia kellene. Semmi mód nincs rá akkor, hogy gyújtógyertya nélkül le tudjam tesztelni?
Hát gyújtógyertya biztos nem kell hozzá!
Nem hiszem el hogy nincs s közelben egy benzines gép, akár fűnyíró...
Sajnos eltaláltad.
Hello! De van, a D2-őt rövidrezárod villanni fog. Ugyan is az U1a és U1b egy monostabil multit alkot, amit az 1-es láb lefutó éle indít.
Rövidre zárva is annyit csinál csak, hogy amikor ráadom a delejt, egyszer felvillanak a ledek, meg amikor kikapcsolom a delejt, akkor is. A poti nem változtat a helyzeten.
Én nem akartam a szájába adni ennyire a tudást, hátha használni kezdi az eszét..
Nem rövidre zárod, hanem "rövidre zárogatod" akkor minden zárásra villanni fog. A poti pedig a villanás hosszát határozza meg, amit nem igazán veszel észre egy villanás esetén,. Ha kocsin lesz, akkor a fényerőt látod majd változni, meg a jel hosszát, ami elfut előtte.
De valóban ha, valamit készítesz, nem ártani érteni hogyan is működik. Mert akkor még kérdésed sem lett volna..
Köszi, akkor elméletileg működik. Villog. A potit csavargatva pedig a fényereje változik. Köszi.
Sziasztok!
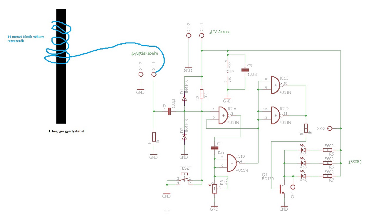
A 4011-es IC-vel készült watt-féle kapcsolást, hogy kötitek a gyújtókábelre? Pár menetet tekerjek rá tekercs szerűen, úgy, hogy két vége legyen és egyik végét a testre, másikat a bementre? Sajnos induktív csipeszem nincs, nem is tudom honnan lehetne szerezni. Köszi szépen!
Idézet: „úgy, hogy két vége legyen és egyik végét a testre, másikat a bementre?” NEM! Nem kötöd testre az egyik végét! Az szabadon marad! Ez így kapacitív...
Értem. Azért gondoltam így, mert ha jól tudom a gyári csipeszekben is tekercs van és a vasmagot nyitják.
Akkor csak annyi, hogy tekerek pár menet vezetéket (6-8 elrg lehet?) az 1. henger gyertyakábelére és a vezeték végét a bementre kötöm? A gyertyakábelre tekert részt le kell blankolni? Köszi
Sziasztok!
Kipróbáltam a kapcsolást. Kb. 14 menetet tekertem vékony tömör rézvezetékből az 1. henger gyertyakábelére. A kapcsolás mesésen működik, de akárhova állítom a potmétert még mindig mosott a jel a szíjtárcsán. A végállások felé szinte teljesen elmosódik, valahol a középállás környékén a legjobb, de még mindig mosott és mint, ha kissé ugrálna is a jel. Ez szerintem már lehet az egyenetlen alapjárattól is. A kérdés, hogy a potméter értékén kellene változtatni, gondolom, de szeretném ha megerősítenétek ebben. Tippek, hogy kb. mekkora poti lehet a jó? Köszi szépen
Hello! "még mindig mosott a jel a szíjtárcsán." Kicsit utána kellene számolni/mérni.
- Mennyi ideig villan fel a Led. - Alapjáraton mennyi idő alatt tesz meg egy fordulatot a tengely. - Hány fok az elmozdulás, amíg a Led világít. És akkor megkapod a választ a kérdésedre. Egyébként ez egy kapacitív csatolás, melynek tulajdonsága, hogy "bárhonnan" vehet impulzust a bemenet. Vagy is villogni lehet vele, de "villogni" aligha.
Hát, ha jól sejtem, akkor középállásban (22k) a jelenlegi kondival (15nF) 0,33 ms a felvillanás ideje. kb. 750 1/min az alapjárati fordulat, így ez, ha minden igaz 80 ms.
A felvillanás alatti szögelfordulás kb. 1,48 fok. Ezt kellene közel 0-ra kihozni a kondi és a potméter variálásával? Igen, tudom, hogy a kapacitív bizonytalanabb, majd megpróbálom árnyékolt vezetékkel, úgy, hogy a testre kötöm az árnyékolást. Induktívba gondolkoztam, de itt kérdeztem nem sokkal korábban és ezt javasolták (és egyébként se tudtam szerezni ilyen induktív "csipeszt", az eredeti stroboszkópokon).
Hogy lehetne a felvillanás idejét nullára kihozni? Úgy hogy a monostabil ideje nulla lenne, vagy is nem villanna a Led. Ráadásul a szem rövidebb felvillanást egyre kisebb fényerővel látja, mert "integrálja" a beeső fénymennyiséget. Tehát ezt megvalósítani ezt nem lehet. Vagy is ebben az 1..2 fok tartományban mindenképpen elmosódott lesz a jel.
Egy jól megtervezett induktív jeladó, kevesebb zavarjelet szed össze, de azt sem egyszerű építeni, mechanikusan sem, és mivel lényegesen kisebb jelet ad, alacsonyabb jelszintről kell erősíteni, amihez képest a gyújtás kV-os impulzusai "egyre nagyobb lesz". Különös gondot kel fordítani az árnyékolásra, vezetékek tertrekötésére. De egy stroboszkópnál nem különösebben problémás, ha más időpontban is villan. Mert egy négyhengeres motornál kettő impulzus ugyan oda a helyre esik, kettő pedig 180 fokkal eltolva, amit lehet nem is látsz. Mivel a motor járása sem egyenletes, abból is adódik némi bizonytalanság. Akkor lenen gond, ha a gyújtásszöget, vagy a fordulatot mérni szeretnéd, mert akkor egy-egy helytelen impulzusnak hatás a katasztrofális lenne a mérésre. Tehát ilyen esetben valóban induktív jeladót szokás használni. Tehát túlzott igényeket ezzel a módszerrel szemben nem lehet támasztani, de nem is szükséges. Egyébként érdekes, hogy a poti középállásában találod a legjobb helytett. Mert ha csökken a felvillanás (mononstabil) ideje, akkor határozottabb a jel kontúrja, de kisebb a látott fényerő. Ha növeled, nő a fényerő, de hosszabb villanás miatt elmosódott a látott jel. Akkor mire lehetne cserélni a potit? Az optimális működés beállítás a cél, az pedig teljesül, hiszen középen a legjobb..
Sziasztok! Megcsináltam a watt féle kapcsolást, de nagyon halovány este is. Az IC 7es és 14 es lába nincs a rajzon, azzal mit tegyek? Ezért nem megy?
Köszönöm!
Azért! Adatlap sok mindent elárul!
Az zavar, hogy akkor két helyre megy a 12V, nem értem miért nincs a rajzon
Bekötöttem a 7es lábat a földre, a 14-est pedig a tápra, de így folyamatosan világítanak a ledek, a poti még dob is rajta egyet ha olyan állásban van.
A 4es lábat elfelejtettem bekötni, de az IC nem kapott tápot, táp nélkül ugyan halványan, de működött. Táppal csak világított. Holnap veszek egy újat, mert sikerült lefüstölni
Kicseréltem az IC-t sajnos ugyanúgy világítanak, ha tápot adok rá, ha forgatom a potit, van hogy halványabb.
A nyákon nem látok hibát, ha r4et kiveszem, nem égnek a ledek.
Hello! Lehet már megoldódott a gond, de..
Ha forgatva a potit változik a Led-ek fényereje, akkor gyakorlatilag működik a kapcsolás. Tekintve hogy az áramkör egy monostabil multivibrátor, ahol a bementi jel indítja a villanást, és a potméter szabályozza a villanás idejének hosszát. Ha a villogás sűrűbb mint a szem tehetetlenségi ideje, akkor nem a villogás hosszát, hanem fényerő változást érzékelünk.. Tehát vagy a bemenet szed össze zavarjelet ami kiváltja a villogást, vagy a tápfeszültség nem eléggé szűrt. Ha hálózati tápról járatod a kapcsolást bármelyik előfordulhat. Akkumulátorról járatva és a bemenetét rövidre zárva nem villoghat a Led.
Sziasztok, szeretnék csinálni egy ledes stroboszkópot, mikrokontrollerel, mert szükséges lenne, hogy állítható legyen, tudtok segíteni benne? Arra gondoltam, hogy egy arduino mini lenne benne i2c oled kijelzővel, 1w power led 10 fokos optikával. A funkciók amire szükségem lenne az eltolható villanás, valamint a fordulatszám kijelzés.
Sziasztok,ezt találtam a neten ,érdemes foglalkozni vele,ha igen
a ledek elé mekkora ellenállás kellene? eredeti: https://www.youtube.com/watch?v=75FuBb6OHjw IRF 740helyett (amim van) IRF530 jó lehet? illetve a fényerő növeléshez az 555 - ös 6-7 láb közé 100 kohm és 10 uf x 25 v kondi a lábak közé (2-6 összekötve) és a test közé? Köszi ha segítetek,üdv
Sziasztok!
Megépítettem a watt féle 3 ledes strobit, s egyetlen problémám van csak, a jelet csak akkor veszi ha a képen jelzett 10m ellenállás jel felőli lábát megérintem. Mellékelem az általam elkészített áramkört, sárgával bekarikáztam a szóban forgó érintési pontot, hátha észrevesztek rajta valamit amit én nem. Segítségeteket előre is köszönöm.
Hello! Ez az áramkör, a gyújtáskábelről kapacitív úton levet jelről működik! Miről működtetted volna?
Hello! "ezt találtam a neten ,érdemes foglalkozni vele" Nem..
Szia!
Kipróbáltam úgy, hogy a gyújtókábelről levett jelet átkötöttem a kerámia kondi elé, így hibátlanul működik, elég ha gyújtókábel mellett van a vezeték. A fényerő is jó, látszik a mennyezeten a műhely lámpa fényében. A ledek előtt 100-as előtétek vannak. Mellékelek képet hova forrasztottam át a jel vezetéket, sárgával karikáztam. Tönkremehet a 100p-s kerámia kondi? Nagyon szépen köszönöm az eddigi segítségnyújtásotokat!
Elvileg ha tönkre megy a 100pF akkor inkább zárlatos lesz. A kondi azért van benne, hogy csak egy impulzust kapjon a monostabil. Az 1kohm pedig, hogy ne legyen túl érzékeny. Leht meg kellene nézni, hogy az 1k nem-e sokkal kisebb.
|
Bejelentkezés
Hirdetés |














