Fórum témák
» Több friss téma |
Szóval, amit eddig építettem,HGA22 vevőként mellékelten látható.
A lokál oszcillátor kicsit túl van bonyolítva, azért nem rajzoltam le. Ha valaki esetleg a megépítésen gondolkozik, az IC adatlapját ajánlom nézegetni. A referencia kapcsoláshoz képest jelentős különbség, hogy az AGC elmaradt, egy potméterrel lehet az erősítést, ezáltal a kimeneti jel amplitúdóját állítani. Kérdés van? Jöhet! A hozzászólás módosítva: Feb 6, 2016
Müxik a rádió! Alakmasint a telje kapcs rajz is jön.
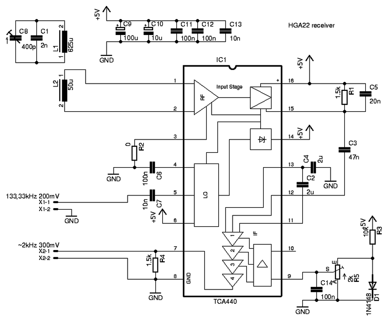
A HGA22 Rev1.0 rádió kapcsolási rajza mellékelten.
Annyi a változás az előzetes rajzhoz képest, hogy a "KF" frekvenciát megnöveltem 3,289kHz-re, és felső keverés lett alsó helyett. Loc osc: 138.888kHz. HGA22: 135.6kHz Most valószínű, elhallgatok egy időre. Dekódoló programot kellene írni, meg órát köré... Ahhoy meg szabadidő kell, sok! Jó lenne, ha valaki beszállna a játékba. A hozzászólás módosítva: Feb 14, 2016
Én benne lennék, jó lenne az egészet atom SMD-ben megtervezni (abban is benne vagyok). Esetleg csinálni egy PIC-et, ami gyakorlatilag RTC-ként viselkedne a vevővel összekötve, így aztán az ember ott használja, ahol akarja. Csinálnék neki valami egyszerű protokollt, mint a "gyári" RTC-nél, azt' csókolom..
Viszont lehet át kéne menni egy másik témába, vagy újat nyitni, mert ennek már nem sok köze van a GPS-hez. ![]() Szerk.: csak sajnos időből nekem sincs sok. Aztán amikor beválik, csinálhatunk belőle cikket is... A hozzászólás módosítva: Feb 14, 2016
Én is számítok arra, hogy lenne rá érdeklődő. Az SMD kivitelt- az utánépíthetőség miatt is- korainak érzem. Ráadásul a TCA440 nincs, nem létezik SMD-ben. (És addig kell venni még, amíg van...) Plussz még mit tesztelni, fejleszteni a konstrukción:
- nincs AGC - de lehet, hogy az erősítés kevés lenne kisebb térerejű helyen - A PLL befogása elég szűk - és, igen, egy mikrokontroller is helyet kellene, hogy kapjon - sok a potméter
Na igen, az SMD verziót akkor érdemes csinálni, ha már kikerül a béta verzióból. Bár uténépíthetőség szempontjából többen preferálják majd valószínűleg a furatszerelt verziót.
Igaz, először legyen egy stabil, akárhányszor utánépíthető végleges verzió. ![]() Na de amikor majd kész lesz huhúú...
Sziasztok!
Fel kellene eleveníteni ezt a témát. Beszállok szívesen a HGA22-be, mert építettem DCF77 órát, de a jel csak ablakon kívűl van néha... Kb egy éve már olvasgattam erről a magyarországi adóról, de semmi használható információt nem találtam, de Feri007 már nagyon szépen össze szedte a dolgokat Köszönjünk ![]() Sajnos RF-ben nem vagyok nagyon jó, viszont PIC mikrokontrollererek programozásában igen. Conradból van nekem is DCF vevőm, neki látok ahogy időm engedi az új vevőnek, aztán jelzem ha jutottam valamire!
Szia!
Feri007 kapcsija alapján kéne szerintem elindulni, illetve már akkor is beszéltük, hogy tovább kéne lépni a témában, csak sajnos én is nagyon el vagyok havazva, pedig nem lenne vészes a program. Valami olyasmire gondoltam, hogy egy PIC (mi más ) lökné ki magából "emészthetőbb" formában az időt, pl. UART-on (mint a GPS az NMEA-t). A hozzászólás módosítva: Szept 22, 2016
Próbálom megérteni a kapcsolást, De el van rajzolva, vagy én nem értem. Az oszcillátor után a második osztónál nem a D kimenetet, tehát a 8-as lábat kellene bekötni? És így jönne ki a 10MHz/72, azaz 138kHz.
Egyébként ha úgyis PIC-ezünk, akkor annak egy kimenetét fel lehetne használni 135,6kHz kimenetnek, nem? Idézet: „Dekódoló programot kellene írni,” Gyors keresés alapján nem találtam kódolását a neten. Be tudod (hátha akkor több önkéntes lészen) linkelni?
Sziasztok
Hát, az óra nem halad. Igazából úgy terveztem, h elkészítem, cikket írok. Működik is, de megbukott a "drive test"-en, Bp-től kb 100 km-ig jó csak. Kellene valami szelektív KF erősítő, itt ugye 8kHz körül van a KF. Úgy lenne igazi, ha letesztelve publikálnám, ám kevés a hobbi idő, és keveset utazok, hogy kipróbáljam. Óra/kijelző is készült, Arduino, MAX7219, 8 számjegyes hétszegmenses kijelző, MInt az NTP órámnál NTP óra Igen, lehet, h. az osztót rosszul kötöttem be a rajzon, utólag készült a rajz.
Ezt olvastam:
Idézet: „Jó hír. Egyre inkább úgy hallom,hogy a csepeli rádiófrekvenciás központi vezérlő adója megszűnik. 135.6 kHz-ről van szó. Így a 137 kHz-en ismét lehetőségünk lesz normál távíró üzemre.” Itt: Bővebben: Link Vajon honnan szedte az információt? Közben elkészült a Feri007 által publikált adóm, és szépen működik is. De még nem sikerült a dekódolása. Nem teljesen értem hogyan van az adatfolyam...
Nem tudom, honan az info. Nem is hiszem, ugyanis sok-sok ezer vevő működik erről.
Viszont ha működik, van a lakihegyi toronynak van gazdája, fenntartója. Amúgy rádióamatőr szempontból tényleg jó lenne.
Ha jól van beállítva a vevő, mit kell kapjak a kimenetén? Ha nincs adat 200Hz-es négyszögjelet kapok. De ha van?
TTL szintű, aszinkron soros jel jön ki a komparátorból.
200bit/s 1 start, 8 bit data, paritás, stopbit. (h páros, v pártlan paritás, nem emlékszem) Az első tesztek során simán rákötöttem egy FTDI USB-soros bemenetére. Linuxon az UART-ot be lehet állítani 200bps-re
Sziasztok,
Itt a szoft hozzá, már megírták a németek: Linux szoftver a DCF39, DCF49 és HGA22-höz A szerző honlapja Időjárás előrejelzést is tartalmaz (Meteotime II) az adás, de az titkosítva van. Csak az időbélyeg, a hívójel és néha a "DCF49 TEST" szöveg nem titkosított. A Meteotime I előrejelzést a DCF77 sugározza, annak kódolását megfejtették.
Ez a rádióvezérelt óra vételezni tudja a HGA22, DCF39 és DCF49 jelét:
Eurochron EFW 100 Meteotime II A HKW nevű német cég gyárt modulokat ezekhez az adókhoz. A chippet is ő gyártja: IC RE6032 Ferrit antennákat is árulnak DCF77, DCF39, DCF49, HGA22 és MSF-hez is. Komplett modul mikrokontrollerrel: Funkuhrmodul FUM2 FSK L Én ilyet vettem, be lehet állítani, hogy a lakihegyi adóra hangoljon, jelerősséget le lehet kérdezni, de csak az időbélyeggel foglalkozik, a nyers adatokat nem adja ki, azt valószínűleg a RE6032 IC-ről tudnám leszedni, ha bekapcsolja a vételt a mikrokontroller. Lehet jobban jártam volna az Eurochron órával. A korábban említett Linuxos szoftwer tud fogadni hangkártyáról (akár webSDR-ről) is jelet és log fájlból is vagy soros portról. Ők építettek egy ATMega mikrokontrolerres Baud rate konvertert 200 Baud-ról 115200-ra, valószínűleg nem tudták 200 Baudra beállítani a PC soros portját. Először a Sorcerert használtam, amiben van egy szoftveres FSK dekodoló. Egy TS-850S rádióval vételeztem a HGA22-őt és mikrofonon keresztül került be a jel a PC-be. Egy kis hangolás után jöttek az időbélyegek 10 másodpercenként. A holland websdr-ről (University of Twente WebSDR) is simán jön a HGA22 és dekodolni lehet a Sorcerer nevű szofttal. Nem kell semmiféle spéci rádió vagy áramkör, elegendő a websdr és a Sorcerer. A hozzászólás módosítva: Aug 31, 2017
Szia!
Az a baj a HKW-vel, hogy nagyon drága :/ Én megépítettem a Feri007 vevőjét, működik is szépen. Bár nem tudom milyen hatótávval, mert Bp-n használom.Jelenleg ott tartok, hogy a Feri áramkörét némileg átterveztem, kapott AGC, és az FSK dekóder helyett a PIC A/D konverterére küldöm a jelet közvetlenül. Írtam egy szoftveres FSK dekódert, de még nem tudtam letesztelni élesben sajnos. Számítógépen szimulálva szépen működik. (Hangkával webdsr-ről tudtam tesztelni az FSK dekódolást). Nekem a legnagyobb bajom, hogy ahova eredetileg kellene az óra, nincs szinte semmi jel Egy hangár épületben vagyunk, valójában egy nagy fémdobozban...
Szia!
A HKW a legjobb vevőket gyártja. Mekkora a ferrit rúd? A Puskás börzén lehetett venni 22 cm-es ferrit rúdat 250 Ft-ért, de már 100Ft-ért lehetett 16 cm-es ferrit rúdat venni. Van egy Conrados DCF77-es modulom és annak lecseréltem az antennáját nagyobbra és jobb lett a vétel. Az a jó, ha minél nagyobb a ferrit rúd. Extrém esetekben van aki több ferritrúdat tesz egymás mellé, fog össze és úgy tekercsel rá. 5-6 cm ferrit rúd sajnos kevéske. Egy olasz amatörnél láttam, hogy a ferrit rúd helyett egy hósszú huzalt használt. Más helyen meg azt láttam, hogy a tekercsre becsatoltak egy hossszú huzalt kondenzátoron keresztül (tulajdonképpen az otthoni rádióknál is megvan ez a lehetőség, a külső antenna tulajdonképpen a ferritrúdos tekercsre csatlakozik kondenzátoron keresztül). Az egész vételi láncban az antenna a legfontosabb. Fontos, hogy a tekercs jól be legyen hangolva. Ha túl szűk a befogott sáv akkor a hőmérsékletingadozással a jel csökkenhet, mert a hőmérséklet hatására az LC kör elhangolódhat. A kondit rá szokták erősíteni a ferrit rúdra, hogy ugyanazon a hőmérsékleten legyen a ferrit rúddal (legalábbis ezt csinálja a HKW és a C-max=Temic). A tekercstől a vevőig a két drótot össze kell sodorni, hogy csökkenjen az interferencia. A vevőt érdemes elemről táplálni, kapcsolóüzemű tápot nem érdemes használni, mert nagy a zaja az adott frekvencián. USB portból sem érdemes táplálni a vevőt, mert nagy a zaja. Az sem jó ha ugyanarról a tápról megy mint a mikrokontroller. A mikrokontroller is okozhat interferenciát a vevőben ezért távolabb kell ehelyezni a vevőt tőle. Számítógéptől, TV-től, monitortól minél távolabb kell legyen a vevő. Érdemes ablakhoz vinni a ferritrúdat, mert ott nagyobb lehet a jel. Az interferenciát úgy is szokták csökkenteni, hogy a ferrit rúdat leárnyékolják az adótoronnyal ellentétes írányból. A ferrit rúd merőleges kell legyen a vételi írányra, mert akkor maximális a jel. Hangár és hansonló helyek esetén kültéri antenna kell. Itt egy példa: Kültéri ferrit antenna DCF77-hez Igaz DCF77-hez van, de hasonlót lehetne a HGA22-höz is készíteni. Itt egy másik példa 60 kHz-re. Ez nem is ferrit antenna. Kültéri 60khz-es (WWVB) antenna Engem az időjárás előrejelzés dekodolása érdekelne a HGA22-ről. (Érdekes lenne megtudni a kültéri lámpák bekapcsolásának kodólását is.) A német ebay-ről lehet Eurochron EFW 100 Meteotime II órát venni 10 euróért, de sajnos nem szállítanak Magyarországra. Abból kivenném a modult (remélem nincs egy nyákon az órával, habár ilyen kis készülék esetében nagy az esély, hogy egy nyákon vannak).
DPS vevőt nem próbáltál még a helyszinen? Teszteni kb. egy telefonnal is lehet. Az pedig igen könnyen emészthető adatokat küld UART-on.
GPS akart ugye lenni? Ahhoz rálátás kell az égre, ha még lapos szögben is. Kétségtelen,h. egy mobiltelefonnal ki lehet tesztelni a vételt.
A hozzászólás módosítva: Szept 1, 2017
Igen az, elírtam. Itthon tető és két födém alatt vígan működik a pincében. Acélcsarnok érdekes lehet, de szerintem menne.
A Feri rajzában a NE567 (fázis zárt hurok) szerintem kell, mert a KF szűrő szerepét is betölti, mivel rááll az adó frekveciájára. Igaz, hogy a bemenet hangolt, de kell a KF szűrő is, különben a Kossuth is bejön. Ha PIC-ben csinálod az FSK demodulálást akkor kellene eléje egy hardveres (LC) vagy szoftveres szűrő.
Én egy egyenes vevőt szeretnék készíteni, megtartanám Feri rajzából a NE567-est, eléje egy tranzisztoros erősítőt tennék, már csináltak ilyet: MSF 60 kHz receiver with NE567 Az első tranzisztor inkább FET kellene legyen, már találtam is egy erősítő rajzot FET-el (BF245A). A végén a "csipogó" a 4011-el a hívatkozott angol rajzból fölösleges számomra, a jelet a NE567-es 2-es lábáról kellene levenni, ahogyan a Feri rajzán van. Mivel 5 km-re lakom az adótól, lehet előerősítő fokozat nélkül is kipróbálom. A ferrit mindenképpen a legnagyobb lesz a készletemből (22cm) és 1 tekercses lesz. Vélemények? A hozzászólás módosítva: Szept 2, 2017
Sziasztok!
z_miklos, köszönöm a kimerítő választ, egy két új dolgot megtudtam belőle 10cm körül van a ferritrúd, egy DCF77 antennából szereltem ki és hangoltam át. Network Analizátorral hangoltam be, úgyhogy biztos jól van belőve. De lehet kipróbálom akkor nagyobb ferritrúddal, csak akkor azt még meg is kell tekerni. Bár ha azt mondod úgyis külső antenna kell, akkor talán felesleges is azzal próbálkozni. A külön táplálás elemről az stimmel, játszottam már azzal is hogy mi zavarja be(pl a monitorom az nagyon). Próbáltam olyat is hogy bluetooth-al továbbítani a jelet, de az tényleg óriási zavart okozott a vevőben. Maga a mikrovezérlő nem láttam hogy hatással lenne rá. A soros port kimenet a számítógép felé optocsatolóval teljesen le van választva. A programban természetesen van szűrő. Szeretek mindent amit csak lehet mikrovezérlővel megoldani, ezért hagytam el a NE567-et is. Rendeltem is egy órát konrádból amit linkeltél, összehasonlításnak jó lesz, meglátom az leszinkronizál-e, és ha neki megy, akkor az én vevőmet kell tökéletesíteni ![]() Nincs a csarnokban GPS jel sem, GPS repeiter-el oldottuk meg anno amikor szükség volt rá. Egyébként közben elmentem más irányba pontos idő terén, LAN-on keresztül NTP szerverről frissítem le az időt, de ez már más téma. De ennek ellenére nem hagyom futni a HGA22 projektet, mert nagyon tetszik. Az időjárásról nem hallottam semmit, nem is tudtam hogy azt is küldenek vele. Van kint ismerősöm Németországba, ha gondolod beszélhetek vele, szerintem meg tudnánk oldani rajta keresztül a postázást!
Ha a HKW hazudik arról, hogy a HGA22-ön is sugározzák a Meteotime II, akkor én is, mert onnan vettem az információt:
Meteotime II Igaz ott BGS22-öt írtak, de az elírás lehet, mert olyan nincs. A térképet ha kinagyított ott egyértelműen Sender Lakihegyet ír. Köszi az ajánlatot, de már rendeltem én is egy conrádos órát. A hozzászólás módosítva: Szept 2, 2017
Egy német programozó olyan DCF77 arduino library-t írt , hogy kb. 90%-nál nagyobb zajtartalmú jelhez is tud szinkronizálni az arduino-ja.
Noise resilient DCF77 library A szerző honlapja Szoftveres fázis zárt hurkot csinált. Az arduino kvarc kristályát hangolja belső osztókkal úgy, hogy tökéletes legyen a szinkronizáció a DCF77 jelhez. Csak olyan arduinokkal megy a program melyen a mikrokontrollerhez kvarc van, rezonátorokat nem tud hangolni, mert megbizhatatlanok, tehát a standard arduino uno kilőve (Csak bizonyos arduino uno klónokon van kvarc kristály a mikrokontrollerhez. Minden hivatalos arduino unon van kvarc de azt az USB használja, nem a mikrokontroller). Nemcsak a dekodólt időt használja hanem az úgynevezett markereket, a 59 másodperc utáni szünetet, ismert fix biteket. Az arduino előre kiszámolja az időből, hogy mi kell legyen a következő bit és konvoluciót használ. A hiba lecsökkenhet pár miliszekundumra is. Ilyent kellene csinálni a HGA22-höz is, habár nehézkés lehet, mert különbözik a moduláció. Közben áttettem szárazelemre a conrádos DCF77 modulom tápját, ferrit gyűrűket tettem a Arduino és a modul közötti drótokra, a laptopom és az Arduino közötti USB kábelre. Úgy látom lecsökkent a zaj. (Kevesebb a bithiba.) Remélem nem zavar senkit, hogy néha a DCF77-ről írok, hasonló a technológia, hasonló elvek alapján építeném meg a HGA22 vevőmet is.
Nem semmi, szép munka! Majd átrágom magam a leíráson, ha lesz kis időm, mert a DSP az egyik legnehezebb téma szerintem, és szeretem is. Én PIC-et használok, nem ardunio-t, de nem tart semeddig átírni a kódot rá...
Jah, amúgy is csinálni kéne már egy HGA22 fórumot, vagy Hosszúhúllámú pontos idő adók fórumot , mert a GPS-től rég elkanyarodtunk már A hozzászólás módosítva: Szept 2, 2017
Ennek a szerzőnek (Udo Klein, "Blinkenlight") -nek van egy szoftveres exponenciális filtere + schmitt triggere is a DCF7-hez, ez 50%-os zajszintig jó volt. A DCF77 libraryval amiben ő egy úgynevezett "matched filter" -t használ az ő állítása szerint 95% zaj tartalmú jelből is ki tudta emelni a hasznos jelet, lásd itt:
95% zaj Azt állítja csak 99% zajnál válik használhatatlanná a "matched filter". A használt szoftveres szűrőkről Ez számomra hihetetlen. Habár ha belegondolunk az idő bélyeget előre ismerjük, tehát a sugárzott információ egy része előre ismert. (A szerző az első 14 bitet nem használja a DCF77 adatsorból, mert azok az időjáráselőrejelzést tartalmazzák titkosítva.) A hozzászólás módosítva: Szept 2, 2017
Elvileg lehet egyenes vevőt is csinálni HGA22-re. Ha közel az adó, a jelszint is elég lesz. Ám a (PLL-lel) demodulált jel szintje kicsi lesz a kis modulációs index miatt. És a PLL VCO frekvenciastabilitása is kérdéses. Az NE567 igazán hangfrekvenciás tartományban érzi jól magát.
Az én vevőmben, valóban, még középfrekvenciás szelektivitás és erősítés lehetne. Nekem elég volt így. A gyengébb térerőt nem tudtam tesztelni, így maradt. |
Bejelentkezés
Hirdetés |









) lökné ki magából "emészthetőbb" formában az időt, pl. UART-on (mint a GPS az NMEA-t).
Egy hangár épületben vagyunk, valójában egy nagy fémdobozban...





