Fórum témák
» Több friss téma |
Szia!
Feltételezem, hogy a 830 csak véletlenszerű.. első körben sokkal nagyobb áramú fet kell, választék van bőven. A másik: sajnos, a 10 ohmos 555 kimenetet nem szabad direktben tiltani, mert az 555-öt is tönkretennéd. Itt közbülső megoldás lenne, ha a frekitől függően felmennél 100 ohmra és úgy már lehúzhatnád a gate-t teljesen, a 150 mA a gnd felé pedig még határeset. Ha viszont a 4-es lábat ellenállással kapcsolnád a tápra, azt viszont leránthatnád a gnd-re és rögtön tiltaná a kimenetet. Ezekhez pedig az kellene, hogy a 0.1 ohmról nyitó kis tranyó után lenne egy hiszterézises áramkör, egy 4093 vagy hasonló ( vagy egy kis tirisztor, megfelelően hozzávariálva ..), hogy még véletlenül se legyen átmeneti állapot. Akkor talán elkerülhetnéd a füstöt. A hozzászólás módosítva: Szept 22, 2017
A terhelés pozitív ágával sorban kell az ellenállás, és az időzítő kondit felhúzni a tranyóval.
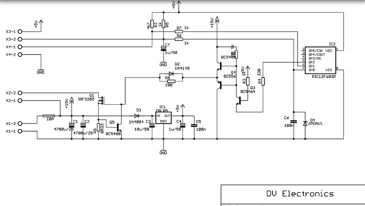
Uraim, egészen pontosan ez lenne a szóbanforgó rajz, ezt a rajzot Vilmos fórumtársunktol kaptam, ő is segít benne nekem, de többen csak ügyesebbek vagyunk, szóval bekerült a Q5 tranyó mint áramkorlátozó működik szépen, teszi a dolgát, de zárlatra azonnal elhal a FET, és nekem pont ez ellen kellene védelem, kérnélek titeket ha tudtok próbáljatok meg segíteni.
Köszönöm.
Igazából elszállás oka szerintem a leszabályzáskor a teljesítmény túllépés lehet. Esetleg a fetre egy fordított dióda a fordított feszültséglökés ellen.
A védő tranzisztorral nem a FET-et söntölném, hanem a picet vezérelném, ami véglegesen lekapcsolna egy kis időre.Azt is kipróbálnám, folyamatosan lassan növelném a kimenő terhelést, ha lassú növelésre, ami átmegy rövidzárba, nem megy tönkre, akkor csak valami tranziens lehet, ami elég nehezen detektálható. Lassan növő terhelésre a FET melegedési hajlama is gyorsan kiderül. A hozzászólás módosítva: Szept 22, 2017
Igen az jó lenne, de nincs mód belenyulni a PIC programjába, így ezt külsőleg kellene megoldani ha lehet. Ja és egy fontos infó ami lemaradt, nem motorhoz kell hanem hűtőszálhoz, a tápfesz 24v 10A.
Ahhoz, hogy hatásos legyen a védelem néhány dolgot ellenőrizni kellene:
A felépített körben mi és mekkora értékre korlátozza a zárlati áram meredekségét? A használt kapcsoló elem ezt meddig viseli el (mennyi idő alatt kellene lekapcsolni)? A kikapcsoláskor keletkező túlfeszültségeket mi korlátozza (aminek hiányára Proba utal)? Az, amit szeretnél általában a frekvenciaváltóknál is törekvés. Az ott alkalmazott IGBT-k általában olyanok, amik 10usec-ig rövidzár állók, azaz maga az IGBT korlátozza a kialakuló áram meredekségét és értékét. Néhány készülékben láttam olyan megoldást is, hogy néhány menetes kis tekercsekkel is korlátozzák a zárlati áram meredekségét. Az áram érzékelése lehet sönttel vagy áramváltóval is, de jellemzően a kapcsoló eszköz maradék feszültségét nézik (szaturációs túláram védelemnek is hívják). A zárlatról a kikapcsolás sokszor lassabban történik, hogy a túlfeszültségek kialakulását így is korlátozzák. Korábban PIC-kel én is csináltam hasonlót, de abban volt SR tár, és azzal a védelem megszólalásakor fixen kikapcsoltam a kapcsoló elemet, nem maradt aktív állapotban A kapcsolásoddal az is gond lehet, hogy a védő tranzisztorok bázisárama nincs korlátozva, így mielőtt a tranyó lezárná a fetet, tönkremegy.
Esetleg tudnál valamit mondani arrol hogy hogy áljak neki, vagy egyáltalán érdemes foglalkozni ennek a védelemnek a kialakításával, úgyértve hogy megoldható lenne erre a rajzra?
Ez igazábol egy nagy nikecel vágóhoz kellene, és azért lenne fontos a zárlatvédelem mert általában használja boldog boldogtalan, és így hamar tönkremenne.
A kérdéseodre csak annyit tudok válaszolni hogy azokat az alkatrészeket építettem be amik a rajzon láthatóak de hogy ezek alkalmasak e a zárlat kezelésère azt nem tudom azért kérdezlek titeket.
Mennyi áramot vesz fel a szál normális üzemben?
24V 130W/m, ez kb 5.A Nekem Kb 1.2m huzalt kellene fűttenem.
A hozzászólás módosítva: Szept 22, 2017
A fet tiltására egy "maradó" megoldás kell, mert így impulzusonként tiltogat a tranyó, ameddig a zárlat ( túláram ) van.
A 0R33-on pedig 2 ampernél már kezd nyitni a BC. Beáll a gate fesz valami közbülső értékre. A hozzászólás módosítva: Szept 22, 2017
Én a rajzon csak 15V-t látok.
Érdemes lenne pl két 55W-s autoizzot ( bilux égönél a 2 szálat párhuzamosan kötni) sorba kötni a fütöszállal. Ez normális esetben nem fog izzani, ha meg rövidzár lesz, akkor behatárolja az áramot 110W-ra) ami nem teszi tönkre az elektronikát és jelzi a rövidzárt ( felizzik). Lehet, hogy az értékekkel el kell még játszani (24V/55W-s izzo stb) , de nagyon megbizhato megoldást kapsz, minden büvészkedés nélkül.
Tranzisztor helyett tegyél tirisztort.Ha kinyitott, vita nincs áram sincs.Csak egy gombbal lehet újra indítani. Ezzzel a módszerrel a túlmelegedéses hibák kiküszöbölhetők szerintem.
Ferci: Jól számoltál 0.33ohm az kb 2A, ha ezt az értéket eléri akkor nem ki-be kapcsolgat hanem beáll erre a 2A-ra, ezért tettem be 0,1R-t mert ott kb 5,5A-ra áll be.
Massa: Az ötlet jó, csak ez olyan sufnis, sok helyet foglal. Proba: ezzel csak az a gond hogy szerintem a fet így is ki fog nyiffan egy rövidre zárás esetén, ahogy Peter65 írta valószínűleg alkalmatlan a FET erre a célra, mert mire éled a védelem addigra a FET megsül.
Ugyan be nem áll, hanem impulzusonként enged 2 ampert kb. Zárlatnál pedig a rövidzárra ugyanúgy.
Hogy ezt "folyamatosan" el tudd kerülni, délután már emlegettem a tirisztort az 555-nél, megfelelő verzióban. Mivel nem tudsz belenyúlni a pic progiba, kell a tirisztor anódja éa a gate közé egy pici schottky nyitóirányba ÉS ugyanoda egy + dióda, katódjával a tir. anódjára és a dióda anódja pedig egy tartóáramot biztosító 1k-val a +15 voltra. Így zárlatkor bekapcsolva is marad. A gate-t így a tir. nyitófesze+0.3 volton tartaná. Az apróság itt is érvényes: a tirisztor gate körbe egy 100 ohm nagyságrend, azt neked kell beállítani. A hozzászólás módosítva: Szept 22, 2017
Megpróbálhatom ezt összerakni, majd meglátjuk mi lesz belőle.
Milyen sok helyet foglal el egy halogén izzo????
Érdekes, hogy már több helyen hallottam, hogy az ilyen megoldás "sufnis",(lehet, hogy annak aki nem ért az elektrotechnikához), pedig nagyságrenddel megbizhatobb mint sok elektronika, és még ki is jelzi, ha baj van. ( teszel rá egy szép vörös burát). A hozzászólás módosítva: Szept 22, 2017
Arra jutottunk Fercivel hogy lehet megpróbálok egy trafó primeroldali szabályzást építeni, hátha jobban kezelhető.
Massawa: az ötletedet nem vetem el, csak nem elsődlegesen tekintek rá, de ha többi próbálkozás nem vállik be akkor marad ez a megoldás. Köszönöm
Azért ha tranzisztorral szabályzod, akkor áramkorlátos tápod lesz, tehát az 5,5 A folyik rövidzárkor a 24V tápfeszültséggel, ha meg tirisztort teszel bele, 0A lesz az első ciklus után tehát a táp lekapcsol, nem erölködik. A fet megfővésének az oka csak a félig nyitott állapot lehet. Ha zárva van akkor 0A 24V 0W ha meg teljesen nyitva, a táp úgyis hamarabb megnyekken mint a 90A-s FET, (90A 0V 0W elméletileg) és mellékesen a biztosíték, meg a soros ellenállás is olvad.
Nem tudom, mekkora pwm vivője. Ha nem túl magas (1kHz alatt), ki lehetne cserélni a fetet sima bipoláris tranzisztorra, esetleg darlingtonra. A disszipáció sajnos így jelentősen növekedne, de a zárlati áramot korlátozná a tranzisztor áramerősítési tényezője. A felmerült tirisztoros védelem valószínűleg jó lenne már hozzá, de másképpen kell kialakítanod, mert a tranzisztor nem feszültség, hanem áramvezérelt.
A túlfeszültség védelem okán a panelre is kellene tenni a terheléssel párhuzamos diódát, minél kisebb induktivitással, minél kisebb hurokkal a táp hidegítő kondenzátora felé. A meghajtó fokozatot is át kellene hozzá alakítani, valószínűleg elég volna 5V-ról járatni. Ha áttérsz transzformátor fázishasítós primer szabályozásra, akkor megfelelő méretezéssel a triak vagy tirisztor biztosítóval jól védhető.
Elárulod hogy X3-2 és X4-1 mire való? Meg a kapcsoló frekvenciát...
A hozzászólás módosítva: Szept 23, 2017
Sziasztok!
Egy 24V 0,2A ventilátort kéne szabályozni AVR-el és N csatornás FET-tel. A gond az, hogy ezek a ventik nem szeretik a táp szaggatását, hanem feszültség alapján kéne szabályozni. Gondolom valami LC szűrés kellene oda. Frekvencia még változhat, lehet akár 32kHz-is, de szeretném minél alacsonyabban tartani az alacsonyabb disszipáció és a FET meghajtó lespórolása miatt. Szóval kellene egy kapcsolás, ami alapján el tudnék indulni. És még az, hogy hogy milyen képlettel tudom kiszámolni a tekercs és a kondi értékét.
A frekit nem tudom, a csatik egy ledé egy indító myomógombé, és egy potié.
Ha egyszerűen akarod megoldani a védelmet, akkor célszerű lenne tisztázni az áramkör jelenlegi működését. És konkrétan a kérdésre válaszolni. Annak semmi értelme hogy félrevezeted a neked segíteni szándékozókat, ahogy először tetted egy teljesen más áramkörről állítva hogy azt szeretnéd védeni.
Ha a freki stimmel és a poti bekötése is, és a PIC elég gyorsan reagál, akkor egy dióda, egy tekercs beépítésével, egy kis kondival meg egy ellenállással, a védő tranyót átkötve az alapjelre kész is lehet a feladat, de húzhatod is az időt ha az jobban tetszik.
Ne haragudj de nem értem miért mondod hogy húzom az időt, én lennék a leg boldogabb ha sikerülne már megoldani ezt a témát, amúgy Fercivel már kóperálok egy ideje ez ügyben, de ő nem jelezte felém hogy húznám az időt, de viszont pár megoldást már felvázolt ami ígéretes lehet.
Pafi, én úgy érzem hogy minden választ megadtam ami kelhet és amit kérdeztél, amire meg nem tudtam válaszolni az azért van, mert a picbe nem én írtam a progit, nincs frekvenciamérőm, és nincs oszcilloszkópom, ezen felül szívesen válaszolok annak érdekében hogy előrébb jussak, szóval ha lehet kezdjük előröl és írd le mire van szükséged?
De hogy kerek legyen előkerestem a rajz minden részletét, a kapcsolófrekvenciát nem tudom.
Transzformatort nem szabalyzunk primer oldalon, mert hamarosan fustjelzest ad.
"X3-2 és X4-1 mire való?"
Tehát nem összehányva egybe minden, úgy nagyjából, aztán majd találgathatunk, hanem konkrétan mi hova van kötve. És egy potinak 3 lába van, csak a teljesség kedvéért. Meg egy értéke is. Meg azt is meg lehet mondani, hogy a két szélső állásban meddig viszi el a kimeneti feszültséget. Frekvenciáról meg legalább az eldönthető hogy hallható vagy sem. |
Bejelentkezés
Hirdetés |






