Fórum témák
» Több friss téma |
Udv.
Lehetseges az, hogy egy 12V os trabant dinamot 24V ra szabajozzak? Az ekezetek hianya miatt elnezest kerek.
Nem valószínű. 18 -20 V ra talán, de feljebb nemigen.
Üdv mindenkinek! Mz dinamónál az normális hogy az armatúrán mérve minden kombinációban rövidzárt vagy kis ellenállást mutat?
Ha megnézed, az egy tekercs, ami mágneses térben mozog. Egyenárammal mérheted a tekercs huzal ellenállását. Ez minél kisebb annál jobb, annál kisebb a veszteség.
A hozzászólás módosítva: Jan 10, 2015
Lehet hogy már késő, de azért leírom:
saját mérés: Gerjesztő tekercs 2,5 ohm 860 mH (milihenry). Három és fél digites multiméter. 50Hz hálózati frekvenciáju váltóárammal végzett mérések és számítás eredménye. forgórész : 100 miliOhm . Ezt egy Wheastone hiddal mértem.
Sziasztok.
Dinamó fesz.szabályzás ügyileg valaki fel tudna világosítani dynastart-os dinamó esetén mi a különbség? Röviden:Van egy kb 1972 es csónakmotorom. Töltés nincs, indítani viszont indít. Régi relé süket,és kicsit kormos, helyette beszereztem egy másikat, ami szénné van égve, és nem megyek vele semmire. Azt is nehéz kideríteni mi hová megy benne. Még az sem tiszta számomra hogy maga a dinamó tölt-e. Hogy tudnám a legegyszerűbben (próbalámpa multiméter stb) és leggyorsabban kideríteni hogy a dinamó jó-e? Sajnos a csónak a kertben víz messze, és csónak motort nem illik víz nélkül járatni, de pár percre be lehet indítani baja nem lesz. Ha a dinamó tölt, akkor addig keresem amíg nem találok hozzá szabályzót, (de árban egy használt komplett rendszer, nem drágább mint maga az utángyártott (csak) fesz.szabályzó és indításhoz a szelenoid) Elég nagy a dilemma. Mi olyan különleges lehet a dynastart -os szabályzókban hogy nem lehet helyettesíteni mondjuk egy régi vwbogár szabályzóval? Az eredeti alkatrész beszerezhetetlen. Az indításhoz elviekben nem kell semmi, csak egy akku, meg két izmosabb kábel. Ami a fesz-szabályzóban van, az indító relé az külön álló, (el is hagyható) ha a többi részét nézem akkor meg sima egyszerű dinamós feszültség szabályó, vagyis nekem. Hogy indításkor lekapcsol, vagy indítózás után rákapcsol, valami különbség itt lehet, mert ha itt sincs akkor bármelyik régi dinamósé ami 14v 11A kb jó lehet. Ez az egész nem tiszta számomra.Ha valaki egy picit is jobban ért hozzá mint Én azt szívesen meghallgatom. Bármi használható információ ami érthető emberi nyelven íródott érdekel. (nem úgy mint ez a pdf)motor pdf Itt a motor pdf-je a 18 oldalon van az elektromos rész. Nekem a kulcsos verzió van,(volt, mert felújítás alatt van a csónak)de ma összedobtam egy nyomógombos verziót, és így sincs töltésem. Köszönöm Üdv zasti
Ha alaposabban megnézted a rajzot, a szabályzóhoz 25mm2-es kábelek mennek. Egy ekkora teljesítményű egyszerű dinamó szabályzójához legfeljebb 4 mm2-es vezeték megy, de általában megelégszenek a 2,5-össel. A korban hasonló cseh Tatran robogó dinamó-önindító (dynastart) rendszere is kettős volt. Indításkor a leeső feszültség miatt a szabályzója leállt. Az indítás soros gerjesztésű egyenáramú motorként működött. Beindult motornál már a szabályozott külső gerjesztésű dinamó lépett be.
Szia
Köszi legalább már értem miért nem kell indításhoz is gerjeszteni, eddig ez sem volt tiszta így az indítás része egyszerű mint a faszög azt értem ,mivel a relé eléggé szét van, (ahol nincs ott meg be van öntve, így nem tudtam még rájönni az elvi működésére. A dinamó bosch az tuti, a száma nem olvasható. a relé pedig (0 190 219 001 bosch)de ez is googlés találat. és idekint nekem semmi értelmes találatot nem dob a kereső sajnos. Egy elvi ábrából többet megtudnék. Találtam egy képet enyém dettó. rele Amit sikerült kibogarásznom a relé indító része(.Bal oldalon) a "30h" megy a starterhez a"B+30" az akkura, és ezt kapcsolja egy tekercs aminek az egyik vége testen a másik vége pedig az 50 es lábra megy. (ezen van a nyomógomb).Eddig ok A jobb oldali relé lenne a feszültség szabályzó rész, aminek egyik oldala egy váltó a másik oldala sima kapcsolóként üzemel. Ha jó értem indítás után ha elengedem a gombot ,50 es lábról 12v ot , relé elenged, a 30h és B30+ között szétkapcsol a relé.(motor beindut,stb) Viszont innentől kezdve a dinamón a 30 as csatlakozás nem kapcsolódik semmihez a levegőben lóg. Logikám szerint ezen várnám a töltést. Az akku pozitív sarka csak az izzón keresztül csatlakozik a generátohoz(D+)ami állandóan rajta van,ezen gerjeszt, hogy lesz ebből töltés? kell lennie valami áthidalásnak amit nem látok mert valahogyan a töltőáramnak a B+30 felé kell kúsznia, egyébként hogy jut el az akkuig.. ha a Df en jön a töltő áram akkor sem értem igazán, mert semmi nyoma annak hogy a relében menne valami az akku pozitív sarka felé. Lehet szétbontom lebányászom róla azt a szürke gittszerű valamit és megpróbálom kideríteni szemrevételezéssel. Ennek már úgy is mindegy. Fogjuk fel egy jó feladatnak. Elviekben ha kb 2w os izzóval a D+ ra adok + 12v ot akkor valahol meg kellene jelenjen a töltőfeszültség. dinamó tesztelésig ezzel el jutottunk. Ha nagy hülyeség amit írtam kérem korrigálni, nem baj az ha eggyel több dologban felvilágosodom, Ha nincs semmi töltés utána sem akkor bontom a dinamót mert (eléggé hanyag volt az előző tulaj és most motortól kezdve mindennel csak a szívás van) Valahogy utána kellesz járnom a dinamó pontos típusának, és keríteni egy elvi rajzot, mert a D+ tőcsavarja a dinamó házon elforog. Nem forgattam körbe mikor a lámpavezetékeket bontottam le róla, de például, elképzelhető hogy bent a csavar végén már nincs semmi. Ellenállást méregettem de olyan hülye értékek jöttek ki le sem merem írni. Köszönöm a leírtakat próbálkozom vele holnap aztán majd kiderül mi lesz a sorsa. Gazdaságilag is lehet jobban megérné egy működő használtat komplett relével megvenni ami kb (200€) esetleg újat (350€)még ha nem olcsó akkor is, mint most ehhez 150€ egy relé ami tuti passzol , de kérdéses a dinamó állapota. legolcsóbban úgy úsznám meg a dolgot, hogy egy szabadonfutó dynastarterre és egy + generátor , mert 11Hp a moci, egy tonnát tolni így hogy még a generátor is fogja a motort, kész pazarlás. Üdv Zasti
Hi!
A csatolt képen látható a relé minden működtető része. A jobb oldali relé érintkező a gerjesztést kapcsolja DF, alap esetben az összest megkapja a tekercs. Ha emelkedik a feszültség jön a középállás, itt valószínűleg alul van ellenállás legalább 1 vagy 2 db, ezen az ellenálláson fog folyni a gerjesztő áram. Ha tovább emelkedik a feszültség, a behúzott érintkező rövidre zárja a gerjesztő tekercs végeit, ezzel söntöli a gerjesztő áramot. A relé közepén található érintkező arra hivatott, hogy a dynamo kimenetét rákapcsolja az ukkura. Csakis akkor, ha a feszültség már elérte a megfelelő nagyságot (behúz). Ha jól megnézed ott van egy vastag vezetékből tekert tekecs. Ennek a feladata, hogy amikor a töltés csökkenésekor leesik a dynamo feszültsége, és az akkuból folyna az áram a dynamo felé, a tekercsben fordított mágneses mezző indukálódik, aminek hatására legyengül (kivonódik) a behúzó erő, és az akku lekapcsolódik a dinamóról. A bal oldali relé teljes mértékben a starter relé. Indítol behúz, elengeded a gombot elejt. Ha itt a vezeték, ami az akkutól jön és a dinamóra megy, fel van cserélve (két bal oldali kivezetés), a tőltés nem fog működni! Indítózás működik! Ezek a dynamo szabályzók is állíthatóak a rugó feszítési erővel. De minden egyes állítás után előlről kell kezdeni a bemérését (ellenőrzését), ami egy megfelelő állítható tápegységgel kivitelezhető. Üdv. M. A hozzászólás módosítva: Szept 16, 2016
Hello! Azt elfelejtetted írni, hogy minden állítgatás után, vissza kell tenni a doboztetőt, és megvárni a hőkiegyenlítődést. Olykor még a relé beépítési helyzetét is figyelembe kell venni. Különben az életbe nem lesz jó a beállítása.
Köszönöm szépen elég érthető még számomra is ahogyan leírtad, legalább már kezd derengeni a működési elve.
Üdv Zasti
Köszönöm mindenkinek a fáradozását, sikerült tanulnom valami hasznosat, és még egy leckét mellé.
Kiderült mitől nincs töltés. A dinamó elég érdekes belülről nézve. Készítettem pár képet érdekesség képpen.Sajnos nagyobbak mint 2mb így saját tárhelyen vannak, de ha gond akkor szerkesztek rajta és felteszem újból Dinamó belülről Leszedtem a takarólemezt, rögtön csupasz, elégett vezeték. Azon csodálkozom hogy így be tudta indítani a motort. A hátsó dekli is érdekes. 4 szénkefe tartó, 4 szénkefe, 3 db rugó. -?? Részemről ez a dolog lezárva, új dinamó lesz belőle. Üdv Zasti
Sziasztok!
Lehet egy dinamót elektromos áramkörrel szabályozni? (A régi mechanikus megoldást akarom kiváltani). Ha igen kérhetek linket vagy rajzot? Köszönöm
Hello! Kerestem neked egyet. Lehet Te túl komplikáltnak, én elég korrektnek látom ezt..
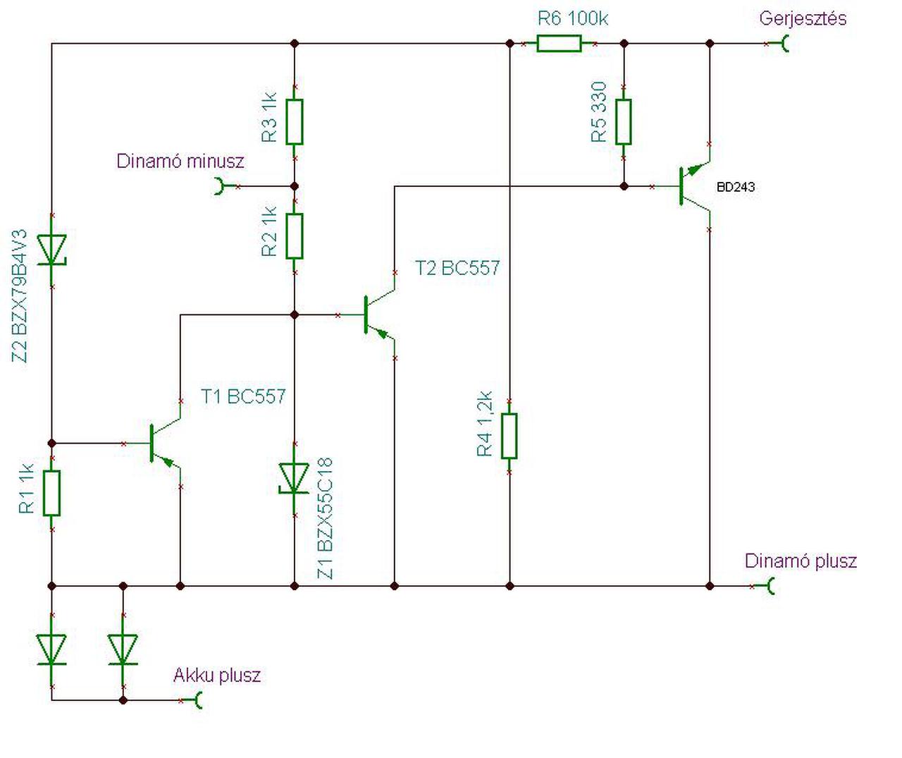
Üdv!
Csatoltam rajzot, lehet előbbre fenn volt már, innen néztem én is. Ez 6V-os dinamóhoz van, már megépítettem régebben, működik. Lényeges a dinamó bekötése! Ide olyan kell, ahol a gerjesztőtekercs testelt. Ez általában a dinamón átköthető, ha nem ilyen. Ha megépíted, a zenerrel sorba a nyákon hagyj két helyet, másik zenernek, diódának. Ezzel lehet ugyanis a feszültséget beállítani. Lehet szükség lesz soros diódára, ha nem kell, egyszerűen rövidre zárhatod az üres helyet. A rajzon bal oldalt alul a két dióda lehet pl egy 35-50A-es graetz híd (kocka)két diódája párhuzamosan kötve(a 4. láb üresen marad) Vagy egy diódával is helyettesítheted. A graetz kocka felfogatás szempontjából előnyös. Nagy áramú kell, ezen megy át a teljes töltőáram!!! A hozzászólás módosítva: Ápr 16, 2017
Üdv, olyan gondom lenne jawa 250/559 6v (+)testelésü dinamós motor feszültség szabályzója nem működik, és kicserélném elektromos feszültség szabályzóra de elég drágák, viszont elektromos alkatrészekből nincs hiányom és némi jártaságom is van a téren ezért gondoltam csinálok hozzá egyet de nem találtam sehol kapcsolási rajzot, esetleg valaki tudna egy rajzot vagy linket adni?
Vagy azt megtuná esetleg valaki mondani hogy pl 12v-os feszültség szabályzót (quadon volt) nyugodtan rá lehet-e rakni? Válaszokat előre is köszönöm.
A 12V-os fesszabályzó valószínűleg - testelésű. Viszont ha működne sem nyernél vele sokat, mert a dinamó 12V-on már eléggé kis teljesítményű lenne. Viszont két hozzászólással a tiéd előtt van egy 6V-os szabályzó.
'72-ben terveztem és készítettem egyet. Nem lehet olyan nehéz.
![]() Valamelyik fiókban lapul, mert a motor, amiben működött, 32 éve áll a pincében.
Sziasztok. Szintén 250 559-hez (6 V pozitív testtel) keresnék valamilyen már jól bevált kapcsolást 6V-os fesszabot a rajta lévő generátor részhez. A probléma hogy a generátor után a fesszabályozóm olyan havonta rosszalkodik így nem tudom normálisan használni a gépet. Válaszokat előre is köszönöm.
Sziasztok Rába15-ös kis traktoromhoz keresek töltő elektronika kapcsolási rajzát. Sajna az előző gazdája kidobta valszeg tönkrement elektronikát, és csak egy sima generátor diódahidat mókolt rá. Sajna ez nem a legjobb megoldás, pláne, hogy a mért feszültség 12 és 18 Volt között mozog terhelés nélkül két kivezetés között mérve. Állandó mágneses generátor van beépítve a lendkerék alá amiből 3 vezeték jön ki. A segítséget előre is köszönöm.
A hozzászólás módosítva: Aug 29, 2021
Idézet: „Generátor 12 v 15 0 w DUCATI 40.35.5 4 ,02. 00 Feszültségszabályozó SAPRISA 276. 7362 .22” Ez alapján keresgélj. Nem hiszem, hogy találsz hozzá rajzot. 3 fázisú egyenirányítás és tirisztoros söntszabályzás van benne.
Szerintem az egyik kivezetés csillagpont, azaz közép-megcsapolás. Ez kellene rá: http://saprisa.com/gb/saprisa-regulators/49-saprisa-7155-regulador-...e.html
Köszönöm a segítséget, a traktorban 1hengeres Lombardini motor van, valószínűleg jó lenne hozzá, csak az árát nagyon elszabták a vámmal meg pláne. Megpróbálok tovább keresgélni. Sajnos a tirisztoros szabályzásokat nem ismerem. Én az LM723 ic-vel felépített akku töltésszabályzót találtam meg a neten egy régi újságból kimásolva. Kis zselés akkunál bevált, megpróbálom ha minden kötél szakad módosítani, hogy a tranzisztor nagyobb áramokat is elviseljen.
Ilyesmi lenne jó neked, ha után akarod építeni (kétutas szabályzó): http://www.motelek.net/schema/spannung/zweiwegregler.png
LDA 820 szabályzó
Nem tudom, milyent találtál, ami szerinted túl drága. Ez megegyezik az enyémmel, és nem túl drága. Többet találtam, amit LDA 820-hoz ajánlanak, de más volt a csatlakozó kivitele. Ennek megegyezik a kiosztása, ráadásul a bekötési vázlat is ott van. Valóban kétfázisú, ahogy sevenhill írta. Ellenben amit ő idézett, nem olyan, mint az enyém. A hozzászólás módosítva: Szept 8, 2021
Találtam még egyet, igaz, ez egyfázisú, de ha kell a kontroll-lámpa is, a kettőből össze lehet fércelni. http://contrails.free.fr/images/large_regulator_2006.png
Kétfázisú, de valamivel többet tud, mint az egyhengeres Lombardini 820-asé. Amit először idéztél, az 7 kivezetéses, annak lehet a kapcsolása.
A hozzászólás módosítva: Szept 9, 2021
Üdv megvettem az LDA820 szabályzót, szerintem jó lesz, a jövő héten beépítem. Amit én néztem az hasonló kinézetű volt, de közel 40ezer Forintba került volna+posta. Köszönöm a segítséget, ha sikerül a beépítés még megírom illetve fotóval dokumentálom.
|
Bejelentkezés
Hirdetés |












