Fórum témák
» Több friss téma |
Fórum » Villanymotor bekötése
Egy mágneskapcsolóval csak ki - be kapcsolás megy.
Szia.
A tekercse 220V-os. A tulaj egy szalagfürészre szeretné tenni. Elmondása alapján kb. 2kW-os lehet a motor, az adattáblája nincs meg. Viszont 3 fázissal szeretné táplálni.
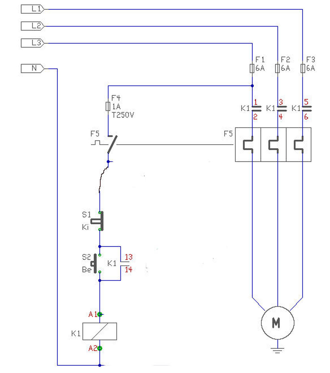
Szia. Ezt a rajzot használhatom egy az egyben? Ha igen, a vészleállito gombot hova iktassam be?
Értem. Így a vezérléshez szükséges "fázist" szakitja meg, ezálltal függetlenül a gomboktól megszűnik az öntarto állapot, a mágneskapcsoló tekercse elejt?
F5 két csatlakozási pontja a hökioldo segédérintkezöi lennének? A hozzászólás módosítva: Okt 14, 2017
Köszönöm szépen Tomi!
6 kivezetés van! Ami még mindig foglalkoztat: vajon gyári tekercselésű-e a motor??? Lásd fentebb a csatolt képen. Azert kételkedem csak, mert láttam néhány netes képet Evig motorok kötődobozairól, és volt ahol precizen, kábelsaruval vannak rögzítve a kivezetések a bekötőcsavarokhoz. Némelyeken még fel is vannak cimkézve. Az én motoromon csak be vannak szorítva a leblankolt kabelvégek.... Amugy meg azt hiszem szét kell szednem teljesen a motort, mert szerintem csereérettek a csapágyak. Esetleg akkor többet láthatok, már ami a tekercselést eredetiségét illeti?!
Sziasztok!
Van egy régi Evig 3 fàzisú motorom amit 3 fàzisról akarok üzemeltetni. Mindenhol azt olvasom, hogy ha az adattàblàn 380/220 van akkor csillagba kell kötni, ha 380/660 akkor deltàba. Ezek szerint ezt csak kizàrólag csillagba hasznàlhatom?
Igen.
Üdvözlet. Van egy pfaff varrógép motorom amit természetesen 3 fázisra szántak de a táblácska szerint elmegy 1 fázisról is(220/380). Ide már a jól ismert indító kondenzátor plusz munka kondenzátor kombinációval érkezett. A kérdésem az, hogy a képen látható kivezetés ami alul egy fehér drót felül egy barna és eredetileg a fekete biztosíték foglalatra volt kötve az nem egy Indító tekercs monofázisra?
A hozzászólás módosítva: Okt 28, 2017
Szia! Nem ismerem ezt a motort, de nem valószínű. Szerintem inkább eredeti csillag kapcsolásban a csillagpontról (és az egyik fázisról )vettek le 230V-ot valaminek. Talán féknek? Csak a motor van nálad vagy a komplett varrógép?
Lehet, hogy világításnak, ha már varrógép.
Az a tekercs világítási célra készült. 12 V-os lámpát lehet rákötni.
Sziasztok!
Érdeklődni szeretnék. Kaptam egyik ismerősömtől egy asztali körfűrészt. 4 vezeték lóg ki (kék, barna, zöldsárga) a fekete ki van hagyva és így van rákötve a 3 vezetékes kábelre, bekapcsoláskor a motor búg kézi rásegítésre felpörög. A motor adattáblájára 380v van írva, lehet ezt így használni? Segítőkészségeteket előre is köszönöm.
Lehet lelopták róla azt a dobozt, ahol az indító nyomógomb és/vagy kondenzátor volt.
Sokat ne kínozd, mert aztán sehogy sem tudod használni, pedig ránézésre jó gép...
Értem, köszi.
Egy kapcsolódoboz van rajta, balra 1500 jobbra 3000 fordulat középen 0 állás A motorból 2 gégecső megy a dobozba onnan meg a 4 vezeték
Akkor további fényképek...
És tényleg ne kínozd.
Nem használom, ilyen mint ez csak nincsenek lábai
Bővebben: Link
Köszönöm a Válaszokat!
A varrógép nem a motor sajátja, s még csak az asztal sem sajátja egyiküknek sem. Kíváncsiságból le fogom mérni hogy mi mindent tud ez a világító tekercs. Érdekes megoldás, más gépeken külön trafót láttam világításra.
Sziasztok. Van egy 3 fázisú 1.1KW-os motorom. Szeretném 1 fázisra kötni. A bekötés módja megvan (még az is hogyan kell forgásirányt váltani) viszont nem tudom hogy oda üzemi vagy indító kondenzátor kell? Az 1,1KW-hoz 80µF kondenzátort számoltam. 60µF-os üzemim van, viszont 80-ast nem nagyon találok. A válaszokat előre is köszönöm.
60 µF üzemi sok hozzá. Indítónak próbáld ki!
Indítónak 60µF akkor üzeminek mekkora kell?
~25 uF. Ha emellé indítónak használod a 60-ast, meg is van 85 µF indításra.
A hozzászólás módosítva: Nov 1, 2017
Van egy 30µF-osom az akkor elvileg megteszi üzeminek. (450V ~ 30µF MK50-60Hz +-5%) és akkor a 60-asat meg egy nyomógombbal hogy el tudjam indítani a motort arra amerre szeretném?
A forgásirányváltáshoz az üzemit is váltani kell. Meg kell próbálni a 30 µF-ossal. Ha nagyon brummog vagy melegszik, kisebb kell. Lehet, hogy az üzemivel is elindul, de vannak motorok, aminek kell az indító lökés.
A hozzászólás módosítva: Nov 1, 2017
Üdvözlök minden fórumozót!
A következő problémával fordulnék hozzátok. Van egy 220/380-as villanymotorom ami 1.1kW-os a cosfi pedig 0.78 (Ha jól olvastam az adattáblát, ugyanis eléggé olvashatatlan). Az lenne a kérdésem hogy mekkora üzemi kondenzátort tegyek a gépre? Néztem több helyen is a kondenzátor méretezésére vonatkozó infókat, de csak ökölszabályokat találtam amik elég széles értéktartományon mozognak (5µF/100W üzemi, 20µF/100W indító vagy 60-80µF/1000W üzemi, 120-180µF/1000W indító). Közvetlenül az ez előtti hozzászólásban láttam, hogy egy hasonló teljesítményű gépre 25µF/400V-os kondenzátort javasoltak. Kipróbáltam ezt az értéket, de a motor csak billegett. Próbálkoztam egy 100µF/400V üzemi kondenzátorral is, de ezzel is csak billegett a motor. Az általam alkalmazott bekötést és párképet a motorról mellékeltem. A segítséget előre is köszönöm.
Szia! Próbáld meg berántani, kondenzátor nélkül (egy madzagot rátekersz a tengelyére, bekapcsolod és gyorsan megrántod), ha jó a motor be kell indulnia és néhány perc járatás után sem szabad melegednie. Ha beindul és nem melegszik, akkor nem jó a kondenzátor, ha nem indul be, rossz a motor.
Szia! A motor tekercseinek ellenállását ellenőrizted mielőtt bekötötted volna? Ez a motor működött három fázisról? Az áthidalások alatt kifogástalan a kötések kontaktusa?
Az ökölszabály az jó közelítéssel 8µF/100W üzemi de ezt majd ellenőrizni kell a motor áramfelvételénél. |
Bejelentkezés
Hirdetés |












Az ökölszabály az jó közelítéssel 8µF/100W üzemi de ezt majd ellenőrizni kell a motor áramfelvételénél. 