Fórum témák
» Több friss téma |
Mielőtt kérdezel, a következő két dolgot ellenőrizd!
I. A helyes tápfeszültségek megléte.
II. A kimeneten van-e egyenfeszültség.
Élesztés.
Rendben értem, majd akkor kiderül. De nem tudom elvileg 50W -tal zenehalgatásnál ugya akkor harpó szerint minden frekit erősítve , nem lehetne széthajtani főleg, hogy adatlap szerint 180W-os és régi hangszóróknál nem csaltak annyit mint mostanság, hogy ráírják a hangfalra, hogy milyen nagy állat és a felénél már nem igazán szól úgy ahogy kéne.
De lehet megint rosszul tudom, akkor javítsatok ki...
Francot nem csaltak, a 45/60W-osnak írt Vidi hangfalakat hányszor szétütöttem anno a névlegesen 2x12W-os kimenő teljesítményt leadó Unitra rádióval...
hmmm, nem gondoltam volna......
nah de ha kész lesz minden benne és szólni fog rendesen akkor jó lesz minden , ezzel az erősítővel hajtotta édesapám 20 évig a Goodmans(4 Goodmans mélyből, 2 magasból és 2 piezo-ból állt egy hangfal, brutális méretekkel, ahogy apa mesélte, csak sajnálom, hogy eladta aztán , tudtommal igen jó márka) hangfal után Nagyobb erősítővel nem is szándékozom hajtani, mert 50W bőven elég 12nm-es szobába de kint a kertbe is szól rendesen!
Hát még szép hogy leégett, minden leég az egyenáramtól.
Biztos nem attól ütödttek szétt a vidik hogy már nem birt nagyobbat kilengeni a hangszóró és szétszakat a pille, egy 12W-os erösitőtöl.
Ki mondta, hogy egyenáramot kapott? Ki mondta, hogy leégett? Azt mondtam, szét lehetett ütni, nem azt, hogy füstölt!
Igenis, szétmentek, szét tudtak menni, legtöbbször recsegőssé váltak a közepek-magasak. Akkoriban sem bírták a hangszórók azt, amit ráírtak. Egy vagy két alkalommal a mélyek is súrolóssá váltak. Az az erősítő amúgy a mai napig tökéletesen működik, egy egy tápról járó, GML IC-s végfok. Mellesleg nemrég egy AN17831-essel reccsentettem meg egy kétutas Vidi láda mélyét (erre is valami 45/55W van írva) , holott a sztereo végfok egy 35VA-es trafóról kapott tápot.
Nah ez a recsegős dolog igaz!
Haveromnak volt egy 25W-os orion mélye és röcsögős lett. Nagyon idegesítő hangja volt! Csak a hülyéje bevolt rugva és 80W-os szonival tekerte túl. Semmi füst, hirtelen csak simán recsegni kezdett.
Nekem nemrég a videoton mélynyomóm kezdett el recsegni és megcsináltattam most sokkal jobban szól és olcsó is volt a javítás.
Üdv!!
Valaki hallott valamit vagy esetleg találkozott a Crown cég XTI 1000-es erösitöjével? olvastam róla pár dolgot jó kis erölködö az árát azt rendesen megkérik,de ha valaki már találkozott ezzel a tipussal és tudna nekem mondani róla valamit vagy esetleg valaki hallot ezzel kapcsolatban valamit megköszönném ha megosztaná velem! Elöre is köszönöm!! Üdv!!
Hát hálistennek nekem még a mélyeim nem mentek szét, imádom őket, mások szerint nem a legjobb, de nekem nagyon tetszenek!
Egyszer rontottam el egy 30 centis mélynyomót még olyan 4 éves lehettem. A szekrény oldalán jukak voltak az én kezem meg beért és szépen megtapicskoltam a membránját, apa kiis dobta, mert nem tudta, hogy ezt meglehetett volna csinálni.
Segítsetek!
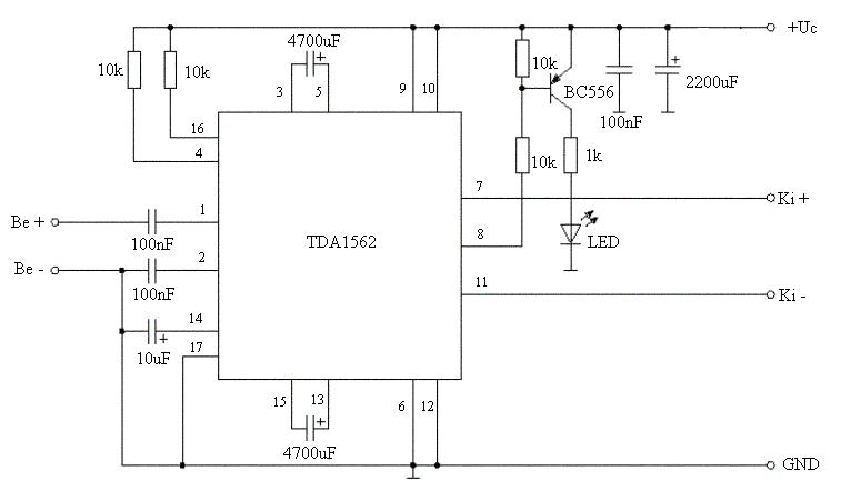
Az lenne a kérdése h a mellékelt kapcsolási rajzon lévő erősítőbe a tápfeszültség mekkora? Tehát az a +Uc annak mekkora a feszültsége? Kösz a segítségeteket
Heló
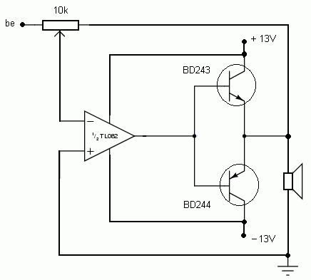
Lécci kukkantsátok meg ezt 1. Ide fólia vagy elekrtokit kondi megy? 2. Nem kevés az a 0.22uF?Ha nagyobbat teszek pl 0.47µF-osat mi változik?Vagy hagyjam? 3. Vasalni fogom szóval a fentit /a doksiba/ kell kinyomtatnom?Mert ha igen akkor a be gnd be rosszul van... köszike
Na szóval megépítettem ezt a kapcsolást, de sajnos nincs szerencsém mert a tápfesz kint van a kimeneten. Ha kiveszem az opamp-ot a foglalatából akkor minden oké, kimeneten nincs fesz, bázist megérintve koppan. Ha benne van az ic, de kikötöm a potiról a bemenetét akkor ha jól láttam fordított tápfesz van a kimeneten...
mi lehet a baj ???
Dehogyis, oda is írtam, +13V, -13V, föld. Tehát dupla tápról megy (kéne mennie).
Mert így csak 1 IC kell a sztereóhoz...
Ezt semmi ellenállás, kondi, dioda nélkül építetted meg?
Nemár,..
Megvan a hiba, csak felcseréltem a potira menő 2 vezetéket ami a kimenettől jön. Mostmár jó és nagyon szépen szól !!!
Első tranyós (végű) erősítőm !Nem kell semmi más alkatrész ! Ennyi az egész és szépen szól ! Nagyobb tápfesz kellene még kicsit és az erősítést fixre venni, mert a poti nem valami jól szabályoz így, csak a vége felé jó.
Szia!
Így már értem az egészet, csak nem gondoltam, hogy ez előfordulhat. Én teljesen úgy voltam, hogy 22KHz az igen magas tartomány már nem kap akkor löketet tőle mivel zenébe is bírja, de nem a színuszt! Meg hát a kisseb teljesítményű BEAG kente! Gondolom semmi színusz jel nem egésséges, még az 50Hz se a mélynek! Nah akkor így már tisztába vagyok ezekkel és több ilyen butaságot nem követek el.
Tehát ha pl. 9 V vagy 12 V-ot adok neki az is jó?
A kondi az adatlapján is ennyi, szerintem akkor jó az úgy ahogy van a rajzon.
Ha Tda-s kapcsolás alkatrészében nem vagy biztos, akkor érdemes az adatlapon leellenőrizni!
Igazad van :yes:
És fólia vagy elkó kell? szted nincs fordítva a be gnd ge felirat?
Hello!
Hogy ne csak az adatlapnak legyen igaza! - A bemenő kondi és az erősítő bemenő ellenállása együttesen, az erősítő alsó határfrekvenciáját határozza meg. (-3dB-es pontját) - A katalógus szerint, a bemeneti ellenállás, átlagosan 60kohm. Ehhez tartozik az ajánlott 220nF. - Az alsó határfrekvencia: fa=1/(2*Pi*Rbe*Cbe) [Ha ohm-ban és farádban számlod, a freki Hz-ben jön ki.] - Ha jól számoltál, itt az alsó határfrekvencia -3db-es pontja: fa=12Hz-re jön ki. Tehát a 220nF megfelelő! - Ha a kapacitás értéke megengedi, hogy ne elkót használj, akkor feltétlen más típusú kondit kell betenni. (Hiszen az elkó polarizált alkatrész, melyen biztosítani kell, hogy a polaritás mindíg helyes legyen, és véletlenül sem váltó, vagy fordított feszültség. Ellentétben pld. a fólia kondival.) (Én csak az elsőnek felsorolt végfok IC-t néztem meg, a többit, majd most már Te kiszámolod.) üdv! proli007
Igaza van prolinak!
Szerintem metálpapír kondenzátort vegyél, tudomásom és tapasztalataim szerint azzal a legjobb, lehet tévedek van jobb is ezenkívül. A lényeg, hogy polaritás nélküli legyen. Naggyon köszííí! Idézet: -ezt nem tudtam„ Hiszen az elkó polarizált alkatrész, melyen biztosítani kell, hogy a polaritás mindíg helyes legyen, és véletlenül sem váltó, vagy fordított feszültség. Ellentétben pld. a fólia kondival.” Idézet: -erről nem is hallottam... „fa=1/(2*Pi*Rbe*Cbe)” szóval köszi ezt a sok tudományt JA hogy te a tda1552-t nézted!Én a 8560 nal fogom megépíteni de nembaj mer ugyan az :yes:
Megfogadom a tanácsot nem elkó lesz :yes:
Még egy : az hogy hány voltos az számít?Mer én fóliát 63V-osat láttam minimum aztán 100V,250V,stb.Miet vegyek?
Mivel a bemeneten van ez a kondí így nem kell nagy mert álltalában egy erősítőbe bemenő jel 1 V körül van, de lehet ez változó is 500mV-tól 3V-ig azt hiszem!
Bemeneten nem számot tevő a feszültség nagysága, de ilyen kondiból nem szoktak pár voltos kiszerelést adni csak ilyen nagyokat. Szerintem elég lesz a 63V-os is. Enyémbe 680nF/100V-os van, nem volt kisebb
775mV a szabvány/na ez lehet nem igaz/
de általába annyi mV van
hát igen az lehet, de azt hiszem az erősítő benetén szokták ezt szabályozni az ellenállás értékével. KD Mester erősítőjén is lehet szabályozni a bemenet érzékenységét.
|
Bejelentkezés
Hirdetés |




, tudtommal igen jó márka) hangfal után


Nemár,..





