Fórum témák
» Több friss téma |
Fórum » 4017 (tízes osztó)
Témaindító: bozsokiandras, idő: Ápr 24, 2006
Témakörök:
Sziasztok!
4017 kimenete tranzisztor nélkül elbírja a nagy fényerejű ledet?
Sziasztok! A 4017-est meg tudja hajtani a 74192-es? A CPO bemenetet közvetlenül köthetem a 74192-es CO kimenetére?
Meg tudja hajtani.
Ha ilyen kérdés felmerül, akkor elő kell szedni az adatlapokat, és megkeresni a szükséges adatokat. Néha nem egyszerű, de nem lehetetlen. A 74192 TTL áramkör, aminek elég nagy a terhelhetősége. Az adatlap 250 ohmról beszél, ke kell számolni, hogy ez mekkora áramot jelent L, és H szintű kimenetnél. A CD4017 CMOS áramkör, a bemeneti árama max 0.1 uA körüli, tehát csak úgy saccra is jó sok bemenetet tud meghajtani egy TTL kimenet.
Köszönöm a válaszod! Azt tudtam ,hogy egy TTL kimenet min. 10 TTL bemenetet meghajt, csak hogy hogy jön össze a CMOS-sal, erről szerettem volna tapasztalatokat. Mert léteznek a két család közt illesztő áramkörök, csak szeretném megspórolni, ha azok nélkül is megy. (Mert a tökéletes illesztéshez az áramokon túl a feszültségszintek, a jel meredeksége stb hozzátartozik. pl. a TTL 3-4 szer képes kapcsolni mire a CMOS 1-szer.)
Arra azért vigyázni kell, hogy a CMOS általában (de nem mindíg) lassabb mint a TTL, de fel/lefutási időkkel nem szokott probléma lenni. Persze nem jó, ha 5 - 600 ns -nél nagyobbra sikeredik. Ez csak 555 -nél szokott probléma lenni, de ez is megoldható Smitt triggeres inverterrel.
Nomeg a tápfeszültségek. Leginkább ez az illesztési probléma. De lehet mindkettőt 5 V -ról járatni.
Talán egy felhúzó ellenállást javasolt az egyik katalógus. CMOS-nak ugyanis magasabb a magas szintje mint a TTL-nek.
hello forumozok
Csak azt szeretnem kerdezni hogy 4017 helyet jo 4016?
Hello! Csak ha billeg az asztalod és alá kell.
De miért nem nézed meg az adatlapokat?
Sziasztok!
Mivel hasonló hozzászólást nem nagyon találtam ezért azt szeretném kérdezni, hogy tudna-e valaki esetleg segíteni a következő terv megvalósításában: Szeretnék építeni egy "névtáblát"(összesen 24 karakterből állna) , amit 4017-es IC(k) vezérelne(nek). A működését azonban úgy akarom megoldani, hogy ne egyszerű "futófény"-ként működjön, hanem úgy, hogy a sorban következő kimeneteken mindaddig logikai 1 legyen (tehát a LED-ekből kirakott kisebb betű addig világítson), amíg el nem ér a számlálás az utolsó karakterig. Miután elérte az utolsót kezdené újra az első betűvel. Előre is köszi a segítséget.
A soron következő kimenetektől diódákkal kapcsold vissza a vezérlést az előtte lévő karakterekhez ha a második kimenet aktív akkor a dióda vezérli az első kimenetet is és a sorban következő lépéseknél is ez a "trend"
Hello! Sokkal célszerűbb a dolgot shift regiszterrel oldani meg. Ráadásul a 3*8=24..
A regisztereket tetszőleges hosszban lehet kaszkádozni, csak az A-B pontot kell az előző QH kimenetére kötni. Órajelek (Clk), és törlőjelek (Clr) közösek minden toknál.. Példa..
Értem, köszi a segítséget.
Esetleg ha összedobnék egy kapcsolást az elképzelésemről, meg tudnád nézni, hogy jól gondoltam-e a dolgot? Már csak azért kérdezem mert a digitális elektronikában még elég kezdő vagyok.
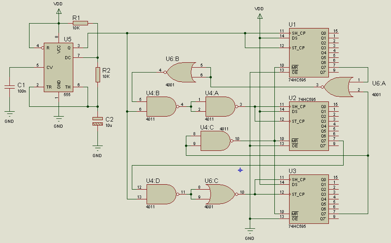
595-ösökkel most rajzoltam egy kész kapcsit, csak kb. az utolsó mozdulatnál elszállt az egész, és persze minek mentettem volna...
![]() Szerk.: a kutyafáját, "emlékezetből" vissza bírta tölteni egy részét. A hozzászólás módosítva: Jún 9, 2015
Szia!
Csatoltam egy lehetséges kapcsolást. Bár most nézem, lehet hogy ez kicsit bonyolultra sikeredett.
Köszi
![]() Időközben én is elkészültem (a rajz nem tartozik legszebb munkáim közé sőt...). Bízok benne, hogy nem néztem el semmit.
- Egy hiba van benne, az R2-őt a Q24-re kell kötni, különben törlődni fognak a regiszterek a 8. lépés után.
- Még egy változtatási lehetőség van, hogy a C3 kondit ne a GND-re, hanem az 5V és a 2-6 láb közé kösd. (Természetesen kondi "+" fele az 5V-ra, "-" fele a 2-6 lábra.) Így tápfeszültség megjelenésekor először törlődnek a regiszterek. Mert egy tárolónál, bekapcsoláskor egyáltalán nem biztos, hogy "L" szinttel indul. Bárhol is állhat a kimenet.
Értem, köszönöm a segítséget
). Amint megjönnek az alkatrészek neki is látok az építkezésnek .
Sziasztok.
Az lenne a kérdésem evvel az IC-vel kapcsolatban, hogy kicsit átalakítottam egy meglévő kapcsolást, annyiba tér el, hogy nem 5 hanem 6 ledet akarok sorozatba futtatni. Kérdésem az lenne az utolsó ledet az 5-ös (O6) vagy a 3-as (O0) -ra kell kötnöm, hogy folyamatosan menjen? Végigér eléri a 6. ledet és újra az 1.re menjen? Válaszokat előre is köszönöm, kép mellékelve ![]() Remélem érthető. Ha valamit elrontottam, kérem jelezzétek
Hat led esetén, a hetedik kimenettel kell resetelni az ic-t. Csakhogy reset után először a Q0 fog világítani, nem a legszerencsésebb itt a rajz. Tehát a "plusz" ledet a Q0-ra (az lesz az első) és a 15 ös lábát egy 10K ellenállással a földre a Q6-ot pedig közvetlenül a 15-ös lábra.
A 10k nem kell, mert a többi ütemben a Q6 úgy is alacsony szinten van..
Üdv! A 4017-es kimeneteit hány mA -al lehet terhelni?Előre is köszönöm!
A kimeneti tranzisztort max. 100mW-al lehet terhelni, tehát a tápfeszültségtől arányosan függ a mA. Persze nem célszerű feszegetni a határokat és azt is figyelembe kell venni, hogy az egész tok max 500mW....
Hello! A CMOS logikai IC-ket nem igazán Led-ek megtáplálására készítették. A kimeneten Fet tranzisztort van, melynek csatorna ellenállása 5V táp esetén kb. 800ohm, míg pld. 12V tápfeszültségnél kb. 400ohm. Tehát 5V táp mellet a kimenet zárlati árama 6mA, míg 12V táp esetén 30mA körül van. De ekkor az összes teljesítmény bent maradna a tokban.
Vagy is nagyobb tápfesz esetén jobban terhelhető a kimenet. De Véleményem szerint 12V táp esetén 10..15mA felett illetlenség terhelni a kimentet. Amennyiben nem csak terhelve van egy kiment, hanem mint logikai jel is tovább van vezetve egy másik fokozat bemenetére, akkor azt is figyelembe kell venni, hogy a terhelés hatására csökken a kimeneti feszültség és a következő fokozatnak nem lesz meg a szabványos logikai szintje. Könnyítés a dolgon, hogy a 4017-nek mindig csak egy-egy kimenete aktív, így a bent maradt hőterhelés nem adódik össze kimenetenként.
Üdv! Köszönöm a választ! Igazából 5 led vagy izzó csoportot szeretnék készíteni,ahol mindegyik csoportban lenne 6 led,vagy kis karácsonyfa izzó. A futó fény szerepe az,hogy úgy villogtatná mindegyik csoportot mintha esne a hó. Tehát fentről lefelé egyesével váltanák az izzők egymást egy adott csoporton belül. Egy IC-vel szeretném villogtatni az összes csoportot,ezért egyszerre egy kimenetet 5 drb. izzó terhelne,mivel mindegyik csoportban egy időpontban 1 drb izzó világítana. Akkor pedig MOSFET-tel gondoltam megoldani mindegyik kimeneten a terhelést.
Ha MOS Fet-et alkalmazol, nem lesznek gondok. Arra kell még ügyelni, hogy ha az izzók "rángatják a tápot, az ne hasson vissza az ütemadóra vagy a számlálóra. Tehát érdemes stabilizálni ennek a kettőnek a tápfeszültségét. Ha trafóról működteted a lámpákat, akkor a lámpáknak nem kell szűrés csak egyenirányítás és így a feszültség sokkal kevesebbet fog változni az izzó terhelésére. Nem kell nagyáramú szűrésről gondoskodni, elég egy diódával elválasztani az áramkörök tápfeszültségét, szűrni és pld. egy zénerrel stabilizálni. (Remélem érthető..)
|
Bejelentkezés
Hirdetés |




De miért nem nézed meg az adatlapokat?




). Amint megjönnek az alkatrészek neki is látok az építkezésnek 






