Fórum témák
» Több friss téma |
- Ez a felület kizárólag, az elektronikában kezdők kérdéseinek van fenntartva és nem elfelejtve, hogy hobbielektronika a fórumunk!
- Ami tehát azt jelenti, hogy a nagymama bevásárlását nem itt beszéljük meg, ill. ez nem üzenőfal! - Kerülendő az olyan kérdés, amit egy másik meglévő (több mint 17000 van), témában kellene kitárgyalni! - És végül büntetés terhe mellett kerülendő az MSN és egyéb szleng, a magyar helyesírás mellőzése, beleértve a mondateleji nagybetűket is!
Bocsi, néha elfejtem, hogy ami nekem egyértelmű a munkámon az másnak katyvasz is lehet.
Akkor ide miért is kell a FET?
Az átváltást a két dióda is megoldja, persze a terhelőáramot azoknak is bírnia kell... A hozzászólás módosítva: Dec 27, 2017
Mert a +24V a névleges feszültsége az akkunak (lehet megint sikerült értelmetlenül jelölni...) De az akku ha fel van töltve 27-28V-os feszültségen is lehet és amíg van tápegység addig nem szeretném, hogy az akkumulátor legyen terhelve bármivel is.
24V -os tápról hogy fogod feltölteni az aksit 28V -ra?
Ha a tápfeszed 24V, azon a két akkun soha az életben nem lesz 28V. Csakis 24V mínusz a dióda nyitófeszültsége amin keresztül a töltés megy, de ez most itt még nincs berajzolva... A hozzászólás módosítva: Dec 27, 2017
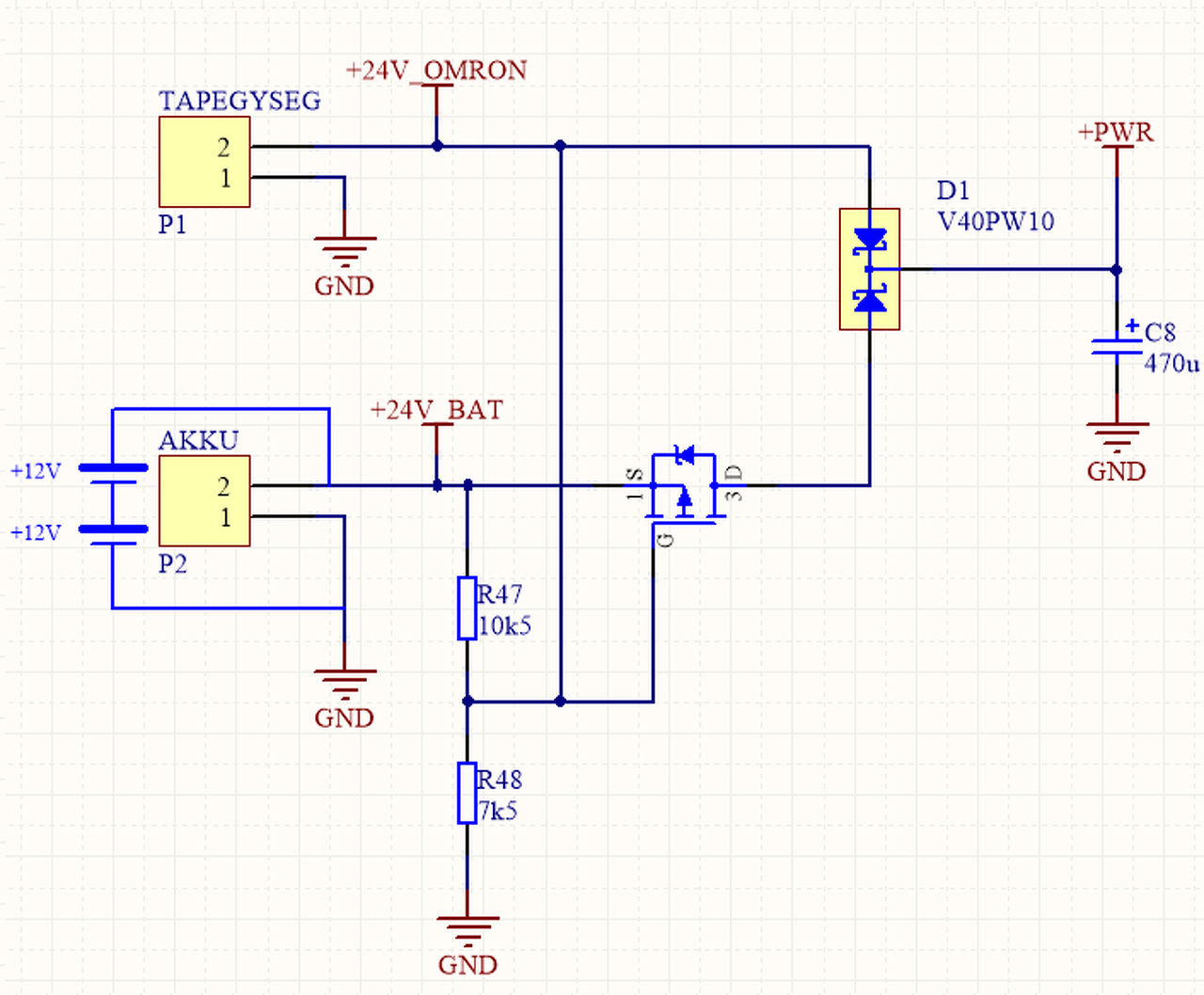
Nem gondoltam, hogy az egész kapcsolás fontos lenne, de úgy néz ki hogy a +24_OMRON-ra van egy 30V-os step up amire megy BQ24450 akku töltő.
De felrakok egy képet amin minden ehhez tartozó rész benne van (lehet elsőre is ez kellet volna). Az akku töltőnél még nincsenek a pontos ellenállás értékek kiszámolva.
Akkor jön 24V a tápágon, 28V az akkutöltőről, és ezt így összezárod az R47 -es ellenállással?
Szerintem használj optocsatolót a FET vezérlésre. A +24V tápágra az opto LED -jét kell kötni megfelelő előtét ellenállással, az opto másik fele pedig adja a feszültséget a FET gate lábára az akkuból vezérelve megfelelő feszültségosztón keresztül... Idézet: „Van egy AD->DC 24V táp és két db 12V-os akku sorba kötve (tehát az akkuról is 24V környéke van).” Hát értem hogy azt szeretnéd, de a rajzon nem ez van. A két akku 1-es kivezetése össze van kötve és le van földelve. Ebből GND-hez képest nem +24V lesz, hanem +12V vagy +/- 12V. A két akku 2-es kivezetései pedig D1-ben "egyesülnek", jelentsen ez bármit. (A többire azért nem reagálok, mert amíg a rajz nincs rendben, addig a prózát nehéz értelmezni, hülyeséget írni pedig nem akarok.)
Előző kommentemet felejtsd el.
Ez így jó lehet, de a visszatáplálásra figyelj oda, mert így (nagyon kis) áram folyhat az akkutól a 24V_OMRON felé. Ha ez nem gond, akkor nem gond. Illetve az akkufesz lehet 22V és 27,5V között kb. bárhol, ez nem tudom okoz-e problémát.
Sziasztok!
BS170 (Növekményes, N-csatornás) MOSFET esetén rövidzár van D és S között. Nincs beépítve, G szabadon van. Jó ez így? Köszönöm!
Ne haragudjatok, felejtsük el ami eddig történt
sajnos a +5V elektronika fölötti elektronika nekem már más világ, kicsit a sötétben tapogatózok, most igyekszem mindent érthetően leírni.Nem csak az enyém a projekt én kaptam paramétert, hogy kapni fogok egy DC 24V-os tápot amit hálózatról kapok valamint DC +24V-os (ólom) akkumulátort amit töltenem is kell (amiről még megkaptam, hogy a két 12V-os ólomakkuból csinálnak 24V-ot). Ami ismeretem számomra is az akkumulátorok köréből, hogy feltöltve magasabb a cella feszültség mint névleges feszültség. Ezért indult az egész amit Bakman meg is erősített hogy amíg az akku feszültsége nagyobb mint a tápegységé onnan "akar" folyni az áram. Kis jelmagyarázat +24V_PSU - ez jön a hálózati tápról +24V_BAT - ez jön az akkuról +24V - a kettő diódás "összeeresztése" azért van így ha csak akkuról megy az áramkör a tápegység felé ne akarjon visszaszólni, valamint a tápegység ne akarja kontrollálatlanul tölteni az akkumulátort. Az eddigiekre, a FET-hez azért nem gondoltam opto-t mert 10k-n keresztül kötöm össze az akkuval és úgy gondolom, hogy 10k keresztül nagy behatással nem lesznek egymásra, vagy azért dobjak oda egy optot? A hozzászólás módosítva: Dec 27, 2017
Nem hiszem, hogy gondot jelent az a pici csordogáló áram, de rakok egy diódát vagy amit RoliNyh ajánlott, hogy tegyek optot.
És az akkufeszültség sem okoz gondot +24V_OMRON és a +24V_BAT is kapott egy 35V 2.048V feszültség osztót, hogy a PIC tudjon róla, hogy ha az akku túl alacsony feszültségű lenne ne engedje a programot elindítani amíg nem töltött vissza, valamint hogy lássam azt is mi helyzet a tápegység részen (csak azért lett az is analóg, ha esetleg kellene valami +funkció). Szummázva, köszönöm mindenkinek a segítséget azt általam adott információk hiányában is.
Némelyik 24V-os hálózati táp feszültségét lehet állítani, akár 28V-ig is. Az már szűken elég az akku töltéséhez is. Ha nem akarod nagyon precízen kezelni az akku töltését, kisütését (aminek persze korábbi akku halál lesz a vége...), akkor elég lehet a diódás közösítés is, vagy még az sem kell, a táp kimenetén úgyis van dióda. Ez persze csak akkor lehet jó, ha a tápod rövidzár esetén is a maximális áramot adja. Nekem egy akkuról megy egy 24V-os rendszer, amit egy 24V körüli táp, és egy max. 28,6V-os napelemes vezérlő táplál. Az én tápom olyan, hogy túláram esetén (pl. áramszünet miatt teljesen lemerült akku feltöltése) a kimenőfeszültsége 0-ra csökkenne, majd x idő után megpróbálna újraindulni, ami persze megint nem sikerül neki. Ezért a hálózati tápot egy diódán és egy fényszóróizzón keresztül kellett rákapcsolni az akkura. Teljesen lemerült akku esetén az izzó enyhén izzik, de a táp tudja tölteni. Ha feltöltődött, utána az akku egy jó nagy pufferkondenzátorként működik. A táp feszültségét máshogy kell beállítani téli időszakban, és máshogy nyáron. Télen feljebb van állítva, nyáron lejjebb. Nyáron a fogyasztókat nappal a napelem táplálja, és töltődik az akku. Este a feltöltött akkuból fogy az energia, amíg le nem csökken a hálózati táp feszültségére. Onnantól az akku nem merül tovább, hanem a hálózati táp dolgozik. Ha megint kisüt a nap, egyre nagyobb részt vállal a napelem a fogyasztásból, ha meg már "feleslege" van, akkor töltődik az akku. Ehhez csak egy izzó és egy dióda kellett, persze megfelelő feszültségekre kell tudni állítani a hálózati tápot és a napelem töltésvezérlőjét.
Ez volt az alap konstrukció csak 27V-al
De elvileg van benne olyan villanymotor, mágneskapcsoló, stb... ami jobb szereti a 24V-ot mint a 27-et. Nem feltétlen ez a megoldás a legjobb (LT1961, BQ24450), de így jött ki talán a legegyszerűbben.
Szerintem félreértettél, nem mérésre bíztattalak, csak kiváncsi voltam arra, hogy miből jutottál a rövidzárra.
Egyébként ha lebeg a gate (márpedig lebeg), akkor akár ki is nyithat a FET, és a 4 Ohm normális RDSon is lehet. Szerintem kapcsolásban vagy teszterrel kellene megnézni.
Az én rendszeremben is van egy napkollektor keringető szivattyú, ami nem bírja a 27V-ot. Ideiglenes megoldásként sorba kötöttem vele vagy 6 diódát, azzal megy 8 éve...
Tartsd rovidzarban a G es S labat, es ugy is merd meg. Ugy egy dioda kell legyen a D-S. D+ S- nem vezet, D- S+ ~700mV. MOSFET, a GATE-je megtartja egy ideig a toltest, ezert logo GATE eseten akarmit is lehet merni. Eleg csak hozzaerni, es ha nem megy tonkre tole, lehet, hogy kinyit.
A hozzászólás módosítva: Dec 27, 2017
Bár ez nekem is futólag megfordult a fejemben, de a perifériák nagy áramúak és alapvetően nem egy kazán a cél (kis túlzással) és 6(periféria)x6 dióda azért már tud melegíteni ha 6A szaladgál rajta
Így marad jutottam erre a mostani megoldásra.
Sziasztok! Tudna valaki GPS ügyben segíteni? Van egy Alpha Navigo A-N438 gps. Windows ce 5.0 van rajta de nem tölt be. A logó után a homokóránál megáll. És a laptopom se ismeri fel. Próbáltam már máshol is kérdezősködni de eddig semmi. Hogyan tudnám frissíteni a windows rajta?
Az nehéz ügy lesz. Ha van a gyártónak hivatalos nyilvános firmware a készülékhez, akkor megoldható, ha nincs akkor az az érzésem, hogy sajna sehogy...
A hozzászólás módosítva: Dec 27, 2017
Sziasztok,
Tudnátok segíteni? Kissé riasztó, hogy az Akkukraft töltő 16V fölött tölt egy AGM-es akksit, (még ha a teszt fázisban is teszi igen hosszú ideig) míg a régi töltőm 14,7V-nál már pulzáló módra állt át. Nem durran el az akksi vagy az elektromos rendszer?
12 V-os akkut 16 V-tal tölteni eléggé riasztó. Gyorsan tönkre fog menni az akku.
16V-nál, szinte rotyog a sav és ezerrel megy a savgőz-hidrogén keverék.
Idézet: „AGM akksiban le van kötve a sav...” Akkor örülés van. Bővebben: Link De azt nem írják, hogy 16 V-al kell tölteni
Kösszi Gafli,
Igazad van, örülés akkor kezdődhetne, ha nem töltene 16V fölött (
Akkor már hárman mondjuk (egybehangzóan), hogy el fog szállni belőle a lélek (értsd folyadék, lánykori nevén elektrolit).
A hozzászólás módosítva: Dec 28, 2017
Sziasztok!
Azt szeretném kérdezni, hogy az alábbi linken található világítós kapcsolót ha úgy kötöm be, hogy a kis led ami benne van állandóan világít, akkor az okoz-e bármilyen problémát, biztonságos-e úgy? Tudom, helyesen úgy van bekötve, ha akkor világít, amikor felkapcsolt állapotban van a kapcsoló, és persze be is tudom úgy kötni, (csak két vezetéket kell felcserélni....) de mivel éjjeli lámpára lenne felszerelve, így előnyös ha éjjel könnyen meg lehetne találni a kapcsolót, nyílván kikapcsolt állapotában. Esetleg tudtok más megoldást ajánlani, vagy van direkt ilyen célú kapcsoló? (aminek elsősorban kikapcsolt állapotában világít a led) A kapcsoló linkje, ugyan így néz ki az enyém is: http://www.vatera.hu/kapcsolo-1ak-2-all-vilagitos-kapcsolo-230vac-2...5.html Előre is köszönöm a választ. Üdv mindenkinek: Balázs
Akkor van jól bekötve, ha állandóan világít, de ehhez az szükséges, hogy a villanyszerelő rendesen végezze a dolgát, és ne spóroljon a vezetékkel.
Ha csak akkor világít, amikor le van kapcsolva, az áram a terhelésen keresztül folyik. (Az most más lapra tartozik, hogy mi a kapcsoló világításának a célja? Az is lehet, hogy a bekapcsolt állapotot jelzi vissza.) Az nem takarékosság, hogy a bekapcsolt fogysztó teljesítményének ezrelékével több a fogyasztás. Ráadásul, ha LEDet, esetleg "energiatakarékos" világítótestet kapcsol, a sorbakötött világítás halvány derengést, vagy időnkénti felvillanást produkál. |
Bejelentkezés
Hirdetés |






sajnos a +5V elektronika fölötti elektronika nekem már más világ, kicsit a sötétben tapogatózok, most igyekszem mindent érthetően leírni.

(





