Fórum témák
» Több friss téma |
Fórum » Csöves erősítő készítése
Ne feledd betartani a fórum viselkedési szabályait, és a topik megmaradásának feltételeit. [link]
A téma átmenetileg fagyasztva lett, hozzászólni nem tudsz!
Igen, azt szoktam használni. Persze jó minőségű és megfelelő hőtartományra méretezettet és anyagút érdemes használni. (Stilo, Weidmüller, HellermannTyton, stb.) A sima OBI gazdaságos Nylon valószínűleg valóban elporlad.
Megcsináltam azt a régi meghajtót, telifóliás, monoblokkos a terv. Nem valami szépségdíjas, de itt faluhelyen megteszi.
![]() Remélem nem sokat tévedtem, még átnézem... A hozzászólás módosítva: Jan 27, 2018
Tekert már valaki fojtót régi mikró trafóra? Emlékeim szerint azok egy oldalról lemezelt, élén hegesztett trafók, amit könnyen szét lehet vágni.
Sziasztok!
Az 5C3S egyenirányítónak kétutas egyenirányítás esetén mekkora pufferkondit lehet tenni? Az adatlapjában nem találtam meg ezt az adatot. Az 5U4G hasonló ehhez, ott 4µF-ot írnak. Ha egy Pí szűrőt csinálok szűrőtagnak fojtóval, akkor hány H-s legyen a fojtó és hány µF-os legyen a fojtó után a kondi? Előre is köszi a segítséget. A hozzászólás módosítva: Jan 28, 2018
Elnézést kérek... Biztosan jó ötlet a telifóliás nyák "kéretlen" kapacitásaival terhelni a csöveket???
Jó szűréshez legalább 3H-induktivitású fojtótekercs szükséges, de minél nagyobb induktivitású, annál jobb és a fojtó után már lehet akár 50-100µF kapacitású kondenzátor. Fontos a mérete és az elhelyezése a fojtónak, mert ronthat is az eredményen egy hibásan szerelt, elhelyezett fojtó.
Üdv!
"Mindenki másképp csinálja" - de azok a vezetők közti távolságok sem éppen bizalomgerjesztők, ahol akár 300-400V-os feszültségek vannak.
Üdv!
Csöves "viszonylatban" alacsony impedanciák vannak. A pár pF nem rúg labdába.
Az első cső rácsa és a föld közé pl. 2-40pF-et rakott a gyár, utána meg viszonylag nagy áramok mennek. A huzalozások közt sehol nincsenek 100V-ok. Ez egy ilyen kapcsolás. ![]() A kapacitás 3 pF kb. akkor, ha 0.1mm-es szigetelőanygot teszek két ekkora felület közé. Megmértem. A nyák meg 1.5mm vastag. A hozzászólás módosítva: Jan 28, 2018
Bár annak meg most nincs jelentősége, voltak hibák a nyák-on, lemaradtak dolgok, módosult azóta. Végcsöveknek 6P3C változatokat szánok, ca. 20-25W a terv.
A hozzászólás módosítva: Jan 28, 2018
Nos, hogy ki mit tanult az isiben és mi a véleménye, természetesen érdekes és figyelemreméltó.
A képen egy ilyen tudatlan készítő által megművelt EL84-es monoblokk látható. A fakezűje... Kár, hogy nem olvas bennünket, így a kapacitás, meg a kétoldalas telefólia dolog meg nem aggasztotta! A holmijai néhány millióba mérhetők, nyilván itt közülünk is számtalan ugyanekkora tudású diy-er van. Csak őket - engem se - nem érdekli az országos-világi elismertség, pénz, dicsőség. ![]() Azért én is kipróbálom a telefóliát, vak nyúk is találhat szemet. ![]() Mottó: "Nekem bizonyosság kell, nem ígéret."
Azt vallom, kisérletezni, építeni, kipróbálni. Főleg ebben a témakörben. Hobbi, játék, időtöltés.
Azonban kérdezném, ha nem készítesz egy ugyanolyan nyákot, telifólia nélkül, honnan fogod tudni, hogy jó úton jársz? Mi alapján lesz meg az a bizonyosság? ![]() A néhány milliós holmi a bizonyosság mérföldköve?
Ez az...Szerinted, aki szerint a telifólia botorság, ők kipróbálták, bebizonyították, hogy nem jó?
Vagy csak nem volt szimpatikus és egyszerűbb ellenkezni. Nem, felmondták a tankönyvet, csináltam már én is ilyent. Nem 1, azaz egy db milliós holmiról van szó, hanem kb. 30 év óta sorozatban készített berendezésekről - DAC, RIAA, MC előerősítő, stb., hazai és külföldi fórumon való elismertségről. Mivel kevés az időm a saját kísérletezgetésre, így egyszerűbb átvennem a másnál jól bevált, bizonyítottan jól működő eljárást, sőt, van olyan szerencsém, hogy átvehettem néhány teljesen megegyező megvalósítást. Nem állítom, hogy ezzel a megoldással néhány száz MHz-n működő radarok elmuzsikálnának, de a hangerősítésben jó hozadéka van az egyszerűségnek, telifóliának, az bizonyított számomra. Hogy egy érdekességről is beszámoljak - mondják, mérni kell - egy nemrég elkészült nyákon megpróbáltam a bemenet körül parazita kapacitást kimutatni. Ez a műszerezettség nem volt jó hozzá, eredmény semmi. Sok mindenre igaz, a hegyre több út is vezethet. Lehet jó - legjobb (!) légszerelés, nyákos megoldások, egyik sem szentírás, így igaz, a gyakorlat bizonyít, a többit tudjuk be elméletnek, okosságnak. Így aztán, hogy egyes táboroknak miért nem lehetséges, hogy más is csinálhat jót és akár sokkal jobbat is másként, az az ő elfogultságuk. ![]() Nagy úr a hiúság.
Az elektroncsöves technikában régóta használt "sasszi földelés" igen egyszerű erősítő építési technológiát tesz lehetővé, mivel a huzalozás kevesebb lesz. Az egy másik kérdés, hogy a sasszi földelési pontokon átfolyó áram innentől kezdve a fokozatokat befolyásolhatja, és ez nemkívánatos csatolásokat hozhat létre.
A kétoldalas nyáklemezen az egyik oldal teli fóliás földeléses kialakítása ugyanilyen hátrányokat okozhat a hangfrekvenciás fokozatok között. Mottó: "Az elektronok ismerik a fizikát." (Mindig a legkisebb ellenállás irányában folyik az áram.) Üdv: TJ.
Józsi, megnyugtatlak, az oroszok nincsenek a spájzban.
![]() Szerintem nem írtam olyat, hogy botorság és nem ellenkeztem a telifólia ellen. Kérlek idézd be. Ha csak ezt érzed a szavaimból, tévedsz. Te tettél egy kijelentést, szimplán erre kérdeztem rá, hogy honnan fogod esetleg tudni, hogy akár jobb, akár rosszabb, ha nincs mihez viszonyítani? Egyszerű beszélgetés lett volna, azonban manapság, és úgy látszik ebben a témakörben hatványozottan igaz amit mondasz: " Így aztán, hogy egyes táboroknak miért nem lehetséges, hogy más is csinálhat jót és akár sokkal jobbat is másként, az az ő elfogultságuk. Nagy úr a hiúság. "
Bocsánat, biztosra írhatom, mondom, nem Neked szólt. Akinek, az meg tudja jól.
Tehát bocsánatot kérek az áthallásért. Teljesen véletlenül kerültél egy kosárba. @ Tunerman Miután egy olyan munkát és módot utánozok, ahol mondhat a fizika, amit akar, nincs jelentősége. A valóság azt mutatja, hogy valakinek a munkái meg nagykörű elismertséget hoznak, van aki meg jól tudja a fizikát. Idézek a "mentoromtól" 3 évvel ezelőttről: Idézet: „Rövid idő alatt rájöttem, nincs elhanyagolható részlet. Külön tápegységeket kell használni minden fokozatnak, szerintem külön trafót is, ezt sokan ellenzik, mert az elmélet mást mond. Kit érdekel az elmélet ? Minden alkatrésznek kiválónak kell lennie, és nem a legdrágább a legjobb. Nem a megmondó embereket kell hallgatni, ez a legfőbb szabály !” ... Idézet: „A kapcsolásokra vissza térve, nem tudok ajánlani sokat, nézze meg a Radford STA-35 Renaissance végfokokat, és az ARC erősítőket. Ezzel kezdtem több mint 30 éve. ” Még valami: Nagyon sok, különböző szintekig eljutott diy-er biztosra veszi, hogy az ő készüléke de sokkal jobb, mint a...Ide mindenki gondoljon tetszés szerintire. Jutott ezzel kapcsolatba eszembe: Egy csomó híres ember, feltaláló, gyártó a készítményét megmérettette és azok helyt álltak. Ezzel szemben sokkal kényelesebb otthon és szűk körben bemutatni és nem a megmérettetés széles útjára küldeni a készítményt, de tudatni, ez egy kuriózum és a világ még nem eléggé érett a megbecsülésére, ezért van itt a sufniban. Nekem csak a jó utánzására futja, beérem ezzel...
Nos, lépek tovább.
Az eredeti bias áramkör helyett egy kicsit jobbnak gondolt áramkört szeretnék készíteni. Az eredetiben 60V-os zeneres stabilizáltból kerül elő a negatív feszültség. Már megint egy ajánlásra (lopkodok feszt ) egy kicsit komolyabb, áteresztő stabilizátorral 100V-ot csinálok, majd az eredeti (vagy bármelyik) kapcsolás szerint a kimeneti osztó segít változtatni, beállítani a biast. Annyi a kimeneti osztópontra kis értékű nF kerül még, ami nincs a rajzokon.
Sziasztok kedves Mesterek!
Vásároltam egy csöves előerősítő kittet 6J1 csővel szerelve abban kérném a a segítségetek hogy mire tudnám cserélni,ha egyáltalán kell vagy érdemes-e,vagy mire figyeljek az összszerelésnél. Vagy jól van az úgy ahogy a kicsi kínai megalkotta. Segítségetek és építő jellegű hozzászólásokat nagyon köszönöm,és természetesen minden segítséget köszönök. Üdv. Zsolt
Amíg ideérnek a Mesterek, annyit néztem ki a dologból, csekély különbséggel a következő csövekkel helyettesíthető:
6AK5 ; CV850 ; EF95 Radiomuseum.org-ról
Nagyon köszönöm,és érdemes-e cserélni ha beszerezhető,fellelhető bármelyik is.
6AK5 beszerezhető, és jó helyette. Próbáld ki, nem egy drága cső.
A hozzászólás módosítva: Jan 29, 2018
Sajnos csak hirtelen kútfőből, ami eszembe jut: 6Zs9P, 6Zs43P és 6Zs52P. Ezek orosz csövek, a bekötésük nem tudom, hogy viszonyul a tiédhez. Illetve az adataikat sem, csak ötletadónak szántam a késöbbiekre. (Az is lehet, hogy totál butaságot mondok
)Szóval szerintem üzemeld be a kittet, hallgasd meg, aztàn mehet a tuning A hozzászólás módosítva: Jan 29, 2018
A kimenőtrafóban alkalmazott vékonyabb, továbbá rosszabb és instabilabb szigetelőképességű prespán p/sz szigetelés miatt sohasem aggódtatok ennyire ... milyen érdekes!
)
Az egyenirányított csúcsfesztől, a C1 előtti soros ellenállástól + a trafó belső ellenállásától függ. 50µF fölé ne menj soros ellenállás nélkül
Soronkénti szigetelés esetén az jó.
Nem aggódom, csak néha megjegyzést fűzök néhány látható tudható dologhoz. Néha a sötét szobában kergetem a fekete macskát, de fel tudom kapcsolni a világítást és az már azért valami! ![]() Üdv!
Nagyon összebarátkoztunk az STA25 Radford Renaissence erősítővel.
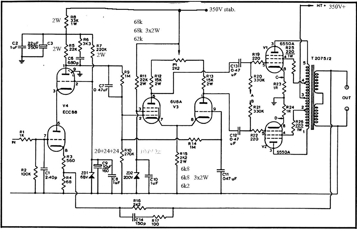
Az ős megoldásban rendkívül spártai a kivitel, ezt nyomtattam most le, a meghajtást, f.fordítót a vége majd tetszés szerinti lesz, amivel megcsinálom. 6550, vagy 6P3C-E, majd meglátom, vagy felváltva. A táp eredetileg annyira mellbevágóan egyszerű, hogy a későbbiekben a Gyártó se hitt benne és kicsit törekedett az oldalak szeparálására, de továbbra is egy trafó szolgált. Később megpaprintották fojtóval, illetve az előfoknak stabilizátor áramkört csináltak, nem sima RC szűrést. Ezt annyira snassznak gondoltam, mielőtt a változatoknak, vagy az ST35-öst megnéztem volna, hogy az elejét külön trafóról és stab tápról tervezem. A hálózati trafó annyira hegyomlás kinézetű a kimenőkhöz képest a fotókon, hogy első nekifutásra egy ca. 25cm2-es EI150-est tekerek hozzá. Aztán, ha még egy ST-t összehozok, akkor a variánsakkal színezem a meghajtást. Ott már áramgenerátort (?) használnak az SRPP anódban és a jelet a két csőfél anód-katód kapcsolatából viszik tovább. A magasabb tápfeszen kívül sokat nem modernizáltak rajta, de így kezdésnek jó lesz a régi klasszikus darab is nekem. Volt a későbbiekben (35) az SRPP-ben ECC81 is, de f.fordítónak következetesen az ECF82(6U8) használták, bejött. Ami képet most találtam hirtelenjében, ott már huncutkodik egy fojtó is a tápban, eredetileg csak semmi szeparáció nem volt, vagy röstellték, nem rajzolták le, ki tudja. Mindenesetre a monoblokkolás előtt ezt az egy trafós tápot is megcsinálom, nehogy rám száradjon ez a böhöm vas. Fojtót is csempészek a tápba... Kimenők M102B méretben lesznek. A hozzászólás módosítva: Jan 31, 2018
@ Cinema, Tunerman, csövező Kollégák!!
Kérem a véleményetek, ez mennyire állja meg a helyét? Nyilvánosan hozzáférhető oldalról metszettem, szerintem az "Alkotója" nem is haragszik, ha nem pontosítom a helyet. Bár, büszke rá. Cccc... Remélem tanul belőle, aki csöves nyákot szeretne csinálni...
Tehát mit is építesz??
Idézet: „Nagyon összebarátkoztunk az STA25 Radford Renaissence erősítővel. Az ős megoldásban rendkívül spártai a kivitel, ezt nyomtattam most le, a meghajtást, f.fordítót a vége majd tetszés szerinti lesz, amivel megcsinálom. 6550, vagy 6P3C-E, majd meglátom, vagy felváltva.” Idézet: „Mindenesetre a monoblokkolás előtt ezt az egy trafós tápot”
Mi a gond a Hipersil kimenőkkel? Mindenhol dicsérik..
|
Bejelentkezés
Hirdetés |








A holmijai néhány millióba mérhetők, nyilván itt közülünk is számtalan ugyanekkora tudású diy-er van. Csak őket - engem se - nem érdekli az országos-világi elismertség, pénz, dicsőség. 










