Fórum témák
» Több friss téma |
Fórum » Propeller Clock
Lemaradt az előző hozzászólásomból:
DS1621 elvileg működőképes panelon a bekötésének kialakítása: itt az 5-6 és 7-8 van összekötve. A nevezett lay fájlon pedig 5-8 és 6-7.
Nem tudom, lehet hogy hibás. De működik. Én nem tudom megállapítani egy kapcsolási rajzról jó-e vagy sem.
Ime az eredmény: Ez az enyém
Neked van alkatrész listád? Én mindent a Lay fájlról szedtem összes. Összes nyákra? Mire gondolsz? Nem tudom mit és hogyan szeretnél megépíteni nekem nincs bázis. A rotort egy HDD motor hajtja az energia átvitel Wpower a Hátlapján az órának csak a motor vezérlő és a Wpower áramköre van
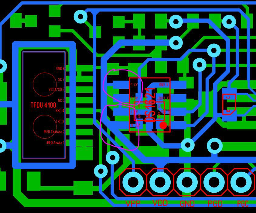
Most is a lényeget akarom leírni: kapcsolási rajz, amely működőképes, ehhez van egy kész panel, és ellenőrizni, hogy a kettő köszönő viszonyban legyen egymáshoz. A másik: az alkatrészek. A panel nem teljes egészében tükrözi az alkatrészek típusát. Pl. a fenti ominózus képen a DS1621 alatt mi azaz 5 lábú alkatrész és típusa: SCL, ALERT, GND, VDD, SDA feliratokkal? A TLE4905G alatt mi az a e-c lábú alkatrész, és típusa? És még nem is néztem át teljesen!
A fentiek alapján ezért kellene egy rajz, és alkatrészlista! Mert így nehéz egy aránylag hozzáértőnek is így első nekifutásra, mert sok minden felvetődik benne ... Bemutatod a Tiedet, működik! És valójában mennyiben tér el az itt a fórumon, neten megtalálható verzióktól? Ezt még tulajdonképpen senki nem ecsetelte, és írta le.
Igazat kell adjak neked valóban nem jó.
A DS1621 bekötése és a fénykép és a lay sehogyan sem jön össze. Megkérdeztem patexatit azt mondja valóban kellett módosítani valamit 5-6-7 GND 8 VCC. Most már tudom nekem miért csak egy smájli van!! MOD: Ismét szólunk, hogy írásjelek, kis és nagybetűk használata kötelező! A hozzászólás módosítva: Feb 1, 2018
Moderátor által szerkesztve
Beszéltem patexatival holnapra megnézi mi lett ott átmókolva
Köszi, remélem lesz valamilyen kapcsolási rajz is!
Több módosítás is van, például a DS1307 táplálására is van több verzió.
Mikor élesztettem az órát tökéletesen ment egy ideig. Majd fel vett egy olyan szokást, hogy a pontos idő helyett 50:10:00 mutat. Sokáig találgattuk! Mi a fene baja van? Kiderült! Az óra IC 3V tápot kell kapjon ezzel nincs is gond ha beteszed az elemet a tartóba. De a nyákon az elem helyére tehetsz kondit amit a rotor tápjáról töltesz fel minden rá van tervezve a panelra. De ha elemet teszel ez a pár dióda nem kell! Esetemben mindent felraktam és ezt a töltő áramkört is. Túl töltődött az elem közel 4V lett a 3V és ettől megbolondult az óra. Levettem egy diódát és minden rendben megy
Egyszerűbb, de nem pontos bekapcsolás időzítő.
Idézet: „... a DS1621 alatt mi azaz 5 lábú alkatrész és típusa: SCL, ALERT, GND, VDD, SDA feliratokkal?” A panelre MCP9800 is beültethető, ez az a bizonyos 5 lábú alkatrész. Csak az egyik kell és a program a DS1621 -re készült el. A DS1621 címe az A2, A1, A0 lábakra adott jelszintektől függ. Müködik minden kombinációban, de a program a A2=0, A1=0, A0=1 címet használja. Idézet: „TLE4905G alatt mi az a e-c lábú alkatrész, és típusa?” A TLE4905G egy hal érzékelő. Ehhez a bázison egy állandó mágnes kell. Ide egy infra fototranzisztor is beöltethető, amihez a bázison egy iftra LED kell. A HAL -os megoldásnak van egy hátránya: A rotor megállításánál a HAL még szolgáltatja az "index" pulzusokat a lassuló fordulat mellett is, a kép "összesik". Az infra LED -et még teljes sebesség mellett kikapcsolva, a megjelenítés még a teljes fordulat ellenére eltűnik. Naptár helyén DS1307 vagy MCP7941X is használható, a program felismeri a beültetett típust. Az MCP7941X esetében a korrekció beállítható. Apropo: A program regisztrálandó Kly oldaán. Ha nincs regisztrálva, néhány másodpercenként újraindul.
Köszönöm a választ, kezd összeállni a propeller clock ...
Így kell bekötni patexati adta az infót
Még egyszer megkérdezem: Komplett kapcsolási rajzhoz egyáltalán hozzá lehet jutni, amelyen minden áramkör megtalálható? Ehhez a kialakított változathoz, amely működik Neked!
Története van a fejlesztésének:
A kapcsolást és a panelt Kly készítette és dokumentálta a saját oldalán. Ahogy írtam, egy illesztő fokozat kimaradt a tervből, így a IrDa nem használható. Patexati tervezett hozzá egy sokkal kisebb rotor panelt, többféle megoldáshoz (RTC, HAL/Infra) és más (akkor könnyen beszerezhető) LED meghajtót használt(unk). Ehhez szerintem nem készült kapcsolási rajz... A bázist egy másik megoldásból vette és ehhez az órához áttervezte a ventilátor háza alá építhetőre. 16F88 -as bázishoz képest a felsorolt dolgokat változtatta meg. Alapvetően távirányítós kezelésre tervezte, de készített egy RS232 illesztőt is hozzá. Az emlékeim szerint még BlueTooth modullal is kísérletezett.
További adottságok a rotorhoz:
- A forrása nem hozzáférhető, pedig van benne néhány hiba. - Egyes fordulatszámokon a kép nem ér össze. A fordulatszám állításával lehet megoldani. - Az óra Philips RC5 kódokat használ, a címe 20. Nem lehet állítani. A parancskódokat sem. - A menük nem a már beállított értékre állnak be a belépéskor hanem az első menüpontra. Igen nehéz a beállítás. - Az órán megjelenő fényes pontok, reklámszövegek tervezetten jelennek meg, letiltásukra nincs mód. - Igen kényes a tápfeszültségre és jelentős áramot vesz fel. - A felületszerelt dsPIC a panelre való forrasztás után programozható fel. Mivel jelentős kapacitás kell a táp szűréséhez, a PICkit2 vagy PICkit3 önmaga nem fogja tudni ellátni tápfeszültséggel (a visszaméréshez képest túl későn áll be a feszültség). Egy segéd tápegységről megtáplálva lehet programozni. - Az ICSP csatlakozó egy soros IC foglalatból tört darabhoz igazítva készült. A nagyobb furatokba jó mélyre beültethető.
Köszi, ezzel a project be van fejezve,
Nem vaqy túl lelkes
![]() Levettem a DS1621. Átalakítottam alatta a huzalozást majd vissza a helyére. Működik a hőmérséklet mérés. Mikor mi építettük ezt az órát akkor tette közzé Patexati a nyákot kly hozzájárulásával és kaptunk hozzá élő támogatás többünk kész nyákot is. A hozzászólás módosítva: Feb 2, 2018
Moderátor által szerkesztve
Hát ezek után nem vagyok lelkes! Ha valamit meg akarok építeni, akkor szeretem, ha rendelkezésre állnak információk. De azt, hogy ez, meg az, ez akkor így, akkor meg úgy, alkatrész ilyen, meg másik, kapcsolási rajz nincs, alkatrész jegyzéket szedd össze az eleve rossz nyák alapján, amit le is írnak, valószínű rossz tervezés, tuti működik, mindjárt megcáfolta valaki, valami nem úgy működik ... stb. Ha le van védve a projekt, akkor megértem, illetve ha nem hozzáférhető, csak ellenszolgáltatás árán, akkor lehet közölni privátban.
Röviden ennyi ...
Ne velünk perlekedj, a fejlesztője - Kly néven volt itt a fórumon - már rég elhagyta ezt a fórumot...
Egy költői kérdés: Ha Kly programjának forrása nem elérhető, de a program fut a Patexati féle panelen, mekkora eltérés lehet még a kapcsolásban? A hozzászólás módosítva: Feb 2, 2018
Ezért nem készült cikk belőle mert nem volt kedvem utólag rajzokat és egyebeket készíteni. A táplálása elég bonyolult de nem lehetetlen..Aki nekiáll saját felelőségére csinálja..A működésével kapcsolatban annyit,hogy 4-5 példány üzemel..Vannak csikkek ott rendelkezésre áll minden információ..Ehhez nem..
Aki keres, az talál:
Regisztrálás és aktiválás nélkül is működő verzió. A 322. oldaltól (2014 március) lehet olvasni arról, hogy KKobra és Micsof milyen problémákkal találkozott, amikor a saját óráikat építették. Mindketten megküzdöttek az összessel és szépen működik az órájuk.
Egyébként maga a kapcsolási rajz anno nekem is hiányzott, de aztán kiderült, hogy valóban teljes mértékben felesleges.
Az viszont biztos, hogy egy olyan nyáktervet kell beszerezni, ami tuti, hogy hibátlan, és abból már lehet összeírni az alkatrészeket. Nekem a 2550-es bázis, és a hozzá tartozó 886 SMD rotor azóta is teszi a dolgát. Adatkapcsolat ki van építve, ráadásúl az építés kezdetéhez képest rengeteg finomításon ment át a program, és pár újonnan beüzemelt funkcióval bővült Bővebben: Link Majd jött a következő kihívás:Bővebben: Link És végül a lehetetlen, ami mégis lehetséges:Bővebben: Link Remélem eltelik 1-2 év, és előkerül még valami brutális cucc az okosok tarsolyából. A hozzászólás módosítva: Feb 3, 2018
Kérésre.
Megelőzve 1-2 kérdést. 1. Hex is van, de csak majd a maga idejében. ![]() 2. Bázis nyákja rendben van. A két verzió között az U7 a különbség, mivel sóher vagyok inkább átalakítottam a nyákot anno, ugyan is az SMD tokos RTC olcsóbb volt anno. 3. a rotoron nem szükséges minden részt kialakítani, mivel ez a bázis tud vele kommunikálni a tápot adó tekercsen keresztül. Elhagyható dolgok a rotor paneljáról: elem, RTC a hozzá tartozó finomságokkal együtt, hőmérő, TSOP, infra led, jobb/ bal irányt adó ellenállatott nem kell beültetni. 4. A bázis és a PC közötti kapcsolatot BTM modullal kialakított kapcsolatra kialakított bázis is készült, de az nem tudom felkerült-e ide. 5. Buzzer csak ízlés szerint. Én inkább csináltam hozzá egy elektronikát, mert az enyémbe nem volt benne a kis áramkör ami berezgeti. Ez a kis panel szépen ráillik a 886 nyákjára mindenféle faragás nélkül. Viszont ha olyan a buzzer ami gyárilag tartalmazza ezt a kis elektronikát akkor felesleges az áramkör külön kiépítése. 6. Van egy kapcsolási rajz is, de a nyáktervhez kell ragaszkodni az a biztos ami azon van!! A hozzászólás módosítva: Feb 3, 2018
Kérdés: a DBF9 bekötése (J5) a 16F886_base.lay-on hasonlóan az smd változatánál a nyák jó vagy a Base_alarm_886.jpg rajz a mérvadó?
Nyák-on a DBF9 2-es érintkező R28-R29-re megy, 3-as érintkező az R27-re, a kapcsolási rajzon fordítva van!
A Base nyák-on mi a szerepe a D16/1 és D16/J-nek?
Világit (d16/1), már ha beülteted persze. Itt találsz pár képet róla.
Idézet: „Nyák-on a DBF9 2-es érintkező R28-R29-re megy, 3-as érintkező az R27-re, a kapcsolási rajzon fordítva van!” Fogalmam nincs ezt a részt ki se kelett volna anno építenem. Ma már teljesen felesleges, mivel a közelemben 1 gépen sincs RS232 port, viszont valaki biztos megmondja neked, hogy az jó van-e úgy ahogy. Én mai fejjel már tuti nem építeném ki. Inkább az attika által kiépített, és tesztelt BTM modulos részt tenném oda! A hozzászólás módosítva: Feb 4, 2018
Nyák-on D1-D4 és még párhuzamosan a dióda híd ...?
Azt rakod bele, amelyik neked szimpatikus. A nyák tudja fogadni külön a 4 diódát, vagy egy tokban, természetesen csak egyiket kell beültetni. Vagy egyiket se attól függ, hogy miről akarod táplálni az órát.
A hozzászólás módosítva: Feb 4, 2018
Ezen ábra szerint a panel a jó.
|
Bejelentkezés
Hirdetés |
















