Fórum témák
» Több friss téma |
Mielőtt kérdezel, a következő két dolgot ellenőrizd!
I. A helyes tápfeszültségek megléte.
II. A kimeneten van-e egyenfeszültség.
Élesztés.
Pont ugyanaz a bd249-250mint a Tip 35-36, csak más jelölés
Szia! Rámértem a relé lábaira. A puffertől mértem. Amikor leold akkor a pozitív nem mérhető csak a negatív.
Közbe rámértem 3db ellenállásra is. A rajzon R114 1K Ohm helyet 689 Ohm mérhető. Az R115 691 Ohm. R137 3.9K Ohm helyet 1.92K Ohm.ott. (R114-R115 eléggé forró) A hozzászólás módosítva: Feb 5, 2018
Akkor nem a védelem áramkörben van a hiba. A rajz alapján le tudod követni hol szakad meg a pozitív táp aminek állandóan jelen kéne lenni a hangszóróválasztó állásától függően?
Igen.
Ha úgy nézzük akkor még egy típuson belül a gyártók közt is van némi különbség. Viszont mindkettőre igaz, hogy próbálnak hasonló karakterisztikájú PNP/NPN párokat gyártani.
Na ez ebben az esetben nagyon nem igaz borasztóan másként viselkedik az npnés pnp teljesen másként változik az erősítése az áram függvényében szokták is mondani nagyon nem valók egy komplementer párnak nézzétek mag a görbéket. Hazsnálják, mert a negatív visszacsatolás sok mindent elfed de messze nem ideáli
Nézz meg egy 21193 21944 párt pl. vagy akár mj4281 és párját.
Ezektől láttam már rosszabbakat is.
Ennél én is de ilyet még nem láttam ezekre a tranyókra
csak sokkal rosszabbakat ugyenerre..na most megnéztem pár újat, mostanában ugy tünik tényleg jobbak az együttfutások régebben ez nagyon nem így volt.. A hozzászólás módosítva: Feb 5, 2018
Ez az MJL4281A/MJL4302A páros viszont tettszik! Egész jók az adatai is.
A hozzászólás módosítva: Feb 5, 2018
Úgy látom ezt már a kínaiak is tudják. Rengeteg a hamisítvány.
A Hangszóró választót ha off állásba teszem, feltekerem a hangot és leold a kis relé.(K3) a rajz alapján.
Az ára alapján marad a tip páros egyenlőre.
![]() Köszi srácok a megerősítést!
Akkor átmeneti ellenállás van a pozitív tápágban, ami akár egy rossz forrasztás is lehet.
Elindulsz a C91 10000 µF puffertől és a K3 relé lábáig leköveted az áram útját. Mikor leold a relé, feszültségméréssel behatárolod a szakadás helyét.
Szia!
A TIP35-36 mostanság a helyettesítő komplementer párja a BD249-250-nek. Ahogy fent említették, tökéletesen helyettesíthető, csak bétára érdemes összeválogatni! Viszont ha szánsz rá kicsit többet, érdemes az MJ15003-15004 párost alkalmazni. Nagyobb a disszipációs képessége, nagyobb feszültségeket is elbír és a hangzása minőségi szintekkel jobb szokott lenni a DB-nél. Hosszú távon (pláne saját használatra) megéri a befektetést!
Árban nem sokkal drágább a BD-nél a 2sc5200 és párja és az is sokkal jobb
Ezek árban és tudásban is a BD és a sokkal drágább 15003 illetve mj4281 mj21193 között vannak A hozzászólás módosítva: Feb 5, 2018
Úgy van!
![]() És akár ezt is meg lehet belőle építeni...
Tetszetős! Nálam is szerepel az "5 éves tervben" de még csak az alkatrészbázisig jutottam el... Majd ha elfogy a javításra várók hada...
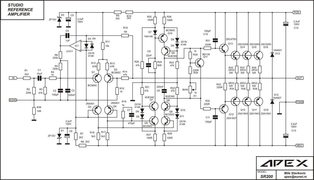
ezzel a kapcsolási rajzzal most erősen más irányba tereltetek.Ahogy olvasgatom ez a végfok méltóbb lenne egy angol hangoskodó sub meghajtására. 4 ohm-ra is dolgozhat? Bár dupla tekercses a hangszóró és sorba köthetőek a tekercsek... ![]() Rendelek is ebből 2sc5200, 2sa1943 párosból egy pár darabot és tovább gondolom ezt az APEX SR200 erősítő megépítését is.
A 4ohm nem jelenthet neki akadályt, viszont nem tudom mit szeretnél vele hajtani. Alapjában véve egy ilyen "kis"monoblokkra 8 ohmból 300watt, 4 ohmból 4-500watt teljesítményű hangsugárzó már ildomos ha tartósan (bulikörülmények) használod órákon át...
Egy wharfedale evp-15sb st várja erősítőjét a raktáramban.
A 8 ohm 200W is jó lehet már, mert elég érzékeny a hangszóró a ládában. A 300W ha kijön belőle akkor elég egy ilyen "kis" monoblokk nekem ![]() 8 ohmra kötve 400/800W a hangfal.
Sziasztok!
A kérdesem a következő lenne. A következő kapcsolassal bármilyen komplementer tranzisztoros végerősítőt hídba lehet kötni? Visszacsatolás kell-e neki, vagy valami féle módosítás ? Ez egy autós erősítő kapcsolásából lett kivágva, probáltam már egy kinából rendelt végfokkal hidbakötni, de sajnos az egyik csatornát tönkre tette, pár percig müködött, mikor jelet adtam neki, megjelent a kimeneten az 5 voltos egyenfeszültség, aztán csak búgott, akár mit is csinltam vele, viszont ha külön külön probálom használni, tehát nem hidkapcsolásként, ebben az esetben nem volt probléma, csak mikor az egyik végfokra a hangszóró + részét, a másik végfokra a hangszóró - részét kötöttem, mint ahogy az autós erősítőkben szokás. Lehetne-e ezt úgy használni, ahogyan az autós erősítőkben van ? A hozzászólás módosítva: Feb 6, 2018
Lehet, hogy olyan erősítőt kötöttél hídba,ami már eleve abban volt és azt nem lehet mégegyszer, a másik, hogy azért hídban ugye négyszeres kimenő teljesítmény lenne, ezért nem szabad ész nélkül használni, mert az áramterhelhetőséget könnyen túllépjük
Akkor azért ment tönkre az invertált ágban lévő végfokozat. Ez a végfokozat volt.
A hozzászólás módosítva: Feb 6, 2018
Ezt lehetne hidalni,csak óvatosan kell hajtani mert nem fog tudni az eredetihez képest dupla teljesítményt, a nagy kimeneti áramtól pl elszállnak a tranyók tulterheled. Kivehető belőle dupla impedancián az egyszereshez képest dupla teljesítmény. Ez ha jól emlékszem 50W-os vég akkor hidalva min 8 ohmon kaphatsz 100w-ot
Ismered ezt a végfokot ? +-30 voltrol megy most az egyik fele.
Tudsz esetleg olyan kapcsolast, amit hidba lehet kötni, és birja a 4 ohm-os terhelést?
Ez egy jensen végfok rajza, ez már elbirná a 4 ohmos terhelest? Mekkora teljesitménye van ennek ?
A hozzászólás módosítva: Feb 6, 2018
Sziasztok!
Nagyon nem ide vág a téma, de mivel itt biztosan van élet, ide tenném fel a kérdést: - keresek Panasonic WM61A-hoz kalibrációs fájlt, LSPLaB programhoz. - Vagy esetleg keresek olyan mérőmikrofont megvételre, ami tudja a gyári paramétereket. Köszönöm.
A gyári ládával együtt vagy csak önmagában? Adatlapot sajna csak ládával együtt találtam, az alapján a 131dB-t kicsit soknak tartom a ládának. Viszont ne vessz bele a számmisztikába, fölösleges. Ha sikerül összeszedned egy jó hatásfokú hangsugárzó rendszert egy ilyen Apex végfok kiszolgál egy komplett kisebb rendezvényt. Én 2X120 wattos saját építésű cuccal zenéltem be egy kisebb (100-120 nm-es) rendezvénytermet. Szóval 200 watt teljesítmény szomszédpusztító tud lenni!
Sziasztok!
Szereztem a minap egy Castone CPA500B dobozt, és szeretnék építeni bele valamit, személy szerint megpróbálkoznék egy D-osztályú erősítővel, viszont (viszonylag) könnyen elkészíthető bevált kapcsolást nem igazán találtam.Esetleg ha valakinek lenne hasonló elgondolású (én olyan 4-500W-ra gondoltam) és segítene ebben azt megköszönném! ui:Még nincs eldöntve, AB osztálytól sem zárkóznék csak a fűtése nem annyira tetszik Ha esetleg ilyen lenne valakinél azt is szívesen fogadom Köszönöm a segítséget!
Sziasztok,
Van egy Sony F419R erősitőm, van hozzá Sony tuner, Sony deck Panasonic Dvd lejátszó, Sony bakelit lemezjátszó, És szereztem hozzá egy X4-Tech EQ-1000 Equalizer, hogy tudnám összekapcsolni az erősitővel? Hogy az összeset kezelje? Egyáltalán lehetséges? Nincs rajta külön EQ bemenet az erősitőn, de valaki azt mondta hogy a deck en lehet váltani a csatornákat, de hogy? |
Bejelentkezés
Hirdetés |




Nézz meg egy 21193 21944 párt pl. vagy akár mj4281 és párját. 


ezzel a kapcsolási rajzzal most erősen más irányba tereltetek.



Ha esetleg ilyen lenne valakinél azt is szívesen fogadom 





