Fórum témák
» Több friss téma |
Azért valljuk be, hogy a hangszín szabályzó eliminálásához szükség van jó hanganyagra, valamint jó hangsugárzóra/ fülesre. A Jugoszláv nyomású lemez, vagy a kétszer másolt kazetta nem volt alkalmas ilyesmire. Bár volt néhány jó hanganyagom is, de mindig nem hallgathattam azt. Ma már nevetséges, de harmonikus dúsítót is használtam, mert gyakran nem volt semmi 10 kHz felett.
Hát igen, tengeri herkentyű kísérlet, vagy zenehallgatás.
Nem azonos az eredő villanyszámla. Jugoszláv lemez, Barbra Streisand & Bee Gees, nem hittem el, hogy kaptam. Volt egy kislemezem is Streisandal, tán Pepita. Háromszor megpróbáltam a szerelmes asszonnyal egyesülni, de nem ment, a fülem frigidsége gyógyíthatatlan volt. Fájó szívvel adtam el, és vigasztalgattam magam a kislemezzel. Az én tapasztalatom, lelkem véleménye, a rossz anyagon csak rontani lehet, a tekergetéssel. Amit látszólag jobban szól, az távolodik az eredetitől. De ez csak az én véleményem, és zenehallgatásra vonatkozik, nem bulizásra.
A katonaságban csípős paprikát tettünk az íztelen levesbe, hogy legalább valamire hasonlítson.
Akkor az ott volt a térhatású mp3. Nálunk a századprancsnok volt a hőstenor, kicsit borízű fátyollal a pléhrezonanciás felharmónikusban erős, de oly szívhez szóló hangjával.
Na de akkor ez olyan szép volt.
Ha nincs kedved számolni, tennék egy (két) megjegyzést:
A vizhűtésnek van ugynevezett radiátora. Akkor ennek méretét alakját miért könnyebb számolni, mint egy közönséges bordát? Illetve, ne keverd ide a PC-t. Ahhoz kész szettek kaphatóak, míg nekünk gyartatni kellene a hütőblokkokat. És mivel nem árt ha az vörösrézből van, se anyagárba se munkadíjba nem érné meg, ha egyáltalán elvállalják az ilyen munkát (óránként 10ezer ft egy CNC-s munkadíj, ami már profi). Ha valóban nem az a cél hogy szobahőre hütsünk. Mert ha igen akkor ugrunk az előző hsz-emre. A hozzászólás módosítva: Ápr 4, 2018
A radiátorral esetleg annyival könnyebb dolgod van, hogy sokkal jobban szabályozhatod a hűtendő felület hőmérsékletét, mint egy kész bordával. Ami, ha nem stimmel ugyan mit tudsz vele tenni?
A pc nem lett idekeverve, főleg a hozzád címzett hozzászólásban. Az másnak volt válasz, hogy miért kell egy erősítőnek lubickolnia. Azért szerintem egy hobbista sok mindenre képes, nem kell rögtön cnc-ért kiálltani. Urambocsá kész pc-s szett felhasználásával. ![]() Amúgy ezen kívűl, mi is az, amiért nem érdemes esetleg vízhűtésben gondolkozni? Mert erről egy szó nem esett.
Azért megsértődni nem kell mindjárt, elnézést kérek hogy továbbolvastam a fórumot és volt merszem megemliteni egy hozzád intezett válaszomban egy általad megemlitett dolgot.
Egyszerűen gazdaságtalan egy ilyen vizhűtő, de azért megnézem amit otthon farag magának a hobbista reszelővel meg fűrésszel. Noha azt is belátom, a tűrésküszöbünk lehet nem egyforma. Ugyanakkor elismerem, egy olyan vízhűtés mely magasan tartja a hőmérsékletét a végfoknak hasonlóan a leghűtéses kivitelhez, hasonlóan elérjük vele a célunk. Más kérdés hogy a kérdezőnek a pontosabb magasabb hőmérséklet elérése volt a célja vizhűtéssel vagy a magasabb hőmérsékletű A osztályú működés "lehűtése"? Én nyilván a második esetre válaszoltam, te pedig itt találtál fogást a mondandómon, jogos nem voltam elég körültekintő. Szóval ott tartunk, hogy akkor most a radiator felületét miért könnyebb kiszámolni? Mitöbb, hogyan gyártod le az egyedi méretet? Azt csak remélem, hogy nem ventillátorral hütve gondolod a szabályzást. Mert nem igazám vilagos mire gondolsz. Várom az első tapasztalatokat a vizhűtött erősitővel kapcsolatban, mert egyébként a kisérletezés ellen semmi kifogásom A hozzászólás módosítva: Ápr 4, 2018
Lehet a hűtőkörben esetleg valami vezérelt szelep, mint ahogy az autók hűtőrendszerében. Ott is a motor jobban szeret dolgozni 80-90 fok körül. Addig csak mérsékelt áramlást enged a termosztát. Tulajdonképpen így elég hamar elérhető az üzemmeleg állapot, majd ezt követően stabil marad évszaktól függetlenül.
Hogy miért jut kettőnknek is az eszébe az autó, a vizeserősítőről?
Bár én nem támogatom a meleg tranzisztor elvet, kétségtelen hogy rengeteg tranzisztor áramerősítése lineárisabb melegen. De ha optimalizáljuk a hűtést meleg tranzisztorra, akkor klimatizálni kell a szobát, hogy nyáron ne süljön meg.
Szivattyú nélküli keringetés is lehetséges lenne, csak jól kell elrendezni a vízes rendszert.
Tudod Béla, én inkább kiválogatnám, hogy melyik nem igényli a vizesnyolcast. Persze lehetne akár olajjal is próbálkozni. Meg ahogy mondtad a számítógépeknek is előnyére volt a klímahelység, tehát az az erősítőnek sem hátrány, csak hallgató kabát az nem árt majd ott, meg azért annak hangja is van. Én maradnék a zenehallgatásnál, meg a kondik, meg a drótok olcsóbbak is.
Léteznek(-tek) folyadék hűtésű erősítők. A '80-as évek végén vettem az akkori "cégemnek" egy Hitachi-t - sajnos a típusára nem emlékszem - az folyadék hűtéses volt, oldalanként 1-1 pár audio fettel. A hűtőtönkön volt áthurkolva egy 1 cm körüli vastagságú rézcső, melynek a másik hurkán rengeteg 0.6-0.8 mm-es alumínium lamellák adták le a hőt. A keringtetést a cső néhány fokos megdöntésével érték el. Rá is volt írva figyelmeztetésként, hogy vízszintbe állítva használjuk. A hővédelme nagyon sűrűn lekapcsolgatott nagy hangerőnél, de ez inkább az alulméretezés miatt lehetett, nem pedig a folyadék hűtés fogyatékossága miatt.
Tetszett a szerintem korrekt konzekvenciád.
Itt is látható egy folyadék (nem víz) hűtésű erősítő.
Oké, tudtam, hogy van ilyen...
Ez heatpipe-os?
Azt nem tudom mi a neve...
Mindenesetre jól néz ki
Köszi a képet!
Heatpipe hűtés:
Bővebben: Link
Sziasztok!
Valaki megépítette már a First Watt F5 erősítőt?
Hello.
Én még nem, de a bemeneti fet párt honnan tervezed beszerezni?
Az ebay-en néztem, és elérhető áron találtam is.
Óvatosan a tavolkeleti gyártókkal. Sőt, némelyik nyugati is megveszi onnan jóhiszemüleg, majd amikor felébred akkor továbbadja. A vevő meg gondolja, ha nyugati eladó akkor csak korrekt. Én az angliai little diode cégtöl rendeltem rég nem gyártott tranzisztort (ahogy a tied is ilyen). Elkúldte a bolt aztán mikor rámértem az erősitésére, akkor úhy a felét hozta az adatlapban megadottnak. Szóval rozsdás bökőbe hogy hamisat küldött, illetve egy szóra visszafizették az árát.
A kinainál az a menö, hogy a hasonlóan régi 2sj74 -sk170-et árulják de valójában megmérve fura módon a ma is kapható 2sj103 -sk246 görbeseregébe illik a mérés. Magyarul a kinai legtöbbször csak átgravirozza a tokot. Sokat lehet ezekről a hamisitásokról olvasni. Csak óvatosan meggondoltan. Ha elszánod magad és megbizol az eladóban, legalább mérd meg ha megkapod. Ugyanis egy hamis tranzisztor ne rontsa el az esetleg remek erősitőt.
Köszönöm a jótanácsot, amit meg is fogadok.
Sajnos én is vásároltam már hamis alkatrész. Ez egy teljesítmény tranyó volt. 10A-t kellet volna tudnia de 1A-t sem bírt ki, és ezt egy magyarországi elektronikai boltban vettem. Valószínüleg megkockáztatom a vásárlást lesz ami lesz, nem kerül olyan sokba. Tudnátok ajánlani jóminőségű pufferkondit? Márkanévre gondolok.
Megveheted, csak mérd le az adatlap szerint (lehetőleg ne a kis müszereken találhato hfe mérővel mert az nem biztos hogy megfelel az adatlapnak) és győződj meg a tulajdonságairól amiről lehet. Fizikailag mint tokozás gravir és mérhető paraméterek.
Kondemzátorra: nichicon muse (ukw/kw, ufw/fw, ukz/kz) ezek direkt audio kondik, vagy valami jobb fajta bc esetleg sikorel kondi.
Sziasztok ! Boldog Új Évet !
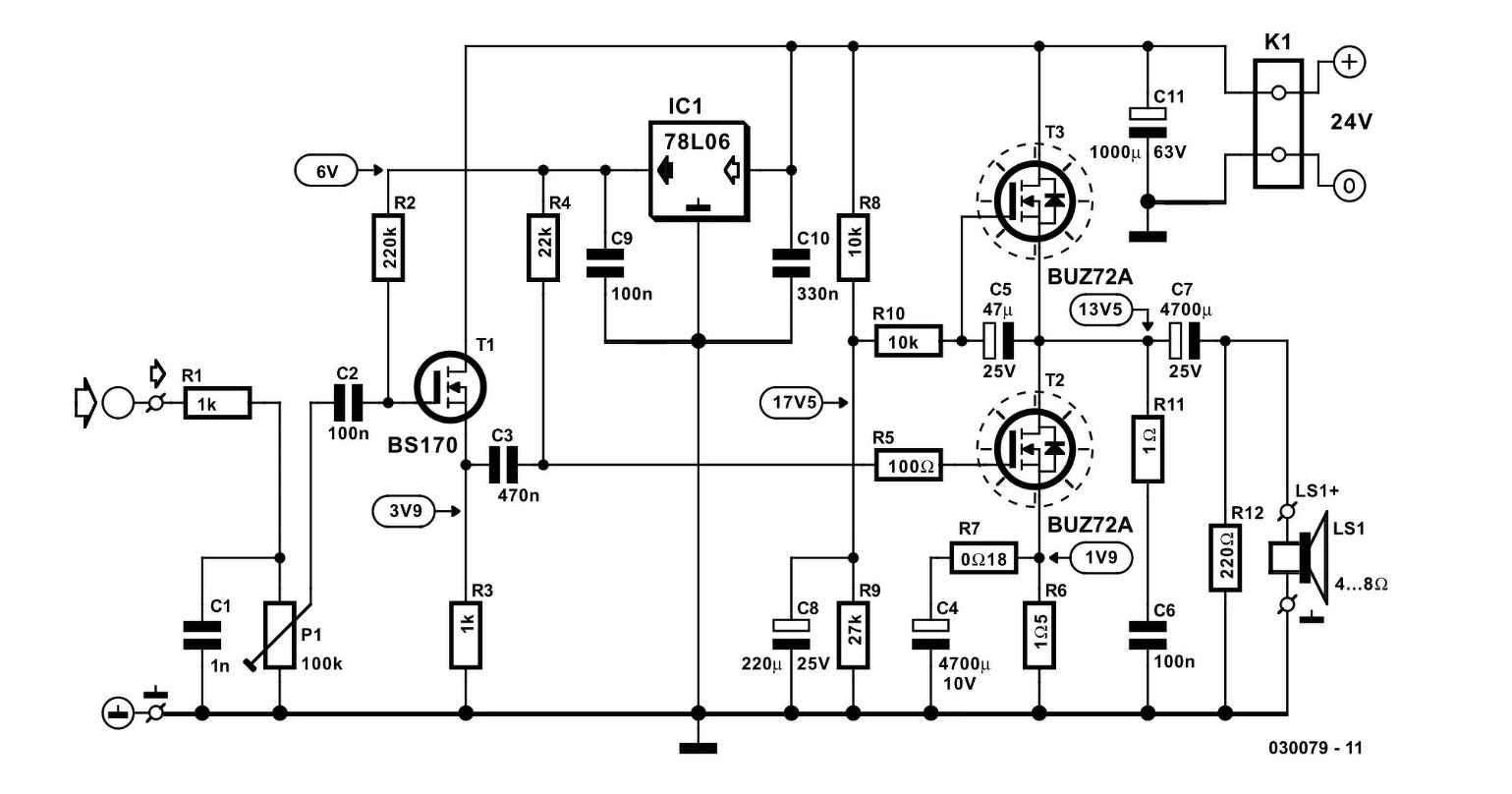
Mi a véleményetek erről az 5W-os FET-esről?
Szia!
Arra jó, hogy elmondhatod van egy "A" osztályú erősítőd. Áramgenerátoros kimenetű, ezért nem ijed meg a kimeneti zárlattól, de nem is a feszes hangja miatt lehet kedvelni. Egy szélessávú érzékeny hangsugárzóval kellemes is lehet. Visszacsatolatlan erősítő, ezért jó lehet a tranziens viselkedése. Ha szereted a szólóhangszerek hangját (egy szál zongora, vagy egy szál furulya), akkor mindenképpen érdemes megépíteni. Ha esetleg bejön a hangja, később lehet nagyobb teljesítményre váltani. Komplex zeneművet viszont nem biztos hogy olyan minőségben visz át hogy azt lehessen mondani róla hogy ez igen. Az erre képes erősítő az nem itt kezdődik.
Egyet értek Tóth Bélával. 5W körüli és "A" osztály kategóriában sok kapcsolást nem találsz a neten. A kapcsolás pozitívumai: Van hozzá nyomtatott áramköri terv. A fetes source követő (Nagy bemeneti és kis kimeneti impedancia.) 78L06 stabilizátorrol kapja a tápfeszültséget és az alsó BUZ72A munkapont beállítása is stabil. Így akár a tápegység egyszerűbb is lehet. Kevésbé kell brummtól tartani. Nem kell kapacitássokszorozót vagy pl. 723 IC-s nagyobb terheltetésű stabilizátor készíteni. Akár a tápegységben az egyenirányító híd után elég lehet egy 10000µF-os kondenzátor is. A 10W-os JLH erősítőhöz képest fele akkora hűtőfelület is elég. A diyAudio külföldi fórumon egyesek kb 5 éve elégedetten nyilatkoztak róla. Én még nem építettem meg.
A vég feteket se kell párba válogatni.
Mint "tothbela" is írta, ez áramgenerátoros kimenetű, mivel T3 kimeneti árama kivezérlésfüggetlen, ugyanis C5 állandó Ugs feszt. igyekszik tartani.
Én mindig belefulladtam az "A" osztályba. Amennyivel szebben szólt az áramgenerátoros kimenetűn egy szóló hangszer, annyival rosszabb volt a komplett zenekar együtt. Ez az "SE" topológia meg kiváltképp hajlamos erre. De ha nem tartalmaz a zene nagy basszusokat, szépen adja a hangszerek hangját. Persze csak ha nem szól mellette egy másik.
|
Bejelentkezés
Hirdetés |














