Fórum témák

» Több friss téma
Fórum » Stroboszkóp gyújtáshoz
 
Témaindító: szunyog2, idő: Márc 26, 2006
Lapozás: OK   18 / 20
(#) Swifter válasza proli007 hozzászólására (») Ápr 8, 2018 /
 
988 ohm-ot mértem. Barna, fekete, piros, arany. A kerámia jelölése 101 AKB. Tönkreteheti ha forrasztáskor nagy hőt kap?
(#) proli007 válasza Swifter hozzászólására (») Ápr 9, 2018 / 1
 
Általában annak látványos megjelenése van, ha megpusztul. Ez a kapacitív csatolás eléggé a kutya vacsorája, vagy kicsi, vagy mindenféle zavart összeszed. De egy strobinál ez nem túl problémás. Ha mérnél is vele (gyújtásszöget műszerrel), akkor lenne gond vele.
(#) Swifter hozzászólása Ápr 9, 2018 /
 
Délután majd letesztelem, villogás csak akkor van ha a vezeték a gyújtókábel mellett van. Majd írok hogy mire jutottam.
(#) berez hozzászólása Ápr 9, 2018 /
 
Köszi "az érdemes-e foglalkozni.."ra adott választ már el is felejtettem.Ma rendeltem a 4011-est
és a többi cuccot,holnap összerakom a watt-félét.Nem lesz gond ha tirisztororos gyújtást
akarok vizsgálni?(1 Babetta meg 1 láncfűrész)
Üdv Berez
(#) proli007 válasza berez hozzászólására (») Ápr 9, 2018 / 1
 
Nem lesz semmi gond..
(#) berez hozzászólása Ápr 10, 2018 /
 
Köszi ,épül(ne) a strobi,de benéztem arendelést,és csak 1 BC639-et rendeltem,viszont van
4 db új BD679A tranyóm,berakhatom ezeket helyette?Köszi ha segítesz
(#) proli007 válasza berez hozzászólására (») Ápr 10, 2018 / 1
 
Hello! Berakhatod, de a BD679-ből 1db. elég, hiszen az maga egy darlington. Eredetileg a két BC639 is egy darlington kapcsolást alkot.
(#) berez hozzászólása Ápr 10, 2018 /
 
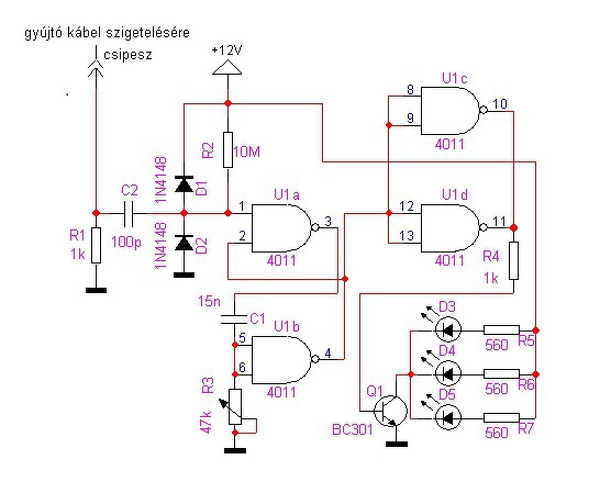
Kösz,hogy ilyen gyorsan válaszoltál.Akkor ezek szerint:Swifter féle nyákon a jobb szélsőt meghagyom,
emitter a "-"-ra,kollektor a ledekre,bázis meg az 1Kohm-ra aminek másik fele a 4011 -re megy?
A hozzászólás módosítva: Ápr 10, 2018

modosít.jpg
    
(#) proli007 válasza berez hozzászólására (») Ápr 10, 2018 / 1
 
Így van. De egyszerűbb lett volna a kép, ha a jobboldalin a B-E pontot rövidre zárod..
(#) berez válasza proli007 hozzászólására (») Ápr 10, 2018 /
 
Hát igen,tényleg , de már beraktam ,meg kellett nézzem a lábkiosztást is ,de kivételesen
talán nem cs.sztem el...
(#) berez válasza berez hozzászólására (») Ápr 11, 2018 /
 
Na, kész lett a cucc a végén átraktam a tranyót a kép szerint,először felvillant egy kicsit
a led(5 led van egy zseblámpából)aztán már nem ,a végén az IC egy hangos pattanás
kiséretében feladta.Köze lehet annak,hogy a sárga pontos 1 Kohm ellenállásból
nagyobb teljesítményűt raktam?(ami volt)nem színkódos,hanem okkersárga vagy 4 mm
vastag.Átnéztem a rajzot,kimértem zárlatra a forrasztásokat minden OK.
A 10 Mohm ellenállásnak biztos 2 ohmot kell mutatnia?(gondolom a dióda miat)
A hozzászólás módosítva: Ápr 11, 2018

ujverzió.jpg
    
(#) proli007 válasza berez hozzászólására (») Ápr 11, 2018 /
 
Hello! Akkor valami fatális hibát követtél el. Mert nem mehetett volna tönkre semmi. A 10Mohm vélhetően az IC, vagy a dióda tönkremenetele miatt lett 2ohm. De az IC csak fordított, vagy túl nagy tápfesztől mehetett volna tönkre. (Fordított tápot a diódák miatt nem kaphat, vagy ha kapott akkor a két dióda is tönkre menet. De ha aksira kötötted fordítva, (akár egy pillanatra is) akkor az kitakarítja az egészet..) Az ellenállás teljesítménye nem számít, sőt jobban tűri az impulzusokat.
(#) berez válasza proli007 hozzászólására (») Ápr 11, 2018 /
 
Szia, egyelőre 12V-os 2A ledtápról próbálgatom,kivettem a diódát így jó a 10 Mohm-os
ellenállás.Figyeltem a polaritásra,nem volt soha fordítva.Van még egy 4011-em lepróbálom azzal is aztán rendelek még belőle
(#) proli007 válasza berez hozzászólására (») Ápr 11, 2018 /
 
A dióda halála vagy a fordított táptól, vagy a gyújtás nagyfesz "beköltözésétől" tud tönkremenni.
(#) berez válasza proli007 hozzászólására (») Ápr 11, 2018 /
 
Végül ahogy nézem az IC-t semmi sem védi a fordított polaritástól,
direktbe megy a + 14 és - 7 láb
Jó ez a rajz?
(#) proli007 válasza berez hozzászólására (») Ápr 11, 2018 /
 
Ez milyen kérdés? A rajz, olyan amilyen. Nincs polaritás védelem. Ha ez Téged zavar, teszel a táppal sorba egy diódát és a tápra egy kondit. És akkor, lesz.
(#) berez hozzászólása Ápr 11, 2018 /
 
Köszönöm a segítséget ,úgy néz ki jó lett végül,9V-os elemmel megy szépen.
2 leddel használom,de ha elé kötök 50 ohmot mindnek nem világít.
Így ellenállás nélkül meg az egyik fényesebb,holnap még próbálkozom.
Ha a potit tekerem éles lesz a kép,de viszont ezt a maradék fényerő bánja.
(#) proli007 válasza berez hozzászólására (») Ápr 11, 2018 /
 
A "nem világít", gondolom azt jelenti hogy nem elég fényesen. Nyilván, ha a Led rövidebb ideig villan fel, akkor a szem azt halványabbnak látja. Ha pedig hosszabb ideig, akkor az alatt a tengely elmozdul és életlen lesz a jelzés. Ez van. Előtét ellenállások nélkül nem használhatod a Led-eket. Jelenleg azért nem mennek tönkre, mert a 9V-os elem korlátozott áramot képes csak leadni. Ha aksira kötöd így, füst lesz a vége. 9V-os elem esetén célszerű egy 470µF-os puffert tenni az áramkörre. Az biztosítani fogja az impulzus ideje alatt, a szükséges áramot.
A hozzászólás módosítva: Ápr 11, 2018
(#) ITI47 hozzászólása Nov 24, 2018 /
 
Sziasztok!
Találkozott valaki egy ilyen CDI gyújtás ellenőrző sztobival? Én megépítettem, működik, de eléggé gyengusz. Reszelni kellene még rajta, akkor talán jó lenne.
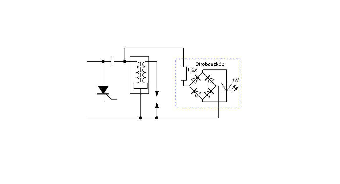
Más. Ha egy ilyen 1W-os Power leddel szerelném az eddigi bevált kapcsolást, nappal is használható lenne?
(#) Vacok hozzászólása Dec 6, 2019 /
 
Sziasztok!
Megépítettem a watt féle stroboszkópot és az a gondom, hogy a jelet sehogyan sem akarja összeszedni. A monostabil beállított időállandó szerint működik, mert, ha a jel bemenetet tápra kötöm egyszer felvillan, viszont a gyújtásta nem reagál. Úgy se, ha a vezeték csak a gyújtás kábel mellett van, és úgy se, ha rátekerek 10 menetet. Amikor a jelet a 100p után vittem be teljesen összevissza villogott és nagyobb fordulatnál el is aludt. Próbáltam növelni az 1k értékét és csökkenteni a 10M-t, eredménytelenül. Egyenlőre egy tervezőasztalon létező gyújtás árakörrel próbálom, amit egy pc táp hajt, de gondolom ennek nem kellene gondnak lennie.
(#) proli007 válasza Vacok hozzászólására (») Dec 6, 2019 /
 
Herllo! Akkor nézd át az áramkört, nincs-e hiba benne. És a gyújtás és lámpa GND körét kösd össze. De a gyújtásjel kapacitív levétele, meglehetősen esetleges eredményt ad. Az áramkört illene árnyékolni, mert mindent összeszed. Villogni lehet így, még ha helytelen időben is villog, de mérni ilyen jeladással aligha. A fordulatfüggőséget pedig számold ki a monostabil idejét hogyan viszonyul a gyújtás megjelenésének idejéhez.
(#) Vacok válasza proli007 hozzászólására (») Dec 7, 2019 /
 
Szia!
Többször átnéztem, a nyákrajzot és minden jó. Megpróbálom majd induktív jeladóval és egy jelerősítő tranzisztorral indítani a monostabilt.
(#) Vacok válasza Vacok hozzászólására (») Dec 7, 2019 /
 
Az alábbiak szerint módosítottam a kapcsolást. Tekercs gyanánt egy pc tápból bontott zavarszűrő ferrit gyűrűt használtam, amelyre 30 menet van feltekerve. A gyűrűn átfűztem a gyújtás kábelét. Ezzel a módosítással tökéletesen működik a kapcsolás. Még finomítást igényel, mert időnként van egy-egy hosszabb felvillanás, de mindent látni, amit látni kell. A monostabil is tökéletesen üzemel, a trimmerrel szépen ki lehet élesíteni a tárcsán a képet.
(#) proli007 válasza Vacok hozzászólására (») Dec 8, 2019 /
 
Hello! Esetleg ezt olvasd el. Én a diódát a bázis-emitterrel tenném párhuzamosan záró irányba. Az ellenállást elhagynám, így a tekercs ellenállása söntöli a bázist. Persze ez csak tipp..
(#) CRU3L hozzászólása Jan 7, 2020 /
 
Üdv mindenkinek!

Gyári stroboszkópot keresek, nem építeni szeretnék. Gyújtást szeretnék motorkerékpárokon beállítani, illetve különböző CDI-k viselkedését ellenőrizném (fordulatszám alapján előgyújtás változtatása).
EZT néztem ki, de elvileg OBD-ből veszi az adatot, veterán motoroknál ez értelmezhetetlen. Létezik olyan stroboszkóp, ami kiírja az előgyújtást (mint a linkelt), de nem OBD-ből?

Előre is köszi!
(#) CRU3L válasza CRU3L hozzászólására (») Jan 7, 2020 /
 
Ha ez így nem megoldható, akkor egy olcsóbb LED-es stroboszkóp is megteszi és kiszámolom én az eltérés értékeit. Viszont kb mindegyik stroboszkóp amit találtam, az xenonos.
(#) dB_Thunder válasza CRU3L hozzászólására (») Jan 7, 2020 / 1
 
Helló!

Nem tudom honnan jött neked az OBD, de az biza gyertyáról dolgozik! Lásd: manual!!!

Red Battery Clip — Connects to battery positive (+) terminal.
■ Black Battery Clip — Connects to battery negative (-) terminal or bare
metal chassis ground.
■ Inductive Pickup Clip — Clamps around No. 1 spark plug cable.
■ Green DWELL Clip — Connects to the negative (tach) side of the ignition coil.
(#) CRU3L válasza dB_Thunder hozzászólására (») Jan 7, 2020 /
 
Igaz, tényleg nincs OBD csatlakozója, ezt elnéztem.
De akkor hogyan számolja az előgyújtást? A gyújtásjel mellé kellene neki a főtengelypozíció is, mert gondolom egy gyújtásjelből nem tudja meg azt eltérést a gyújtás és a teljes főtengely átfordulás között.
(#) dB_Thunder válasza CRU3L hozzászólására (») Jan 7, 2020 /
 
Szerintem, de még sosem csináltam, a felső holtpont jeléle neked kell beállítani a villogást.
Akkor tud számolni előgyújtási szöget.
(#) Baxi hozzászólása Ápr 26, 2020 / 1
 
Hi, Mesterek!
Szükségem volt egy strobira,amit az itt talált illetve tárgyalt kapcsolás alapján megépítettem. Köszönöm Mindenkinek.
Megosztanám egyúttal a nyáktervet, ami lepróbált üzemképes.
Annyi hogy tranyó helyett Én fet-tel építettem meg.
Következő: »»   18 / 20
Bejelentkezés

Belépés

Hirdetés
XDT.hu
Az oldalon sütiket használunk a helyes működéshez. Bővebb információt az adatvédelmi szabályzatban olvashatsz. Megértettem