Fórum témák
» Több friss téma |
Hát szerintem túlárazott ez esetben.
Viszont végre nincs benne semmi ic
Nincs túl árazva.. Nem védem a gyártót, de azért a nagyfesz trafó elkészítése - még ilyen ferritmagos kivitelben is - nem kis feladat. Azontúl viszont igazad van.. csupán 2 tranzisztorral, pár diódával és jó kapcsolástechnikával egy ferritmagos trafóval készült inverter elnyűhetetlen. A korlátai természeteresen megvannak, mert akksis üzemnél nehéz feljebb menni 5 J energiánál úgy hogy az áramigény az ésszerűség határain belül maradjon. De ha számolunk egy picit, mindjárt kiderül, nem is olyan drága az a 2 J-s villanypásztor.
Vizzárt doboz 2000 Trafó csak anyag 2500 Kondi 1500 Elektronika 4000-5000 csatlakozók, etc legyen 1000 Ez összesen : 12000.- tehát dolgozik vele egy napot, és keres 5000.-et. És azért elétte pár örát kisérletezett mire a trafó jó lett.. idő, pénz, rengeteg munkaóra Akinek ez sok, az csinálja utána Persze megépíthető sufnituning szinten is, de megbízhatósága kétséges.. Bontott alkatrészekből csak az elektronikán spórolsz, máson nem szabad és nem is érdemes
Nos nem vitatkozom de a 16 os kondi SOK típus 400 ez a mü doboz 1350
természetesen nem bontott anyag. Én amit elsőre kérdeztem hogy a trafó ehhez mibe kerülhet tehát a gyújtó trafó nem az egész készülék
HA 16µF-os kondi van benne, akkor az jó nagy teljesítményű cucc
600 V-al az 2,8 J tárolt, ebből a kerítésen van vagy 1,2 J.... Akkor visszavontam, így tényleg kissé túl van árazva... Én 30µF-os minőségi kondit számoltam, meg normális vizzárt dobozt. Gyújtó trafó alatt mit értesz? Autó gyújtó trafót?
A sárga henger alakura gondoltam
Az kb mint írtam olyan 2500 körüli anyagköltségből megvan.. ( szigetelő anygok, 2Z-s huzalok, cséve, ferrit rúd ) Ha meg I lemezekre van tekerve, akkor nyilván olcsóbb... De ott a hatásfok még rosszabb lesz ( alig 20 % )
Aki óránként 1500 forintnál kevesebbért dolgozik, az magával szúr ki. És akkor az adózásról még nem is beszéltünk.
Hát valahogy úgy
Kedves kolléga, nekem is kedvem támadt egy kis kísérletezgetésre megpróbálkoznék egy a gyújtótrafósnál erősebb villanypásztor építésével de nem tudom hol tudnám beszerezni a transzformátorhoz való anyagokat. Érdekelne ha nem titok, honnan vásárolod a vasmagot csévetestet esetleg a műgyantát. Szerintem a műgyanta helyett én méhviaszt fogok használni ,mert az nem kerül pénzbe.
![]() Előre is köszönöm a segítségedet.
Szia.
Nem titok. A Cséve és a vasanyag innen van De 20 kg EI 84 lemez + hozzá való cséve rendelése nélkül ne is kísérletezz a vásárlással, mert nem bontják a kötegeket. Ebből is az M400 as minőségű vas az egyedüli megfelelő. A műgyantát azt itthon is beszerezheted, de az olcsó fajták mind átütnek. A méhviasz megfelelő, de annál vigyázni kell, mert ha túl gyorsan hűl ki akkor összerepedezik, és felszívja a párát a hajszál repedésekbe. Ezenkívül kell még 0,15 mm-es szigetelő anyag sorszigetelésnek, tekercsvég szigetelő csövek ( teflon ) és úgyszintén teflon szigetelésű primer és szekunder kivezetések ( sodrott vezeték ) Ezt a teflonos réz sodratot a legegyszerűbben fénymásolókból, illetve lézernyomtatókból lehet kitermelni. A fűtéshez ilyen vezetékeken viszik a feszültséget. Utána már csak eltekergetsz 4-5 kg huzalt és már jó is lesz az első Primernek 0,5 - 1 mm, szekundernek 0,25 - 0,42 ig jó bármilyen. Én német 2Z huzallal tekerem, persze géppel.. Kellemes húsvéti Ünnepeket kívánok neked, és minden hobbista amatőr társnak!
De ha nem akarsz bajlódni a rendeléssel, küldök neked egy trafóra való vasat, meg csévét. Esetleg sorszigetelő anyagot. A többit egyszerűbb lesz megoldanod
Köszönöm a segítőkészséget .
Egyenlőre szétbontottam néhány hálózati transzformátort és azokkal kísérletezek. Gondolkozni kezdtem és nem jövök rá miért nem alkalmaznak toroid transzformátorokat a villanypásztorokban.Valakinek valami ötlete?
Mihez lenne jó a toroid? Az autó gyújtótrafó tökéletes erre a célra, de kísérletező kedvűek monitor sorvégfok trafóját is használhatják. Toroidra nem egyszerű megfelelően szigetelt Xezer voltos tekercset tekerni.
Annál még a laptop-LCD monitor CCFL cső inverter trafója is jobb.
A válasz nagyon egyszerű: 1: szükségtelen.. 2: Hogy oldod meg a légrést a toroidnál, hogy ronts a hatásfokon?
A toroid pont azért jött létre, hogy a hagyományos EI illetve hipersil trafóknál sokkal hatékonyabb hálózati átalakítót alkossanak. Azonban az impulzusüzemre tervezett trafóknál, kifejezett hátrány a közel 96%-os hatásfok. A vas telítődik a hirtelen fellépő hatalmas energiájú primer impulzus miatt, és visszarúg akkorát az elektronikára, hogy védhetetlen. Illetve hát védhető, azonban ez hatványozottan megnöveli a költségeket, és feleslegesen megnöveli a áramfogyasztást. Ezért egyszerűbb módon, az EI lemezelt trafónál egy légrést hoznak létre, így kellőképpen kézben tartható a trafó hatásfoka ( ha nő a légrés mérete, csökken a hatásfok, ha csökken a légrés mérete úgy növekszik ) Ennyire egyszerű A vas anyag minősége, a menetszám, huzalátmérő, a primer/szekunder menetszám arány mind mind befolyásolják a trafó hatásfokát, illetve az alkalmazandó légrés méretét. Ahhoz hogy optimális trafót készíts, elsősorban ismerni kellene a vas anyagát, ami bontott trafónál elég kétséges. Az olcsóbb kategóriás trafók jellemzően M530-50A-s vagy rosszabb minőségű anyagból vannak, ezek eszik a rezet. Magyarul nagy menetszámok kellenek. Azonban az M400-50A vagy ennél jobb minőségű EI lemezanyagoknál már akár 18 menet primer/240 menet szekunder aránynál ki lehet hozni a trafóból 600V-os impulzussal 7,2 -7,5 kV-os szekunder feszültséget. Ami megfelelő huzalátmérők választása esetén akár 10-12 J is kijuttat a kerítésre, és terhelten sem esik lejjebb a feszültség 7 kV-nál. És ez bőven elég. Jó kísérletezést!
Sziasztok!
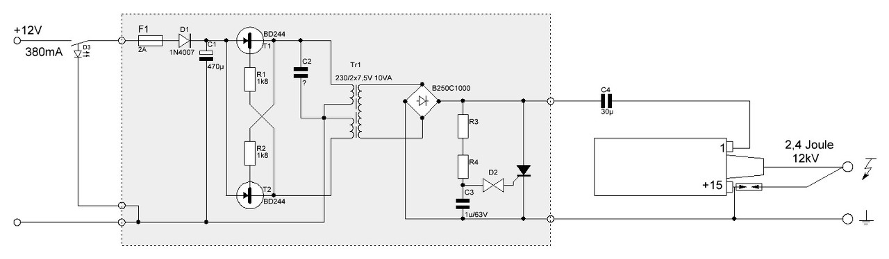
Ma kaptam egy pásztort. A hiba leírása a következő: Nem működik. (szeretem az ilyet) Mellékelek képet róla. Valakinek valami ötlete esetleg? Láttatok már ilyet? Mi az amit kapásból cserélnétek? A nagy kondi (30µF 400V) az kimérve jó. A vezérlő kimenetén 20V körüli értéket mérek. Esetleg van valakinek kapcsolási rajza hozzá? Köszönöm válaszotokat! ![]() Üdv: Mrscottt21
Köszi, de 12V betáp van a rajzon. Ez nem aksis. Hálózatról megy. Vagy benézek valamit?
Nálam 12V-os táplálású volt. Én csak ezzel tudok szolgálni. A különbség csak a trafó primr oldalán van. Te esetedben közvetlen megtáplálású, 230/230V-os trafó van. Nincs előtte az "inverter" ami a 2x7,5V-os "primért táplálja. De a szekunder oldali tirisztoros kapcsolás bizonyosan a rajzomnak megfelelő.
Ehhez minek kell kapcsolási rajz? kb 10 alkatrész..
Első greatz kimérése csipogós műszerrel ha ok tirisztor kimérése ha ok táp rá fesz mérés a greatz után .. ha nincs meg a 320V akkor trafó csere.. kész..
Szia:Nálam is van egy pont ugyan ilyen javításra de még nem foglalkoztam vele.De úgy veszem észre,hogy a gyártója már ennél a típusnál már fejlettebb volt,mert a 230v-os tápkábel földelését nem kötötte rá a pásztor földelésére.
Lehet tudni,hogy milyen értékű a C2 kérdőjeles kondenzátor?
Köszi! A graetz a kuka. Minden más ok. Biztos ami fix... Le kopiztam a nyákot, lehet megcsinálom én is. Trafója van valakinek esetleg eladó olyan típusban, mint ami a képen van?
Köszi!
Köszönöm!
Sziasztok!
EBBEN a hozzászólásban lévő pásztor gyártójának az elérhetőséget tudja valaki? Tönkre ment a kimenőtrafója, sem időm sem anyagom nincs bajlódni vele ezért inkább vennék egyet bele. Üdvözlet és köszönöm!
Szia nálam van 1 bontva elvileg jó de semmi garancia
Szia már elvitte az egyik fórumtárs az egész gyűjteményt.
Azért köszönöm!
Továbbra is keresem a készítő elérhetőséget! A hozzászólás módosítva: Ápr 22, 2018
Sziasztok! Került hozzám is egy gyöngyszem. Mellékelek róla képet. A szikraközön síkítottam egyet. A vezérléstől meg hanyatt estem. Légszerelés a javából
Nem tudom hány évet mehetett. Ahhozképest elég strapabíró. |
Bejelentkezés
Hirdetés |




Akkor visszavontam, így tényleg kissé túl van árazva... Én 30µF-os minőségi kondit számoltam, meg normális vizzárt dobozt. Gyújtó trafó alatt mit értesz? Autó gyújtó trafót? 
Annál még a laptop-LCD monitor CCFL cső inverter trafója is jobb.





