Fórum témák
» Több friss téma |
Köszönöm kedves Imi65!
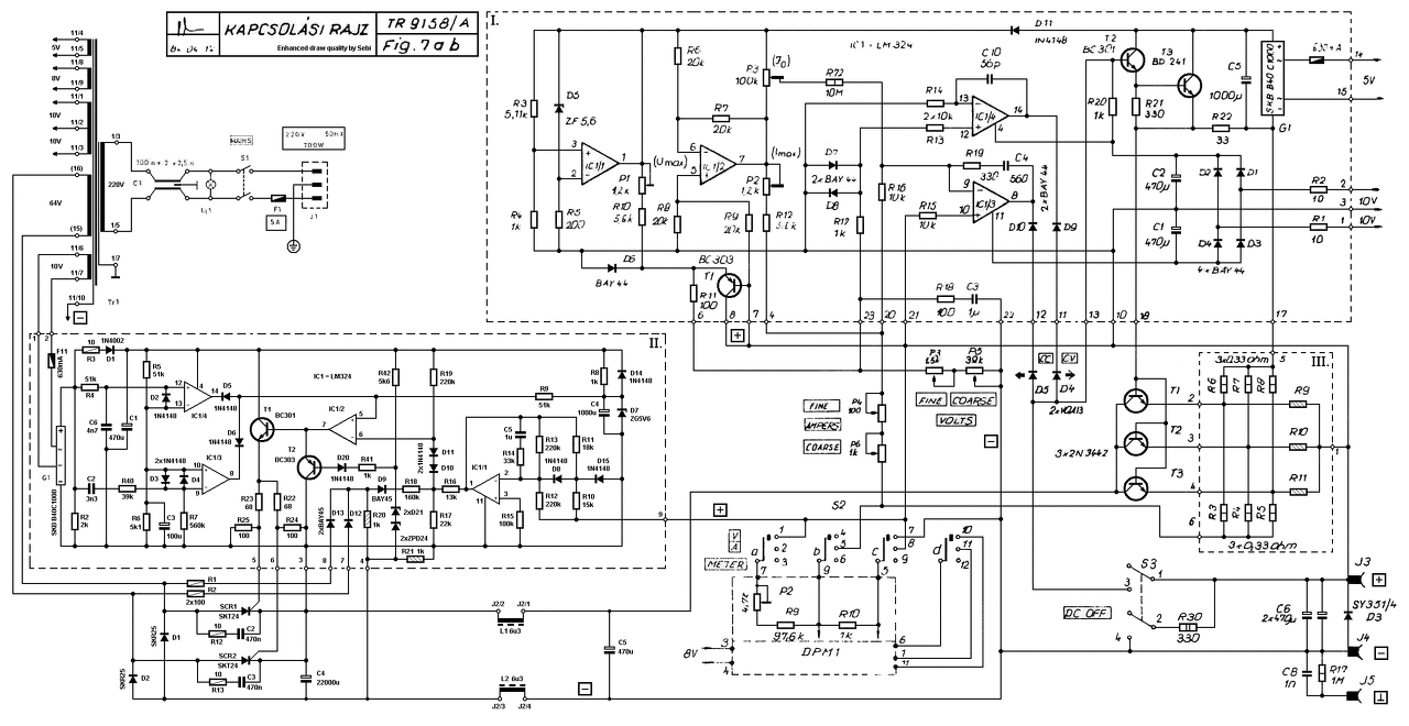
Az áteresztőkön megvan és marad a valamivel 6 V feletti feszültség, "0" voltra leszabályozva 8,1 V, és UKI nem "0", hanem 0,2 V (-ot mutat a saját műszere). A referencia feszültség az IC 1 lábán 6,3 V. Az IC-t már kicseréltem, de nem változott semmi... A MÉRÉS_3 golyóstollas értékei az érvényesek 150 Ohm terheléssel, UKI (max) 29,4 V-nál. Kétség kívül hiányzik az alkatrészek fele, de ami van, az működni látszik...
A 23-as ponton megközelítőleg szintén 0V-nak kéne lennie.
Ellenőrizném a C10 56pF -et A T1 tranzisztort kiemelném Rámérnék C3 1µF -re
Nekem gyanús a T2 BC303, ő képes elvonni a vezérlést a tirisztoroktól. Esetleg hamarabb nyit a két zener a bázisában?
Érdekes, hogy a T2 BC303-as bázisára kötött D20 minden fellelhető rajzon fordítva van (így nem képes nyitásba vezérelni a BC303-at).
Tambi szerint mindenképpen megvan a +6,5V az áteresztők kollektorán, akkor pedig kéne lennie 40V-nak is a kimeneten. Nekem az az érzésem, a feszültség-vezérlő erősítő nem áll a helyzet magaslatán.
Köszönöm Barátaim!
A végén kezdem: a főszab. BC301 és BD241 a helyén volt ellenőrizve, már amennyire ez az R21 330 Ohm-tól, a G1-től egyáltalán lehetséges... A feszültségekből következtettem arra , hogy rendben működnek. Igazad van, kicserélem. Tényleg érdekes a D20, arra gondoltam, hogy "ők tudják, hogyan kell"... Megnézem D20-at (tényleg; ha rajz szerint lenne betéve, soha nem működött volna), és holnap délután EGYENKÉNT kicserélem a tranzisztorokat. Látszólag mind működik, de "mennyire"? Az eredményről beszámolok. Mindkét LM324-et kicseréltem. A C10 56 pF egyik lábát már régebben kiemeltem, de nincs változás. C3-at megmérem. A képen látható (ez másik készülék, a kép a net-ről származik), hogy az előszab. panelen R22 és R23, 68 Ohmos ellenállásokat "megpatkolták", az én tápomban egy-egy 32 Ohmos ellenállással. Ezek egyik lábait levéve a D1 Uk megnövekszik a 8-ról 10 V-ra, az UGT 1 V-ról szinte alig csökken, de persze a tirisztor nem nyit, viszont T1 alig melegszik. Nyilván nem véletlenül patkolták meg... Ki fogtok nevetni azért, amit most kérdezek: ha a tirisztorok nem "vezérlődnének", hogyan tudná követni C4 22000 µF "+" feszültsége a főszabályzót? A valóságban a meglevő mindössze 36 V maximum feszültségből 29,4 V UKI nyerhető, melyet "0" V-ra levéve C4 "+" "leszabályzódik" 8-ra. Lehet, hogy fordítva ülök a lovon, és mégis rossz lenne az egyik SKR25 ei dióda? Kár, hogy nem itthon van, reggelig a fentieket megtehetném... Jó éjt! A hozzászólás módosítva: Ápr 24, 2018
A tirisztoros előszabályzónak semmi baja: ő a kimeneten megjelenő feszültségnél igyekszik kb 9V-tal többet adni az áteresztő tranzisztoroknak (C4-C5 feszültsége).
Az I. panelen lévő Umax (P1) potival lehet-e változást elérni? (Ez a rész nekem egyáltalán nem tetszik: az 5VAC egyenirányítva, szűrve D11-el billenti jó irányba a referencia forrást (IC1/1)). És itt van még a T1, ami rajz szerint bázissal, kollektorral a kimenetre van kötve... Valamikor én ezt átrajzolgattam, mert olyan "oroszos" vonalvezetésekkel volt tele...
Az előszabályzó az általad is említett 9-es pontra kapja meg a kimeneten lévő feszültséget, és ehhez igazítja a 22000 µF -en lévő feszültséget. Az áteresztők kollektorán megvan a nagyobb feszültség, a kimenetre van honnan "ereszteni" magasabb feszt. Ezt az áteresztők nem hajtják végre, nyilván azért, mert nem kapnak nyitófeszt a BD-től, és az meg a BC301-től. Ezt meg a LED-en, és diódán keresztül az IC vezérli, gyakorlatilag úgy, hogy az IC visszafogja a BC301-et, mert azt az 1k-n keresztül folyó áram teljesen kinyitná. A + - 14V körüli tápfeszből ezt bőven meg tudja oldani. A CV led egyébként világít?
Odáig jutottam, hogy a diódák jók. Rengeteg eszemmel végre komolyabban megterheltem egy fényszóróizzóval. Ha 150 Ohm terhelésnél beállítok UKI 10,0 V-ot, akkor IKI 0,07 A, UC4 16,6 V. Az izzót rákötve 10,0 V UKI nem változik, IKI 3,8 A, UC4 leeseik 14,4 V-ra.
Sajnos rohanok, délután folytatom. Köszönöm a rajzot (is), sokkal érthetőbb így együtt látni...
Kedves Imi65! (Hát persze, hogy nem értem vissza időben, de majd reggel...)
Gratulálok, egyetlen mondatban benne van a teljes és VILÁGOS működés!: "az áteresztők nem hajtják végre, nyilván azért, mert nem kapnak nyitófeszt a BD-től, és az meg a BC301-től. Ezt meg a LED-en, és diódán keresztül az IC vezérli, gyakorlatilag úgy, hogy az IC visszafogja a BC301-et, mert azt az 1k-n keresztül folyó áram teljesen kinyitná" A CV LED világít, az áramhatárolókat "0"-ra tekerve átvált CC-re. Mellékelem a legelső, 04_21-i méréssorozatot. Látható, hogy 29,2V UKI max-nál az áteresztők és a BD241 UEB feszültsége egyaránt 0,1 V, és a BC301 is "alaposan" zárva van, UEB-je "-"5,1 V. Mindezek dacára az áteresztőkön mégis 7,2 V van, a 3,3 kOhm terhelő ellenálláson mégis átfolyik közel 9 mA. Az új áteresztőkön nem jöhet, sem C4-ről a D15-ön át, mert R10 15 kOhm. Talán IC1 2. lábán levő 200 Ohmon, és BC303-on keresztül. Roppant szomorú, hogy a már cserélt LM324 IC4 12 és 13 bemenetei között a feszültségkülönbség 2,7 V. Kicsit rendesebben terhelve 150 Ohmmal beállnak a szinte normális feszültségek, bár BC301 UEB csak 0,4 V. Talán ez? Holnap kiderül...(ha igaz) Köszönettel; Tambi
Feszültséggenerátoros üzemben igazából a 12., és 13. láb között csak minimális feszültség lehet(ne), hiszen a nyílthurkú erősítés igen magas, ezért a kimeneten igen nagy feszültségváltozást okoz már kis különbség is. 2,7V-ra már ki lenne tápfeszre ülve a kimenet (14).
Nem voltam rest és kivontam a kimeneti feszültséget az összes mért értékből, mivel a szabályzókört a kimeneti pozitív feszültségre "ültették".
Több adat sem néz ki jól: a BC301 E-B feszültsége 4,1V - itt 0,7V-nál nem lehetne több, tehát bázis-emitter szakadt. A 324-4 (14) kimenete -7,3V, a BC bázisán +4,3V - ez összesen 11,6V, ami a LED-en és a diódán van, de itt nem lehetne 2,2V-nál több. Első lépésként BC301 csere, LED és BAY44 áthidalása egy sima dódával. A 324-4 bemeneti adatai sem egészen érthetőek ép eszköz esetében: bár a határoló diódákon a vezérlő feszülség -0,3V, a 10k soros tagok után már 2,7V a különbség.
Csodálkoznék, hogy az áteresztők "halála" okán ne távozott volna az örök vadászmezőkre a meghajtó tranzisztorok közül valamelyik (ilyenkor ki tudja, honnan, merre, mekkora áramok indulnak el, és mit okoznak), ez tranzisztoros erősítők esetében is igen gyakori következmény. Én is ezért javasoltam ezeknek az ellenőrzését.
A diódák közül a LED a leggyanúsabb: nekem volt egy - a csempébe fúrva, "könnyen cserélhető módon" - ami egy közeli villámcsapás után alig derengett, mert a nyitófesze duplája lett az eredeti 2,3V-nál (zöld). Bosszankodva elővettem a piezo gázgyújtót és egyt szikráztattam közvetlenül előtte: szaladni kellett a drót végéhez, hogy cseréljem a soros ellenállást 3szorosára, mert jobban világított, mint újkorában!
Kedves Imi!
Legelső tanácsod szerint kiemeltem a BC303. Láss csodát a 29,4 V 36,7 V-ra növekedett. Kicseréltem egy újra, rögtön visszaesett 27,7 V-ra. Kicseréltem a BC301-t, gyakorlatilag semmi változás, és a BD241 csere után sem. Kicseréltem az LM324-et, de semmi. R18 egyik lábát kiemelve 100 Ohm, C3 992nF, nem zárlatos. A lábat visszaforrasztva nincs változás. A P3 és P5 potikról levéve a vezetéket 37 kOhm, és 1,5 kOhm-ot mértem. Nyilván nem a 39 kOhm-ból hiányzó 2 kOhm hiányzik... A vezetéket visszaforrasztva 9,2 kOhm körüli érték mérhető mindkét polaritással (gyakorlatilag a kimeneti "-" és a panel "6" pontja között). R10 5,6 kOhm annyi, P1 400 Ohm-on áll, szabályoz kb fél V-ot. A kimenetet UKI 10 V-on 0-tól 3,7 A-ig terhelve D5 zénerfeszültség 5,34 V, nem változik, így IC1/1 1 kimenetén 6,38 V mérhető, nem változik... A panel "12"-ről a CC D5 LED vezetékét leemelve nincs változás, hasonlóan nem történik szinte semmi, ha a CV D4 LED-et átkötöm egy rövidzárral.
A 12-es ponton az áramkorlátozás nyúlna bele a szabályzásba, de itt nem folyik akkora áram.
Emeld le a 11-es, vagy a 13-as pontról a vezetéket, ekkor a teljes feszültségnek meg kell jelennie a kimeneten ha T2,T3 és az áteresztő 3442-k épek.
Dekár, hogy csak hajnalban tudom megcsinálni, pedig milyen egyszerű...
Sziasztok! Van egy ilyen tápegység. A fiam akkumulátort akart vele tölteni. Kiégtek benne az áteresztő tranzisztorok. De ez nem elég. Tönkre mentek benne a TL082 műveleti erősítők, az összes. Ezek cseréje után se lett jó, mert vannak benne relék, amik feszültség állításkor össze-vissza kattognak. 30 Volt felett megszűnik a feszültség, nem veszi be azt a fokozatot, azaz a relé nem kapcsolja a trafót. A másik oldal továbbra is totál káros, nem vettem észre a TL082 hátára forrasztott ellenállást, valószínűleg újra meghalt. Ki gyártotta ezeket? Miért azonnal az IC-k mennek benne tönkre, ha csak rövidre zárják a kimenetét? Tud valaki róla valami kapcsolási rajzot szerezni, vagy alakítsam át az egészet, mert szerintem úgy rossz az egész konstrukció, ahogyan össze gányolták. Azt hiszem, magyar lehet, van egy kisebb testvére, 30 Volt /2,5 Amperes, az is rossz. A TL 082 cseréje után 1 hétre elfüstölt megint. A kisebbik elején van egy Made in Hungary, semmi több. Szerintem a rendszerváltás után, a tönkrement gyárak helyén kinőtt valamelyik KFT csodálatos alkotása lehet. A hűtőborda csavarjai hozzáférhetetlenek, a panel maga egy borzalom, a toroid transzformátornak a kis tápegységben 10 darab! szekunder kivezetése van. Miért? Valami vélemény? Tud valaki segíteni a javításában?
Panelectron Bt. a gyártó. Van honlapjuk, javítják is. Újonnan 70 rugó...
Idézet: A kapcsolási rajzból valószínűleg kiderülne, hogy hol a hiba a "védelemben", már ha van benne. Ha ennyire gyenge konstrukció, szerintem ne foglalkozz a javítással. Vagy építs egy megbízható belsőt neki vagy vegyél egy másik tápegységet. Ha valóban 70 000 Ft mint ahogy Sebi is írta, alaposan át kell gondolni, ennyi pénzért jóval jobb tápegységet lehet kapni.„Miért azonnal az IC-k mennek benne tönkre, ha csak rövidre zárják a kimenetét?” Idézet: Ez is kiderülhet a kapcsolsi rajzból. A tíz kivezetés lehet pl. öt független szekunder. Egy a segédtápegységnek, a többi pedig felváltva aktív attól függően, hogy a kimenet mekkora feszültségre van beállítva, így alkotva egy relés előválasztó fokozatot. „a toroid transzformátornak a kis tápegységben 10 darab! szekunder kivezetése van. Miért?”
Köszönöm. Majd mondom, hogy küldjék oda. Bár látszik rajta, hogy próbálkoztunk vele, ha a sajátom lenne kidobnám.
Azért csak odafigyeléssel, elvileg van védelem a C4-en fellépő feszültség határolására, mert a tirisztorvezérlő panelen a T2 BC303 50V körüli feszültségnél lezárja a tirisztorok vezérlőjelét a földre. A kimeneten ettől alig kisebb feszültség lesz.
Igen, így gondoltam. De akár szabályozni is lehet(ne egy 22k-s potival T2 bázis és a kimeneti + közt...
Egyébként elég rejtélyes ez a táp, legalább is így, távjavítással.
Levettem a "11"-est, nagyon érdekesen viselkedik: az UKI "megjelenik", de 48,7 és 51,2 V között pulzál nagyjából egy másodperces gyakorisággal, a trafón halk kattogás hallható.
Visszatettem, most végigmérem az összes feszültséget újra, és hamarosan felteszem.
Pompás! Ez normális, mert az előszabályzó IC1/1 tartalmaz egy integráló visszacsatolást.
Tehát az áteresztők és az őket meghajtó darlington is ép. A szabályzó erősítő a bűnös. Most tegyél rá valami terhelést - párszáz mA-t és tekerd minimumra az áramkorlátot. Annak a résznek tudnia kellene szabályozni a feszszabályzás nélkül is.
Kedves Barátaim!
Ezek a mért értékek teljesen feltekert potikkal (mind a négy). Nem nagyon (kicsit se) látom a hibát...
Nekem is volt egy hasonló, ennek a gyártónak a kisebbik példánya. Egyszer csak kigyulladt...
Át is építettem egy Alkotó-s verzióra... A hozzászólás módosítva: Ápr 27, 2018
Kivettem a napokban beépített gyári új T1 BC303-at, UKI felment 36,7 V-ra. Leszabályoztam 24,0 V-ra, megterheltem 2 db 55 Wos reflektorral. Látható, hogy a referencia IC1/1 stabil, IC1/4 is "kitett magáért", szabályoz szépen. A P1 1,2 kOhmmal fel lehet szabályozni 38,9 V-ig.
Mit csinálna a T1 BC303? Köszönöm az eddigieket, innen folytatom (remélem, holnap elenged az Asszony...) Most indultam haza harmadszor, de még kipróbáltam az áramgenerátoros üzemet. Láss csodát; ha megpróbálom lekorlátozni valamennyire a 4,85 A alá, akkor "beleng", dííí-dííí-dííí, stb, nagyjából 1 sec időtartamú ismétlődéssel elveszi és visszateszi a feszültséget, hogy mennyiről mennyire, azt már nem tudom megnézni, de holnap... |
Bejelentkezés
Hirdetés |












