Fórum témák
» Több friss téma |
- Ez a felület kizárólag, az elektronikában kezdők kérdéseinek van fenntartva és nem elfelejtve, hogy hobbielektronika a fórumunk!
- Ami tehát azt jelenti, hogy a nagymama bevásárlását nem itt beszéljük meg, ill. ez nem üzenőfal! - Kerülendő az olyan kérdés, amit egy másik meglévő (több mint 17000 van), témában kellene kitárgyalni! - És végül büntetés terhe mellett kerülendő az MSN és egyéb szleng, a magyar helyesírás mellőzése, beleértve a mondateleji nagybetűket is!
Viszont gondolkodj logikusan. A bemenet AC, a kimenet DC.
Először is tisztázzuk, hogy milyen táp? Mert ha egyenirányítás van benne de pufferkondenzátor nincs akkor az lüktető egyenáramú táp. De veheted AC-nek is lévén váltakozó lefolyású a kimeneti feszültség, de nincs polaritásváltás.
De pl. van olyan is, hogy szinuszos lefolyású jel DC szintjét eltolják. Akkor az most DC vagy AC táp? Az utolsó képen lévő matrica nekem nem mond semmit, feltehetően a gyártó úgy értette, hogy a bemenete 230V AC és a kimenetét maximum 3A-rel lehet terhelni. Vannak gyártók akik előszeretettel használják az AC jelet a bemenet helyett a DC-t pedig a kimenet helyett.
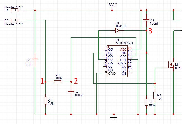
Elkezdtem R3-t cserélgetni, C3 nincs bekötve.
100k működik, kapcsol ki-be 4.7k működik, kapcsol ki-be 1k működik, kapcsol ki-be 510 működik, kapcsol ki-be Ha bármelyik mellé beteszem C3-t (100nF), akkor induláskor reset állapotban van (Q0 ra kötött led világít). Utána gombnyomásra átvált Q1-re és ott is marad hiába nyomkodom. 100 ohm- nincs reset, körbemegy a számláló nyomkodással. C3 bekötése itt nem változtat a dolgon továbbra is körbe lehet járatni. C3 nélkül működik csak nincs power on reset, de most már szeretnék
C3, R3 maradt a helyén (100nF, 100k) C2-t kivettem. A helyzet véltozatlan vagyis, indulásnál Q0-re kötött led világít, gombnyomásra átvált Q1-re és ott is marad.
C3, C2 kiszedve, működik de bizonytalanul kapcsol. C3, C2, R2 kiszedve, még bizonytalanabbul kapcsol. C2, R2 kiszedve (vagyis C3 vissza), ugyan az mint a legelső.
Sziasztok!
bc 546 tranzisztor bétáját nem találom az adatlapon. Számolni kell valamiből? Vagy csak vakegér vagyok? Üdv!
R2-t kicseréltem 510 ohmra.
A reset probléma továbbra is maradt de az órajel felfutása sokkal meredekebb lett.
Az a baj, hogy ez a kapcsolas nagyon gány. Nem lehet egy digitalis IC kimenetet 100nF-dal terhelni (C3). Az orajel felfutasi meredeksege meg mindig lassu, de legalabbis az adatlapban megadott maximum erteket tullepi. 510 Ohm * 100nF * 5 = 255us. Ettol meg mukodhet, de nem tudni, hogy meddig, es milyen korulmenyek kozott. A szkopon nem latszik, de miert is latszana 20ms/DIV osztasban, hogy 15us-nal lassabb vagy gyorsabb? Minimum kellene egy Schmitt-triggeres kapu, amivel a power on reset-et meg lehetne tisztessegesen csinalni, plusz egy masik az orajelhez. Nem ismerem a CD40xx sorozatot, de biztos van valami tok, ami jo lenne a celra. A reset miatt OR kapu lenne a jo, de meg lehet ket diodaval is tákolni, akor eleg nagyjabol barmi, amiben van 2 Schmitt-triggeres kapu. A jelen aramkor vizsgalatahoz kellene egy gyorsabb, ketsugaras szkop, amin latni a rovid tuskeket. A jel tetoesesebol latszik, hogy a merozsinor nincs kompenzalva, bar ezeknel a digitalis mereseknel (indikacioknal) nem sok jelentosege van.
Köszönet érte! Alig látok már
Csak úgy összedrótoztam, hogy ne csak beírkáljak..
1., Használd a Q0 lábat bekapcsolás jelzőnek, mert ezt írtad valahol - rátehetsz egy tranyós-ledes részt, hogy ne terheld a kimenetet annyira. Akárhányszor ráadod a tápot, mindig ide áll be az IC - de teszteld le. Ezért nem kell a C3. 2., Q1 lehet a tényleges, fet felé menő kimenet, Rgs legyen 100k. Q2 a resetelő láb, ahogy a rajzodon is van. Nekem működik - még "szabálytalan" clock impulzussal is....- természetesen beviheted a clock impulzust szabályosan is, ahogy az adatlap írja, erről is már beírtam hétfőn és reagáltál rá.
Egyébként a C3 jelenléte akkor okoz zavart, ha nincs a 15 - gnd között a 100 k.
A ledek előtt a paneleden nem látok előtét ellenállást. A hozzászólás módosítva: Máj 24, 2018
Ha a C2 és R2 értékét csökkented, azzal tudsz még meredekebb jelfelfutási sebességet elérni.
C2 -vel lemehetsz akár 10nF -ig is (de akár még az 1nF -ot is bepróbálhatsz). R2 még akár el is hagyható, de ezt már említettem. Ha stabilan működik, akkor meg a C3 -mal (szerintem) nem érdemes foglalkozni...
Az elméletet így értem, csak elég nehéz elképzelni, hogy az a minimális
(terhelésnek éppen nem nevezhető) kapu szintváltása úgy "beterheli" a tápot, hogy ennyire "leül". De ha ez valóban fennáll, az IC táplábain egy pufferkondival akár ez a hiba lehet ki is védhető...
Ez a jelenseg letezik, barmikor kiprobalhatod egy szamlaloval. Meg az adatlap sem veleltlenul irja a minimalis felfutasi meredekseget. Ezek tenyek, barmennyire is hihetetlenek. Volt szerencsem 15 eve, utazassal egyutt 1 ora alatt 60.000 Ft-ot keresni azzal, hogy egy napok ota nem mukodo, uj fejlesztesu eredmenyjelzot 1 perc alatt megjavitottam azzal, hogy berakattam a tervezovel 1 Schmitt-triggeres kaput a shift regiszter lanc orajele ele. Sokan nem figyelnek erre, pedig alapszabaly az elvezerelt eszkozoknel.
Egyebkent meg terhelesnek igen jelentos, amikor egy digitalis TP kimenet atkapcsol, mert van egy nagyon rovid ido, amig az also es felso FET is nyitva van. Ilyenkor igen nagy aramok folynak keresztul a kimeneti meghajton, legfeljebb rovid (1..2ns) ideig. Tobbek kozott ezert is fontos a jo hidegites a digitalis aramkoroknel. De a hidegito az IC-n kivul van, a chip-en akkor is lesz egy minimalis feszultsegugras. Lehet, hogy csak mV-ok, de a kuszobszintnel ez pont eleg.
Meg fogsz lepődni te is. Ennél a kapcsolásnál és ebben az alkallmazásban ( amiről nem tudjuk még, milyen spéci dologhoz kell ) úgy is szépen "billeg", léptet Q0 és Q1, ha a P2 bemenetre 4.5 és 7 volt közötti nagyon lassú fűrészt vagy háromszöget vezetek, ami sok másodperces is lehet ( vagy még több ). Triggerel valamennyire a clock utáni belső inverter.
12 voltos tápnál 6.5 volt kb. a billenési pont. Csupán a hecc kedvéért próbáltam ki, a sok huzavona miatt. Megjegyzem, én se gondoltam volna, mert adatlapokból szoktam dolgozni.
Sziasztok!
Miért van az, hogy egy ilyen inverterbe Bővebben: Link, csak "fázishelyesen" lehet csatlakoztatni notebooktöltőt? Fordítva bedugva nem működik.
Nem fogok meglepodni. Nem azt mondtam, hogy nem lehetseges, hogy mukodik, hanem azt, hogy tobb ponton is hibas a kapcsolas. Mivel nem garantalt a mukodese, ezert nem jo kapcsolas, még akkor sem, ha eppen most azt csinalja, amit a tervezoje akar. Ha egy szamlalo ossze-vissza lapked, es az orajele egy 100kOhm - 100nF RC tagrol jon, akkor az elso dolog, ami a hiba okanak velheto, az a fenti RC tag. Lehet, hogy mastol (is) rossz, de ez az egyik, amit tisztaba kell tenni. Nyilvan a kimenetre direkten kotott LED, sem a 100nF terheles sem jo.
Ezeket már mind leírtam. A kapcsolás egyébként erre a célra jó, direkt csak a tesztért össze is raktam..
![]() Az a 100 nF ( C3 ) nem terhelés, bocs. Az akkor lenne, ha a gnd felé lenne vezetve. Aztán más dolog egy precíz számláló, de ez most nem az. Jól kell összerakni, ennyi. Biztos a dugdosós panelnél van valami gond, ha nem működik jól - én forrasztok.
Mar hogyne lenne terheles!? Ha a C3 kondenzatorod fel van toltve 12V-ra (marpedig fel van) es az IC kimenete felmegy H szintre, akkor neki ki kell sutnie a kondenzatort. Tehat az IC kimeneti meghajtojanak a felso FET-jen fog keresztulfolyni a kisuto aram.
Egyebkent pedig alapveto dolog, hogy valtoaramu szempontbol a tap es a GND azonosnak tekintendo. Mi az hogy preciz szamlalo??? Teljesen mindegy, hogy mire hasznalod, egy orajelre egyet kell lepnie. Ez egy hibas kapcsolas, hiaba rakod ossze "jol", attol nem lesz jo. A dugdozos panel is bevisz sok hibat, ezt nem vitatom, de attol meg a kapcsolas maga rossz. Ezen nincs ertelme vitatkozni.
Üdv mindenkinek!
Segítség kellene egy kezdőnek. A megoldandó kérdés a következő: Van egy nagyrobogóm. Nincs rajta berugókar és a kézikönyv szerint érdemes néha töltést is mérni rajta, mert persze töltésvisszajelző lámpája sincs. Viszont ha elmegy a töltés menet közben észrevétlenül és lemerül az akksi, sem berúgni, sem betolni (CVC váltó) nem tudom. Azt gondoltam ki, hogy nem ártana bele egy töltésjelző műszer. De a műszerfal adott és amúgy sem szeretem az utólagosan bebarmolt dolgokat, rosszul néznek ki. Arra gondoltam, hogy a beépített egyik műszert használnám fel erre a célra néha. Ez eredetileg üzemanyag szintjelző E (end) és F (full) végállasokkal. Bekötés szerint kap pluszt és mínuszt és a harmadik szála megy a tankba az ottani mozgó ellenállásra. Az változtatja az ellenállását 0 és 300 Ohm között, ezt képezi le a műszer. Ha egy váltórelével elágaztatnám ezt a szálat, akkor tudnék vele mást is mérni. A féklámpa körre kötném a relét és amikor meghúzom a fékkart például indítózás előtt, a váltórelé meghúzna és az akksifeszülséget mutatná a műszer. Vagyis nekem egy olyan áramköri valamire van szükségem, ami a bemenő 11-15V feszültségre változtatja az ellenállását 0-300 Ohm tartományban. Ezt bekötöm a mozgó ellenállás helyett és már kész is a műszerem, ami az akkumulátorfeszültség (11-15V) arányában lineárisan mozgatja a mutatót. Ehhez kellene nekem egy kis segítség. Mi az alkatrész, ami erre képes? A lehető legegyszerűbben akarom megoldani, mert nem kell századvoltos pontosság, ez nem a NASA.
Pedig ez az a topic: elektronikában kezdők kérdései. Ezek alapvető, elemi szakmai kérdések. Vitatkozni viszont tényleg felesleges, főleg olyannal, aki bizonyitottan ért hozzá, és segítene, ha hagynák. De lehet, hogy tényleg ez volt az utolsó, hogy megprobaltam valami szakmai dolgot elmagyarazni ezen a forumon.
Azért ez a "fényezés" tényleg nem idevaló..
Ahogy Béla munkásőr is mondotta a Csapd le, Csacsi! című filmben: a tények makacs dolgok...
A hozzászólás módosítva: Máj 24, 2018
Egy nFET-et tudsz úgy vezérelni, hogy ellenállásként viselkedjen, de ahhoz megfelelő körülmények kellenek, azaz megfelelő GS feszültség. Meg kellene fejteni, hogy azt a 0-300 Ohm ellenállást pontosan hogyan méri a műszer.
Idézet: Ha megnézed szkópon, a fűrészjel "tiltott tartományában" valószínűleg nagy zavarjel van a digitális kimeneten. Amikor se nem alacsony, se nem magas szintű a fűrész. Pont ezért van a ST bemenet némelyik digitális ic-nél. „úgy is szépen "billeg", léptet Q0 és Q1, ha a P2 bemenetre 4.5 és 7 volt közötti nagyon lassú fűrészt vagy háromszöget vezetek”
Tisztában vagyok vele.. ha visszaolvasod az összes beírásomat ebben a témában, láthatod, miért írtam be ezt. Csupán a jelmeredekség miatt, hogy még így is működik elég jól.
Sziasztok egyszerű kérdésem lenne .
TEA2025B 12v os vagy 15 ??? |
Bejelentkezés
Hirdetés |













