Fórum témák
» Több friss téma |
Mármint például fordított dióda a ki és bemenet közé.
Szerencsésebb a kimenettel sorba kötött Schottky dióda, különben a nagy kondenzátor felesleges.
Igen, én is erre gondoltam elolvasása után. Így már jó lesz.
A tranzisztoros megoldás esetén kell a hűtés, de ha így oldod meg PNP tranzisztorral, akkor a kollektor a negatívon (testen) van, lényegesen könnyebb a hűtés. (Egyébként az 5W-os zénernek is kell hűtés, félre ne értsd.)
Viszont láthatod, hogy 12V tápig csak 284uA áram folyik, és 12,4..12,6V felett kezdődik a korlátozás.De 15V esetén az áram már 1A felett lenne. Vagy is a maximum 500mA generátoráram mellett, maximum kb. 13,5V lenne a feszültség. (A V1 forrás és az Rb belsőellenállás a generátort modellezi.) Ha diódát teszel a stabi kimenetére, az megakadályozza a visszaáramlást, ahogy rajzoltad. Némileg csökkenti a kimenő feszültséget, de ha ez gond a stabi GND lábával sorba is lehet tenni diódát és vissza áll a rend. A bemenő feszültség minimuma így kb. 7V, vagy LDO stabit kell alkalmazni. Amíg az 1F fel nem töltődik, a stabi a generátor maximális áramával fogja tölteni a kondit. Kivét ha a stabi belső korlátozása határol. Ehhez a kis 20mA fogyasztáshoz nem biztos hogy többlet haszonnal jár a kapcsolóüzemű stabilizátor.s
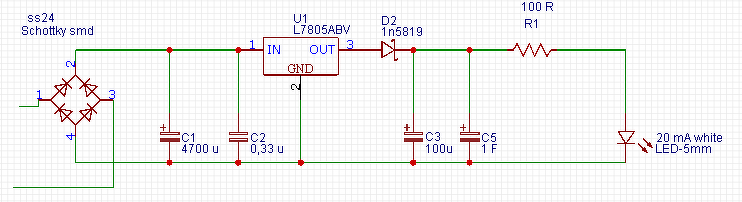
Egyelőre próbaképpen megépíteném a PNP tranzisztoros verziót 12 V-os védelemre. TO 220-hoz van kis hűtőbordám. Itt találtam kapcsolási rajzot. Az ellenállások méretezésében kérhetnék segítséget? A Zener gondolom 12 V-os. Az 1F-os rész egyelőre nem lesz, amíg Ázsiából a végleges verzióhoz meg nem jön a rendelt step-down 5 V konverter.
A hozzászólás módosítva: Júl 6, 2018
Elfelejtettem a rajzot csatolni. De nem kell ezt túlkomplikálni.
Üdv mindenkinek.
Segítséget szeretnék kérni,egy hőmérőt akarok beépíteni ami 1,5V-al működik.Elemet nem tennék bele mert mikor kell biztosan lemerült rég.Zénerrel próbálom megoldani de a számolt érték alapján csak 0,94V jön ki belőle, kisebb ellenállással is próbáltam úgy sem változott.Gondolom így a mérése is pontatlan lesz vagy halovány a kijelzése. Talán LM 317-te pontosabban be tudok álítani 1,5V-ot? A hőmérő áram felvétele 7uA,mintavételnél 41uA. Válaszokat előre is köszönöm!
Egy piros LED, vele párhuzamosan 100µF/6.3V és 100nF. Sorosan meg 4k7...10k. És még világit is.
A hozzászólás módosítva: Aug 30, 2020
Szia! Szerintem nyitóirányba kötötted azt a Zenert, azért ilyen kicsi a feszültség.
Bezony, nagyon úgy néz ki, ez a megoldás. (Mint általában: a legkézenfekvőbb, csak néha nem látjuk a fától az erdőt
)Idézet: „Electrical and Thermal Characteristics Forward Voltage at If= 10 mA Max 1.1V ” adatlap
Üdv,hosszas kísérletezés után az LM 317 mellett döntöttem,stabil és nincs kockázat!
Köszönöm az ötleteket! |
Bejelentkezés
Hirdetés |








)





