Fórum témák
» Több friss téma |
Fórum » NYÁK terv ellenőrzése
Igen olyat. SUPER JACK HARL 3612.
Vagy valami egyéb ajánlatt a motorokra?
Köszi. Kiszámoltam.
12 ohm-os ellenállást kaptam. Létezik, hogy olyan kicsi ellenállás kell oda?
Gyanús, de lehet. Én egy átlagos piros ledre 3v-on 150 ohmot kaptam, sárgára 96 ohm, zöldre pedig 82 ohm, ha nem csúcson hanem csak 10mA-el terhelem, mivel annyival is elég.
Mellesleg a fet amit választottál max 0,5A-es, a motornak meg induláskor 3A is kevés.. A hozzászólás módosítva: Jún 24, 2018
Egyéb ajánlaton nincs, meg nem is tudom pontosan mit csinálsz.
Minden esetre ehhez a motorhoz én teljesítmény MOSFET-et ajánlanék. Pl.: IRFZ24N , stb. De viszont a nyákon változtatni kell, mert ezek TO-220 tokozásúak a legtöbb esetben. A hozzászólás módosítva: Jún 24, 2018
Akkor egy átlagos 100 ohmosat teszek oda és kész. De köszi.
Ennek bírnia kell biztonságosan. Lehet kicsit túlméretezett, de szerintem jó lesz. Én ilyet tennék.
A hozzászólás módosítva: Jún 27, 2018
Sziasztok megcsináltam ezt a kapcsolást eagleba.
Kapcsolás Kérem valaki ellenőrizze köszönöm A hozzászólás módosítva: Jún 28, 2018
Ha esetleg szóba jöhet egy másik, talán kifinomultabb és kipróbált áramkör, akkor javaslom ezt is megfontolni.
Köszönöm szépen de maradok 4558nál azért kösszi
A LM358 -nak és a 4558 -nak nem ugyanaz a lábkiosztása.
Értem, köszönöm.
De az eagle konyvtárba nem találom ezt az alaktreszt. :/
Megpróbáltam azt hogy minnel kissebb legyen a nyakterv mondjuk igaz kicsit kusza nem vagyok pro benne
. Lm358 4558 nagy ugyan az a labkiosztasa. Úgy tudom.
Bocsánat, valóban ugyan az a lábkiosztása.
Semmi baj
![]() Már csak az a kérdés hogy a nyáktervet jól csináltam e.
Őszintén, a hangfrekvenciás áramkörökhöz nem nagyon érték a NYÁK tekintetében , hogy mit hova és hogyan, hogy ne gerjedjen, stb. De a többiek szívesen megmondják.
De én azt tanácsolnám , hogy szerintem teli földes PCB kellene.
A "tele-föld"-el csak óvatosan, sok benne a kockázat. Lényegesen jobban átlátható ha a tervező dönti el az áramutakat.
Csak azért mert az eredeti kapcsolás weboldalán található oldalon is azzal készült el a NYÁK.
Úgy ahogy egy program közepes tudásu autoroutere végzett a huzalozással.
Szóval lenne mit javítani
Az F1 és F2 biztosíték SMD lesz? A motor karakterisztikája szerint 3600N -nál folyamatosan 3A vagy nagyobbat vesz fel. A kapcsolási rajzon szereplő 1,25A -eseknél nagyobbat kellene rakni.
A hozzászólás módosítva: Jún 30, 2018
Illetve a kapcsolási rajzon szereplő a FET-ek source ágában szereplő ellenállások ( R1 és R3)
szerintem feleslegesek. A hozzászólás módosítva: Jún 30, 2018
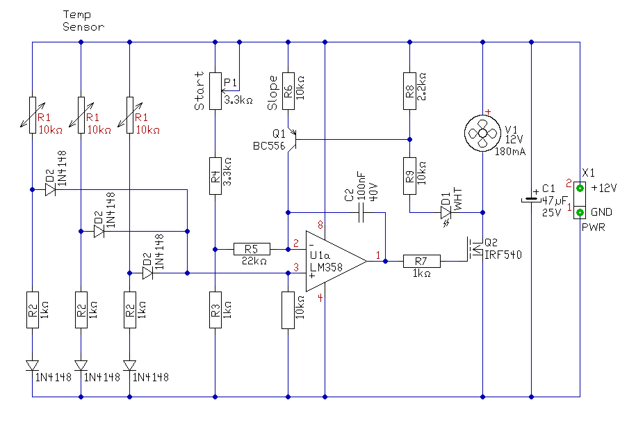
Sziasztok, egy Ntc-fan 6 kapcsolást próbáltam két termisztorosra megépíteni. Kérném ha valaki aki ráér ránézne, hogy jó lett e így.
Előre is köszönöm.
Hello! Átnézve, így nem igazán jó, mert az OPA két neminvertáló bemenete a "levegőben lóg". A közösítést (maximum képzést) inkább így old meg. Némi eltolást okoz a bázis-emitter nyitófeszültség, de az a potival kompenzálható.
A PN átmenet hőfokfüggése kb. 2mV/°C, de az NTC leadott feszültsége 50°-nál 1°C-ra kb. 113mV-ot változik. Tehát nem fogja túlzottan befolyásolni. Ha a Start poti alatti 3,3k ellenállást 2,2k-ra cseréled, akkor a Start pont kb. 36..53°C között állítható be.
Közönöm, tehát ez így nem fog jól működni. Ezt próbáltam alkalmazni
Majdnem. A 10k-t a 3-4 láb közül ugyan is lehagytad. Valamint ha ide csatlakozik a másik (komparátor) fokozat visszacsatolása, annak ellenállását is növelni kell. Mert eredetileg az 1K-ra csatolt vissza.
|
Bejelentkezés
Hirdetés |





. 








