Fórum témák

» Több friss téma
Fórum » Akkumulátor töltő
 
Témaindító: josephx, idő: Jan 18, 2006
Lapozás: OK   230 / 309
(#) Tomi111 hozzászólása Jún 8, 2018 /
 
Az agydinamókban általában van zener! Nem ad le többet 6V-nál. Enélkül akár 20V-ot is leadhat fordulattól függően. Nem biztos, hogy mindegyikben van.
(#) Chipmunk1960 válasza erbe hozzászólására (») Jún 8, 2018 /
 
Én nem tudom, nekem semmilyen nincsen, de ezt írta"
Adott egy hat Voltos, harom Wattos bicikli agydinamo," akkor most mit gondoljak?????
(#) proli007 válasza Chipmunk1960 hozzászólására (») Jún 9, 2018 /
 
Hello!
A köznyelvben az áramfejlesztő mindig dinamó volt és maradt. Pedig a bicón sosem volt az. De mindegy, lényeg hogy tudjuk miről van szó!
(#) Chipmunk1960 válasza proli007 hozzászólására (») Jún 9, 2018 /
 
Úgy emlékszem az első PF126-ok még dinamóval jöttek ki, aminek nagy korlátja a csúszgyűrűn keresztüli áramlevétel. Talán a '80-as évek vége felé tértek át a generátorra.
(#) pucuka válasza Chipmunk1960 hozzászólására (») Jún 9, 2018 /
 
Ha csúszógyűrűs, akkor generátor, ha dinamós, akkor akkor kommutátoros. Autóban gyakorlatilag azóta használnak (csúszógyűrűs) generátort, amióta megfelelő félvezető egyenirányítók léteznek.
(#) Chipmunk1960 válasza pucuka hozzászólására (») Jún 9, 2018 /
 
A generátorban a csúszógyűrű, csupán a gerjesztési áram átvitelét szolgálja, a nagy áramot az áálórészről veszik le 3 fázisban, ezért tud jóval nagyobb áramot, hatásfokot.
(#) saviola88 hozzászólása Jún 11, 2018 /
 
Sziasztok!
Van egy univerzális tápom amin lehet állítani a feszültséget. Van rajta 6V, 7.5V, 9V, 12V, 13,5V 15V. 6, 7.5, 9V on 5000 mA, 12, 13.5, 15 volton 3800 mA tud. Kérdésem az lenne, hogy ezzel tudok-e 6Vos és 12V os zselés akkut tölteni? A válaszokat előre is köszönöm.
(#) Chipmunk1960 válasza saviola88 hozzászólására (») Jún 11, 2018 /
 
Szia, Természetesen tudsz, de jó lenne legaláb egy ilyen kütyü bele, amivel a feszt/ áramot pontosan be tudod állítani. Van ennek 3 potis verziója, de most nem találtam meg, azon a töltési végfeszültséget is lehet állítani, s ott lekapcsol.
(#) FeketeVipera válasza Chipmunk1960 hozzászólására (») Jún 11, 2018 /
 
Mindenkinek koszonom a valaszokat! Oszinten megvallva nem tudtam arrol, hogy az agydinamo elnevezes muszakilag megteveszto. (Eddig kizarolag erositoket epitgettem, nincs tul sok ismeretem a temaban.) Szerintem a fesz. korlatozo elektronikat le tudom venni rola, mert -ahogy nezem- a szerkezeten kivul helyezkedik el. Erdemes lehet nelkule folytatni a fenti cel erdekeben?
(#) saviola88 hozzászólása Jún 11, 2018 /
 
Köszönöm a válaszod, már meg is rendeltem
(#) Chipmunk1960 válasza FeketeVipera hozzászólására (») Jún 11, 2018 / 1
 
Szerintem 1 próbát megér, egy hátig birnia kellene a cellának saccolásom szerint, persze ez nagyban függ a váltások számától. Ha nem próbálod ki, sosem tudod meg!
(#) Epu2 válasza proli007 hozzászólására (») Jún 11, 2018 /
 
De volt. Háború környékén halt ki. Nekem volt még egy működő és egyenáramot adott. Nagy volt és gyenge. A helyét 100%-ban átvette a váltóáramú.
(#) proli007 válasza Epu2 hozzászólására (») Jún 11, 2018 /
 
Hello! Én készséggel elhiszem, de a háborúban még nem bicikliztem (maximum lóbálództam). Csak nem értem, miért küzdöttek volna egyenárammal az izzó számára. Mert más világítás még akkor nem volt, mint ahogy dióda sem lehetett benne. A kommutátornál egy csúszógyűrű is egyszerűbb, ha netán a forgórész volt kivezetve.
(#) erbe válasza proli007 hozzászólására (») Jún 11, 2018 /
 
Egyik pólus a tengely, másik a forgórész végén egy gömbölyű vég + egy rugós érintkező néhány bakelitdarabon átvezetve. Itt még az állórész a mágnes, a forgórészen volt a tekercs.
Jóval későbbi "dinamókban" a forgórész az állandómágnes és az "ujjas" lemeztartóban a tekercs az állórész. Hasonló a pici szinkronmotorokhoz és a kis léptetőmotorokhoz.
A hozzászólás módosítva: Jún 11, 2018
(#) proli007 válasza erbe hozzászólására (») Jún 11, 2018 /
 
És hogy lett abból egyenáram és főleg minek?
(#) erbe válasza proli007 hozzászólására (») Jún 11, 2018 /
 
Nem én mondtam, hogy egyenáramot termelt.
(#) kudlikle válasza Chipmunk1960 hozzászólására (») Jún 13, 2018 /
 
Köszönöm
(#) Doky586 válasza proli007 hozzászólására (») Jún 14, 2018 /
 
Ha egy gyár más célra kis dc motorokat gyártott (pl játékautóba stb) akkor szinte ugyanaz a motor dinamóként is funkcionálhatott. Nem kellett két különböző dolgot gyártani. Egy gépsor.. Nekem ez a tippem.
(#) Imi18 hozzászólása Jún 21, 2018 /
 
Sziasztok!
A lenti egyszerű áramkört szeretném akkumulátor töltésre használni, de szeretném ha egy led jelezné, mikor a töltés kész.
Megoldható lenne e?
(#) proli007 válasza Imi18 hozzászólására (») Jún 21, 2018 /
 
Hello! Bele "rajzoltam" milyen lehetőségek vannak. Válaszd a számodra megfelelőbbet..
(#) Janszi válasza proli007 hozzászólására (») Jún 21, 2018 1 /
 
Üdv.
Így T2 nehezen fog lezárni
(#) proli007 válasza Janszi hozzászólására (») Jún 21, 2018 /
 
Hello! Miből gondolod? Akkor fog lezárni, ha a bázisfeszültsége alacsonyabb lesz mint az emitter. Mivel az emitter az aksi 12V, vagy 6V-ján van...
(#) Janszi válasza proli007 hozzászólására (») Jún 21, 2018 1 /
 
Ha épp nincs nyitva a tirisztor.
(#) proli007 válasza Janszi hozzászólására (») Jún 21, 2018 /
 
Na jó, ezt már nem is értem..
(#) Doky586 válasza Imi18 hozzászólására (») Jún 27, 2018 /
 
Régebben csatoltam relés akkuvédő kapcsolást leddel.
(#) MWatt válasza palko0125 hozzászólására (») Jún 30, 2018 /
 
Szia.
Ha még aktuális a problémád akkor tapasztalat alapján azt tanácsolnám, hogy a rajzon szereplö értékeket tardsd tiszteletben és akor minden rendben van, nekem mindig sikerült beüzemelnem
a megépités útán. Ami nagyon fontos, hogy legyen meg a 18v (egészen 22V-ig teszteltem) és az R12 értéke 0,33 esetleg 0,47 Ohm.
Jelenleg is fejlesztés alatt van a nyákja, mivelhogy az a célom, hogy egy ojan változatot tervezek ami minél kisebb és sokat tudo.
Ha szükséged van a továbbiakban még segitségre szivesen meg osztom a tapasztalataim.
(#) szs hozzászólása Júl 9, 2018 /
 
Szervusztok!
Újdonsült regisztrált vagyok itt, és kérdéseim lennének.
Akkutöltőt szeretnék összehozni, kicsi autó kicsi akkumulátorához, és még kisebb motorakkumulátorokhoz.
Igyekeztem minél figyelmesebben átolvasni e 230 oldalt, és az olvasottak és a gyártmánylapok alapján ezt gondoltam ki, ami az én kevés tapasztalatommal, csekély szaktudásommal kivitelezhető lenne:
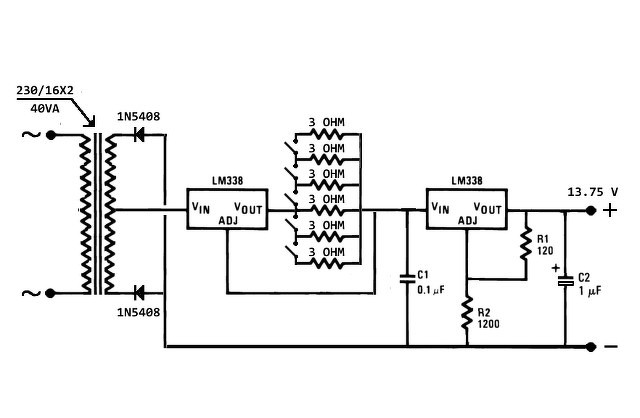
-Azért a 13,75 V, mert olyan töltőre van szükség, amit magára hagyhatunk bármeddig, hiszen igaz, hogy nincs szükség töltőre autókhoz, de előfordulhat kisebb baleset (rajtahagyott helyzetjelző, téli reggel –10 fok), akkor elkarikázik, buszozik a nejem dolgozni, közben hadd töltődjék a kis akku. Motorakku fenntartó töltéséhez is így lenne jó, ha jól értettem az eddigieket, és a kocsi sem tölti sokkal nagyobb feszültségre.
-Azért az LM338, mert bár kisebb is elég lenne a jelenlegi trafómhoz, de hátha szerzek még egy nagyobbat (most is van, csak ővele most más a cél), és akkor csak trafót-egyenirányítót kell majd cserélnem, meg plusz ellenállásokat betennem, vagy egy-két jelenlegit kisebbre cserélnem, és 5A is elérhető lesz.

Ha használható a rajzom, és jók az elgondolásaim, azután a következő kérdéseim lennének:
-1: Azt megértettem az előző oldalak alapján, hogy maga az akkumulátor egyáltalán nem kíván simított töltőfeszültséget, azonban az LM338-ak kívánják-e vajon? Az ő kedvükért beépítsek mégis az egyenirányítás után puffert, olyan 5000 mikroFarád körül?
És a kis kondenzátorok a lábaknál (ahogy a gyártmánylapon berajzolták) elegendőek ebben az alkalmazásában az IC-nek?
-2: Hűtés: Ha jól számolok, akkor az első (az áramgenerátor) IC-nek a terméklap szerinti feszültségesését, 2,5V-ot szorozva a max áramerősséggel kell figyelembevennem a hűtés számolásánál. (Ezt jól gondolom? Mert láttam már olyan rajzot is, ahol csak 1,6V feszültséget írtak…)
Azonban a második (a fesszabályzó) hűtésénél a 16 voltot, vagy a csúcsfeszültséget (ami kb 21V lesz egyenirányítva) vegyem alapul? (persze az áramgenerátoron elfüstölt feszültséget végül levonva)
16-13,75=2,25 volt
vagy
21-13,75=7,25 volt
Azt látom, nem mindegy.

Egyelőre ennyi kérdésem van, bár azt hiszem akartam mást is, csak elfelejtettem.(?)
Köszönöm, ha rámszánjátok az időt.
(#) Chipmunk1960 válasza szs hozzászólására (») Júl 10, 2018 /
 
Szia, Nem akarom az építési, fejlesztési kedvedet elvenni, de egy ilyen modul 1€ feszt, áramot/5A-ig/, és töltési-végfesz lekapcsolást is tudsz rajta állítani.
(#) proli007 válasza szs hozzászólására (») Júl 10, 2018 / 1
 
Hello!
- Az LM338-nak nem szükséges a szűrt feszültség, Viszont miivel aksi van a kimeneten, reverz dióda kell mind két szabályzó ki és bemenete közé. Mert a stabilizátor nem szereti, ha a kimenetén a feszültség nagyobb, mint a bementi feszültsége. (adatlap 17. ábra)
- Áram csak akkor fog folyni az aksi felé, ha trafó pillanatnyi feszültsége meghaladja az aksi plusz a veszteség feszültségeit. Vagy is szűretlenül és 21V csúcsfeszültség esetén a 10ms félperiódus időből, kb. 3ms ideig fog áram folyni. Tehát ha 5A az áramkorlát árama, az átlagos töltőáram kb. 1,5A lesz. (A valóságban még ennél is kisebb, hiszen a 21V sem állandó, hanem a nő és csökken ez alatt is.)
- Az elfűtött teljesítmény a 3ms töltésidő idő alatti trafó átlagfeszültség, levonva az aksi feszültségét, szorozva az átlag töltőárammal. Vagy is 20V körüli átlagfeszültséget és 12V aksi feszültséget feltételezve, az 1,5A átlagáramot figyelembe véve, a teljesítmény kb. 12W. De ez a teljes szabályozási láncra vonatkozik.
- Az adatlap a szabályzó megfelelő működéséhez szükséges minimális ki és bementi feszültségkülönbséget adja meg. Bár ezt számszerűen nem látom az adatlapon, de a paraméterek Vin-Vout 3..35V tartományban vannak megadva. Általában 2..2,5V többletfeszültség szükséges. Ha 2V-ot veszünk figyelembe, akkor a két szabálysóhoz 4V plusz a sönt-ellenállásokhoz még 1,2V feszültség szükséges. Vagy is a töltésszabályozás akkor fog ténylegesen működni, ha 13,5V aksifeszültséghez még 5,2V-ot hozzáadunk. Ez 18,7V-ot jelent.
- Amíg az aksi el nem éri a 13,5V feszültséget, addig a feszültség szabályzó fokozat teljesen nyitva lesz, és az összes feszültség az áramkorlátra jut. A 2,5V az a minimum, nem pedig a számított feszültség érték. Tehát kb. 6W..12W lesz a hőtermelés a két szabályzón és az aksi feszültségének függvényétől fog megoszlani a két szabályzó között.

Kb. ezek alapján kell döntéseket hozni a töltés mikéntjéről.
(#) szs válasza proli007 hozzászólására (») Júl 11, 2018 /
 
Szervusz!
Köszönöm a segítségedet, tegnap már elolvastam, de ma még agyalgattam rajta, mit miért is úgy írtál, ahogy, és így már sokkal tisztább előttem a dolog.
Érdemes volt kérdeznem, mielőtt nekilátok, és nagyon hasznos hogy hosszan leírtad, mert így végiggondolható másnak (pl. nekem) is.
Azaz, egy dolog nem világos számomra (nem ellenkezés, csak ennek az egésznek a tanulás is a lényege), hogy az a reverse dióda a kimenő és a bemenő láb közt végül is milyen nagyobb feszültség ellen van? Hogyan tud nagyobb feszültség kialakulni a kimeneten a bemenőnél?
Még egy dolog: a feszültségszabályzó lábainál a kis kondenzátorok -az IC ebben az alkalmazásában is- változtatás nélkül maradhatnak, úgy, ahogy az adatlapon szerepel?
(ja, ott van az a dropout az adatlapon, csak valamiért nem a táblázatban, hanem a 6. és a 7. ábra közt van ábra szám nélkül ((figure . )) egy grafikon, 1, 3 és 5 amperre, a hőmérséklethez viszonyítva. Onnan vettem a kb 2,5 A-t)

dropout.png
    
Következő: »»   230 / 309
Bejelentkezés

Belépés

Hirdetés
XDT.hu
Az oldalon sütiket használunk a helyes működéshez. Bővebb információt az adatvédelmi szabályzatban olvashatsz. Megértettem