Fórum témák
» Több friss téma |
Üdvözlet !
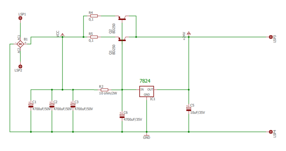
Egyik ismerősnek rendeltem az E...-ről egy kis digitális végfokot. Max.24V-os a tápja. A jóember meg csak 25V-s trafóról akarja meghajtani. Készítettem egy 7824-ből és két TIP2955-ből egy kis szabályzót, de a fesz 26V-on áll be. A bejövő pufferelt táp 34V, ha leterhelem leesik 28V-ra. Mi nem stimmel szerintetek? A hozzászólás módosítva: Aug 13, 2018
Hello! Miért egy munka file-t kell feltenni, hogy annak megnyitására programra is szükség legyen? Egy egyszerű kép (pld. *.png) nem lett volna ésszerűbb?
A hozzászólás módosítva: Aug 13, 2018
Bocsánat ! Alapból ezt használom...., nekem ez a természetes.
A 7824 előtti 10 ohmosat (R2) cseréltem 33 ohmosra => 5 ohmos terhelésen tartja a 24V-ot.
Így eléggé furcsa ez a kapcsolás.. biztos jó helyre tetted ( rajzoltad ) azt a 10 (33 ) ohmot?
Arról kéne nyitni a két tranyónak.. ( B-E között ).
Most az történik, hogy a stabilizátor IC nyugalmi árama (neki is kell valami táplálék) kinyitja a tranzisztorokat (ezért nagyobb a feszültség a kimeneten).
Ha az az ellenállás a VCC és a bázisok között lenne, akkor nem nyitnának a ki a tranzisztorok, csak akkor, amikor már elég nagy terhelés van (legyen mondjuk fél Amper), és rá kell segíteni...
Na, éppen arra való úgy, ahogy leírtam!
![]() Ha a 33 ohm van betéve, kb. 0,2 amper felett átveszik a tranyók a terhelés többi részét. Ennek így sok értelme nincs... "működik" valahogy... A hozzászólás módosítva: Aug 14, 2018
Hello! Erről beszélnek. De a C6 helyett elég lenne egy 100nF-os kondi is.
És még akkor is határon van az E... rősítő modul...
A hozzászólás módosítva: Aug 14, 2018
Azt a figyelmetlen kutyafáját !!!! 3 napja figyelem a rajzot és nem láttam meg hogy rosszul rajzoltam meg a sematikot ! Köszi ! Javitom !
Javítottam csak így felmegy a fesz 26V-ra...
Akkor árulás van, fotót tegyél fel alkatrész és beültetési oldalról lehetőleg éles jó minőségűt.
Nem teljesen világos miért csinálja, hisz a 7824-nek le kellene szabályoznia ha elérte a 24V-ot.
Már írta "proli007" is, a c6-ot vedd ki és elég 100 nF ( 100 V ) oda, teljesen a 7824 lábaihoz. Bekapcsoláskor is egy nagy impulzust képes így kiadni a kimenetre a 2 BD a töltetlen elkó miatt.
Tegyél 100 nF-ot a kimeneti lábaihoz is.. A hozzászólás módosítva: Aug 17, 2018
Kivettem . Cseréltem a 10 ohmosat 15ohmra (hogy kevesebbet "vigyen" a 7824). Így most beállt 24,2V-ra . Mértem a trafóról lejövő váltakozón áramot 5,2A (5 ohm 25W-os ellenálláson).
Remélem jó lesz ... Azt a plusz 0,2V-ot a TPA3116-nak el kellene viselnie. ( Érdekes: a bss oldaláról leszedett rajzon két 4700µF-os szerepel ugyanebben a pozícióban ) Köszönöm a segítségeteket !
A bss egy dolog, a gondolkozás meg a másik..
![]() A +0.2 volt a 7824 szórása miatt is lehet ( lásd adatlap..) A hozzászólás módosítva: Aug 17, 2018
|
Bejelentkezés
Hirdetés |











