Fórum témák
» Több friss téma |
Ezt mely alkatrész módosításával tudom belőni?
Nem követtem mindenben a kapcsolást, katód, anód ellenállások módosultak tápfeszhez mérten.
Elsősorban a bemeneti 220nF csökkentésével. Elég a 10nF, de talán kisebb is. A bemeneti potméter értéke is lehet nagyobb a későbbiekben.
Bár az ECC85 az igazából rádiófrekvenciás cső, de ha ez van otthon, lehet vele csöves kapcsolásokat tesztelgetni. Gitárerősítőhöz ideális az ECC83, mert jó nagy az erősítése, vagy ha nem akarsz nagy feszültségekkel szenvedni az ECC82. Ez utóbbit használom tranzisztoros erősítőkben moddolásra. Már 10-20V anódfeszültségről üzemeltethető. Bár kisebb az erősítése az ECC83-nál, de kevés olyan cső van ami akár 4 darab ceruza elemmel működő pedálban is elvan. A hozzászólás módosítva: Aug 10, 2018
Köszi a tippeket, bemeneti csatoló cserélve 10nF-ra, gain potméter cserélve 500K-ra.
Hangszer erősítőt még nem építettem, ezért a fokozatosság ![]() A bemeneti csatoló meg szokatlan még, mert a nagy PP-mben nincs semmi ilyesféle hangrontó tényező.. ![]() Vasárnap ülünk össze a bandával, akkor tudjuk majd csak megfülelni, mert nekem nincs gitárom, mivel én a dobos lennék vagy mi Eddig csak jelgenerátor+szkóp-os mérésen esett át, hogy meglessem mennyit erősít, van-e gerjedés, stb.. 20mV bemenetre 350mV kimenő jel, hangszín szabályozók alapállásban. Ha tetszik mindenkinek a hangja, akkor ehhez illesztem majd a leendő végfokot. Ha meg nem tetszik, akkor szétszedem, és nézek másik rajzot..
Mindenki gitárerősítőt próbál építeni , erre ők? : Link : Nem azt mondom, hogy ez így jó , és követendő , de mint az "alábbi ábra" mutatja lehetséges. Bővebben: Link1 (érdekességnek szántam a hsz-t)
A hozzászólás módosítva: Aug 15, 2018
Az is gitár erősítő, csak több paramétert lehet rajta állítani, meg esetleg a beállításokat el lehet menteni. Mindig eljön a pillanat, amikor még egy kapcsoló, vagy csatlakozó hiányzik még az erősítőről. A végére ott tart a gitáros, hogy egy akkora RIG birtokosa, mint egy stúdió.
Hát nem jött be a cuccos hangja, így bontásra ítéltetett, jön egy újabb próba egy pár oldallal korábban itt megosztott rajz alapján ECC83-akkal, passzív hangszínnel.
Ha elárulod milyen műfajban nyomod, akkor arra való optimalizációban segítek.
https://www.hobbielektronika.hu/forum/topic_post_2013975.html#2013975
A csatolt marshall előfokot néztem ki megépítésre. Melodic heavy metal a stílus.
Szia!
Ez a Plexi. Ez AC/DC. Randy Rhoads mod-al lehet belőle többet kihozni, ha az első két csőfél soba van kőtve. Én ezt kapcsolóval oldottam meg. Ajánlom inkább a Soldano Hot-rod-ot. A hozzászólás módosítva: Aug 15, 2018
Megtaláltam a Soldano rajzát. Én ezt már többször megépítettem gond nélkül. Volt már Ecl86-al, EL84-el, de Beag APX-100-ban is jól működött. Oda külön panelt terveztem. Ha brummogott, akkor vezetékelési gond volt mindíg.
Szia!
Köszönöm, meglesem! Nem a túlvezérlés a célom, lesz előtte torzítópedál. Azzal kísérletezünk, hogy a jelenleg használt tranyós végfok előerősítőjét kiiktatva, annak a helyére ezt betéve mit hoz hangilag. Sajna a beépített előfok elég zajos, ezt akarjuk csövessel kiváltani, aztán majd egyszer csak csöves végfokká változtatom ![]() Hó végén megyünk felvenni, addigra kellemesebb hangot szeretnék csiholni a gitárhoz..
Nem azért zajos mert tranyós. Metál gitártémához egy olyan lánc kell, ami kb így áll össze: Zajzár, eq, torzító, eq, reverb. Ha nincs nagy hangerő, akkor sustainer is kell. Ezek nem feltétlen csöves dolgok, de egy ecc83 meg egy tda2030 nem elég. A hosszan kitartott hangokhoz nagy gain kell, az meg hozza magával a zajt. Akár a gitár moddolása is szükséges lehet. A napokban fóliáztam két Les Pault.
Van egy saját zajzár kapcsolásom, amit gyakorta építek gyári fejekbe. Ha érdekel felteszem a rajzát. Tartalmaz egy közép kiemelőt is, ami kell a metál szólókhoz.
A zajzár engem is érdekelne. A jelenlegivel nem vagyok megelégedve.
Érdekelne a zajzár kapcsolás.
Sajna itt a peavey előfoka a zajos, mert zaj van akkor is, ha ki van húzva a gitárkábel. Amikor beiktattuk a korábban feltett kísérleti előfokot, akkor a zaj megszűnt, csak sajna nem erősített eleget, valamint elvesztek vele a lecsengések is, ezért próbálok most másik kapcsolást.
Asztali géphez ülve felteszem. Telefonról nem megy.
Köszönöm!
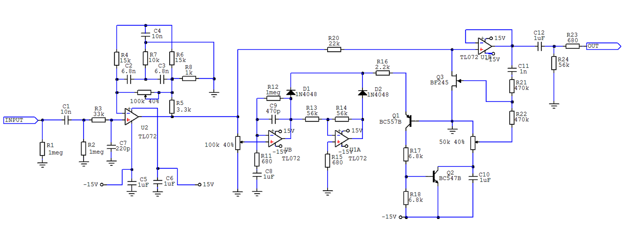
Zajzár.
Két darab 100kOhmos log poti van benne, Az első a közép kiemelést szabályozza, a második a küszöbszintet. A harmadik poti a JFET-nél a munkapont beállító trimmer. A bemeneti fokozatban lévő visszacsatoló komplexum egy kettős "T" szűrő. A 6,8nF-ok, meg a 10nF 1,5kHz környékén emel ki 20dB-t. Lehangolt doomos stílushoz a 6,8nF helyett 10nF, a 10nF helyett 15nF jobb választás, ami 1kHz körül emel. 80-as évek metál zizijéhez 4,7nF és 6,8nF a megfelelő érték. Az attack idő nagyon rövid, a hullám mindkét fele ki van használva, így nem harapja le a hang elejét. Gyakorlatilag azonnal megszólal. A C10 kondenzátor 50ms körüli release időt ad, tehát ha letompítjuk a húrokat ennyi idő múlva némít újra az áramkör. Ez jó érték metálhoz, viszont blues témáknál kicsit gyorsan harapja el a hangok végét. Ott vagy nagyobb kondi kell a C10 helyére, vagy ki kell kapcsolni. Oda amúgy sem jó a kiemelt közép. Az erősítő bemenetére szoktam kötni, közvetlenül a gitár után. A hozzászólás módosítva: Aug 16, 2018
Köszi a kapcsolást! Nyákod esetleg nem publikus?
Köszi!!
Készült már próbapanelra, van valahol lay formátumú is, csak nem találtam. Éppen van egy kész példány is előttem, csak ennek össze-vissza vannak a poti hozzávezetései. Ez olyan kivezetékelt verzió. Tervben van egy optimalizált példány is, ha készen leszek vele felteszem. A magam részéről olyat szeretnék, ami egy csőaljzatba dugható, és a fűtésből kapja a tápfeszt saját sokszorozóval. Akkor nem kellene fúrkálni a sasszit.
Hát ez valóban nagyok ötletes ha ekkorka méretben össze tudod hozni!! Ja és gondolom többen is várjuk!!
Sok sikert hozzá!
Második harapás..
konyak6 fórumtárs által közölt rajz alapján készült, 2db ECC83-al. Mérésig még nem jutottam el, tegnap érkezett az utolsó alkatrész hozzá. Csak sima előfokként tervezzük használni ha beválik. Torzítópedál után lesz bekötve, a fejegység előfokját megkerülve, közvetlen a végfok elé csatlakoztatva, mint ahogy a korábbi kísérleti példány is.
Sziasztok!
Nem olyan régóta kezdtem el az elektronikával hobbi szinten foglalkozni.Az lenne a kérdésem tudnátok-e segíteni, egy egyszerű, otthoni gyakorlásra használható gitárkombó építésében.Egyszerű kapcsolásokat keresek, legfeljebb 10-15 wattos erősítőhöz.Ez lenne az első erősítő amit csinálok tehát tényleg egyszerűt keresek
Sziasztok!
![]() Mostanában kezdtem el elektronikával foglalkozni hobbi szinten, és régóta gondolkozok azon, hogy elkészítsem első saját gitár erősítőmet.Keresgélés közben találtam rá ebay-en az alábbi erősítő kit-re. Az lenne a kérdésem hogy ebből némi változtatással, kiegészítéssel össze hozható-e egy egyszerű kis gitárkombó?Nyilván nem profi cuccra gondolok, nekem így elsőre már az is sikerélmény lenne ha szól Előre is köszönöm a segítséget LINK
Kezdésnek jónak jó habár gitárerősítőnek nem szookás sztereo erősítőt használni. Én a helyedben inkább keresnék egy kimondott gitárerősítő rajzot pl.
Azért gondoltam kezdésnek erre, vagy hasonlóra mert tényleg nagyon kezdő vagyok még, és mindenképpen valami egyszerűt és lehetőleg olcsót akarok kísérletezésnek, aztán utána próbálnék egyre bonyolultabbakat.
Az általad küldött kapcsolásról esetleg van valami tapasztalatod hangzásban? ![]() Egyébként köszönöm a segítséget
Szerintem vegyél használtan egy kis szobai kombót (analóg) aminek a kapcsolási rajza fenn van a neten illetve moddolni is szokták hogy jobban szóljon, meg arról is van kapcsolási rajz. Kezdetnek teljesen jó, aztán ha már nem kell, el tudod adni.
Én nem javasolnám hogy digitálisból építs, vacakul szól.
Van már itthon kombóm, csak szeretnék egyet magam is összerakni, ezért kérdeztem hátha tudtok segíteni hogyan lehetne elsőre akár ebből egy "egyszerűbb" erősítőt összehozni
Esetleg ha tudnátok ajánlani egyszerűbb, gitározással kapcsolatos projekteket (pl Tremolo) azt megköszönném
Itt találsz különböző gitáreffekteket, tremolót is. Kezdetnek nézegesd a BEGINNER jelzésűeket.
|
Bejelentkezés
Hirdetés |

















