Fórum témák
» Több friss téma |
Aztán ragadtam egy tolómérőt és így derült ki, hogy 6mm2 keresztmetszetű...
Egyébként a mérő mindkét irányba képes visszaforogni középre ha áram alatt van és nincsen fogyasztó rákötve.
A vitás hozzászólások - amelyek érdemi információt nem tartalmaztak - eltávolításra kerültek.
Kérjük a továbbiakban a meddő vitákat mellőzni!
Sziasztok! Olyan gondom van , hogy kábellel szerelt házban a lámpáknál lekapcsolt állapotban van egy kis feszültség (50-60 volt) amitől a LED-es izzók lekapcsolt állapotban villognak vagy halványan világítanak. Ez normális? Ha igen mit lehet csinálni? Ha egy három izzós lámpába az egyik sima izzószálas akkor a másik kettő LED-es nem villog. Amit értek miért nem villognak, de akkor mit lehet tenni ha csak ledeket használok?
Nem világítós a kapcsolód? Egyáltalán milyen kapcsolód van? Azt is nézd meg, hogy biztosan a fázist szakítja-e meg.
Aluvezeték van 6 mm2-es, azt nem nevezném PEN-nek.
Azért pontosítsunk, amikor ebben az országban lehetővé vált 4 vezetős rendszert használni TN rendszerben épületen belül, akkor lehetséges volt meglévő rendszerekben áttérni erre a 6 mm2-es anyagfüggetlen nulla PEN használatával.
Nem világítós, van ilyen probléma kapcsolonál is meg mozgásérzékelőnél is ami relés mert hallani hogy kattan a relé. Schneider sedna a kapcsolóés a fázist szakítja meg.
A hozzászólás módosítva: Okt 30, 2018
Az egymás mellett futó vezetékek kapacitív úton átviszik a feszültséget. Rakd szét a vezetékeket (a falban
) vagy terheld meg.
Ez problémás lesz mert MBCu kábelek vannak csőben.
Vegyél minőségi led izzót, az nem fog villogni.
Azért volt a smile, nem reális megoldás.
Mint mindenkinek, az égővel párhuzamos kondenzátor segíthet.
A hozzászólás módosítva: Okt 30, 2018
Gondolom feszültség min. 250v, kapacitás elég valami kicsi?
Szia!
Ezek nem villognak.
Mindenképp X2-es MKP legyen (tartósan a hálózaton lóghat). 250-275Vac, 0,22-0,47uf kapacitásnak elegendőnek kellene lennie (a legkevesebbet használd, ami már elég).
De a tuti megoldás a normális minőségű fényforrások használata. Az Ebay-es vagy itthon kapható "akciós" noname kínai közül sok előtétellenállással vagy lineáris driver-rel működik, LED-hez nem méltó hatásfokkal (akár a márkás kompakt fénycsövek hatásfoka alatt) és pont ezek világítanak a kapacitív csatolások miatt.
És akkor illik kisütő ellenállás is vele parhuzamosan...
Sziasztok!
Ezt bátran meg szabad venni? Túl kedvezőnek tűnik az árfekvése. Nem hajlamos önszántából leégésre, menetzárlatosságra, vagy a tolókapcsolója kontaktosodásra? 8VA-s. Kanlux KTF-8-24 A hozzászólás módosítva: Nov 2, 2018
Tolókapcsoló? Szerintem nincs benne olyan. Ritka eset de önszántából bármelyik trafó leéghet. Vedd meg nyugodtan.
Szia!
Az a feszültségválasztó csuszka micsoda? Én tolókapcsolónak nézném.
Ott címkének van helye. Feszültséget választani a bekötéssel tudsz.
Hopsz, tényleg, elnéztem!
Most nézem, hogy a pár oldallal korábban emlegetett Elmark sem olyan. 24V-os csengő esetén a használóra lehetett volna bízni a hangerő állítást.
Ezt most is megteheted, akár kényelmesebben is (kéz alá kivezetve) egy váltókapcsolóval. Kettőnél több állásnak sok értelme nincs. Pl. 12V-os csengőnél 12V vagy 8V.
Külön a falra vezetni, vagy süllyeszteni egy kapcsolót emiatt?
Azért annyira fanatikus nem vagyok.
Sziasztok!
A klímából csöpögő vizet a lakásban egy tartályban gyűjtöm össze, hogy ne kelljen állandóan figyelni a tartály vízszintjét egy vízszintjelzőt tervezek. Az elektronika és a tápegység azonos panelon lesz, a tápegység egy kapcsolóüzemű tápegység. A tartályba merülő elektródák fognak lesznek, melyeket a víz fog rövidre zárni és jelet adni az elektronikának. A kérdés, hogy kell-e a tartályt vagy a rendszer bármely alkatrészét földelni? Az érzékelő elektródán kívül a tartályba a tápegység pozitív kivezetése is bele fog merülni. Vagy tervezzem át, hogy az elektronika a testre zárást érzékelje és a táp szekunderének a negatív pólusát egy az egyben földeljem le?
Ha a tápegység kettős szigetelésű (nagy a valószínűsége), akkor tilos földelni.
A hozzászólás módosítva: Nov 3, 2018
A tartályt se? A tápot is én építem, az alapvető szabályokra figyeltem, 7,5mm szigetelési távolság a panelon a primer és szekunder között, ahol ez nem biztosított (optcsatoló), ott a panelt átvágtam, "Y" kondenzátor a primer és a szekunder között.
A modern vezérlő elektronikás bojlerek elektronikája is táp szempontjából ugyanilyen kialakítású, a tartály ott le van földelve, igaz, hogy az elektronikából semmilyen elektróda nem merül a vízbe.
A bojler fűtőbetétje nem kettős szigetelésű. Milyen tápegységet készítettél?
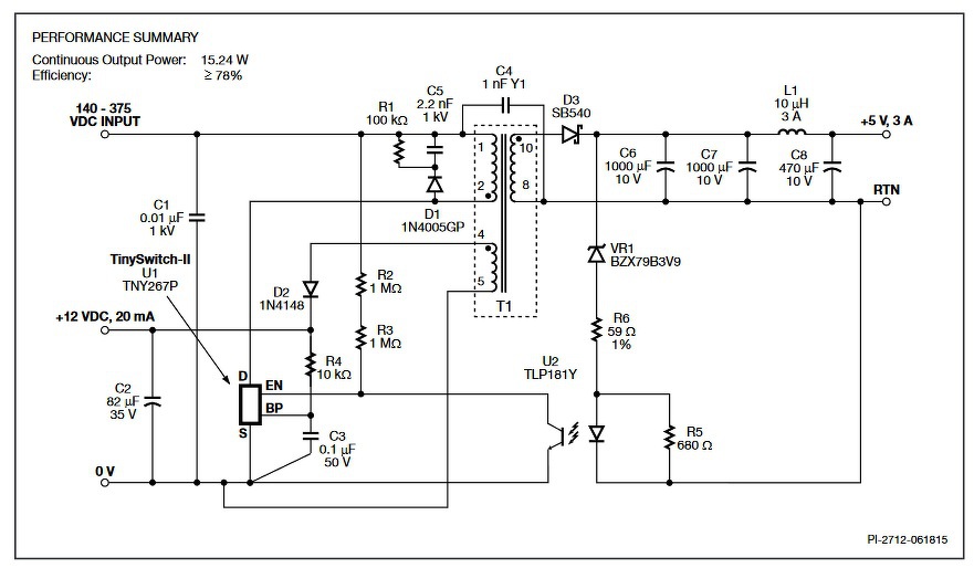
A TNY267 ic adatlapjából építettem meg az 5V 2A tápegységet. A trafó bontott PC tápból származik, a készenléti tápegység trafója.
A hozzászólás módosítva: Nov 3, 2018
Elvileg kettős szigetelésű ha jól van megépítve.
Nem a kettős szigetelés a lényeg, hanem a leválasztás. A tápegység kettős szigetelése csak a tápegységre mint termékre érvényes.
|
Bejelentkezés
Hirdetés |





) vagy terheld meg.






