Fórum témák

» Több friss téma
Fórum » Alkonykapcsoló 2 db AA méretű akkuról
Lapozás: OK   6 / 8
(#) superdanee válasza proli007 hozzászólására (») Okt 27, 2015 /
 
Akkor nézzük a kis feketével... Gondolom tudok olyat venni és beforrasztani igaz?
A lényeget mondom: kellene nekem egy kapcsolási rajz, amelyet alkonykapcsolós bójafej elkészítéséhez tudok használni, sötétre kapcsol és 1.2 V-os akksira van optimalizálva. A fenti példa alapján van ilyen, kérdés, hogy kapok-e hozzá alkatrészt, illetve rá tudom-e forrasztani a cuccokat egy próbanyákra?
A hozzászólás módosítva: Okt 27, 2015
(#) Inhouse válasza superdanee hozzászólására (») Okt 28, 2015 /
 
Arra gondolt, hogy nem látható a képen egy csomó minden. Pl. a "kis fekete" félvezető felirata, a hátoldal, stb...enélkül nem kapsz róla rajzot az biztos. De találhatsz ezen az oldalon olyan kapcsolást, amivel 1,2-1,5V-ról hajthatsz fehér LED-et, keress rá!
Azt, hogy rá tudod-e forrasztani az alkatrészeket egy próbaNYÁK-ra, nehéz innen megítélni...
(#) proli007 válasza superdanee hozzászólására (») Okt 28, 2015 /
 
Hogy Te mit gondolsz és mit tudsz, az a Te dolgod. Én lerajzoltam, hogyan lehet egy kerti lámpából alkonyatkapcsolós bóját készíteni. Én ezeket a négylábú feketéket találtam benne. Mindössze a szolár cellát el kell hagyni és egy BPW34 fotodiódát hozzákötni..
(#) zosza18 hozzászólása Feb 8, 2016 /
 
Üdv Mindenkinek!

Építettem én is egy ilyen dőlőbója villogót. 2db AA elemről megy és kb.: 120órát bír folyamatosan, de elemtől függ, hogy milyen minőségű. Egyszerű és nagyszerű, több darab készült belőle és remekül teszik a dolgukat. Mellékelem a rajzot és a kedvcsináló képeket.
A hozzászólás módosítva: Feb 8, 2016
(#) proli007 válasza zosza18 hozzászólására (») Feb 8, 2016 /
 
A dolomit egy kőzet, amire gondolsz, annak danamid lenne a neve.
(#) zosza18 válasza proli007 hozzászólására (») Feb 9, 2016 /
 
Erre nem is tudok mit válaszolni... Volt anyagismeret óránk régen, de én szentül meg voltam győződve, hogy azt így hívják. Egyszer valaki elhintette ezt és én meg mindig ezt mondtam, bár érdekes hogy soha senki nem szólt róla, hogy nem jól mondom, Te vagy az első.
A hozzászólás módosítva: Feb 9, 2016
(#) world-s hozzászólása Feb 24, 2016 /
 
Sziasztok!
Elolvasgattam a topic-ot, és a segítségeteket kérném.
Melyiktek és miként lehetne átalakítani úgy:
- áramforrás 5V-os USB power bank
- kapcsolni relé nélkül kéne, de akár 30-50ledet is.
- és beállítható lenne egy potival a küszöbérték.
- késleltetés nem kell
- és ne ártson neki, ha valami kapcsoló, vagy valami bistabil nyomógomb áramkör (több állapot: be/ki/automata a fényviszonyok alapján) átköti valahol. Tehát ha azt szeretnénk, hogy átmenetileg ha nem is látszik nagyon akkor is világítson.

Tehát az lenne a lényeg, hogy ez egy mozgó eszköz amin sok led van.
Ha olyan helyre kerül ahol úgy sem látszik a világítás, akkor egyszerűen a ledek közös tápvezetékét kapcsolja le, mert feleslegesen eszi az áramot.
De amint árnyékosabb, vagy zárt helyre kerül, abban a pillanatban bekapcsoljon.

És melyik az a pont ahol át lehet, vagy szabad kötni sérülés nélkül, ha ezt az automatikát ki szeretném átmenetileg iktatni, vagy egységesen kikapcsolni.

Ha ez sikerül, akkor ha ahogy már ajánlották lehet lesz valami PWM amivel a fényviszonyok alapján a ledek fényét is szabályozni automatikusan. (amúgy is sejtem, hogy ugyanazt a fényérzéke úgy sem fogom tudni a PWM-hez használni)egy ilyen lenne.
De most már annak örülnék ha a ki-be kapcsolás menne relé nélkül, és nem is enne sokat, mert csak egy power bank lesz.
Köszi Zoli
(#) proli007 válasza world-s hozzászólására (») Feb 24, 2016 /
 
Hello! Ha azt szeretnéd, hogy ne fogyasszon sokat, akkor előbb azt gondold át, mennyit fogyaszt 30..50 Led. És ne azt fogalmazd meg, mi nem fog menni, hanem hogy mi a cél.
(#) world-s válasza proli007 hozzászólására (») Feb 24, 2016 /
 
A ne fogyasszon sokat úgy értem: ne egy fizikai relét keljen behúzni az egyi vagy másik állapot eléréséhez (azért hogy 1 led helyett többet vezérel),mert nem csak zavaró lenne a projectnél, de felesleges áramzabáló...
(#) proli007 válasza world-s hozzászólására (») Feb 24, 2016 /
 
Hello! Én csak próbálok tolmácsolni az felé, aki segíteni szeretne/tudna. Mert a leírásodból túl sok nem derül ki. Nem érthető, hogy a Led-ekenek külön-külön funkciója van, vagy egyszerre ég az egész. Nem derül ki, milyen fogyasztású is ez a sok Led. Vagy is hogy mihez szeretnél egyáltalán áramkör tervet.
Ha valaminek a PWM vezérlése megoldott, akkor a kikapcsolása is, hiszen azt nullára leszabályozva gyakorlatilag ki van kapcsolva.
Nem derül ki, hogy a fényerőt szabályozni szeretnéd vagy csak kikapcsolni, ha túl nagy a környezeti fény.
Végül a Led-eket akkor tudod energiatakarékosan meghajtani, ha valami kapcsolóüzemű vezérlőt használsz hozzá. Én ugyan nem ismerem ezeket, de ma többségük már PWM vezérlésre is alkalmas. Vagy is ekkor "csak" illeszteni kell a fényérzékelőt a meghajtóhoz..
(#) world-s válasza proli007 hozzászólására (») Feb 24, 2016 /
 
Bocsi. Nem beszólásnak szántam. És valóban igaz,hogy sok indó kellhet még. Akkor sorra:
-Meghajtás 5v-os power bank
-Ezek egyesével ellenállassal ellátott ledek.
-A közös fő ezetékükről szeretném levenni az áramot, és ezzel mind lekapcsolva.
-A project egy jelmez (suit),így a bank miatt is nem szerencsés a fizikai relét működtetni,mert az is csak fogyaszt.
-Mivel szőr alatt lesz a világítas,így nem ismert még mekkora fényviszonytól nem érdemes világítani már.
A PWM most nincs még. Nem tudom fog e kelkeni,mert ugye attól függ mennyi ideig lehet használni.
De ha a kettő kombinálható,akkor tényleg lehet azzal is konbinálni.
Ugye a PWM esetén minél nagyobb a fèny annál jobban kell világítania. És va egy pont amikor hirtelen úgy kell döntenie,hogy túl világos van,és mindent le kell kapcsolnia.
Nekem a PWM-nés az aem tiszta,hogy mitől függ miként változik a fényerő.
Azt tudom hogy négyszög jel,de pl. hogy határozom meg hogy mi az a fényerő ami alá ne menjen,mert lehet vilagítanak a ledrk,dr már a szőrön keresztül úgy sem látszik semmi.
Ha van még amit pomtosítani kéne,akkor szóljatok.
Előre is köszi.
(#) proli007 válasza world-s hozzászólására (») Feb 24, 2016 /
 
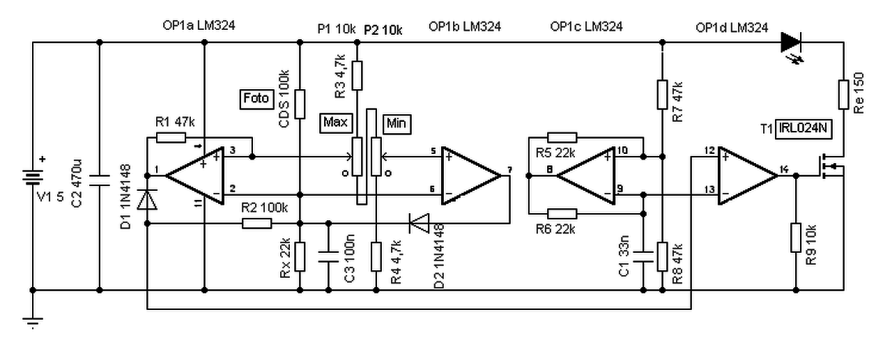
Analóg módon kb. így lehet megoldani a dolgot. Persze kísérletezni kell, mert a CDS fotoellenállás meredekségét nem lehet állítani, vagy is hozzáállítani a fényváltozás meredekségéhez. A változás helyét viszont Rx változtatásával hozzá lehet igazítani a CDS fényre változó ellenállásához. (Persze egy egyenest nem lehet meghatározni egy pont alapján.)
A P1 potival be lehet állítani, mekkora fényerőnél kapcsoljanak le a Led-ek, A P2-vel pedig sötétben a minimális fényerőt határolja. Az Re és Led csak mutatja hova kerülnek a Led-ek az előtét ellenállással.
Fogyasztása azért ennek is lesz, néhány mA. Jobb lett volna valami kis fogyasztású Rail-to-Rail műveleti erősítőt alkalmazni, és még kisebb GS küszöbfeszültségű Fet-et. De szegény ember..

Bábu-LED.png
    
(#) world-s válasza proli007 hozzászólására (») Feb 25, 2016 /
 
Szia!
Jól értem, akkor ez egy alkonyatkapcsoló és a sötétben a fényerőt visszavevő részt is egyben tartalmazza? Tehát egy fotoellenállás mind a két dolog meg van oldva?
Néztem az itteni boltban, de 100K fotoellenállást nem találtam. (bár lehet rosszul keresem)
Bocs ekézetlenségemért, de nem volt teljesen tiszta az Rx beállítás mit takar. Csak tippelni tudok.
Gondolom valami olyanra van hatással, hogy mi az a sötétség, amikor már teljesen fénnyel világítanak a ledek.
Vagy mikortól van márt teljes fényerő?

Fogyasztásnál a néhány mA nálad kb. mit jelent? Kb. nagyságrendileg, mert valamiért írod, hogy sokkal jobb hatásfokkal is tudna menni.

Már kértem power bankot, és ha a ledek megvannak csinálva, akkor le fogom tesztelni, hogy mi is történik pontosan. Símán megy annyit amit kell, vagy tényleg minden mA-ért meg kell küzdeni.
De tényleg még egyszer köszi.
(#) world-s válasza world-s hozzászólására (») Feb 25, 2016 /
 
Illetve a két poti mekkora legyen?
(#) proli007 válasza world-s hozzászólására (») Feb 25, 2016 /
 
Hello!
"sötétben a fényerőt visszavevő részt" Ezt nem igazán tudom értelmezni. De inkább kb. leírom hogy kellene ennek működni/viselkedni.
- Az OP1c egy fűrészjelet állít elő. Ennek feszültsége kb. 1,6V és 3V között változik.
- Az OP1d egy komparátor, ez képzi a PWM jelet. Ha a komparátor vezérlő feszültsége 1,6..3V között változik, akkor ennek hatására a PWM jel kitöltése is változik. Vagy is szabályozza a Led-ek fényerejét.
- Ha a komparátor a szabályozási tartományán kívüli feszültséget kap, akkor 1,6V alatt ,ár sötét lesz a Led (és nem fogyaszt), 3V felett, pedig teljes fénnyel világít.
- A komparátort a fényerővel arányos feszültség vezérli. A CDS fotoellenállás és az Rx ellenállás egy feszültségosztót alkot. Ez a feszültség kerül az R2-őn keresztül a komparátor bemenetére. Így ha nő a fény, akkor csökken a CDS ellenállása, nagyobb feszültség kerül a komparátor bemenetére. Nagyobb feszültségre nagyobb PWM jel kitöltése, így a Led-ek fényereje is nagyobb. (És fordítva is igaz.)
- Az Rx ellenállás értékével lehet beállítani, hogy a CDS ellenállás változása a fényre, abba a tartományba essen, ahol számodra megfelelően változik a külső fényre a Led-ek fényessége. Tehát ha a CDS ellenállás értéke más, az Rx változtatásával lehet azt hozzá igazítani a komparátor szükséges feszültségéhez.
- Sajnos az áramkörben a meredekség nem változtatható. Vagy is hogy a CDS ellenállás változásához mekkora Led fényesség változás tartozzon. De a CDS ellenállását alapvetően a megvilágítása határozza meg és az értéke, amivel jellemzik. De ott egy fix megvilágítás mellet mért értéket adnak meg. Viszont a CDS értéke képes hatalmas tartományban változni, mint ahogy a fény is. Hiszen egy gyertya fénye elvben 1lux, a napsütés meg 100000lux értékű. A Led-ek fényerő változása (már amit látunk) messze nem ekkora tartományú és szemünk látása is belejátszik a dologba. Tehát meglehetősen szubjektív a dolog.
- A két potival (ami egyébként 10kohm-os) egy feszültség maximum és minimum határértéket állítunk be. Ha a külső fényerő csökken, akkor CDS ellenállása nő, és az Rx feszültsége csökken.
- Ha Rx feszültségcsökkenése eléri a Min potival beállított feszültség értéket, az OP1b kimenete elindul felfelé. Kinyit a D2 dióda és árama nem engedi tovább csökkenni az Rx feszültségét. Vagy is így beállítható a Led-ek minimális fényessége, hiába csökken a külső fény teljes sötétig. A Led-ek ezt már innen nem követik.
- Ha az Rx feszültsége nő (mert növekszik a külső fény és már nem látható a Led fénye) és az meghaladja a Max potin beállított feszültség értéket, akkor OP1a komparátor átvált. Kimenete alacsony szintű lesz, és a D1 diódán keresztül, lehúzza a komparátor vezérlő feszültségét. Mivel az ekkor 1,6V alá csökken, a PWM kikapcsol. És csak az áramkör fog ez után fogyasztani. A komparátor hiszterézises, amit az R1 állít be, hogy az átváltás (ki-be kapcsolás) határozott legyen.
- Az áramkör önfogyasztása kb. a 10mA-es tartományban lesz. Kisebb fogyasztású műveleti erősítővel esetleg lehetne csökkenteni az áramot, de ahhoz a feszültségosztók áramát is át kellene méretezni. De kérdés mi az ami megéri, mi nem, mert a Led-ek fogyasztásához képest ez elhanyagolható. Még egy "fél Led" is többet fog fogyasztani, nem 50db. Az sokkal rosszabb, hogy a Led-ek nyitófeszültsége nem tud alkalmazkodni a tápfeszültséghez, ami sokkal több veszteséget okoz. De gondolom ez nem egy éltre kell, csak egy-egy alkalomra.
- A Fet által okozott veszteséget elsődlegesen a Fet RDSon ellenállása adja. Mivel az a Gate feszültség és a terhelőáram függvénye, célszerű kis ellenállású és alacsony küszöbfeszültségű típust választani. A mezei LM324 komparátor kimenete 5V tápfesz esetén, kb. 3,6V-ra tud felmenni, így erre a feszültségre kell tudnia a Fet-nek a kívánt terhelőáramot kapcsolni. Egy Rail-to-Rail műveleti erősítő kimenete meg tudja közelíteni az 5V tápot, így jobban tudja kinyitni a Fet-et. De hogy ez szükséges-e azt csak akkor tudod meg, ha megméred a Led-es terhelés mellett.

Nos kb. ennyi az egész. Remélem tudod értelmezni a leírtakat. De hogy az egész mókának mennyi hozadéka lesz látvány szempontjából, és az megfelelő-e számodra, valamint mennyi energiát célszerű beleölni ebbe e feladatba, azt csak Te fogod tudni eldönteni..
(#) world-s válasza proli007 hozzászólására (») Feb 25, 2016 /
 
Szia!
Köszi a kimerítő leírást.
Bár nem vagyok jártas annyira a dologban, de mégis a nagyját meg értettem.

A működés az amit írtál. Tehát a sötétben kevésbé világít energia megspórolás miatt.
(Ezt az egészet egy másik topic-ban ajánlották, hogy a power bank-kal lehessen takarékoskodni. Mivel azt mondták, ott sokkal kevesebb is elég lesz szerintük. Persze tudom ezt is a gyakorlat dönti el, mert lehet olyan kicsit lehet visszavenni a ledeket borító műszőrme miatt, hogy nem éri meg. Mindenesetre én a PWM-ben alapban nem is gondolkodtam addig míg nagyon nem javasolták, ha hosszabb üzemidőt szeretnék. )

Amúgy a fursuit (jelmez) az nem egy alkalmas dolog lesz. Remélem rendszeresen tudom használni és remélhetőleg évekig meg lesz. Nem tudom ennek van -e jelentősége...

Az RX ellenállás határozza meg a működési tartományt ha jól értem. Tehát ennek módosításával lehet eltolni a tartományokat? Tehát ha a tartományt lentebb viszem, akkor azt lehet elérni, hogy nem abban a pillanatban kapcsol le amikor éppen elérnék a ledek a max fényerejüket? Tehát hogy ne az legyen, hogy igazából mondhatni teljes teljes üzemben sosem működhetnek, mert akkor lekapcsolás van rögtön (tehát felső részen is tud lenni olyan fényviszony tartomány ahol teljes fényerővel világíthatnak a ledek, de még nincs olyan világos, hogy a lekapcsolás megtörténjen). De ha nagyon félreértem, akkor javíts ki kérlek.

Itt írtad FAT kimenetén pl. a 3.6 voltot. Ez ugye nem azt jelenti, hogy erre kéne méretezni a ledek előtét ellenállását, mert azt már belőttem 5V-ra és már egy rakat le is van forrasztottam, és be is van már építve. Teát érthető okok miatt jó lenne nem előröl kezdeni, és szétbontani mindent. Esetleg tudsz ajánlani olyat amit ebből a szempontból ajánlott lenne?

Rákerestem az LM 324-re. Látok belőle N és D típust? Ezek csak ugye a tokozásban térnek el? Ugye nagyon kis hely lesz az elektronikának, és a világításon kívül mást is szeretnék még (pl. hang), de próbálkozni a nem SMD kivitel lenne ideálisabb most még.

Segítségedét tényleg nagyon hálás vagyok eddig is.
Zoli
(#) proli007 válasza world-s hozzászólására (») Feb 25, 2016 /
 
- A használatnak ott van jelentősége, hogy mi az az idő, míg egyfolytában üzemel, és utána tölteni kell az aksit.
- Beállítani úgy kell, hogy a minimumot le, a maximumot fel kell tekerni. Így beállítani az Rx-el azt a tartományt, ahol szabályozzon a PWM. Ha ez már jó, akkor be lehet állítani a minimumot, hogy mi legyen a minimális fényerő. Majd a maximumot, hogy hol kapcsoljon ki. HA Rx változik, ezeket is várhatóan újra kell szabályozni.
- Nem a Fet kimenetén lesz a 3,6V, hanem a vezérlő feszültségéről van szó. A Fet gyakorlatilag a teljes tápfeszültséget kapcsolja majd a fogyasztóra (maximális fényerő mellett). A bekapcsolt állapotában a maradék feszültségének illik 100mV alatt lenni. Vagy is továbbra is az 5V-ra kell méretezni az előtéteket.
- Igen az csak tokozás. Nem olyan terjedelmű a dolog, és kísérletezni nyilván a DIP tokkal érdemesebb mint felület-szerelt társával.
(#) world-s válasza proli007 hozzászólására (») Feb 25, 2016 /
 
Köszi.
Nagyok köszönöm mindazt amit teszel értem, és a projektemért.
Jól hangzik. Mert akkor a vezérelt tartomány fölé tudom állítani a kikapcsolási pontot.
Erre írtad ha jól értem, hogy a 1,6..3V a vezérlési tartomány.
Ha lentebb tolom a tartományt, akkor a min potinál vágódik, és az alá nem megy.
Az mitől függ, hogy mekkora ez a vezérelt tartomány fényben?

Tehát elképzelhető -e olyan nagy tartomány, hogy ha felfelé tova a szabályzást elérhetem azt, hogy majdnem tejes sötétben is még csak mondjuk 5%-os esik a led fénye, és ezért mondjuk a min poti 50%-ra állított részét még meg sem közelíti?
Vagy a tologatással, ez is kicsit úgy változik, hogy azért ez nem tud fennállni?
Vagy olyankor a CDS-el lehet trükközni esetleg?

Amúgy fotóellenállásnál aminél 100K volt írva az nincs (VT83N1). Ezzel pl. helyettesíthető?: DS5-5528-LDR

Illetve ha lehet, akkor még egyet kérnék. FET-tel nem dolgoztam még, így pontosan nem tudom mit is nézzek... Ha van pici időd még, akkor tudnál ajánlani egyet az alapján amit írtál, hogy mire kell figyelni... (az az IRL024N nem elérhető ami a rajzon van).

Köszönöm még egyszer.
Este lehet le is adom a rendelés, és utána ki is tudom próbálni miként működne.
Zoli
(#) proli007 válasza world-s hozzászólására (») Feb 25, 2016 /
 
Azt nem fogom tudni megmondani, hogy fényben hol helyezkedik el a vezérelt tartomány.
De ha megnézed az általad választott foto érzékelő adatlapját, akkor láthatod milyen széles sávban szór az értéke. Pld. 10lux mellett, a 7k..20kohm-ig bármi lehet. Vagy is Rx értékét úgy tudod megválasztani, hogy ismered a szabályozási tartományt 1,6V..3V. Megméred Rx feszültségét és úgy állítod be, hogy a számodra megfelelő fénytartománba essen a feszültség tartomány. Jobbat nem tudok mondani, majd gyakorlatban meglátod működik-e ez így.
Előre nem érdemes ezen nyálazni, mert azért itt még semminem biztos. Mivel egy egy foto eszköz, sok mindentől függ a működése. Hol helyezed el, van-e előtte valami, mit lát, stb.
A Fet IRLR024 csak én mindig elírom. A lényeg, hogy "logikai Fet" legyen. Mert azok küszöbfeszültsége igazodik az 5V-os tápfeszültséghez. Kipróbálni úgy tuddo. hogy ráakasztod a Led-eket, adsz a Gate-re 3,6V-ot és megméred hogy a D-S között mekkora a maradék feszültsége. Minél kisebb annál jobb.
(#) world-s válasza proli007 hozzászólására (») Feb 25, 2016 /
 
Köszi.
És igazad van. A fej sincs még meg, és azt is ki kell még találni hogy hogy lásson ki úgy a szőr közül, hogy ne látszódjon.
Megrendelem ami kell és kipróbálom.
Köszi.
Zoli
(#) proli007 válasza world-s hozzászólására (») Feb 25, 2016 / 2
 
"azt is ki kell még találni hogy hogy lásson ki úgy a szőr közül, hogy ne látszódjon."
Kérdezz meg egy pulit! Ő tudja..
A hozzászólás módosítva: Feb 25, 2016
(#) Lestate hozzászólása Dec 6, 2017 /
 
Sziasztok!

Én is megépítettem ezt a kapcsolást. Az egyik gondom, hogy nem megfelelő fotodiódát használok, ami igazából opto kapunak lenne megfelelő, de környezeti fényérzékelése alkalmatlan. Tudnátok ajánlani a hestore-ból olyan foto diódát/ellenállást/tranzisztort, amit a célra fel tudnék használni? A másik gondom, hogy a benne lévő potival a LED-re jutó feszültséget állítom, viszont én a fényérzékelés mértékét szeretném finomhangolni. Szóval a másik segítség amit kérek, hogy valaki legyen szíves megmondani, hogy hova kellene helyeznem a potit.

Köszönöm szépen!
(#) proli007 válasza Lestate hozzászólására (») Dec 6, 2017 / 1
 
Hello! Ez azért egy igen egyszerű kapcsolás. Inkább ezt próbáld megépíteni. Egyébként pedig ez az áramkör amit választottál, nem "alkonyat kapcsoló", mert nem a sötétre, hanem a fényre fog világítani a Led. De nem tudom, mi is az eredeti szándékod.
Fény érzékeléséhez pld. ezt a diódát használd. A katódot kell a + táp felé kötni. Egyébiránt az optokapu érzékelőjének is megfelelőnek kellene lenni. Mert szinte minden eszköz legjobb érzékenysége az infra tartományba esik, de azért a természetes fényt is látja.
(#) Lestate válasza proli007 hozzászólására (») Dec 7, 2017 /
 
Köszönöm szépen a segítséget!

Arra már én is rájöttem, hogy rosz kapcsolást nézegetek. Kicsit fel kellett elevenítenem a tanultakat régről.
Időközben (épp mostanra) már sikerült megépítenem a számomra megfelelőt (nem ültem tétlenül ez idáig sem) és tökéletesen működik a kapcsolásom.

Ha esetleg valakit érdekel vagy csak tippet szeretne, akkor leírom az én verziómat.

Szerettem volna csinálni egy ilyet, de úgy, hogy ne kelljen állandóan kapcsolgatni, hanem a környezeti fényre érzékeny legyen. Az már a plusz, hogy színváltós LED-eket tettem bele.
Szóval gombák készen voltak, 3V-ról kilégítően működtek. Akkor neki estem megkeresni a megfelelő és a létező legegyszerűbb kapcsolást. Sok-sok kutakodás és felesleges utánépítés után megtaláltam a BSS elektronika honlapján lévő rajzot. Megépítettem fotodiódával (SFH 203), de ezzel nem működött, viszont az L-53 P3C típusú fototranzisztorral (ez volt kéznél) már jól tette a dolgát. Mivel az érzékenységét is szeretném állítani, mert ahol építem más fényviszonyok vannak, mint ahová elhelyezésre fog kerülni, szóval két külön kalibrálásra van szükség, így az 1k-s ellenállást kicseréltem egy 22k-s potira, illetve az eredeti rajzon lévő 10k-s poti helyett is 22k-s van beépítve, mert ezek voltak kéznél -szokás szerint-. Így már szépen muzsikál a kapcsolásom.

Köszönöm még egyszer!
(#) Lestate válasza Lestate hozzászólására (») Dec 7, 2017 /
 
Nem tudom valamiért szerkeszteni a hozzászólásomat.

Amik kimaradtak, de szerettem volna beleírni:

- Attól, hogy bele építettem a 22k-s potikat, még nem találtam fel a spanyol viaszt, azért tekergetni is kellett, hogy meglegyen a végleges beállítás. Ezt csak a nagyon-nagyon kezdők miatt jegyeztem meg.
- Sötétben világító gombák létrehozása volt a cél, szóval a kapcsolás erre alkalmas.
- Lusta voltam panelt maratni meg fúrogatni, úgyhogy szánom-bánom, de láb-lábbal van összeforrasztva.
- és az egyik legfontosabb, hogy a kapcsolásban szereplő 2N5088-ak helyett 2db BC 182-es került beépítésre.
(#) jdani hozzászólása Nov 7, 2018 /
 
Üdv. Egy 5Vra működő alkonykapcsolót készítenék, de fotodiódával. Van valakinek rajza?
(#) proli007 válasza jdani hozzászólására (») Nov 7, 2018 /
 
Hello! Nem írtad, mit szeretnél kapcsolni, relét vagy Led-eket.
A relés. Vagy a Led-es. De ha keresel, számtalan kapcsolást találsz.
A hozzászólás módosítva: Nov 7, 2018
(#) jdani válasza proli007 hozzászólására (») Nov 9, 2018 /
 
Végülis nem is egy komplet kapcsolás kell. Ami a problémám:
Van egy PICel kapcsolt relém, ami úgy van bekötve, hogy PIC kimenet, sorba 1K ellenállás, utánna BC547 bázisa. Ez kapcsolja a relét. De a relét a PICen kivül egy fotodiódának is kapcsolnia kell. Erre keresek megoldást, hogy köthetném be.
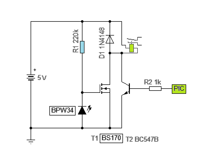
(#) proli007 válasza jdani hozzászólására (») Nov 9, 2018 /
 
Hello! Pld így. De az nem egy túl jó módszer, ha nekem kell kitalálni, mire is gondolsz, utána meg, "Anyám én ne ilyen lovat akartam!" a válasz.
(#) jdani válasza proli007 hozzászólására (») Nov 12, 2018 /
 
Magam akartam kitalálni, összeállítani egy kapcsolást, de nemigen ment. Mondjuk ezt a rajzot sem értem, de nem is működik.
Állandóan kapcsol a relé. Kipróbálásnak eygy IRF4905öt használok. Fotodiódám tipusa ismeretlen...
Következő: »»   6 / 8
Bejelentkezés

Belépés

Hirdetés
XDT.hu
Az oldalon sütiket használunk a helyes működéshez. Bővebb információt az adatvédelmi szabályzatban olvashatsz. Megértettem