Fórum témák
» Több friss téma |
Absztrakt, tényleg.
Én másképpen oldottam meg a kérdést: Graetz híd-ELKO1-MKT-ELKO2-MKT egymás után szépen sorban a táp-nyákon és az utolsóról megy a vezeték a végfokba. A nyák megerősítve 1,5mm-es huzallal felonózva, hogy kellően vastag legyen, a végfokokba 1,5mm-es vezetékkel huzalozva. Ugyanez még egyszer, a másik csatornához is, a táp-panel a közös csak. Üdv!
A rajzolás módja az absztrakt.
A többit meg mindenki magának csinálja, ahogy tetszik neki. Jót akarva, üdvözletem!
Szia.
Tranyok jelenleg is használt : 2n3055 Hangsugarzok 8 ohm- osak Tap: ac 24v trafom van, jelenleg laborrol lett hajtva dc33v-al. A TO3 tranyok helyet van ötleted, ami adja ugyanazt a hangzast mondjuk to264 tokbam?Egyszerübb szerelhetösèg miatt kérdem
A 2N3055-öt nem nehéz túlszárnyalni. Bátran válogass azon végtranzisztorok között, melyek adatlapján szerepel a (Hi-Fi, high quality) audio ajánlás. A HEstore kínálatából néhány példa: 2SC3855, 2SC5198, 2SC5200. A lényeg a tranzisztorok linearitásán van, az adatlap hFE-IC ábrája 3 A alatt minél inkább hasonlítson egy vízszintes vonalhoz. Ha a visszacsatolásnak kell korrigálnia a végtranzisztor bétáját az rányomja a bélyegét az intermodulációs torzításra.
A végtranzisztorok meghajtója pont olyan kulcskérdés mint maga a végtranzisztor, az a szerencsétlen is a nulla és a nyugalmi áram kétszerese közötti áramváltozást kell elszenvedje. Ide azon tranzisztorok közül válogass melyek jobbféle erősítők nagyjelű fokozatában használatosak. Már egy BD139, vagy MJE340 is jó választás, de mondjuk egy 2SC4793 tűnik igazán patentnek. A bemeneti tranzisztor nem árt, ha alacsony zajú, ilyen például a BC560, vagy a 2SA970. Fentiek időbeni eldöntése a lábkiosztás miatt érdekes.
Sziasztok! Készítettem egy egyedi paneltervet, amit szeretnék megmutatni. A végtranzisztorok bd 245-ök lesznek nagyon rövid vezetékkel 3-4cm. Egyedi hűtőbordáim vannak, ha lesz időm lefényképezem és akkor érthetőbb lesz. Ezért ilyen kialakítású a panel. Az alkatrészeket felülszerelten akarom elhelyezni a nyák panelen (nem lesz kifurkálva az alkatrészek lábainál). Kíváncsi vagyok a véleményetekre, mielőtt neki állok panelt készíteni.
Szia!
Nem kell tartani a módszertől, lábtól-lábig szereléssel és fadobozba szerelve is készítettek működő példányt.
Gondolom az 1000µF-on kívül is van még szűrés...
Természetesen, oldalanként 10000µF terveztem. Kimeneti csatoló kondenzátort is külön panelen akarom elhelyezni. A zobel tagot a kicsatoló kondenzátor előtt, vagy utána kell elhelyezni?
Utána, szerintem.
Szia! A bemeneten van egy kis zavar. Gondolom ilyen feszültségosztót szerettél volna a 2N2905 bázisához és belekeveredett az eredeti változaté. Így már értelmetlenül nagy lesz a bemeneti ellenállás, 47k körül legyen inkább.
A terved szerinti R2 értékét a tápfeszültség, a terhelőimpedancia és a végtranzisztoraid bétája határozza majd meg. A gyakorlatban egy ideiglenes potival állítjuk be a nyugalmi áramot üzemmeleg állapotban és fix ellenállást ültetünk a helyére. Ez többnyire 2 darabból szokott sikerülni, ha felület-szerelt ellenállás lesz, alakíts ki helyet legalább két soros ellenállás számára. Amennyiben egy is kiadja, a másik helyét átkötöd. Némi kreativitással tehetsz le pad-eket soros-párhuzamos kombinálására is. Az érték 0,6-1k2 tartományban várható. A kimeneti elkót helyezd minél távolabb a hűtőbordától, a meleg rövidíti az élettartamát. A Zobel bárhol lehet, akár a kimeneti csatlakozón is. A hangszóród fázis és impedanciamenetét korrigálja.
Mint írod a későbbiekben, ezt az erősítőt 33 V-ról szeretnéd járatni. A teljes kivezérelhetőséghez 1,5 A nyugalmi áram tartozik. A képen látható hűtőborda még egy csatornától is nagyon forró lesz.
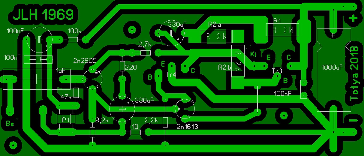
Szia Reloop! Javítottam egy kicsit a terven, de a bemeneti feszültségosztóba valóban belekeveredtem, nem világos mit is tegyek, hagyjam ki a 39k ohmot?
A vég tranzisztorok felfogatása, hogy érthető legyen a panel tervem.
Az osztót képezd a potiból és egy 100k-s ellenállásból. Az osztási pontra megy a hidegítés és a bemeneti ellenállás, melynek 47k értékűt ajánlok.
Berajzoltam, hogy egyértelmű legyen, de bizonyára szebben is elrendezhető az egy darab ellenállás eltávolítása után.
Köszönöm! Így már érthető!
Tovább is finomítható a kapcsolás a kedvező elrendezésed révén. Ha 47k a bemeneti ellenállásod és az 1 µF csatolóval sorba kötsz egy 3k9 ellenállást, akkor kvázi szimmetrikus bemented lesz, a jelföld és a tápföld közötti esetleg hibajel (például földhurok) nem jut el az erősítő kimenetére. Ilyenkor közös tápról is mehet több erősítőcsatorna.
A 8k2 a tápföldre megy!
Újabb finomítás, ahogy javasoltad. A két oldalnak külön transzformátora lesz, így elvileg nem lesz szükség arra a 3k9 ellenállásra, de köszönöm az ötletet. Az a 8,2k ohm (2n2905 kollektorán) tuti hogy tápföldön kell hogy legyen? Csatolom a nyáktervet, így már rendben van?
Ha a 8k2-n megjelenik a táp és a jelföld közötti hibajel, azt a 2N2905 kollektoráramváltozása kell elnyomja. Szerencsésebb ha csak a tranyó C-E feszültsége reagál a hibajelre, változatlan áram mellett.
Természetesen megfogadom a tanácsodat, át is alakítottam, letettem tápföldre. Próbáltam mindenféle rajzot, tervet, összeszedni de mindig tanul az ember. Ezek alapján akkor ezen a terven Bővebben: Linksincs igazán jó helyen a 8k2 ellenállás egyik lába?
8k2 letéve tápföldre. Akkor lehet ez végleges nyákterv? Holnap neki is esnék
Az idézett link egy Ebay-s NYÁK másolata, ott az esztétikai megjelenés oltárán meghoznak ilyen apróbb áldozatokat. Bővebben: Link.
Mivel két független tápod lesz, nem kell számolj földhurokkal, a jel és tápföld szétválasztása számodra okafogyottá válik. Mintának ezt a sémát ajánlanám, persze a kimeneti feszültség állítási lehetőségével kiegészítve, vagy a nyugalmi áramhoz hasonlóan adjusztálva. Tapasztalatom szerint nem kerülhető el az erősítő sávszélességének korlátozása (1 nF-os kondik az iménti linken), vagy lentebb írtam egy másik eljárást. Szerk.: A kimeneti csatlakozóval lehetőleg azonos pontból induljon a visszacsatolás! A hozzászólás módosítva: Nov 10, 2018
Ezek szerint megvan az újabb házi feladatom, holnap újra módosítom lehetőség szerint a nyák tervet. Köszönöm a segítséget! Ezt a végfokot tényleg alaposan meg kell tervezni.
Kissé csapongva adtam át az információkat, remélem összeáll azért benned a kép.
Ez a terv nyugodtan építhető, betartva a megjelölt GND bekötési pontot (a bemeneten van egy 1 M értékű ellenállás ami a rajzból szolgaian átvett hiba, a helyes adat 100 k). Szerk.: ugyan kisebb teljesítményű ez a JLH erősítő, de hasonlóan kellett felfogatnom a végtranzisztorokat, mint ahogy te is szeretnéd. A hozzászólás módosítva: Nov 10, 2018
Szia! Átszerkesztettem a panelt, ha lesz időd légy szíves nézd majd át! Remélem ez már véglegesnek mondható majd.
Végül is mindvégig jó volt ez, csak kiegészült néhány praktikus dologgal, építsd bátran!
Szuper! Köszönöm!
Sziasztok! Bemeneti csatoló kondenzátort illetőleg, az alábbi képen láthatók közül, melyiket válasszam?
|
Bejelentkezés
Hirdetés |



















