Fórum témák
» Több friss téma |
Fórum » Akkumulátor töltő
Sziasztok,
Kaptam egy trafót ami szerintem ránézésre szünetmentesben volt, (400-500 asokban szokott ilyesmi lenni) lehet ebből egyáltalán normál savas akkutöltőt csinálni (ha tényleg onnan származik persze)? (sajnos bent felejtettem a munka helyen így most nincs több infó róla....) A hozzászólás módosítva: Nov 5, 2018
Jaaa.. Én is láttam már olyan fényképet ahol két űrhajó lézerágyúkkal lövi egymást vagy az egyik ember a gondolat erejével fojtogatja a másikat...
Egy szikra, az aksiban meg a töltőfesz miatt erősen megindult a gázképződés... Nekem, kb méter magas targonca akksirül sikerült lerobbantanom a tetőt!
Üdvözöllek! Hasonlót éltem át én is egy vontató targoncánál. A Vastető és a fa akkumulátor fedél, vagy két méter magasan, Nem láttam a gőztől, az akku egyből maga alá pisilte a savat. A kolléga első szava: élsz még? A szerencse velem volt. Két heti könyöksajgással megúsztam. A targonca szerv cserére szorult.
Egy meglazult sarucsavar miatt.
Ez töltőn volt már órák óta, átment már a full charging-ba,ezeknél a munkaaksiknál, olyan 2,56 V/cell a töltési vég, s igencsak pezseg. A műhely másik végében le kellet flexelnem egy berohadt csavart, egy szikra nem elment odáig! Szerencsére csak 1 cella, s a csak a teteje szállt le. Jó hangja volt, robbantottam már hidrogént a kocsi HHO generátorból, mikor a flashback arrest-ort teszteltem..
De megtaláltam a darabokat, s egy pákával sikerült visszaolvasztani... Nem 2 fillér! egy ilyen cell. De ragasztani azóta sem tudom semmivel, pedig már szinte mindent végigpróbáltam, csak a tökéletes nem akadt a kezembe....
Van egy ismerősöm, rendvédelmi szerv tagja,eredeti foglalkozása autó szerelő.Ő nézte meg egyszer akku töltés közben hogy pezseg-e már az akku sav. Gyufával. Pár hétig leégett szemöldökkel járt
Köszi.
Mi az a kicsi kb.? A szekunder (nem mértem!) szemre legalább 4-esnek néztem, de lehet, hogy még vastagabb....
Amennyiben vasmagos transzformátor és a leadott feszültség 16 és 18 V között van enyhén terhelve , akkor igen . A huzal vastagságától függően ( többek között ) , esetleges terheléses próbával , a trafónak nem megterhelő áramerősségig alkalmazható . Mindez 12 V - os savas akkura értendő !
Akkor nem is szünetmentes lehetett. Azokban csak a saját akkuk töltésére alkalmas relatív kis teljesítményű transzformátor van. Fastaction ajánlata mérvadó.
Szia, Azokban stand-bye töltők vannak, tehát 14,4 V alatt tölt folyamatosan, de lehet, hogy 2db 12V 7,2 Ah-s akksi volt benne akkor pedig 24 V ra illesztve a töltő...
Mérd meg a vasmagot, abból már nagyjából következtetni trafó teljesítményére. Én is bontottam már hasonló - régi típusú, 2-300 w-os - szünetmenteseket, bizony jókora trafók voltak benne. És pont a célnak megfelelő, mert középleágazásos tekercs van rajta kb. 17 volt váltó fesz. éppen ideális 12 V-os akkutöltőnek. 8-10 A- bőven bír. De tegyél rá próbára 60-80 W-os halogén izzókat és meglátod mennyire melegszik a trafó.( sorba kössél kettőt, mert a 17 volt már egy kicsit sok egynek...)
![]() Mindenkinek köszönöm, így járok el! Rendesen restellem ezt a terhelés dolgot hogy nem jutott eszembe, teljesen kézenfekvő! :bonk:
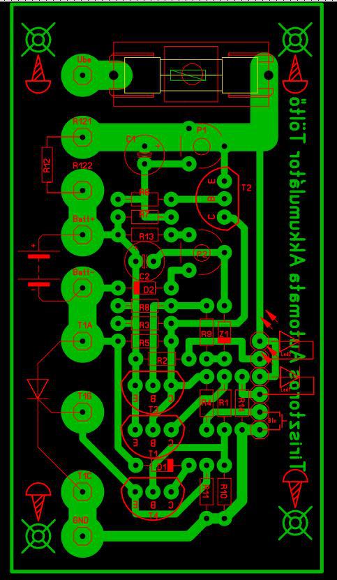
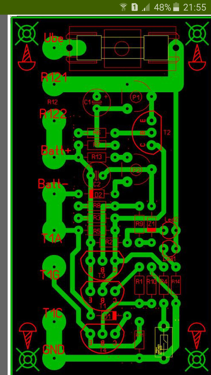
Megépítettem,de egyelőre nem működik. A panelrajzon volt hiba,a Q2 bázisa és emittere rövidzárban volt.
A P1 potméterre semmit sem reagál,a P2 végállásában 1A körül tölt. Lenne ötleted,hogy ezek alapján első körben mit nézzek meg?
Találtam egy másik rajzot is erről. Az elsőn nem látszik rendesen de a Zener, 9,1 V -os. A Q1,4 tranzisztoros felerősítik az 50 Hz-es ripple-t , s ez nyitogatja a tirisztort, 50 Hz -el. A másik kettő, csak ezt csökkenti, illetve lezárja a beállított értéknél. Ha a bejövő tápod más értékű, a potik előtti ellenállásokat lehet változtatni kell. Az E-B feszültségeket kellene nézni, hogy neg van e 0,6-07V a biztos nyitáshoz. Mint írtam a panelrajz nem biztos, hogy jó, úgy találtam, lehet van még benne hiba. Én is meg akarom építeni, csak még nem jutottam odáig. Ami Német töltőhöz akartam, abban leégett az eredeti trafó, nemrég találtam bele egy másikat, aminek az elektronikája égett szét. .
E-B
Q1 0.7V Q4 0V A panelen nem találok hibát.
Szia ! Az a terv nekem sem jött be . Erről a kapcsolásról van másnak is terve . Az egyből működik !
Szívesen venném,ha megosztanád.
Nem az enyém , hanem a képek között , talán a harmadik oldalon van .
Megtaláltam, igen ez az eredeti kapcsolás, én is csak az inteneten találtam egy másolatot, azt tudtam feltenni az eredeti hiányában.
Q2 tönkrement, C-B-je rövidzár lett.
Kicseréltem,de az áramkör továbbra sem működik. Méregetek tovább.
Kokozoo társunk engedelmével .
Megtaláltam,köszönöm!
Hamarosan készül.
Kedves Szakik!
Nyomtatható fóliarajzot tudna ehhez valaki feltenni?
De ha olyan verzió kell ahol a led nem a panelon van hanem csatlakozóval kivezetékezhető, akkor a másik verziót ajánlom.
A hozzászólás módosítva: Nov 13, 2018
Azokat a részeket már módosítottam. A ledek és a potik az előlapra lesznek kivezetékelve.
De ismét köszönöm a segítőkészséged!
Nem sok időm jutott rá a napokban,de összeállt.
Hamarosan beköltözik a dobozba. A hozzászólás módosítva: Nov 16, 2018
|
Bejelentkezés
Hirdetés |




Egy meglazult sarucsavar miatt.
De megtaláltam a darabokat, s egy pákával sikerült visszaolvasztani... Nem 2 fillér! egy ilyen cell. De ragasztani azóta sem tudom semmivel, pedig már szinte mindent végigpróbáltam, csak a tökéletes nem akadt a kezembe....


:bonk:




