Fórum témák
» Több friss téma |
Választhatsz más utat is, csak azért az macerásabb. Vagy építesz egy érzékeny vevőt a 108 - 136 MHz sávra, pl TCA440, (A244D) TBA1072 IC -vel, kettős keveréssel (10,7 MHz, 455 kHz) vagy egy meglevő zsebrádiót átpiszkálsz, átépítesz. Általában jobb a kettős keverés, érzékenyebb, szelektívebb rádiót is építhetsz. (kerámia szűrők, 10,245 MHz keverőkvarc)
Csak műszereid legyenek hozzá.
A hozzászólás módosítva: Ápr 4, 2018
Mondjuk, nekem vannak, de azért egy ilyen IC -s kettős keverésű vevőhöz nem kell túl sok műszer. Elég egy freki mérő is, ami legalább 200 MHz -ig mér. Aztán ha már fogott valamilyen jelet, pl. FM vevő oszcillátorát (108 +10,7=118,7 MHz a repsáv alja) akkor arra érzékenységet is állíthat. A szelektív alkatrészeken 10,7 MHz, és 455 kHz kerámia szűrőn, és a 10,245 MHz keverő kristályon nemigen van mit állítani.
A hozzászólás módosítva: Ápr 5, 2018
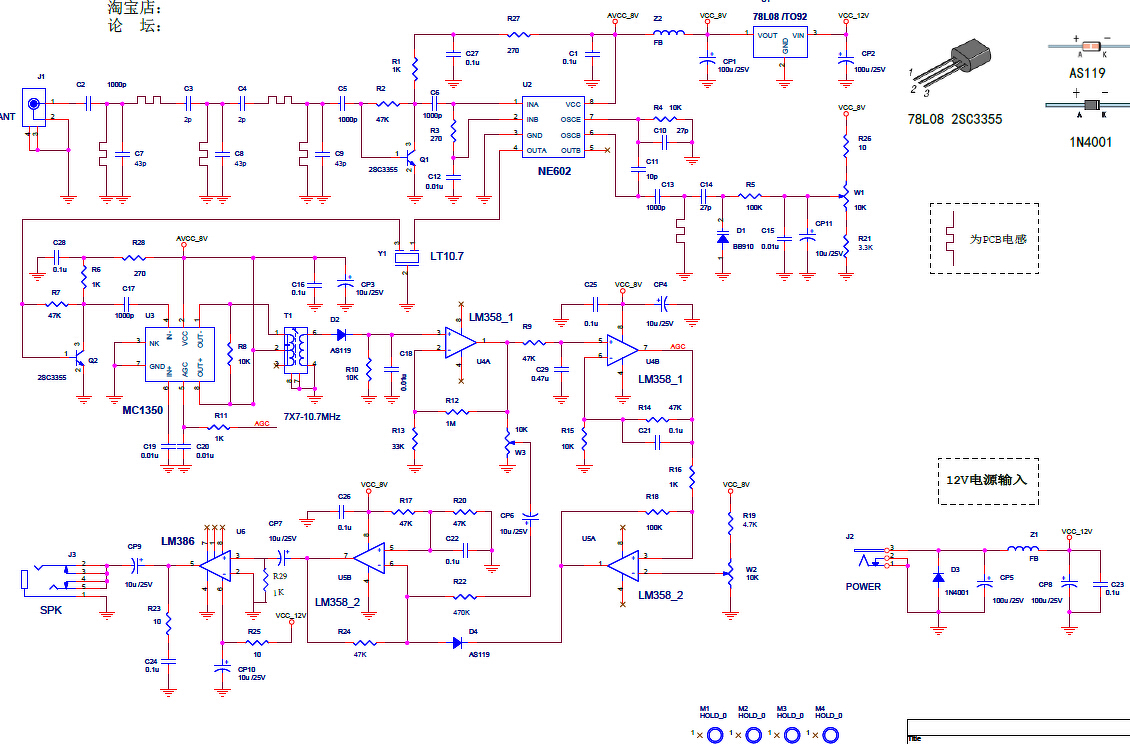
Ezt a panelt esetleg érdemes lehet kipróbálni. Videón használhatónak tűnik.
Sziasztok!
Ma megérkezett az AM légiforgalmi vevőm kit formájában. Tehát itt már elvileg a szűrő tekercsei , a KF tekercsek és a varikap dióda is teljesen mértékben megfelel az ajánlottnak (talán). Így a szükséges méréseket lehet könnyebben meg tudom csinálni, hiszen már van egy frekvenciamérőm ( igaz még nem hitelesített). Mit gondoltok, érdemes lenne elővennem újra a projektet?
Inkább rakd foglalatba az ICket igaz nem kaptál hozzájuk , de érdemesebb
.
Van a csomagban a szivacs másik oldalán, de abba raktam volna.
![]() Sőt szerintem az NE602 -t is kicserélem NE612 -re , az élesztés idejére, azt talán könnyebb beszerezni. A hozzászólás módosítva: Aug 16, 2018
Miért is ne. De javasolnák valami PLL kiegészítést hozzá, mert a kommunikációs adások befogása potméteres hangolással igencsak rontja az élményt.
Idézet: „De javasolnák valami PLL kiegészítést hozzá,...” Ilyet én nem tudok. Marad a potméter.
Ne viccelj! Ha frekvenciamérőt sikerült összeraknod akkor egy egyszerű PLL nem lehet akadály. Itt a fórumon a cikkek között Novak fórumtárs közölt több PLL leírást is amit könnyen után építhetsz.
Vagy egy pár $-os eszközök : nagy népszerűségnek örvendő egyik uC panel család eleme és egy komplett PLL modul , no meg 2 soros LCD .
1 rotarycoder ... minta forráskódokkal meg teli a net, típust direkt nem írok , biztos kitalálod .
Egy valamirevaló helikális potméter, plusz hozzávaló többfordulatú skálázott gomb (mert ugye ilyen kellene, hogy egyáltalán kezelhetően működjön) jóval többe kerül mint egy komplett PLL... Mellette nem is lehet összehasonlítani a végeredményt.
Köszönöm mindenkinek a biztatást! Valami újat mindig ki kell próbálni, meg kell ismerni.
![]() Már hallottam és olvastam is már a PLL-ről. De még nem kísérleteztem vele.
Nem tudom mire gondolsz. De tippem van Arduino.
Szerintem ne menj ilyen messzire. Igaz, hogy rosszul emlékeztem és Ferkógyerek publikálta a cikket, de itt van: Széles frekvenciatartományú PLL.
Szerintem is inkább az idézett cikkben leírt PLL -t építsd meg, neked pont erre lesz szükséged. Nemmellesleg közvetlen segítséget kaphatsz.
A légiforgalmi vevőt 118 - 137 MHz sávra (19 MHz sáv átfogás) kell megépítened, 25 kHz csatornaosztással, amihez a 12,5 kHz épp megfelelő. (108 - 118 MHz re felesleges, irányadók vannak, amiket fogni is nehéz, meg hallgatni érdektelen a prüntyögést) A középfrekvencia 10,7 MHz, feltehetően felső keverésű (fv + 10,7) amit be is tudsz állítani, amit a kijelző is mutatni fog. Az eredeti rajzodhoz is jól illeszthető, a hangoló fesz a varikap potméterének helyére, a VCO jelét az NE602 7. lábáról tudod kicsatolni. A hozzászólás módosítva: Aug 17, 2018
Rendben.
Első ránézésre elég bonyolultnak néz ki. De most jobban belegondolva, nem olyan bonyolult. Alkatrészek beszerezése elindítva!
Addíg építheted a kézi hangolású változatot, legalább rájössz, hogy érdemesebb a PLL.
A cikkben leírt PLL elég jó. Annyi fejlesztenivaló lenne lenne rajta,(megépítettem) hogy a referencia OSC értéke csak MHz-s lépésekben állítható, így oda kerek érték kell. Mert mondjuk nem tud használni hozzá bontásból egy 12.8 10.24 14.4 vagy 16.8 MHz-s tcxo-t.
A légisávon jó régen átálltak a 8.33 kHz lépésközre, bár sok csatorna maradt a helyén, de sok elmozdult. Szóval a PLL-nek ha nem is 8.33, de 5kHz-s lépésköz lenne jobb. Amit a cikk PLL-je nem tud. Ha feljebbre szeretné majd hangolni a vevőt, mert miért is ne, akkor meg a 6.25 lépésköz fog hiányozni, mert a hallgatható analóg adások 98% -a szintén ilyen.
TCXO- nak ezt a típust néztem ki: Bővebben: Link.
Error Page jön be nálam a linkedre. De 13MHz jó, mert azt módosítás nélkül elfogadja a program menüje. Nálam is olyan van benne. Ferkógyerek fórumtársat kellene megkérni, hogy frissítse a programot a mikrovezérlőhöz, több lépésköz, és ref-állíthatóság. Akkor ütősebb lenne.
Ahelyett hogy egy SI5351 boardot használnál azon minden egyben van csak táp kell neki és I2C buszon beszélgetni vele 3 független PLL kimenettel rendelkezik 160 MHz-ig.
Mind a kettőnek megvan az előnye.
Ki próbálom azt is.
Sziasztok!
Ebay-en nézelődve belefutottam egy Air-band vevőbe. Kíváncsiságból megrendeltem. Tegnap meg is érkezett. Már össze is szereltem. Kapcsolási rajzot sajnos nem mellékeltek hozzá. Így egy órányi googlizásomba került mire találtam hozzá egy használható leírást. Bővebben: Link Olvastam a Repradiós topicot illetve ezt is. Végigkövetve sany rögös útját a KIT-ig. A PLL-es megoldás a későbbiekben engem is érdekel. De még két kérdés foglalkoztat mielőtt bekapcsolnám a vevőmet. Az egyik az, hogy ez a vevő biztonságosan üzemeltethető? Értem ezalatt, hogy nem sugároz vissza zavarjelet? Mert azt nem szeretném. A másik pedig az antenna kérdés. Egy kb 60 cm-es drót jó lesz... Olvashattam többször is. De azt is olvastam, hogy egy 137 MHz-re hangolt kereszt dipóllal is már jóval nagyobb a vételi siker. A manuálban van antenna ajánlás is. GP és Yagi antennákat ajánlanak. GP antennához találtam egy jó kis kalkulátort. Bővebben: Link Ezt szeretném hozzá megépíteni. Az RF technikában nem vagyok jártas. Ezért félve megkérdeznám, hogy ez megfelelő antenna hozzá? A hozzászólás módosítva: Nov 20, 2018
A keverőnek van elnyomása lokál/RF bemenet irányában.
Aztán ott az RF előerősítő fokozat is. Így nem sok zavart generálsz az antenna felé. Vételre valóban kb.: 60-70cm a negyed hullámú GP mérete 125 MHz körüli sávközépen. A stabil állomásodnak pedig egy GP bőven elegendő azzal is több 10 - 100 km-re lévő repülőket is hallani fogod. A repcsikre optikai rálátása lesz az antennának. Ha kiemeled a tető fölé jobban járnál, igaz a padláson is működni fog. Yagival az irányítottsága lehet zavaró tényező. Kereszt yagi inkább műhold vételnél kaphat nagyobb szerepet. Hordozható esetre szintén egy 60-70 cm bot antenna jöhet szóba.
Pont jó hozzá a börzéken kapható katonai összerakható "triple leg" csomópont, 2...2 pálcikával, 1/2"-os horganyzott vízvezeték csőre szerelve. Nekem is ilyen van...
Szombaton pont van is börze
Rendben. Köszönöm az információt. Így már bátran merem használni.
Bp-től kb. 50km-re vagyok légvonalban. Így mindenképpen tetőre tervezem tenni az antennát.
Ez egész jónak tűnik. Szombaton nyereségvágyból elkövetett munkát végzek majd. Így sajnos nem jutok el most a börzére. Majd talán a következőre.
50 km elég sok Egy reptéren nagyforgalmú csatornáknak (érthető okokból) nincsenek túl magasan az antennáik. Amelyeknek pedig amik a gépekkel tartanak kapcsolatot, ott a vevőállomás van magasan.
50 km -nél már a földgörbület is számít, ezért a földi állomások vételére nem sok esélyed van. Esélyes viszont a repülők forgalmának vétele, ez sajnos nem jelent nagy forgalmat. A reptéren kívüli földi állomások viszont felfelé sugároznak, így ezek vételére csak közvetlen közelben van esély. |
Bejelentkezés
Hirdetés |






.
Marad a potméter.





